DIDACTICA
REPRESENTACION DEL SABER DIDACTICO
CONCEPTO
 Parte de la pedagogía que estudia las técnicas y métodos de enseñanza.
 Didáctica en su doble raíz docere: enseñar y discere: aprender
 La Didáctica es una disciplina de naturaleza-pedagógica, orientada por las
finalidades educativas y comprometida con el logro de la mejora de todos los
seres humanos, mediante la comprensión y transformación permanente de
los procesos socio-comunicativos, la adaptación y desarrollo apropiado del
proceso de enseñanza-aprendizaje.
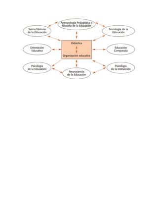
CORRELACION DE LA DIDACTICA
METODOLOGIA DE LA DIDACTICA
DIDACTICA TRADICIONAL
La escuela tradicional acontece durante el siglo XVII, concuerda con el fin del orden
feudal y con la constitución de los estados nacionales. Los fundamentos de la
práctica escolar son la autoridad, que se delega al maestro como poseedor de
conocimiento y método; y el orden, pues permite controlar el tiempo, espacio y
actividad para materializar al método.
Además de las críticas hechas a la forma de enseñanza que se práctica en los
colegios internados de carácter religioso. Algunos rasgos distintivos de la escuela
tradicional son el verticalismo, autoritarismo, verbalismo, intelectualismo y la
disciplina. Se concibe al margen de las desigualdades sociales.
La filosofía de la educación tradicional fue la imposición de modelos naturales
mediante el acercamiento del emisor y el receptor, también considera que la mejor
forma de preparar al niño para la vida es formar su inteligencia, su capacidad de
resolver problemas, sus posibilidades de atención y esfuerzo.
CARACTERISTICAS DE LA PEDAGOGIA TRADICIONAL
Magistrocentrismo.
El maestro es la base y condición del éxito la educación a él le corresponde
organizar el conocimiento, aislar y elaborar la materia que ha de ser aprendida,
trazar el camino y llevar por él a sus alumnos. El maestro es el modelo y el guía,
al que se debe imitar y obedecer. La disciplina y el castigo se consideran
fundamentales, la disciplina y los ejercicios escolares son suficientes para
desarrollar las virtudes humanas en los alumnos. El castigo ya sea en forma de
reproches o de castigo físico estimula constantemente el progreso del alumno.
Enciclopedismo.
La clase y la vida colectiva son organizadas, ordenadas y programadas. El
manual escolar es la expresión de esta organización, orden y programación;
todo lo que el niño tiene que aprender se encuentra en él, graduado y elaborado,
si se quiere evitar la distracción y la confusión nada debe buscarse fuera del
manual
Verbalismo y Pasividad.
El método de enseñanza será el mismo para todos los niños y en todas las
ocasiones. El repaso entendido como la repetición de lo que el maestro acaba de
decir, tiene un papel fundamental en este método.
En el siglo XVIII se profundizó la crítica que a la educación de los internados
habían dirigido Ratichius y Comenio. Posteriormente en el siglo XIX, autores como
Durkhein, Alain y Cháteau sostienen que educar es elegir y proponer modelos a
los alumnos con claridad y perfección. El alumno debe someterse a estos
modelos, imitarlos, sujetarse a ellos. Para estos autores, la participación de los
elementos que intervienen en el proceso educativo, no difiere sustancialmente de
la postura sostenida por Comenio y Ratichius (s.XVII).
El maestro simplifica, prepara, organiza, y ordena. Es el guía, el mediador entre
los modelos y el niño. Mediante los ejercicios escolares los alumnos adquirirán
unas disposiciones físicas e intelectuales para entrar en contacto con los modelos.
La disciplina escolar y el castigo siguen siendo fundamentales. El acatar las
normas y reglas es la forma de acceso a los valores, a la moral y al dominio de
sí mismo, lo que le permite librarse de su espontaneidad y sus deseos. Cuando
esto no es así, el castigo hará que quien transgredió alguna norma o regla vuelva
a someterse a éstas renunciando a los caprichos y tendencias personales. Para
cumplir con esto los maestros deben mantener una actitud distante con respecto
a los alumnos.
La filosofía de la Escuela Tradicional, considera que la mejor forma de preparar al
niño para la vida es formar su inteligencia, su capacidad de resolver problemas,
sus posibilidades de atención y de esfuerzo. Se le da gran importancia a la
transmisión de la cultura y de los conocimientos, en tanto que se les considera de
gran utilidad para ayudar al niño en el progreso de su personalidad. Esta filosofía
perdura en la educación en la actualidad.
En su momento la Escuela Tradicional representó un cambio importante en el
estilo y la orientación de la enseñanza, sin embargo, con el tiempo se convirtió
en un sistema rígido, poco dinámico y nada propicio para la innovación; llevando
inclusive a prácticas pedagógicas no deseadas. Por ello, cuando nuevas
corrientes de pensamiento buscaron renovar la práctica educativa, representaron
una importante oxigenación para el sistema: aunque su desarrollo no siempre
haya sido fácil y homogéneo, sin duda abrieron definitivamente el camino
interminable de la renovación pedagógica.
PROFESOR ALUMNO APRENDIZAJE
Comunicador del saber.
* seleccionar y adecuar
los tópicos generales que
servirán de hilo
conductor a su quehacer
* diseñar y presentar
situaciones de
aprendizajes
* enseñar, mostrar un
objeto o contenido al
alumno para que se
apropie de él
* es considerado y
respetado como
autoridad
receptivo:- recibe y
asimila información
* Resuelve ejercicios por
reiteración
mecánica siguiendo
modelo o procedimiento
realizado por el
profesor.
asimilación de
información
* La memoria tiene un rol
decisivo.
* El éxito del aprendizaje
está determinado
por la capacidad del
alumno de adaptarse al
profesor y por aptitudes
connaturales
DIDACTICA CRITICA
Está referida a una forma de enseñanza y de aprendizaje que incita a los
estudiantes a cuestionar la realidad del mundo que lo rodea, tanto en los aspectos
referidos a la naturaleza, como las cosas que ocurren en la sociedad ,así como las
manifestaciones de las distintas formas del pensamiento humano, alentándolos a
cuestionar y desafiar creencias y prácticas ancestrales, pero también los nuevos
comportamientos que constituyen en algunos casos manifestaciones de
depredación de la sociedad contemporánea.
OBJETIVOS
 Mejorar el modelo educativo
 Educar para la trasformación
 Concientizar a la sociedad
CARACTERISTICAS
La didáctica critica cuestiona didácticas anteriores
La didáctica critica manifiesta problemáticas reales de la sociedad
 Corrupción
 Desigualdad
 Drogas
 Narcotráfico
 Problemas familiares
Revalora la formación docente
Recupera el aspecto afectivo entre docente, alumno y aprendizaje
Se privilegia a la creatividad de cada individuo
COMPONANTES DE LA DIDACTICA CRITICA
 Aprendizaje
o Solución de problemas
o Aprendizaje significativo
o Conocimientos para la vida
 Enseñanza
o Permitir al educando solucionar sus propios problemas
o Introducir al hombre en un proceso de formación
o Nunca fragmentar al individuo
o Impulso de libertad
o Privilegiando la creatividad
o Solidaridad maestros y alumnos
o Cultivar valores
 Alumno
o Reflexivo con su aprendizaje
o Autoconsciente de su aprendizaje
o Constructivista
o Critico
 Maestro
o Agente de cambio
o Guía
 Objetivos de aprendizaje
o Trabajo en equipo
o Aprendizaje significativo
o Finalidades de valores humanos
 Técnicas de aprendizaje
o Juego aprendizaje
o Phillips 66 es una técnica de dinámica donde debes hablar 6 minutos
en equipo que se basa en dividir un grupo o reunión social en
subgrupos de 6 individuos y hacerlos discutir sobre un tema en
específico, Finalmente se obtiene una idea general de las
conclusiones de cada grupo. Fue creada en 1948
o Mesa redonda
o Observación
o Experiencias
o Practica
 Estrategias de la didáctica critica
o Aprender investigando
o Cuestión de la realidad
o Reflexionar

Didactica

  • 1.
    DIDACTICA REPRESENTACION DEL SABERDIDACTICO CONCEPTO  Parte de la pedagogía que estudia las técnicas y métodos de enseñanza.  Didáctica en su doble raíz docere: enseñar y discere: aprender  La Didáctica es una disciplina de naturaleza-pedagógica, orientada por las finalidades educativas y comprometida con el logro de la mejora de todos los seres humanos, mediante la comprensión y transformación permanente de los procesos socio-comunicativos, la adaptación y desarrollo apropiado del proceso de enseñanza-aprendizaje. CORRELACION DE LA DIDACTICA
  • 3.
    METODOLOGIA DE LADIDACTICA DIDACTICA TRADICIONAL La escuela tradicional acontece durante el siglo XVII, concuerda con el fin del orden feudal y con la constitución de los estados nacionales. Los fundamentos de la práctica escolar son la autoridad, que se delega al maestro como poseedor de conocimiento y método; y el orden, pues permite controlar el tiempo, espacio y actividad para materializar al método. Además de las críticas hechas a la forma de enseñanza que se práctica en los colegios internados de carácter religioso. Algunos rasgos distintivos de la escuela tradicional son el verticalismo, autoritarismo, verbalismo, intelectualismo y la disciplina. Se concibe al margen de las desigualdades sociales. La filosofía de la educación tradicional fue la imposición de modelos naturales mediante el acercamiento del emisor y el receptor, también considera que la mejor forma de preparar al niño para la vida es formar su inteligencia, su capacidad de resolver problemas, sus posibilidades de atención y esfuerzo.
  • 5.
    CARACTERISTICAS DE LAPEDAGOGIA TRADICIONAL Magistrocentrismo. El maestro es la base y condición del éxito la educación a él le corresponde organizar el conocimiento, aislar y elaborar la materia que ha de ser aprendida, trazar el camino y llevar por él a sus alumnos. El maestro es el modelo y el guía, al que se debe imitar y obedecer. La disciplina y el castigo se consideran fundamentales, la disciplina y los ejercicios escolares son suficientes para desarrollar las virtudes humanas en los alumnos. El castigo ya sea en forma de reproches o de castigo físico estimula constantemente el progreso del alumno. Enciclopedismo. La clase y la vida colectiva son organizadas, ordenadas y programadas. El manual escolar es la expresión de esta organización, orden y programación; todo lo que el niño tiene que aprender se encuentra en él, graduado y elaborado, si se quiere evitar la distracción y la confusión nada debe buscarse fuera del manual Verbalismo y Pasividad. El método de enseñanza será el mismo para todos los niños y en todas las ocasiones. El repaso entendido como la repetición de lo que el maestro acaba de decir, tiene un papel fundamental en este método. En el siglo XVIII se profundizó la crítica que a la educación de los internados habían dirigido Ratichius y Comenio. Posteriormente en el siglo XIX, autores como Durkhein, Alain y Cháteau sostienen que educar es elegir y proponer modelos a los alumnos con claridad y perfección. El alumno debe someterse a estos modelos, imitarlos, sujetarse a ellos. Para estos autores, la participación de los elementos que intervienen en el proceso educativo, no difiere sustancialmente de la postura sostenida por Comenio y Ratichius (s.XVII). El maestro simplifica, prepara, organiza, y ordena. Es el guía, el mediador entre los modelos y el niño. Mediante los ejercicios escolares los alumnos adquirirán unas disposiciones físicas e intelectuales para entrar en contacto con los modelos. La disciplina escolar y el castigo siguen siendo fundamentales. El acatar las normas y reglas es la forma de acceso a los valores, a la moral y al dominio de
  • 6.
    sí mismo, loque le permite librarse de su espontaneidad y sus deseos. Cuando esto no es así, el castigo hará que quien transgredió alguna norma o regla vuelva a someterse a éstas renunciando a los caprichos y tendencias personales. Para cumplir con esto los maestros deben mantener una actitud distante con respecto a los alumnos. La filosofía de la Escuela Tradicional, considera que la mejor forma de preparar al niño para la vida es formar su inteligencia, su capacidad de resolver problemas, sus posibilidades de atención y de esfuerzo. Se le da gran importancia a la transmisión de la cultura y de los conocimientos, en tanto que se les considera de gran utilidad para ayudar al niño en el progreso de su personalidad. Esta filosofía perdura en la educación en la actualidad. En su momento la Escuela Tradicional representó un cambio importante en el estilo y la orientación de la enseñanza, sin embargo, con el tiempo se convirtió en un sistema rígido, poco dinámico y nada propicio para la innovación; llevando inclusive a prácticas pedagógicas no deseadas. Por ello, cuando nuevas corrientes de pensamiento buscaron renovar la práctica educativa, representaron una importante oxigenación para el sistema: aunque su desarrollo no siempre haya sido fácil y homogéneo, sin duda abrieron definitivamente el camino interminable de la renovación pedagógica. PROFESOR ALUMNO APRENDIZAJE Comunicador del saber. * seleccionar y adecuar los tópicos generales que servirán de hilo conductor a su quehacer * diseñar y presentar situaciones de aprendizajes * enseñar, mostrar un objeto o contenido al alumno para que se apropie de él * es considerado y respetado como autoridad receptivo:- recibe y asimila información * Resuelve ejercicios por reiteración mecánica siguiendo modelo o procedimiento realizado por el profesor. asimilación de información * La memoria tiene un rol decisivo. * El éxito del aprendizaje está determinado por la capacidad del alumno de adaptarse al profesor y por aptitudes connaturales
  • 7.
    DIDACTICA CRITICA Está referidaa una forma de enseñanza y de aprendizaje que incita a los estudiantes a cuestionar la realidad del mundo que lo rodea, tanto en los aspectos referidos a la naturaleza, como las cosas que ocurren en la sociedad ,así como las manifestaciones de las distintas formas del pensamiento humano, alentándolos a cuestionar y desafiar creencias y prácticas ancestrales, pero también los nuevos comportamientos que constituyen en algunos casos manifestaciones de depredación de la sociedad contemporánea. OBJETIVOS  Mejorar el modelo educativo  Educar para la trasformación  Concientizar a la sociedad CARACTERISTICAS La didáctica critica cuestiona didácticas anteriores La didáctica critica manifiesta problemáticas reales de la sociedad  Corrupción  Desigualdad  Drogas  Narcotráfico  Problemas familiares Revalora la formación docente Recupera el aspecto afectivo entre docente, alumno y aprendizaje Se privilegia a la creatividad de cada individuo COMPONANTES DE LA DIDACTICA CRITICA  Aprendizaje o Solución de problemas o Aprendizaje significativo o Conocimientos para la vida  Enseñanza o Permitir al educando solucionar sus propios problemas o Introducir al hombre en un proceso de formación o Nunca fragmentar al individuo o Impulso de libertad o Privilegiando la creatividad o Solidaridad maestros y alumnos o Cultivar valores
  • 8.
     Alumno o Reflexivocon su aprendizaje o Autoconsciente de su aprendizaje o Constructivista o Critico  Maestro o Agente de cambio o Guía  Objetivos de aprendizaje o Trabajo en equipo o Aprendizaje significativo o Finalidades de valores humanos  Técnicas de aprendizaje o Juego aprendizaje o Phillips 66 es una técnica de dinámica donde debes hablar 6 minutos en equipo que se basa en dividir un grupo o reunión social en subgrupos de 6 individuos y hacerlos discutir sobre un tema en específico, Finalmente se obtiene una idea general de las conclusiones de cada grupo. Fue creada en 1948 o Mesa redonda o Observación o Experiencias o Practica  Estrategias de la didáctica critica o Aprender investigando o Cuestión de la realidad o Reflexionar