Universidad Tecnológica de Cancún.

Materia: Fundamentos de administración

Maestra: Angélica Mata

Alumna: Melissa Romero Hernández

Tema: Tarea integradora

Fecha: 4 de diciembre del 2013
1. Misión,
Transportar personas y susbienes, asegurando la satisfacción de clientes,accionistas, colaboradores y
sociedad.Mediante una operación de excelencia basada en las necesidades del cliente,equipos de trabajo y
sistemas,

desarrollo

de

personas,

convenios

con

terceros,enfocados

a la rentabilidad, metas, procesos,

innovación, mejora continua,difusión y acumulación del conocimiento.

2. Visión,
Ser la empresa líder que brinde a sus clientes soluciones integrales haciendo de su viaje una experiencia única
de servicio.
3. Filosofía y valores,

4. Estrategias y objetivos,
Objetivos
En la empresa ADO se da mucho valor a la calidad en el servicio que se ofrece a los clientes y al ambiente en el
que trabajamos, por ello se dan cursos sobre sensibilización, trato, valores y las herramientas necesarias para
mejorar nuestro desempeño en el trabajo. Fue así como a finales del 2013 se nos propuso la integración de
equipos que bajo la metodología de círculos de calidad desarrolláramos proyectos que se Enfocaran a la
resolución de problemas relacionados con los cinco atributos principales en la empresa:
Ser una empresa líder en el servicio de transportación
1.
2.
3.
4.
5.

Tarifas justas por el servicio brindado
Mantenimiento constante de nuestras unidades
Mantener un programa constante de mejora en nuestra calidad de servicio e imagen
Brindar el mayor número de viajes
renovación constante de la flotilla de transporte y la infraestructura de la empresa en general.

Seguridad, Puntualidad, Imagen, Trato y Confort.
Debido a lo anterior, como integrantes del área de operaciones y nuestra vinculación directa con la problemática que
representa la seguridad en el servicio que se presta, se decidió tomar esa variable para realizar un proyecto al respecto.
Para ello primeramente recibimos la capacitación necesaria a efecto de asimilar la metodología de los círculos de calidad.

Estrategias
Nuestro C.C.C. se reúne una vez por semana todos los miércoles de 16:00 a 18:00 hrs., en la sala de juntas de
operaciones ubicada en la gerencia de operaciones. Iniciamos nuestro proyecto el 29 de enero del 2013.
En cada reunión se realiza una minuta en donde se revisan los compromisos y tareas asignadas de la reunión anterior;
luego seguía con la revisión de la metodología, los objetivos, las tareas programadas y los progresos; después se avanza
en el desarrollo del proyecto. Al terminar la reunión se designan las tareas y se realiza una despedida por parte de líder.
Es la primera experiencia como integrantes de este equipo de un Círculo de Control de Calidad y que trabajamos en
conjunto para desarrollar este proyecto el cual duro seis meses.

Perspectivas de la empresa ADO
Las perspectivas comúnmente utilizadas, aunque pueden incluirse más si se entiende necesario, son:
Perspectiva Financiera: en ADO nos interesamos por el usuario y aumentamos el número de unidades para tener más
ganancias al mes, sin afectar la calidad del servicio, sabiendo administrar cada uno de nuestros movimientos invirtiendo
en nuestra calidad para poder alcanzar los objetivos financieros
Perspectiva del Cliente: brindar un servicio con tarifas óptimas para tener el mayor número de usuarios
Perspectiva Interna: Mantener una mentalidad ganar-ganar para brindar un servicio de calidad y nuestros clientes estén
satisfechos así poder a llegar a ser una empresa líder.
Perspectiva de Aprendizaje y Desarrollo: En ADO siempre estamos dispuestos a cambiar y cualquier sugerencia nos
interesa tenemos una mentalidad flexible al cambio y capacitamos a nuestros trabajadores para ofrecer un servicio de
excelencia con el menor número de errores.
5. Políticas y programas,
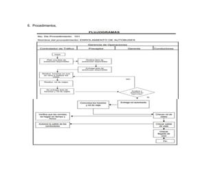
6. Procedimientos,
7. Presupuestos,
El monto total es de $2,135,739.93 y de $ 3,553,133.41 pesos al año.
8. Análisis FODA para determinar la situación de la organización,

FORTALEZAS

Actualmente, ADO, se considera como

ANALISIS
INTERNO

DEVILIDADES

No se han podido innovar cierto transporte para

una de las empresas de mayor
importancia en el autotransporte
mexicano, debido a su excelencia en el
servicio, frecuentes innovaciones

brindar un mejor servicio.
Esta es la época de los autobuses Fitzjohn que con sus
tipos y modelos mejoraron el servicio y ala imagen.

positivas para el usuario y la seguridad
que a estos se les brinda.

OPORTUNIDADES

AMENAZAS

Buscar la movilidad en otros estados El cliente no siempre que satisfecho y esto provoca
ANALISIS
EXTERNO

que no cuentan con una sucursal

quejas haciendo que la empresa adquiera una mala
reputación.
Ing. Roberto Can Tun
Dr. Edwin Roman Sanchez Fuentes
Ing, Ivan Mora López

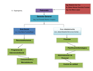
Patronato

9. Organigrama,

Gerente General
(Ing. Luis Fernando Ramírez Vazquez)

Área Social
(Lic. Ana Maria FuentesRojo)

RecursosHumanos

Área Administración
(Lic. Jesús Eduardo De la cruz Correa

Finanzas

PlanificaciónEstrategica
Programas de
intervenciónSocial
Administración de
Comunicación y

Personal

Mercadotecnia
Control de calidad
10. Tipo de liderazgo que se ejerce en la organización,
En la empresa ADO se cuenta con un líder carismático y comprometido con el cual los empleados a su cargo
demuestran mucha confianza y entusiasmo y de esta forma todos se enfocan a terminar sus labores de una forma
muy cómoda y sin presión. Cada duda que se presenta en el área se acude al jefe que es muy amable y servicial
incluso divertido, siempre sin salirse de su rol como líder y cumpliendo en tiempo y forma con sus labores.
11. Tipos de estímulos y recompensas,
Esta empresa antes de iniciar cada día de labores pone a sus colaboradores en un salón y cuentan con un motivador
el cual es el mismo jefe del área, este les pide que siempre den lo mejor de sí mismo y sonrían en todo momento
disfrutando su trabajo.
Se realizan actividades cada determinado tiempo entre diferentes departamentos para fomentar la convivencia y el
compañerismo.
También los empleados son escuchados cada vez que tiene una sugerencia para mejorar su lugar de trabajo y estos
se sientan cómodos. Se da cierto estímulo monetario y reconocimiento al personal más emprendedor y solidario de
cada mes.
12. Tipos de comunicación existentes en la organización,
Los informes que se dan a cada trabajador son generalmente de forma escrita, impresa y firmada por los ejecutivos,
aunque también se cuenta con manuales e instructivos que se les provee a cada trabajador cada vez que se realiza
alguna actividad, y también se envían avisos por medio de correos electrónicos, algunas veces el director suele dar
información de manera verbal sobre algún acontecimiento.

13. Elementos que intervienen en la toma de decisiones de la misma,

En la empresa ADO cuando se tiene que tomar alguna decisión son imprescindibles tomar en cuenta cinco
elementos claves, los cuales son:

-Información: aquí se recogen tanto los aspectos buenos que están a favor del problema como en contra del
mismo, con el fin de definir cuáles son sus limitaciones.

-

Conocimientos: Si la persona que toma las decisiones tiene buenos conocimientos de alguna situación similar,
esto se puede tomar como una acción favorable para le empresa, pero si carecen de conocimiento es necesario
buscar a otros que si lo tengan.

-

Experiencia: cuando se soluciona un problema en forma particular, ya sea con resultados buenos o malos, esta
experiencia le proporciona información para la solución del próximo problema similar. Ya que por lo tanto los
problemas más importantes no pueden ser solucionados son experimentos.

-

Análisis: En ausencia de un método para analizar matemáticamente un problema es posible estudiarlo con otros
métodos diferentes. Si estos otros métodos también fallan, entonces se deberá confiar en la intuición.
-

Juicio: Este es necesario para poder combinar la información, los conocimientos la experiencia y el análisis, con el
fin de seleccionar el curso de acción más apropiado.

14. Medios de control y perspectivas de la organización.

Autobuses de Oriente, S.A. de C.V.
Mejor conocida como ADO, es una empresa mexicana de autotransporte. Comprende la transportación de pasajeros y
equipaje. Esta empresa al igual que muchas más cuenta con medios de control las cuales se enfocan en avaluar y
corregir el desempeño de las actividades que estos a su vez hacen, los pasos que siguen son los siguientes:
-

Equilibrio: En esta se le da a cada grupo correspondiente el grado de control que requiere cada uno, es decir
dependiendo de los puestos que tengan serán sus responsabilidades y obligaciones.

-

De los estándares: En esta se van a establecer medidas específicas de actuación que sirvan de patrón para
determinar posibles desviaciones de los resultados.

-

De la oportunidad:permite la corrección de errores, de posibles desviaciones en los resultados o en las actividades
realizadas.

-

De las desviaciones: es utilizada para conocer el origen de las desviaciones, y por lo consiguiente tomar las
medidas necesarias para evitarlas en un futuro.
-

Excepción: En esta se planifican las actividades y objetivos a realizar.

-

Costeabilidad: Aquí se ven los costos y el tiempo, es decir se ve si los costos serán justificables ante los resultados
que se esperan.

16. Perspectivas de la organización.
Las perspectivas comúnmente utilizadas, aunque pueden incluirse más si se entiende necesario, son:
Perspectiva Financiera: en ADO nos interesamos por el usuario y aumentamos el número de unidades para tener más
ganancias al mes, sin afectar la calidad del servicio, sabiendo administrar cada uno de nuestros movimientos invirtiendo
en nuestra calidad para poder alcanzar los objetivos financieros
Perspectiva del Cliente: brindar un servicio con tarifas óptimas para tener el mayor número de usuarios
Perspectiva Interna: Mantener una mentalidad ganar-ganar para brindar un servicio de calidad y nuestros clientes estén
satisfechos así poder a llegar a ser una empresa líder.
Perspectiva de Aprendizaje y Desarrollo: En ADO siempre estamos dispuestos a cambiar y cualquier sugerencia nos
interesa tenemos una mentalidad flexible al cambio y capacitamos a nuestros trabajadores para ofrecer un servicio de
excelencia con el menor número de errores.

Empresa ADO

  • 1.
    Universidad Tecnológica deCancún. Materia: Fundamentos de administración Maestra: Angélica Mata Alumna: Melissa Romero Hernández Tema: Tarea integradora Fecha: 4 de diciembre del 2013
  • 2.
    1. Misión, Transportar personasy susbienes, asegurando la satisfacción de clientes,accionistas, colaboradores y sociedad.Mediante una operación de excelencia basada en las necesidades del cliente,equipos de trabajo y sistemas, desarrollo de personas, convenios con terceros,enfocados a la rentabilidad, metas, procesos, innovación, mejora continua,difusión y acumulación del conocimiento. 2. Visión, Ser la empresa líder que brinde a sus clientes soluciones integrales haciendo de su viaje una experiencia única de servicio.
  • 3.
    3. Filosofía yvalores, 4. Estrategias y objetivos, Objetivos En la empresa ADO se da mucho valor a la calidad en el servicio que se ofrece a los clientes y al ambiente en el que trabajamos, por ello se dan cursos sobre sensibilización, trato, valores y las herramientas necesarias para mejorar nuestro desempeño en el trabajo. Fue así como a finales del 2013 se nos propuso la integración de equipos que bajo la metodología de círculos de calidad desarrolláramos proyectos que se Enfocaran a la resolución de problemas relacionados con los cinco atributos principales en la empresa: Ser una empresa líder en el servicio de transportación
  • 4.
    1. 2. 3. 4. 5. Tarifas justas porel servicio brindado Mantenimiento constante de nuestras unidades Mantener un programa constante de mejora en nuestra calidad de servicio e imagen Brindar el mayor número de viajes renovación constante de la flotilla de transporte y la infraestructura de la empresa en general. Seguridad, Puntualidad, Imagen, Trato y Confort. Debido a lo anterior, como integrantes del área de operaciones y nuestra vinculación directa con la problemática que representa la seguridad en el servicio que se presta, se decidió tomar esa variable para realizar un proyecto al respecto. Para ello primeramente recibimos la capacitación necesaria a efecto de asimilar la metodología de los círculos de calidad. Estrategias Nuestro C.C.C. se reúne una vez por semana todos los miércoles de 16:00 a 18:00 hrs., en la sala de juntas de operaciones ubicada en la gerencia de operaciones. Iniciamos nuestro proyecto el 29 de enero del 2013. En cada reunión se realiza una minuta en donde se revisan los compromisos y tareas asignadas de la reunión anterior; luego seguía con la revisión de la metodología, los objetivos, las tareas programadas y los progresos; después se avanza en el desarrollo del proyecto. Al terminar la reunión se designan las tareas y se realiza una despedida por parte de líder. Es la primera experiencia como integrantes de este equipo de un Círculo de Control de Calidad y que trabajamos en conjunto para desarrollar este proyecto el cual duro seis meses. Perspectivas de la empresa ADO Las perspectivas comúnmente utilizadas, aunque pueden incluirse más si se entiende necesario, son:
  • 5.
    Perspectiva Financiera: enADO nos interesamos por el usuario y aumentamos el número de unidades para tener más ganancias al mes, sin afectar la calidad del servicio, sabiendo administrar cada uno de nuestros movimientos invirtiendo en nuestra calidad para poder alcanzar los objetivos financieros Perspectiva del Cliente: brindar un servicio con tarifas óptimas para tener el mayor número de usuarios Perspectiva Interna: Mantener una mentalidad ganar-ganar para brindar un servicio de calidad y nuestros clientes estén satisfechos así poder a llegar a ser una empresa líder. Perspectiva de Aprendizaje y Desarrollo: En ADO siempre estamos dispuestos a cambiar y cualquier sugerencia nos interesa tenemos una mentalidad flexible al cambio y capacitamos a nuestros trabajadores para ofrecer un servicio de excelencia con el menor número de errores.
  • 6.
    5. Políticas yprogramas,
  • 7.
  • 8.
    7. Presupuestos, El montototal es de $2,135,739.93 y de $ 3,553,133.41 pesos al año.
  • 9.
    8. Análisis FODApara determinar la situación de la organización, FORTALEZAS Actualmente, ADO, se considera como ANALISIS INTERNO DEVILIDADES No se han podido innovar cierto transporte para una de las empresas de mayor importancia en el autotransporte mexicano, debido a su excelencia en el servicio, frecuentes innovaciones brindar un mejor servicio. Esta es la época de los autobuses Fitzjohn que con sus tipos y modelos mejoraron el servicio y ala imagen. positivas para el usuario y la seguridad que a estos se les brinda. OPORTUNIDADES AMENAZAS Buscar la movilidad en otros estados El cliente no siempre que satisfecho y esto provoca ANALISIS EXTERNO que no cuentan con una sucursal quejas haciendo que la empresa adquiera una mala reputación.
  • 10.
    Ing. Roberto CanTun Dr. Edwin Roman Sanchez Fuentes Ing, Ivan Mora López Patronato 9. Organigrama, Gerente General (Ing. Luis Fernando Ramírez Vazquez) Área Social (Lic. Ana Maria FuentesRojo) RecursosHumanos Área Administración (Lic. Jesús Eduardo De la cruz Correa Finanzas PlanificaciónEstrategica Programas de intervenciónSocial Administración de Comunicación y Personal Mercadotecnia Control de calidad
  • 11.
    10. Tipo deliderazgo que se ejerce en la organización, En la empresa ADO se cuenta con un líder carismático y comprometido con el cual los empleados a su cargo demuestran mucha confianza y entusiasmo y de esta forma todos se enfocan a terminar sus labores de una forma muy cómoda y sin presión. Cada duda que se presenta en el área se acude al jefe que es muy amable y servicial incluso divertido, siempre sin salirse de su rol como líder y cumpliendo en tiempo y forma con sus labores. 11. Tipos de estímulos y recompensas, Esta empresa antes de iniciar cada día de labores pone a sus colaboradores en un salón y cuentan con un motivador el cual es el mismo jefe del área, este les pide que siempre den lo mejor de sí mismo y sonrían en todo momento disfrutando su trabajo. Se realizan actividades cada determinado tiempo entre diferentes departamentos para fomentar la convivencia y el compañerismo. También los empleados son escuchados cada vez que tiene una sugerencia para mejorar su lugar de trabajo y estos se sientan cómodos. Se da cierto estímulo monetario y reconocimiento al personal más emprendedor y solidario de cada mes. 12. Tipos de comunicación existentes en la organización, Los informes que se dan a cada trabajador son generalmente de forma escrita, impresa y firmada por los ejecutivos, aunque también se cuenta con manuales e instructivos que se les provee a cada trabajador cada vez que se realiza
  • 12.
    alguna actividad, ytambién se envían avisos por medio de correos electrónicos, algunas veces el director suele dar información de manera verbal sobre algún acontecimiento. 13. Elementos que intervienen en la toma de decisiones de la misma, En la empresa ADO cuando se tiene que tomar alguna decisión son imprescindibles tomar en cuenta cinco elementos claves, los cuales son: -Información: aquí se recogen tanto los aspectos buenos que están a favor del problema como en contra del mismo, con el fin de definir cuáles son sus limitaciones. - Conocimientos: Si la persona que toma las decisiones tiene buenos conocimientos de alguna situación similar, esto se puede tomar como una acción favorable para le empresa, pero si carecen de conocimiento es necesario buscar a otros que si lo tengan. - Experiencia: cuando se soluciona un problema en forma particular, ya sea con resultados buenos o malos, esta experiencia le proporciona información para la solución del próximo problema similar. Ya que por lo tanto los problemas más importantes no pueden ser solucionados son experimentos. - Análisis: En ausencia de un método para analizar matemáticamente un problema es posible estudiarlo con otros métodos diferentes. Si estos otros métodos también fallan, entonces se deberá confiar en la intuición.
  • 13.
    - Juicio: Este esnecesario para poder combinar la información, los conocimientos la experiencia y el análisis, con el fin de seleccionar el curso de acción más apropiado. 14. Medios de control y perspectivas de la organización. Autobuses de Oriente, S.A. de C.V. Mejor conocida como ADO, es una empresa mexicana de autotransporte. Comprende la transportación de pasajeros y equipaje. Esta empresa al igual que muchas más cuenta con medios de control las cuales se enfocan en avaluar y corregir el desempeño de las actividades que estos a su vez hacen, los pasos que siguen son los siguientes: - Equilibrio: En esta se le da a cada grupo correspondiente el grado de control que requiere cada uno, es decir dependiendo de los puestos que tengan serán sus responsabilidades y obligaciones. - De los estándares: En esta se van a establecer medidas específicas de actuación que sirvan de patrón para determinar posibles desviaciones de los resultados. - De la oportunidad:permite la corrección de errores, de posibles desviaciones en los resultados o en las actividades realizadas. - De las desviaciones: es utilizada para conocer el origen de las desviaciones, y por lo consiguiente tomar las medidas necesarias para evitarlas en un futuro.
  • 14.
    - Excepción: En estase planifican las actividades y objetivos a realizar. - Costeabilidad: Aquí se ven los costos y el tiempo, es decir se ve si los costos serán justificables ante los resultados que se esperan. 16. Perspectivas de la organización. Las perspectivas comúnmente utilizadas, aunque pueden incluirse más si se entiende necesario, son: Perspectiva Financiera: en ADO nos interesamos por el usuario y aumentamos el número de unidades para tener más ganancias al mes, sin afectar la calidad del servicio, sabiendo administrar cada uno de nuestros movimientos invirtiendo en nuestra calidad para poder alcanzar los objetivos financieros Perspectiva del Cliente: brindar un servicio con tarifas óptimas para tener el mayor número de usuarios Perspectiva Interna: Mantener una mentalidad ganar-ganar para brindar un servicio de calidad y nuestros clientes estén satisfechos así poder a llegar a ser una empresa líder. Perspectiva de Aprendizaje y Desarrollo: En ADO siempre estamos dispuestos a cambiar y cualquier sugerencia nos interesa tenemos una mentalidad flexible al cambio y capacitamos a nuestros trabajadores para ofrecer un servicio de excelencia con el menor número de errores.