SEGUNDA ETAPA DEL MAPA:
OBJETIVO:
Identificar los fenómenos que llevan al estudiante universitario en línea a desertar, para proponer soluciones viables que garanticen su permanencia.
CÓMO SE ALCANZA EL OBJETIVO.
Conociendo las características del estudiante del siglo XXI
Identificando las necesidades del estudiante del siglo XXI
Identificando las causas principales de la deserción escolar
Investigando sobre cómo han evitado instituciones afines la deserción escolar
Interactuando con el estudiante

ESTRATEGIAS POSIBLES DE SOLUCIÓN.
Formándome como docente del siglo XXI
Ayudando al estudiante a crear un ambiente propicio para aprender
Apoyando al estudiante a identificar su estilo de aprendizaje
Haciendo consciente al estudiante de que él es el responsable de su proceso de aprendizaje
Invitando al estudiante a esforzarse por lograr sus objetivos
Buscando estrategias para motivar al estudiante a aprender
Ayudándolo a organizar su tiempo de estudio
Evitando problemas administrativos.
CRONOGRAMA DE ACTIVIDADES, CON TIEMPOS Y OBJETIVOS DE APRENDIZAJE DEFINIDOS, ALCANZABLES A CORTO PLAZO EN PRIMERA
INSTANCIA Y A LARGO PLAZO EN SEGUNDA.

Actividad

Tiempo

Objetivo

Comunicación asertiva con
los alumnos, para crear un
clima de confianza entre
alumnos y docentes

A corto plazo

Identificar los factores
personales que inciden en
la deserción escolar en
línea.

Diseñar estrategias de
motivación al aprendizaje en
línea.

A mediano plazo

Motivar a los alumnos a
permanecer activos en el
sistema, cumpliendo con
sus actividades

Orientar a los alumnos en la A largo plazo
realización de sus
actividades, reiterando en
todo momento la importancia
de su permanencia en el
sistema.

Contribuir para que los
alumnos concluyan
satisfactoriamente sus
estudios.
PROBLEMA DOCUMENTADO QUE SE RELACIONE CON EL DESEMPEÑO DE LOS ESTUDIANTES EN EL SIGLO XXI.
Deserción escolar:
La deserción escolar es un problema educativo que afecta al desarrollo de la sociedad, y se da principalmente por falta de recursos económicos y por una
desintegración familiar. Es el desinterés por el estudio en los escolares a causa de problemas socioculturales, emocionales, el bajo rendimiento académico, etc.
Actualmente es el rechazo a esforzarse o a adquirir conocimientos de nivel superior. Es el abandono parcial o total de la educación escolarizada.
INDIQUEN LAS ESTRATEGIAS, LOS MEDIOS, LOS RECURSOS Y LAS FORMAS DE ORGANIZACIÓN QUE UTILIZARON PARA UBICARLO Y
ENUNCIARLO.

Segunda entrega del mapa
Factores que influyen y que no aparecen en el mapa anterior:
Factores económicos, necesidad de darle prioridad al trabajo, sin solvencia económica para pagar un servicio de internet.
Factores sociales: consumo de alcohol o drogas, problemas de salud, muerte, bajo nivel de aprendizaje, problemas psicológicos, falta de motivación e
interés, apatía y baja autoestima.

COMPARACIÓN DEL PROBLEMA DOCUMENTADO CON EL QUE PLANTEARON Y ANALIZARON DE MANERA EMPÍRICA.
Consideramos que el problema central o medular que hemos detectado como docentes se refiere al factor económico, de ahí que pretenda hacer extensiva esta
problemática ya que de ella se derivan un sin número de problemas que atañen a los estudiantes,razón por la cual es el factor predominate en la causa principal
de la deserción escolar.
Este problema en general considero que es la causa potencial no solo de este nivel escolar sino de todo el sistema educativo, ya que como todos sabemos—y
padecemos -- la cuestión económica es el eje de un país y además porque es sabido que la economía es el pulso de bienestar de un pueblo o nación, y es la
economía, la base y la punta de todo lo demás (llámese desarrollo económico o bienestar social), de ahí que entendamos que la economía es la quien da pauta a
un país, estado o municipio a cómo gastar e invertir en su desarrollo.
La economía desde siempre y desde que hemos asumido el papel de país capitalista, es la que rige sobre todas las actividades (campo, educación, tecnología,
vivienda, empleo, etc…), razón por la cual no está exenta la educación, ya que este rubro se ha visto en los últimos 35 años en un retroceso, más que en un
avance y no solo este sector sino muchos más.
Es obvio que este deterioro se ha acrecentado al paso de los años, tanto que el estado dejo de construir instituciones educativas, espacios culturales y deportivos
empleos, tecnología y más; sin embargo, el tema que nos atañe es la educación,razón por la cual se hizo patente en la falta de opciones, espacios y de
alternativas educativas generando con esta situación un gran número de aspirantes a querer educarse, tanto por sí mismos como por padres; es decir, las
opciones se vieron reducidas y por tanto; se dio una masiva deserción de alumnos, ya que las opciones no les favorecían, o nunca fueron de su gusto, o por la
sencilla razón de que los planteles dados en las opciones estaban demasiados lejos y esto generaba costos fuera de un presupuesto familiar y de ellos mismos,
por lo cual muchos estudiantes optaron por desertar de las escuelas, lo mismo en la asignación de carreras no solicitadas.
Unarazón más, es aquella de que siendo un factor externo, el país ha tenido un estancamiento en su crecimiento económico, lo cual se traduce en un gasto
reducido en la educación,así como en la inversión en empresas y fabricas, que son las que dan sustento a muchas familias y jefes de familia lo que ha originado
según cifras del propio INEGI en casi 7 millones de los llamados “ninis”, que no son otros que aquellos que ni trabajan y ni estudian dando como resultado
proyectos de vida truncos y planes de vida que nunca se emprendieron por parte los jóvenes.
No nos debería resultar extraño pues que a partir de esta descomposición social o tejido social (eufemismo muy referido por los políticos), sin tomar en
consideración el indebido manejo que le han dado nuestros gobernantes a los recursos que se destinan para los rubros sociales todo el país se haya venido abajo
en muchas actividades (el campo, las industria minera, la industrial, la marítima, cultura, etc…), pero quizás; el sector más fracturado ha sido el empleo ya que sin
este es difícil obtener recursos que den sustento a un entorno familiar e individual.
Todo lo anterior son signos inequívocos de que la economía no se ha desarrollado como debiera, y que se ha traducido en un sin fin de males como es la
violencia generalizada en todo el país. El crecimiento de la delincuencia organizada
De forma particular y como docentes hemos podido establecer contacto con algunos alumnos que abandonan los estudios y los hemos conminado seguir y
continuar, en algunos casos hemos podido disuadir a algunos alumnos de dejar la escuela, en otros casos no hemos logrado tal cometido, pero la razón común y
generalizada de estas personas se debe a el factor económico más que otros factores, tan es así que ante la disyuntiva entre trabajar y estudiar optan por la
primera, otras por que fungen como jefes de familia, o por que han perdido empleo y un sector en que no tiene la autodisciplina del estudio y el manejo de su
tiempo para esta actividad.
MAPA CONCEPTUAL

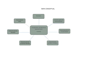
Desempleo

Inversión y gasto del
sistema educativo

Ocio de jóvenes
(ninis)

Principal factor que determina la
deserción escolar:
Escasez de opciones
educativas

Escaso desarrollo en
el campo laboral

Economía

Reducido potencial
de opciones laborales

Escasez de inversión
Escases
tecnológica e investigación
tecnológica e
investigación
Referencias
Banco Mundial. El potencial de la juventud: políticas para jóvenes en situación de riesgo en América Latina y el Caribe. Recuperado
Diciembre 14, 2009, de http://siteresources.worldbank.org/INTLACINSPANISH/Resources/Youth_Spanish_Ex_Summary.pdf
• Piña, J. (1997). La eficiencia terminal y su relación con la vida académica. Revista Mexicana de Investigación Educativa, 2 (3), pp. 85–
102.
• Espíndola, E. y León, A. (2002). La deserción escolar en América: Un tema prioritario para la agenda regional. Revista Iberoamericana
de educación. Consultado el 4 de Noviembre de 2013 http://www.rieoei.org/rie30a02.htm
• Díaz, F y Hernández, G. (2002). Estrategias docentes para un aprendizaje significativo. Una interpretación constructivista. 2a. ed.
México: Mc Graw-Hill Interamericana.
• Paramo, J y Correa, C (1999). Deserción estudiantil universitaria. Conceptualización. Revista Universidad EAFIT
• Balán, G. C. (2005). El impacto de la escuela de procedencia del nivel medio superior en el desempeño de los alumnos en el nivel
universitario. REICE: Revista Electrónica Iberoamericana sobre Calidad, Eficacia y Cambio en Educación, 3(1), 764-769.
• Tinto, V. (1989). Definir la deserción: una cuestión de perspectiva. Revista de Educación Superior, 71, 33-51.
• López, A. V. D. (2004). Estrategias para vencer la deserción universitaria. Educación y educadores, 7.
• La deserción y el rezago en la Educación Superior a Distancia: signos promisorios en una Universidad Pública Mexicana http://
www.cuaed.unam.mx/suayed/trabajo_social/suaed/Documentos/desercion.pdf

• La retención y la deserción en línea: fenómeno de un modelo educativo virtual. http://www.hets.org/journal/articles/75-la-retencion-y-ladesercionen-linea-fenomeno-de-un-modelo-educativo-virtual
http://www.monografias.com/trabajos77/factores-inciden-desercion-escolar-estudiantes/factores-inciden-desercion-escolar-estudiantes2.shtml#ixzz2kghdzwWz

PARTICIPANTES:
ARROYO OLVERA MARIA DE LA LUZ CONSUELO
JIMENEZ GÓMEZ BLANCA AURELIA
PIÑA PEREZ ZOILA LETICIA
Equipo7 grupo39 mapa2

Equipo7 grupo39 mapa2

  • 1.
    SEGUNDA ETAPA DELMAPA: OBJETIVO: Identificar los fenómenos que llevan al estudiante universitario en línea a desertar, para proponer soluciones viables que garanticen su permanencia. CÓMO SE ALCANZA EL OBJETIVO. Conociendo las características del estudiante del siglo XXI Identificando las necesidades del estudiante del siglo XXI Identificando las causas principales de la deserción escolar Investigando sobre cómo han evitado instituciones afines la deserción escolar Interactuando con el estudiante ESTRATEGIAS POSIBLES DE SOLUCIÓN. Formándome como docente del siglo XXI Ayudando al estudiante a crear un ambiente propicio para aprender Apoyando al estudiante a identificar su estilo de aprendizaje Haciendo consciente al estudiante de que él es el responsable de su proceso de aprendizaje Invitando al estudiante a esforzarse por lograr sus objetivos Buscando estrategias para motivar al estudiante a aprender Ayudándolo a organizar su tiempo de estudio Evitando problemas administrativos.
  • 2.
    CRONOGRAMA DE ACTIVIDADES,CON TIEMPOS Y OBJETIVOS DE APRENDIZAJE DEFINIDOS, ALCANZABLES A CORTO PLAZO EN PRIMERA INSTANCIA Y A LARGO PLAZO EN SEGUNDA. Actividad Tiempo Objetivo Comunicación asertiva con los alumnos, para crear un clima de confianza entre alumnos y docentes A corto plazo Identificar los factores personales que inciden en la deserción escolar en línea. Diseñar estrategias de motivación al aprendizaje en línea. A mediano plazo Motivar a los alumnos a permanecer activos en el sistema, cumpliendo con sus actividades Orientar a los alumnos en la A largo plazo realización de sus actividades, reiterando en todo momento la importancia de su permanencia en el sistema. Contribuir para que los alumnos concluyan satisfactoriamente sus estudios.
  • 4.
    PROBLEMA DOCUMENTADO QUESE RELACIONE CON EL DESEMPEÑO DE LOS ESTUDIANTES EN EL SIGLO XXI. Deserción escolar: La deserción escolar es un problema educativo que afecta al desarrollo de la sociedad, y se da principalmente por falta de recursos económicos y por una desintegración familiar. Es el desinterés por el estudio en los escolares a causa de problemas socioculturales, emocionales, el bajo rendimiento académico, etc. Actualmente es el rechazo a esforzarse o a adquirir conocimientos de nivel superior. Es el abandono parcial o total de la educación escolarizada. INDIQUEN LAS ESTRATEGIAS, LOS MEDIOS, LOS RECURSOS Y LAS FORMAS DE ORGANIZACIÓN QUE UTILIZARON PARA UBICARLO Y ENUNCIARLO. Segunda entrega del mapa Factores que influyen y que no aparecen en el mapa anterior: Factores económicos, necesidad de darle prioridad al trabajo, sin solvencia económica para pagar un servicio de internet. Factores sociales: consumo de alcohol o drogas, problemas de salud, muerte, bajo nivel de aprendizaje, problemas psicológicos, falta de motivación e interés, apatía y baja autoestima. COMPARACIÓN DEL PROBLEMA DOCUMENTADO CON EL QUE PLANTEARON Y ANALIZARON DE MANERA EMPÍRICA. Consideramos que el problema central o medular que hemos detectado como docentes se refiere al factor económico, de ahí que pretenda hacer extensiva esta problemática ya que de ella se derivan un sin número de problemas que atañen a los estudiantes,razón por la cual es el factor predominate en la causa principal de la deserción escolar. Este problema en general considero que es la causa potencial no solo de este nivel escolar sino de todo el sistema educativo, ya que como todos sabemos—y padecemos -- la cuestión económica es el eje de un país y además porque es sabido que la economía es el pulso de bienestar de un pueblo o nación, y es la economía, la base y la punta de todo lo demás (llámese desarrollo económico o bienestar social), de ahí que entendamos que la economía es la quien da pauta a un país, estado o municipio a cómo gastar e invertir en su desarrollo.
  • 5.
    La economía desdesiempre y desde que hemos asumido el papel de país capitalista, es la que rige sobre todas las actividades (campo, educación, tecnología, vivienda, empleo, etc…), razón por la cual no está exenta la educación, ya que este rubro se ha visto en los últimos 35 años en un retroceso, más que en un avance y no solo este sector sino muchos más. Es obvio que este deterioro se ha acrecentado al paso de los años, tanto que el estado dejo de construir instituciones educativas, espacios culturales y deportivos empleos, tecnología y más; sin embargo, el tema que nos atañe es la educación,razón por la cual se hizo patente en la falta de opciones, espacios y de alternativas educativas generando con esta situación un gran número de aspirantes a querer educarse, tanto por sí mismos como por padres; es decir, las opciones se vieron reducidas y por tanto; se dio una masiva deserción de alumnos, ya que las opciones no les favorecían, o nunca fueron de su gusto, o por la sencilla razón de que los planteles dados en las opciones estaban demasiados lejos y esto generaba costos fuera de un presupuesto familiar y de ellos mismos, por lo cual muchos estudiantes optaron por desertar de las escuelas, lo mismo en la asignación de carreras no solicitadas. Unarazón más, es aquella de que siendo un factor externo, el país ha tenido un estancamiento en su crecimiento económico, lo cual se traduce en un gasto reducido en la educación,así como en la inversión en empresas y fabricas, que son las que dan sustento a muchas familias y jefes de familia lo que ha originado según cifras del propio INEGI en casi 7 millones de los llamados “ninis”, que no son otros que aquellos que ni trabajan y ni estudian dando como resultado proyectos de vida truncos y planes de vida que nunca se emprendieron por parte los jóvenes. No nos debería resultar extraño pues que a partir de esta descomposición social o tejido social (eufemismo muy referido por los políticos), sin tomar en consideración el indebido manejo que le han dado nuestros gobernantes a los recursos que se destinan para los rubros sociales todo el país se haya venido abajo en muchas actividades (el campo, las industria minera, la industrial, la marítima, cultura, etc…), pero quizás; el sector más fracturado ha sido el empleo ya que sin este es difícil obtener recursos que den sustento a un entorno familiar e individual. Todo lo anterior son signos inequívocos de que la economía no se ha desarrollado como debiera, y que se ha traducido en un sin fin de males como es la violencia generalizada en todo el país. El crecimiento de la delincuencia organizada De forma particular y como docentes hemos podido establecer contacto con algunos alumnos que abandonan los estudios y los hemos conminado seguir y continuar, en algunos casos hemos podido disuadir a algunos alumnos de dejar la escuela, en otros casos no hemos logrado tal cometido, pero la razón común y generalizada de estas personas se debe a el factor económico más que otros factores, tan es así que ante la disyuntiva entre trabajar y estudiar optan por la primera, otras por que fungen como jefes de familia, o por que han perdido empleo y un sector en que no tiene la autodisciplina del estudio y el manejo de su tiempo para esta actividad.
  • 6.
    MAPA CONCEPTUAL Desempleo Inversión ygasto del sistema educativo Ocio de jóvenes (ninis) Principal factor que determina la deserción escolar: Escasez de opciones educativas Escaso desarrollo en el campo laboral Economía Reducido potencial de opciones laborales Escasez de inversión Escases tecnológica e investigación tecnológica e investigación
  • 7.
    Referencias Banco Mundial. Elpotencial de la juventud: políticas para jóvenes en situación de riesgo en América Latina y el Caribe. Recuperado Diciembre 14, 2009, de http://siteresources.worldbank.org/INTLACINSPANISH/Resources/Youth_Spanish_Ex_Summary.pdf • Piña, J. (1997). La eficiencia terminal y su relación con la vida académica. Revista Mexicana de Investigación Educativa, 2 (3), pp. 85– 102. • Espíndola, E. y León, A. (2002). La deserción escolar en América: Un tema prioritario para la agenda regional. Revista Iberoamericana de educación. Consultado el 4 de Noviembre de 2013 http://www.rieoei.org/rie30a02.htm • Díaz, F y Hernández, G. (2002). Estrategias docentes para un aprendizaje significativo. Una interpretación constructivista. 2a. ed. México: Mc Graw-Hill Interamericana. • Paramo, J y Correa, C (1999). Deserción estudiantil universitaria. Conceptualización. Revista Universidad EAFIT • Balán, G. C. (2005). El impacto de la escuela de procedencia del nivel medio superior en el desempeño de los alumnos en el nivel universitario. REICE: Revista Electrónica Iberoamericana sobre Calidad, Eficacia y Cambio en Educación, 3(1), 764-769. • Tinto, V. (1989). Definir la deserción: una cuestión de perspectiva. Revista de Educación Superior, 71, 33-51. • López, A. V. D. (2004). Estrategias para vencer la deserción universitaria. Educación y educadores, 7. • La deserción y el rezago en la Educación Superior a Distancia: signos promisorios en una Universidad Pública Mexicana http:// www.cuaed.unam.mx/suayed/trabajo_social/suaed/Documentos/desercion.pdf • La retención y la deserción en línea: fenómeno de un modelo educativo virtual. http://www.hets.org/journal/articles/75-la-retencion-y-ladesercionen-linea-fenomeno-de-un-modelo-educativo-virtual http://www.monografias.com/trabajos77/factores-inciden-desercion-escolar-estudiantes/factores-inciden-desercion-escolar-estudiantes2.shtml#ixzz2kghdzwWz PARTICIPANTES: ARROYO OLVERA MARIA DE LA LUZ CONSUELO JIMENEZ GÓMEZ BLANCA AURELIA PIÑA PEREZ ZOILA LETICIA