UNIVERSIDAD NACIONAL DE EDUCACION
Enrique Guzmán y Valle
“Alma Mater del Magisterio Nacional”
ESCUELA DE POSGRADO-SECCIÓN MAESTRÍA
EL EXISTENCIALISMO
CASQUERO TORRES, Lida Rosario
LEYVA NATEROS, Magaly Linda
MONTEZA MERA, Tammy Anabel
VILLALOBOS SÁNCHEZ, Graciela María
EXISTENCIALISMOEXISTENCIALISMO
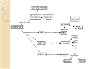
El existencialismo es un
movimiento filosófico cuyo postulado
fundamental es que son los seres
humanos, en forma individual, los que
crean el significado y la esencia de sus
vidas. La corriente de manera general
destaca el hecho de la libertad y la
temporalidad del hombre, de su
existencia en el mundo más que de su
supuesta esencia profunda.
ORÍGENESORÍGENES
El existencialismo surge en Europa, tiene sus
antecedentes en el siglo XIX, sin embargo,
recién toma nombre en el siglo XX tras la
Primera y Segunda Guerra Mundial.
De hecho Soren Kierkegaard fue quien inventó
el término «Existencialista».
Los pensadores se preguntaron explícitamente:
¿Qué sentido tiene la vida?, ¿Para o por qué
existe el ser?, ¿Existe la libertad total?.
TIPOSTIPOS
En términos de la existencia e importancia
de Dios, se pueden mencionar:
Existencialismo Ateo
-Representado por Jean-Paul Charles
Aymard Sartre.
-Niega la existencia de Dios, por tanto no
existe la naturaleza humana, el hombre es
lo que él mismo se ha hecho.
-«La existencia precede a la esencia»
Existencialismo Cristiano
-Representado por Søren Kierkegaard.
-Defendió la idea de un cambio de fe en el
modo de vida cristiano que aunque
incomprensible y lleno de riesgos, era el
único compromiso que , según creía podía
salvar al individuo de la desesperación.
-«Las cosas más importantes de la vida no
son accesibles a la razón o a la ciencia.»
Existencialismo Agnóstico
-Representado por Martin Heidegger y
Albert Camus.
-La existencia o no de Dios es una cuestión
irrelevante para la existencia humana.
-Dios puede o no existir. Y el problema, tan
sólo por tener una idea firme, no soluciona
los problemas metafísicos del hombre.
Jean-Paul Charles Aymard SartreJean-Paul Charles Aymard Sartre
(París 21 de junio de 1905 -
15 de abril de 1980).
Conocido comúnmente
como Jean-Paul Sartre,
fue un filósofo, escritor,
novelista, dramaturgo,
activista político, biógrafo y
crítico literario francés,
exponente del
existencialismo y del
marxismo humanista.
Jean-Paul Charles Aymard SartreJean-Paul Charles Aymard Sartre
Fue el décimo escritor francés
seleccionado como Premio Nobel de
Literatura, en 1964, pero lo rechazó
explicando en una carta a la Academia
Sueca que él tenía por regla declinar todo
reconocimiento o distinción y que los lazos
entre el hombre y la cultura debían
desarrollarse directamente, sin pasar por
las instituciones. Fue pareja de la también
filósofa Simone de Beauvoir.
INFLUENCIA EN LA EDUCACIÓNINFLUENCIA EN LA EDUCACIÓN
La educación existencialista le da gran
importancia al aspecto emocional,
afectivo y sensible.
Recomienda un currículo donde las artes
y las humanidades prevalezcan.
Considera que las Humanidades son las
que ejercen el mejor impacto humano,
pues le muestra su sufrimiento,
inquietudes, odio, amor, incertidumbres.
INFLUENCIA EN LA EDUCACIÓNINFLUENCIA EN LA EDUCACIÓN
El estudio de las ciencias naturales debe ser
siempre el factor humano involucrado.
Todas las disciplinas deben llevar a conocer
más al ser humano.
El maestro debe ser guía, no debe imponer
al niño nada, no debe ser insensible, respetar
la libertad del niño o estudiante.
El estudiante debe concebir el conocimiento
como respuesta a situaciones existenciales.
CONCLUSIONESCONCLUSIONES
Más que una escuela homogénea, se trata
de un conjunto de diversas revueltas que se
dieron en contra de la filosofía tradicional.
Estos filósofos se centraron en el análisis
de la condición de la existencia humana, la
libertad y la responsabilidad individual, las
emociones, así como el significado de la
vida.

Existencialismo

  • 1.
    UNIVERSIDAD NACIONAL DEEDUCACION Enrique Guzmán y Valle “Alma Mater del Magisterio Nacional” ESCUELA DE POSGRADO-SECCIÓN MAESTRÍA EL EXISTENCIALISMO CASQUERO TORRES, Lida Rosario LEYVA NATEROS, Magaly Linda MONTEZA MERA, Tammy Anabel VILLALOBOS SÁNCHEZ, Graciela María
  • 2.
    EXISTENCIALISMOEXISTENCIALISMO El existencialismo esun movimiento filosófico cuyo postulado fundamental es que son los seres humanos, en forma individual, los que crean el significado y la esencia de sus vidas. La corriente de manera general destaca el hecho de la libertad y la temporalidad del hombre, de su existencia en el mundo más que de su supuesta esencia profunda.
  • 3.
    ORÍGENESORÍGENES El existencialismo surgeen Europa, tiene sus antecedentes en el siglo XIX, sin embargo, recién toma nombre en el siglo XX tras la Primera y Segunda Guerra Mundial. De hecho Soren Kierkegaard fue quien inventó el término «Existencialista». Los pensadores se preguntaron explícitamente: ¿Qué sentido tiene la vida?, ¿Para o por qué existe el ser?, ¿Existe la libertad total?.
  • 4.
    TIPOSTIPOS En términos dela existencia e importancia de Dios, se pueden mencionar: Existencialismo Ateo -Representado por Jean-Paul Charles Aymard Sartre. -Niega la existencia de Dios, por tanto no existe la naturaleza humana, el hombre es lo que él mismo se ha hecho. -«La existencia precede a la esencia»
  • 6.
    Existencialismo Cristiano -Representado porSøren Kierkegaard. -Defendió la idea de un cambio de fe en el modo de vida cristiano que aunque incomprensible y lleno de riesgos, era el único compromiso que , según creía podía salvar al individuo de la desesperación. -«Las cosas más importantes de la vida no son accesibles a la razón o a la ciencia.»
  • 7.
    Existencialismo Agnóstico -Representado porMartin Heidegger y Albert Camus. -La existencia o no de Dios es una cuestión irrelevante para la existencia humana. -Dios puede o no existir. Y el problema, tan sólo por tener una idea firme, no soluciona los problemas metafísicos del hombre.
  • 9.
    Jean-Paul Charles AymardSartreJean-Paul Charles Aymard Sartre (París 21 de junio de 1905 - 15 de abril de 1980). Conocido comúnmente como Jean-Paul Sartre, fue un filósofo, escritor, novelista, dramaturgo, activista político, biógrafo y crítico literario francés, exponente del existencialismo y del marxismo humanista.
  • 10.
    Jean-Paul Charles AymardSartreJean-Paul Charles Aymard Sartre Fue el décimo escritor francés seleccionado como Premio Nobel de Literatura, en 1964, pero lo rechazó explicando en una carta a la Academia Sueca que él tenía por regla declinar todo reconocimiento o distinción y que los lazos entre el hombre y la cultura debían desarrollarse directamente, sin pasar por las instituciones. Fue pareja de la también filósofa Simone de Beauvoir.
  • 11.
    INFLUENCIA EN LAEDUCACIÓNINFLUENCIA EN LA EDUCACIÓN La educación existencialista le da gran importancia al aspecto emocional, afectivo y sensible. Recomienda un currículo donde las artes y las humanidades prevalezcan. Considera que las Humanidades son las que ejercen el mejor impacto humano, pues le muestra su sufrimiento, inquietudes, odio, amor, incertidumbres.
  • 12.
    INFLUENCIA EN LAEDUCACIÓNINFLUENCIA EN LA EDUCACIÓN El estudio de las ciencias naturales debe ser siempre el factor humano involucrado. Todas las disciplinas deben llevar a conocer más al ser humano. El maestro debe ser guía, no debe imponer al niño nada, no debe ser insensible, respetar la libertad del niño o estudiante. El estudiante debe concebir el conocimiento como respuesta a situaciones existenciales.
  • 13.
    CONCLUSIONESCONCLUSIONES Más que unaescuela homogénea, se trata de un conjunto de diversas revueltas que se dieron en contra de la filosofía tradicional. Estos filósofos se centraron en el análisis de la condición de la existencia humana, la libertad y la responsabilidad individual, las emociones, así como el significado de la vida.