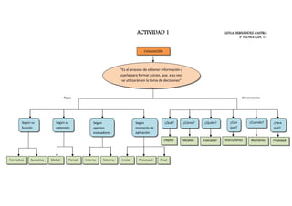
ACTIVIDAD 1                                            LEYLA HERNÁNDEZ CASTRO.
                                                                                                                                            5º PEDAGOGÍA. T7.



                                                                                  EVALUACIÓN




                                                                  “Es el proceso de obtener información y
                                                                  usarla para formar juicios, que, a su vez,
                                                                   se utilizarán en la toma de decisiones”



                                Tipos                                                                                                         Dimensiones




       Según su           Según su                Según                      Según              ¿Qué?          ¿Cómo?    ¿Quién?       ¿Con       ¿Cuándo?      ¿Para
       función            extensión               agentes                    momento de                                                qué?                     qué?
                                                  evaluadores                aplicación

                                                                                               Objeto          Modelo   Evaluador   Instrumento    Momento      Finalidad




Formativa   Sumativa   Global      Parcial   Interna    Externa    Inicial    Procesual      Final

Mapa conceptual sobre evaluacion

  • 1.
    ACTIVIDAD 1 LEYLA HERNÁNDEZ CASTRO. 5º PEDAGOGÍA. T7. EVALUACIÓN “Es el proceso de obtener información y usarla para formar juicios, que, a su vez, se utilizarán en la toma de decisiones” Tipos Dimensiones Según su Según su Según Según ¿Qué? ¿Cómo? ¿Quién? ¿Con ¿Cuándo? ¿Para función extensión agentes momento de qué? qué? evaluadores aplicación Objeto Modelo Evaluador Instrumento Momento Finalidad Formativa Sumativa Global Parcial Interna Externa Inicial Procesual Final