Escuela Normal Superior N°1 “Domingo F. Sarmiento”
Instituto Superior de Formación Docente
Tecnicatura Superior Preceptor-Asistente Técnico Docente
Proyecto de Investigación e intervención Socio-Comunitaria Escolar
Docente: NEUMANN, Nancy Viviana
Proyecto de Investigación de Violencia Psicológica Escolar
Alumnos: HELFENRITTER, Matías
MARTINEZ, Aldana
Fecha de Inicio 25/03/2014
Fecha de Cierre 14/11/2014
Tecnicatura Superior Preceptor-Asistente Técnico Docente
Violencia Psicológica Escolar
2
HelfenritterMatías
Martínez Aldana
Tabla de contenido
RESUMEN............................................................................................................................................ 4
Palabras Claves ............................................................................................................................... 5
DIAGNOSTICO......................................................................................................................................... 6
JUSTIFICACIÓN........................................................................................................................................ 6
PROBLEMA............................................................................................................................................. 8
HIPÓTESIS.............................................................................................................................................. 8
OBJETIVOS.............................................................................................................................................. 9
Objetivo General............................................................................................................................... 9
Objetivo Específico........................................................................................................................... 9
MARCO TEÓRICO.................................................................................................................................. 10
Definición de Pubertad...................................................................................................................... 10
Nombres alternativos ..................................................................................................................... 10
Definición de Adolescencia............................................................................................................ 11
Concepto de Psicología ................................................................................................................. 12
Definición de Autoestima................................................................................................................ 13
Concepto Etimológico de la palabra Violencia .............................................................................. 14
Teorías de la violencia humana.................................................................................................. 14
Violencia Psicológica...................................................................................................................... 21
Violencia Psicológica o emocional................................................................................................. 21
Maltrato psicológico........................................................................................................................ 21
Violencia psicológica...................................................................................................................... 22
Auto-Violencia ................................................................................................................................ 22
Violencia Simbólica ........................................................................................................................ 22
Violencia Juvenil............................................................................................................................. 22
Tipo de Violencia y sus Características......................................................................................... 22
Psicológica-Emocional................................................................................................................ 22
Auto-violencia.............................................................................................................................. 23
Violencia Simbólica..................................................................................................................... 23
Violencia institucional.................................................................................................................. 23
Violencia Juvenil ......................................................................................................................... 23
Tecnicatura Superior Preceptor-Asistente Técnico Docente
Violencia Psicológica Escolar
3
HelfenritterMatías
Martínez Aldana
Violencia escolar......................................................................................................................... 25
Teorías psicológicas de la agresión y la violencia: aproximación a las principales posturas
contemporáneas ......................................................................................................................... 26
VIOLENCIA ESCOLAR .................................................................................................................. 28
Factores de riesgos........................................................................................................................ 31
METODOLOGIA................................................................................................................................. 34
Modelo de Encuesta....................................................................................................................... 34
PROPUESTAS DE ACTIVIDADES ................................................................................................... 36
Organización de las comisiones .................................................................................................... 36
Recursos Humanos............................................................................................................................ 37
EVALUACIÓN .................................................................................................................................... 39
RESULTADO...................................................................................................................................... 40
CONCLUSIÓN........................................................................................................................................ 41
BIBLIOGRAFÍAS..................................................................................................................................... 42
Fuente Primaria........................................................................................................................... 42
Fuente Secundaria...................................................................................................................... 43
ANEXO ............................................................................................................................................... 43
Tecnicatura Superior Preceptor-Asistente Técnico Docente
Violencia Psicológica Escolar
4
HelfenritterMatías
Martínez Aldana
RESUMEN
La Violencia Psicológica Escolar en Adolescentes, es un tema de investigación muy
poco trabajada, por eso abordamos desde la concepción de cada palabra, pudiendo así tener una
base teórica mas fundamentada para la investigación.
La palabra Violencia, se analiza desde el comienzo de la humanidad, los etólogos y
científicos definen al hombre como un ser violento, que sus instintos de lucha por la vida le
permitieron seleccionar la mejor especie y sobreponerse a la naturaleza salvaje. El hombre desde
el instante que levanto una piedra y la arrojo contra su adversario, utilizo un arma de defensa y
sobrevivencia. Sigmund Freud nos muestra una serie interrumpida de conflictos entre una
comunidad y otra/s, entre conglomerados, ciudades, tribus, pueblos, Estados: conflictos que casi
invariablemente fueron decidido por el cotejo balico de las respectivas fuerzas. Al principio se
utilizaba solo la fuerza física, luego se comenzó a utilizar las herramientas, con los años se
comenzó a utilizar el Lenguaje verbal para la agresión y defensa de uno mismo, afectando la parte
emocional del ser.
Esa parte emocional afectada se encarga de analizar la psicología, que una ciencia
que estudia la conducta y los procesos mentales. Trata de describir y explicar todo los aspectos
del pensamiento, de los sentimientos, de las percepciones y las acciones, cómo los seres
humanos y los animales sienten, piensan, aprenden y conocen para adaptarse al medio que les
rodea.
Teniendo una introducción de las palabras, se puede definir a la Violencia Psicológica
como el Acto u omisión que dañe la estabilidad psicológica consistente en negligencia, abandono,
descuido reiterado, insultos, devaluación, marginación, comparaciones destructivas, rechazos,
restricción ala auto determinación y amenaza. Este tipo de agresión tiene consecuencias como el
suicidio, problemas de salud mental, ser diferente (que el individuo agredido se sienta diferente a
sus compañeros) se puede convertir en agresor, o tener una ausencia de autoestima.
El autoestima en adolescente juega un papel muy importante, porque de ello depende
la formación de su personalidad. La palabra autoestima se designa a aquellos pensamientos,
sentimientos, emociones y apreciaciones que una persona tiene sobre sí misma. Es decir, es una
percepción de tipo evaluativa formada por el individuo y dirija hacia él. “ El estadio de
adolescencia es aquella en que todo les parece gris y que fueran constantemente atacados, es un
período comprendido entre los 13 y 19 años de edad, donde el adolescente experimenta no solo
cambios físicos, sino también los cambios y los crecimientos emocionales, psicológicos, sociales y
Tecnicatura Superior Preceptor-Asistente Técnico Docente
Violencia Psicológica Escolar
5
HelfenritterMatías
Martínez Aldana
mentales”1
. Es una etapa tan delicada en la vida de un ser humano porque es la que enmarca
prácticamente el futuro de su vida.
A la Violencia Escolar se lo asocia con muchos términos, como ser el maltrato entre
los escolares, acoso, intimidación, etc.; se refiere a todo acto que cause daño a un tercero,
producido con intención, pudiendo ser de alta o baja frecuencia de aparición y con consecuencias
contra el sano proceso de desarrollo del adolescente en este caso. Está Violencia Escolar es
intencionadamente dañina ejercida entre miembros de la comunidad educativa y puede producirse
dentro de los espacios físicos de la institución o en otros espacio relacionados.
Palabras Claves
 VOLENCIA
 ESCUELA
 ADOLESCENTES
 AGRESIÓN
 PSICOLOGIA/Psicólogos/Psicoanalistas
Referencia
1. Definicion de adolescente: http://umm.edu/health/medical/spanishency/articles/pubertad-y-adolescencia
Tecnicatura Superior Preceptor-Asistente Técnico Docente
Violencia Psicológica Escolar
6
HelfenritterMatías
Martínez Aldana
DIAGNOSTICO
Escuela Normal Superior N° 1”Domingo Faustino Sarmiento”, tiene cuatro calles
principales que rodean la Institución al frente calle Brasil, a la derecha calle América, a la izquierda
Calle Güemes y en la parte posterior calle Catamarca. Esta Escuela es destacada por su
arquitectura innovadora de estilo brutalita que fue declarada Monumento Histórico Nacional en el
2012. Obra de los arquitectos porteños Soto y Rivarola, se construyó entre 1957 y 1963; está
diseñada para albergar una cisterna recolectora de lluvias: un gran canalón central que al
sobresalir por los testeros que se convierte en dos gárgolas escultóricas. La fachada de hormigón
armado cae como “telón” en ambas caras mayores de la obra y en su alzado Norte tamiza la
entrada del sol y el viento.
El edificio cobija una pequeña “cuidad” con calles y plazas donde las aulas poseen
diversas medidas en función de las necesidades educativas, la suma total es de 2870 m2
cubiertos, con sus doce aulas, dos gabinetes de ciencias, un aula de manualidades, biblioteca y el
sector administrativo, además de los servicios sanitarios.
El establecimiento se encuentra delimitado por rejas que en secciones se encuentran muy
deterioradas. La entrada tiene un portón de dos puertas donde una permanece cerrada. Del lado
izquierdo en la pared de la biblioteca hay un cartel de área protegida y del lado derecho un cesto
de basura, un árbol grande y obras de arte. Cuenta con estacionamiento de motos y autos sobre
calle Brasil y frente a la misma se hallan dos kioscos. Posee un estacionamiento interno (sobre
calle Brasil) con un portón de dos puertas, pero no esta siendo utilizado y se encuentra plagado
de malezas. Desde esa óptica se logra visualizar la colectora de agua, su desembocadura y pileta
de recolección; también el sector de Nivel Inicial (que se encuentra con la visita de los padres), el
laboratorio, el estudio de radio y la biblioteca.
En dicha Institución puede observarse que los alumnos del 2° año “A” ejercen este tipo de
violencia de manera reiterada y en la mayoria de los casos de forma inconsciente, sin saber los
daños que esta genera en sus compañeros. Debido a que carecen de información sobre la
problemática y las maneras de abordarla.
JUSTIFICACIÓN
El estudio planteado ayudará a conocer las relaciones que existe entre los alumnos del
2 año “A” de la Secundaria de la Escuela Normal Superior N° 1 “Domingo F. Sarmiento”, que son
adolescentes, donde se refiere al tiempo entre el comienzo de maduración sexual y edad adulta,
sus implicancias en el desarrollos social. Yessy S. define a la adolescencia como “aquella fase en
Tecnicatura Superior Preceptor-Asistente Técnico Docente
Violencia Psicológica Escolar
7
HelfenritterMatías
Martínez Aldana
la que aprendemos a ver de una manera diferente la vida, encontramos más libertad, mas
amigos/as, en la que surgen nuevos horizontes, nuevas ideas, mas sin embargo es una etapa tan
delicada de la vida de un ser humano porque es la que enmarca prácticamente el futuro de vida”.
Además proporcionará información útil para los tutores, docentes, preceptores, compañeros, etc.,
sobre cómo manejarse frente a una situación de violencia psicológica escolar por la que atraviesa.
Además es necesario estudiar y analizar los efectos que genera la violencia escolar en
su dimensión psicológica, también las formas o maneras de aplicarse, para así poder establecer
medidas que limiten, controlen y buscar la prevención en los estudiantes. La Propuesta de
Bandura el cognitivo-conductual propone una explicación de la violencia a través de la teoría del
aprendizaje sobre observación o aprendizajes, sin ensayo. Para Itziar la violencia no es innata en
los seres humanos, sino objeto de aprendizaje ya que para entenderla, estudiarla, conocerla es
necesario considerar las variables psicosociales del entorno, que forman parte del ambiente
experiencial de cada individuo y de su capacidades comunicativas a nivel personal e
interpersonal.
La violencia existe desde siempre; violencia para sobrevivir, violencia para controlar el
poder, violencia para sublevarse contra la dominación, violencia física y psíquica. Los
psicoanalistas consideran que la violencia es producto de los mismos hombres, por ser desde un
principio seres instintivos, motivados por deseos que son el resultado de apetencias salvajes y
primitivas. "Los pequeños -señala Anna Freud-, en todos los períodos de la historia, han
demostrado rasgos de violencia, de agresión y destrucción (...)
La investigación es viable, pues se dispone de los recursos necesarios para llevarlo a
cabo.
Tecnicatura Superior Preceptor-Asistente Técnico Docente
Violencia Psicológica Escolar
8
HelfenritterMatías
Martínez Aldana
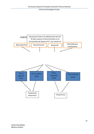
PROBLEMA
¿Cuáles son las consecuencias que generan Violencia Psicológica Escolar en los
alumnos de 2° año “A” de secundaria de la Escuela Normal Superior N° 1 “Domingo Faustino
Sarmiento”?
HIPÓTESIS
 Una de las consecuencias que genera la Violencia Psicológica Escolar en los
alumnos de 2° año “A” de Secundaria de Escuela Normal Superior N° 1 “Domingo Faustino
Sarmiento” es la Ausencia de Autoestima.
Tecnicatura Superior Preceptor-Asistente Técnico Docente
Violencia Psicológica Escolar
9
HelfenritterMatías
Martínez Aldana
OBJETIVOS
Objetivo General
 Fomentar e incentivar el respeto a fin de evitar la Violencia Psicológica Escolar
entre los alumnos de 2° año “A” de Secundaria de Escuela Normal Superior N° 1 “Domingo
Faustino Sarmiento”.
Objetivo Específico
 Generar conciencia sobre las consecuencias de Violencia Psicológica Escolar.
Tecnicatura Superior Preceptor-Asistente Técnico Docente
Violencia Psicológica Escolar
10
HelfenritterMatías
Martínez Aldana
MARCO TEÓRICO
Definición de Pubertad
Es el tiempo en el cual las características físicas y sexuales de un niño maduran y se presenta
debido a cambios hormonales. La adolescencia es el período entre la pubertad y la edad adulta.
Nombres alternativos
Maduración sexual; Adolescencia; Desarrollo reproductor; Menarquia; Adrenarquia
Información: La edad exacta en la cual un niño ingresa a la pubertad depende de muchos factores
diferentes, como los genes, la nutrición y el sexo de la persona. Durante la pubertad, las
glándulas endocrinas producen hormonas que causan cambios corporales y el desarrollo de las
características sexuales secundarias.
Tecnicatura Superior Preceptor-Asistente Técnico Docente
Violencia Psicológica Escolar
11
HelfenritterMatías
Martínez Aldana
Definición de Adolescencia
La adolescencia se refiere al tiempo entre el comienzo de la maduración sexual
(pubertad) y la edad adulta. Es un tiempo de maduración psicológica, en el cual la persona se
comienza a comportar "como un adulto".
La adolescencia se considera como el período entre los 13 y los 19 años de edad. El
adolescente experimenta no sólo el cambio y crecimiento físico, sino también los cambios y el
crecimiento emocional, psicológico, social y mental.
La adolescencia es el principio de un gran cambio en el que empezamos a tomar
decisiones propias, y en el que a medida que va pasando el tiempo, sabemos que esas
decisiones antes tomadas, tendrán una consecuencia buena o mala. Es el principio de nuestra
propia vida.
La adolescencia es aquella fase en la aprendemos a ver de una manera diferente la
vida, encontramos más libertad, más amigos/as, en la que surgen nuevos horizontes, nuevas
ideas, mas sin embargo es una etapa tan delicada en la vida de un ser humano porque es la que
enmarca prácticamente el futuro de tu vida. (Yessy S.)1
.
La adolescencia es aquella etapa de la vida en que todo nos parece gris, parece que
todo el mundo nos ataca, parece que el mundo se nos viene sobre nosotros. Es el minuto en que
comenzamos a conocernos y enfrentamos duros cambios, que nos llevaran a ser hombres y
mujeres fuertes. Es la etapa en que conocemos nuestras fuerzas internas y debemos aprovechar
al máximo este minuto. Esto nos llevara a engrandecernos como seres humanos. (Gina
Madariaga)2
.
Referencia de 1y 2: http://www.psicopedagogia.com/definicion/adolescencia
Tecnicatura Superior Preceptor-Asistente Técnico Docente
Violencia Psicológica Escolar
12
HelfenritterMatías
Martínez Aldana
Concepto de Psicología
La Psicología es la ciencia que estudia la conducta y los procesos mentales. Trata de
describir y explicar todos los aspectos del pensamiento, de los sentimientos, de las percepciones y
de las acciones humanas. Por ser una ciencia, la Psicología se basa en el método científico para
encontrar respuestas.
Etimológicamente, Psicología o Psicología, proviene del griego psique: alma y logos:
tratado, ciencia. Literalmente significaría ciencia del alma; sin embargo, contemporáneamente se
le conceptualiza a la Psicología como una parte de las Ciencias Humanas o Sociales que estudia:
• El comportamiento de los organismos individuales en interacción con su ambiente.
• Los procesos mentales de los individuos.
• Los procesos de comunicación desde lo individual a lo micro social.
La psicología es el estudio científico de la conducta y la experiencia de como los seres
humanos y los animales sienten, piensan, aprenden, y conocen para adaptarse al medio que les
rodea.
Tecnicatura Superior Preceptor-Asistente Técnico Docente
Violencia Psicológica Escolar
13
HelfenritterMatías
Martínez Aldana
Definición de Autoestima
Valoración que uno tiene de sí mismo. Positiva o Negativa. Se forma a través de un
proceso de asimilación y reflexión mediante el cual interioriza las opiniones de las personas
socialmente significativas (padres, maestros, compañeros...) y los utiliza como criterios para su
propia conducta.
La palabra autoestima se designa a aquellos pensamientos, sentimientos, emociones
y apreciaciones que una persona tiene sobre sí misma. Es decir, es una percepción de tipo
evaluativa formada por el individuo y dirija hacia él.
Tecnicatura Superior Preceptor-Asistente Técnico Docente
Violencia Psicológica Escolar
14
HelfenritterMatías
Martínez Aldana
Concepto Etimológico de la palabra Violencia
Fue asociada desde tiempos muy remotos a la idea de la fuerza física. Los romanos
llamaban vis, vires a esa fuerza, al vigor que permite que la voluntad de uno se imponga sobre la
de otro. Vis tempestatis se llama en latín el ‘vigor de una tempestad’. En el Código de Justiniano
se habla de una ‘fuerza mayor, que no se puede resistir’; Vis dio lugar al adjetivo violentus, que
aplicado a cosas, se puede traducir como ‘violento’, ‘impetuoso’, ‘furioso’, ‘incontenible’, y cuando
se refiere a personas, como ‘fuerte’, ‘violento’, ‘irascible’. De violentus se derivaron violare --con el
sentido de ‘agredir con violencia’, ‘maltratar’, ‘arruinar’, ‘dañar’-- y violentia, que significó
‘impetuosidad’, ‘ardor’ (del sol), ‘rigor’ (del invierno), así como ‘ferocidad’, ‘rudeza’ y ‘saña’. Cabe
agregar que vis, el vocablo latino que dio lugar a esta familia de palabras, proviene de la raíz
prehistórica indoeuropea wei- ‘fuerza vital’.
Teorías de la violencia humana
La violencia existe desde siempre; violencia para sobrevivir, violencia para controlar el
poder, violencia para sublevarse contra la dominación, violencia física y psíquica.
Los etólogos, en sus investigaciones sobre el comportamiento innato de los animales,
llegaron a la conclusión de que el instinto agresivo tiene un carácter de supervivencia. Por lo tanto,
la agresión existente entre los animales no es negativa para la especie, sino un instinto necesario
para su existencia.
Charles Darwin, en su obra sobre "El origen de las especies por medio de la selección
natural", proclamó al mono como padre del hombre, argumentando que sus instintos de lucha por
la vida le permitieron seleccionar lo mejor de la especie y sobreponerse a la naturaleza salvaje. El
mayor aporte de Darwin a la teoría evolucionista fue descubrir que la naturaleza, en su constante
lucha por la vida, no sólo refrenaba la expansión genética de las especies, sino que, a través de
esa lucha, sobrevivían los mejores y sucumbían los menos aptos. Solamente así puede explicarse
el enfrentamiento habido entre especies y grupos sociales, apenas el hombre entra en la historia,
salvaje, impotente ante la naturaleza y en medio de una cierta desigualdad social que, con el
transcurso del tiempo, deriva en la lucha de clases.
El hombre, desde el instante en que levantó una piedra y la arrojó contra su
adversario, utilizó un arma de defensa y sobrevivencia muchísimo antes de que el primer trozo de
sílex hubiese sido convertido en punta de lanza. "Una ojeada a la Historia de la Humanidad -dice
Sigmund Freud- nos muestra una serie ininterrumpida de conflictos entre una comunidad y otra u
otras, entre conglomerados mayores o menores, entre ciudades, comarcas, tribus, pueblos,
Tecnicatura Superior Preceptor-Asistente Técnico Docente
Violencia Psicológica Escolar
15
HelfenritterMatías
Martínez Aldana
Estados; conflictos que casi invariablemente fueron decididos por el cotejo bélico de las
respectivas fuerzas (...) Al principio, en la pequeña horda humana, la mayor fuerza muscular era la
que decidía a quién debía pertenecer alguna cosa o la voluntad de qué debía llevarse a cabo. Al
poco tiempo la fuerza muscular fue reforzada y sustituida por el empleo de herramientas: triunfó
aquél que poseía las mejores armas o que sabía emplearlas con mayor habilidad. Con la adopción
de las armas, la superioridad intelectual ya comienza a ocupar la plaza de la fuerza muscular
bruta, pero el objetivo final de la lucha sigue siendo el mismo: por el daño que se le inflige o por la
aniquilación de sus fuerzas, una de las partes contendientes ha de ser obligada a abandonar sus
pretensiones o su oposición" (Freud, S., 1972, pp. 3.208-9).
Desde la más remota antigüedad, los hombres se enfrentaron entre sí por diversos
motivos. En los últimos 5.000 años de la historia, la humanidad ha experimentado miles de guerra,
y en todas ellas se han usado armas más poderosas que la fuerza humana. La historia de la
humanidad es una historia de guerras y conquistas, donde el más fuerte se impone al más débil, y
que si de los textos de historia quitásemos las guerras, se convertirían en un puñado de páginas
en blanco.
En la Edad de la Piedra, los mismos instrumentos ideados para defenderse de la
naturaleza salvaje fueron trocados en armas de guerra. Después, cuando el hombre descubrió los
metales, construyó armas más mortíferas que la honda y la lanza con punta de piedra. Al irrumpir
la pólvora en la historia, se fabricaron proyectiles para ser disparados por medio de un cañón. De
modo que el arte de la guerra se perfeccionó entre el siglo XV y XVIII, con la progresiva
consolidación del arma de fuego como factor decisivo en la contienda. El uso de la pólvora se
extendió rápidamente a los campos de batalla y las armas tradicionales fueron sustituidas por
arcabuces, mosquetes y cañones.
La guerra, que es un producto de la violencia y el deseo de poder, está generada por
los instintos agresivos de la psicología humana. Ya en julio de 1932, cuando Albert Einstein -el
físico cuyas teorías sobre la relatividad y la gravitación universales revolucionaron el mundo de la
ciencia- le preguntó a Sigmund Freud: ¿Qué podría hacerse para evitar a los hombres el desastre
de la guerra? El padre del psicoanálisis, en una carta fechada en septiembre de 1932, le
respondió: "Usted expresa su asombro por el hecho de que sea tan fácil entusiasmar a los
hombres para la guerra, y sospecha que algo, un instinto del odio y de la destrucción, obra en
ellos facilitando ese enardecimiento. Una vez más, no puedo sino compartir sin restricciones su
opinión. Nosotros creemos en la existencia de semejante instinto, y precisamente durante los
últimos años hemos tratado de estudiar sus manifestaciones. Permítame usted que exponga por
Tecnicatura Superior Preceptor-Asistente Técnico Docente
Violencia Psicológica Escolar
16
HelfenritterMatías
Martínez Aldana
ello una parte de la teoría de los instintos a la que hemos llegado en el psicoanálisis después de
muchos tanteos y vacilaciones. Nosotros aceptamos que los instintos de los hombres no
pertenecen más que a dos categorías: o bien son aquellos que tienden a conservar y a unir -los
denominados ‘eróticos’, completamente en el sentido del Eros del ‘Symposion’ platónico, o
‘sexuales’, ampliando deliberadamente el concepto popular de la ‘sexualidad’-, o bien son los
instintos que tienden a destruir y a matar: los comprendemos en los términos ‘instintos de agresión
o de destrucción’. Como usted advierte, no se trata más que de una transfiguración teórica de la
antítesis entre el amor y el odio, universalmente conocida y quizá relacionada primordialmente con
aquella otra, entre atracción y repulsión, que desempeña un papel tan importante en el terreno de
su ciencia (...) Con todo, quisiera detenerme un instante más en nuestro instinto de destrucción,
cuya popularidad de ningún modo corre pareja con su importancia. Sucede que mediante cierto
despliegue de especulación, hemos llegado a concebir que este instinto obra en todo ser viviente,
ocasionando la tendencia de llevarlo a su desintegración, de reducir la vida al estado de la materia
inanimada. Merece, pues, en todo sentido la designación de instinto de muerte, mientras que los
instintos eróticos representa las tendencias hacia la vida. El instinto de muerte se torna instinto de
destrucción cuando, con la ayuda de órganos especiales, es dirigido hacia fuera, hacia los
objetos. El ser viviente protege en cierta manera su propia vida destruyendo la vida ajena (...) De
lo que antecede derivamos para nuestros fines inmediatos la conclusión de que serán inútiles los
propósitos para eliminar las tendencias agresivas del hombre. Dicen que en regiones muy felices
de la Tierra, donde la naturaleza ofrece pródigamente cuanto el hombre necesita para su
subsistencia, existen pueblos cuya vida transcurre pacíficamente, entre los cuales se desconoce
la fuerza y la agresión. Apenas puedo creerlo, y me gustaría averiguar algo más sobre esos seres
dichosos. También los bolcheviques esperan que puedan eliminar la agresión humana
asegurando la satisfacción de las necesidades materiales y estableciendo la igualdad entre los
miembros de la comunidad. Yo creo que esto es una ilusión (...) Por otra parte, como usted mismo
advierte, no se trata de eliminar del todo las tendencias agresivas, humanas, se puede intentar
desviarlas, al punto que no necesiten buscar su expresión en la guerra (...) Pero con toda
probabilidad esto es una esperanza utópica. Los restantes caminos para evitar indirectamente la
guerra son por cierto más accesibles, pero en cambio no prometen un resultado inmediato que
uno se moriría de hambre antes de tener harina" (Freud, S., 1972, pp. 3.210-14).
Para Nicolás Maquiavelo, lo propio que para Friedrich Nietzsche, la violencia es algo
inherente al género humano y la guerra una necesidad de los Estados; en tanto para los padres
del socialismo científico, la violencia, aparte de ser un producto de la lucha de clases, es un medio
y no un fin, puesto que sirve para transformar las estructuras socioeconómicas de una sociedad,
Tecnicatura Superior Preceptor-Asistente Técnico Docente
Violencia Psicológica Escolar
17
HelfenritterMatías
Martínez Aldana
pero no para eliminar al hombre en sí. Además, consideran que existe una violencia reaccionaria,
que usa la burguesía para defender sus privilegios, y otra violencia revolucionaria, que tiende a
destruir el aparato burocrático-militar de la clase dominante y socializar los medios de producción.
Cuando los marxistas plantean que la lucha de clases genera la violencia, y la
violencia es el motor que permite la transformación cualitativa de la sociedad, admiten que la
transición del capitalismo al socialismo requiere cambios radicales en las relaciones de
producción. Empero, "hay que recordar también que el imperio de la fuerza, que el marxismo está
dispuesto a aceptar favorablemente, con objeto de liberar a los hombres de la servidumbre
económica y establecer las condiciones en que deben basarse las relaciones verdaderamente
morales, no va dirigido contra los individuos, sino contra una clase y las instituciones en que
fundamenta su posición dominante" (Ash, W., 1964, p. 146).
Si bien es cierto que el marxismo justifica los medios para alcanzar los fines, llegando
al límite de favorecer el uso de la violencia revolucionaria para liberar a los oprimidos y abolir la
propiedad privada de los medios de producción, es también cierto que, una vez abolida la lucha
de clases, la violencia deja de ser un medio que justifica el fin.
Los psicoanalistas consideran que la violencia es producto de los mismos hombres,
por ser desde un principio seres instintivos, motivados por deseos que son el resultado de
apetencias salvajes y primitivas. "Los pequeños -señala Anna Freud-, en todos los períodos de la
historia, han demostrado rasgos de violencia, de agresión y destrucción (...) Las manifestaciones
del instinto agresivo se hallan estrechamente amalgamadas con las manifestaciones sexuales"
(Freud, A., 1980, p. 78).
El instinto de agresión infantil, según Anna Freud, aparece en la primera fase bajo la
forma del sadismo oral, utilizando sus dientes como instrumentos de agresión; en la fase anal son
notoriamente destructivos, tercos, dominantes y posesivos; en la fase fálica la agresión se
manifiesta bajo actitudes de virilidad, en conexión con las manifestaciones del llamado "complejo
de Edipo".
Sin embargo, Sigmund Freud y Konrad Lorenz comparten la idea de que la agresión
puede descargarse de diferentes maneras. Por ejemplo, practicando algún deporte de lucha libre
o rompiendo algún objeto que está al alcance de la mano. Si Lorenz aconseja que el amor sea el
mejor antídoto contra la agresividad, Freud afirma que los instintos de agresión no aceptados
Tecnicatura Superior Preceptor-Asistente Técnico Docente
Violencia Psicológica Escolar
18
HelfenritterMatías
Martínez Aldana
socialmente pueden ser sublimados en el arte, la religión, las ideologías políticas u otros actos
socialmente aceptables. La catarsis implica despojarse de los sentimientos de culpa y de los
conflictos emocionales, a través de llevarlos al plano consciente y darles una forma de expresión.
Se dice que el niño, incluso el más inocente y pacífico, tiene sentimientos destructivos
o "instintos de muerte", que si son dirigidos hacia adentro pueden conducirlo al suicidio, o bien, si
son dirigidos hacia fuera, pueden llevarlo a cometer un crimen. La agresividad del niño, asimismo,
puede ser estimulada por el rechazo social del cual es objeto o por una simple falta de afectividad
emocional, puesto que el problema de la violencia no sólo está fuera de nosotros, en el entorno
social, sino también dentro de nosotros; un peligro que aumenta en una sociedad que enseña,
desde temprana edad, que las cosas no se consiguen sino por medio de una inhumana y egoísta
competencia. "El otro" no se nos presenta, en nuestra educación para la vida, como un
cooperador sino como un competidor, como un enemigo. A esto se suman los medios de
comunicación que propagan la violencia, estimulando la agresividad del niño.
Según el psicólogo Robert R. Sears, los niños que sufren castigos físicos y psíquicos
son los que demuestran mayor agresividad en la escuela y en las actividades lúdicas, que los
niños que se desarrollan en hogares donde la convivencia es armónica. Para Sears, como para
los psicólogos que se prestaron algunos conceptos del psicoanálisis, la agresión es una
consecuencia de las frustraciones y prohibiciones con las cuales tropiezan los niños en su
entorno. Cuando el niño reacciona con agresividad es porque quiere manifestar su decepción
frente a la madre o frente al contexto social que lo rodea.
Por otro lado, no cesan de aflorar teorías que rechazan la idea de la violencia como
instinto innato, afirmando que la agresividad no es más que un fenómeno adquirido en el contexto
social. Los naturalistas, a diferencia de Freud y Lorenz, sostienen que una de las peculiaridades
de la especie humana es su educabilidad, su capacidad de adaptación y su flexibilidad; factores
que permiten -y permitieron- la evolución de la humanidad, desde que el hombre dejó de vivir en
los árboles y en las cavernas. De ahí que en las comunidades primitivas, donde los grupos
humanos estaban constituidos por treinta o cincuenta individuos, los elementos agresivos no
hubiesen prosperado. En esas sociedades, cuyas actividades principales eran la recolección y la
caza, la ayuda mutua y la preocupación por los demás -la cooperación- no sólo era estimada, sino
que constituían condiciones estrictamente necesarias para la supervivencia del grupo.
Muchos de los naturalistas, que afirman que el hombre nunca fue agresivo ni
imperfecto desde su nacimiento, tienen como cabecera la "Biblia", en cuyo primer libro, "Génesis",
Tecnicatura Superior Preceptor-Asistente Técnico Docente
Violencia Psicológica Escolar
19
HelfenritterMatías
Martínez Aldana
se describe la creación de un mundo exento de maldades y sufrimientos. El sexto día en que Dios
crea al hombre y la mujer, a su imagen y semejanza, los hace perfectos en cuerpo y alma, pero ni
bien caen en la tentación de una criatura maligna (Satanás), Adán y Eva son expulsados del
paraíso por desobedecer lo que el Creador les dejó dicho: "Que no comieran del árbol del
conocimiento de lo bueno y lo malo". Fue entonces cuando Dios, refiriéndose a la serpiente, le
dijo: "Tú eres la maldita entre todos los animales domésticos y entre todas las bestias salvajes del
campo. Sobre tu vientre irás y polvo comerás todos los días de tu vida (...) Pondré enemistad
entre tú y la mujer, y entre la descendencia de ella. Él te magullará en la cabeza y tú le magullarás
en el talón". Y, dirigiéndose a Eva, sentenció: "Aumentaré en gran manera el dolor de tu preñez;
con dolor de parto darás a luz hijos, y tu deseo vehemente será por tu esposo, y él te dominará".
En efecto, cuando Adán y Eva tuvieron descendientes, éstos nacieron cargados de pecados y
fueron imperfectos como sus progenitores. Caín encarnaba ya la violencia y, con su agresión
irrefrenable, degolló a su hermano Abel, para así dar origen a la violencia humana.
En el siglo V, San Agustín -el teólogo que escribió "La ciudad de Dios"- arguyó que el
Creador no era el responsable de que exista el mal, sino el hombre, ya que Dios -el autor de las
cualidades humanas y no de los vicios- creó al hombre recto; pero el hombre, habiéndose hecho
corrupto por su propia voluntad y habiendo sido condenado justamente, engendró hijos corruptos
y violentos. Entonces, del mal uso del libre albedrío se originó todo el proceso del mal.
En el siglo XVI, el protestante francés Juan Calvino pensaba, al igual que San Agustín
y Martín Lutero, que algunos seres humanos estaban predestinados por Dios a ser hijos
herederos del reino celestial; en tanto otros, cuya naturaleza humana fue corrompida por el
pecado original, estaban destinados a ser los recipientes de su ira y a padecer la condenación
eterna.
En el siglo XVIII, Jean-Jacques Rousseau sostenía la teoría de que el hombre era
naturalmente bueno, que la sociedad corrompía esta bondad y que, por lo tanto, la persona no
nacía perversa sino que se hacía perversa, y que era necesario volver a la virtud primitiva. "Es
bueno todo lo que viene del Creador de las cosas: que todo degenera en las manos del hombre".
Es decir, la actitud de bondad o de maldad es fruto del medio social en el cual se desarrolla el
individuo.
El psicólogo Alberto Bandura, de acuerdo con el filósofo francés, estima que el
comportamiento humano, más que ser genético o hereditario, es un fenómeno adquirido por
medio de la observación e imitación. En idéntica línea se mantiene Ashley Montagu, para quien la
Tecnicatura Superior Preceptor-Asistente Técnico Docente
Violencia Psicológica Escolar
20
HelfenritterMatías
Martínez Aldana
agresividad de los hombres no es una reacción sino una respuesta: el hombre no nace con un
carácter agresivo, sino con un sistema muy organizado de tendencias hacia el crecimiento y el
desarrollo de su ambiente de comprensión y cooperación.
John Lewis, en su libro "Hombre y evolución", rebate la teoría sobre la agresividad
innata, señalando que no existen razones para suponer que el hombre sea movido por impulsos
instintivos, ya que "no existe testimonio antropológico alguno que corrobore esa concepción del
hombre primitivo considerado como un ser esencialmente competitivo. El hombre, al contrario, ha
sido siempre, por naturaleza, más cooperativo que agresivo. La teoría psicológica de Freud,
afirmando la indiscutible base agresiva de la naturaleza humana, no tiene validez real alguna"
(Lewis, J., 1968, p. 136).
Helen Schwartzmann, estudiando la antropología del juego en una isla del Océano
Pacífico, constató que los niños no estaban familiarizados con la connotación semántica de las
palabras "ganar-perder", en vista de que el juego para ellos implicaba un modo de ponerse en
contacto con el mundo circundante, una actividad alegre, llena de fantasía y exenta de
vencedores y vencidos. Esto demuestra que la competencia, al no formar parte de la naturaleza
del juego, es propia de las sociedades modernas, donde se incentiva a diario el espíritu de
competencia entre individuos.
No es casual que los instintos agresivos del hombre estén reflejados en gran parte de
la literatura, desde "Robinsón Crusoe", de Daniel Defoe, hasta "El señor de las moscas", de
William Golding -premio Nobel de Literatura 1983-, quien en su novela narra la conducta animal de
un grupo de niños ingleses, que, luego de sobrevivir a un accidente de aviación en una isla
desértica, intentan organizar su propia sociedad lejos del mundo adulto y de los valores ético-
morales de la cultura occidental. Sin embargo, una vez que fracasan en su intento, se transforman
en arquetipos de cazadores salvajes y primitivos, cuya única ley es el odio y la violencia, como si
la sociedad moderna hubiese virado hacia su pasado más remoto, pues el terror cósmico y el
deseo de dominación suprimen las normas éticas y morales asimiladas y dan rienda suelta a los
instintos atávicos latentes bajo las costumbres civilizadas.
William Golding, convencido de la maldad intrínseca del ser humano, manifestó en
cierta ocasión: "Mi novela es un intento de analizar los defectos sociales o las normas que rigen
los defectos de la naturaleza salvaje", puesto que la sociedad y los hombres están programados
genéticamente para el sadismo y la violencia.
Tecnicatura Superior Preceptor-Asistente Técnico Docente
Violencia Psicológica Escolar
21
HelfenritterMatías
Martínez Aldana
Agreguemos a todo esto el pensamiento de George Friedrich Nicolai, quien, en su libro
"Biología de la guerra", apunta: La guerra en las sociedades humanas es una supervivencia de los
instintos de agresividad que arrastra nuestra especie desde las lejanías de su genealogía
zoológica a la cual se debe oponer la urgencia de remodelar la convivencia humana en un factible
proceso de supe humanización, reemplazando los ciegos y violentos instintos por el sereno
gobierno de la razón.
Con todo, la discusión sobre el carácter innato o adquirido de la violencia humana, por
ser motivo de controversias, tomará demasiado tiempo antes de alcanzar su punto final, debido a
que, a diferencia de Rousseau, Bandura, Lewis y otros, el filósofo inglés Thomas Hobbes, tres
siglos antes que Sigmund Freud, sentenció que la humanidad tiene una agresividad innata. Mucho
después, los etólogos Konrad Lorenz, Karl Von Frisch y el holandés Nikolaas Tinbergen,
comparando la conducta animal y humana, detectaron que la agresividad es genética, y que el
instinto de agresión humana dirigido hacia sus congéneres es la causa de la violencia
contemporánea.
Violencia Psicológica
Acto u omisión que dañe la estabilidad psicológica, consistente en negligencia,
abandono, descuido reiterado, celotipia, insultos, humillaciones, devaluación , marginación,
indiferencia, infidelidad, comparaciones destructivas, rechazo, restricción a la auto determinación y
amenaza.
Violencia Psicológica o emocional
Se entiende como "Violencia psicológica o emocional: toda acción u omisión dirigida a
perturbar, degradar o controlar la conducta, el comportamiento, las creencias o las decisiones de
una persona, mediante la humillación, intimidación, aislamiento o cualquier otro medio que afecte
la estabilidad psicológica o emocional. Se incluye en esta categoría toda forma de abandono
emocional (negligencia emocional)." Informe SIPIAV 2007 (2)
Maltrato psicológico
La “violencia psicológica o emocional” puede resultar tanto o más perjudicial
Que algunas formas de maltrato físico. Se pueden considerar cinco
Formas de violencia psicológica, a saber:
Tecnicatura Superior Preceptor-Asistente Técnico Docente
Violencia Psicológica Escolar
22
HelfenritterMatías
Martínez Aldana
Violencia psicológica
 Le hablaste fuerte o le gritaste
 Lo insultaste o maldijiste
 Le dijiste que lo ibas a enviar fuera o echarlo de la casa
 Amenazaste con pegarle pero en realidad no lo hiciste
 Lo llamaste estúpido, haragán, o alguna otro cosa parecida.
Auto-Violencia
Es aquella violencia psicológica, emocional o física que se aplica uno mismo. En
donde el perpetrador (victimario) es a su vez la víctima del acto.
Violencia Simbólica
Se produce mediante mensajes estereotipados (mensajes, valores, etc.) que reproducen
dominación.
Violencia Juvenil
Se refiere a los actos físicamente destructivos que realizan los jóvenes, que afectaran
a otros de su misma edad. La violencia directa es clara y visible, por lo que resulta relativamente
sencilla detectarla y combatirla.
Tipo de Violencia y sus Características
Psicológica-Emocional
Insultos, ofensas, gestos, gritos, humillaciones, etc.
 Desprecio, indiferencia y falta de atención.
 Negligencia y/o abandono.
 Acoso y hostigamiento.
 Comparaciones destructivas y/o difamación.
Tecnicatura Superior Preceptor-Asistente Técnico Docente
Violencia Psicológica Escolar
23
HelfenritterMatías
Martínez Aldana
 Rechazo, discriminación por género.
 Privación de la libertad o privacidad.
 Enojo por incumplimiento de tareas consideradas propias de la mujer, etc.
Auto-violencia
 Auto presión
 Subvaloración
 baja autoestima
 Pensamientos suicidas
 Intentos de suicidio
 Suicidio consumado
 Automutilaciones
 Autoagresiones.
Violencia Simbólica
Mensajes, valores, íconos o signos transmita y reproduzca dominación, desigualdad y
discriminación en las relaciones sociales, naturalizando la subordinación de la mujer en la
sociedad.
Violencia institucional
Aquella realizada por los funcionarios, profesionales, personal y agentes
pertenecientes a cualquier órgano, ente o institución pública, que tenga como fin retardar,
obstaculizar o impedir la participación de la población. Ejemplo: Partidos políticos, Sindicatos,
Organizaciones empresariales, deportivas y de la sociedad civil;
Violencia Juvenil
Perfil de un joven violento
Los rasgos de personalidad que suelen estar presentes en un joven que ejerce la
violencia son:
Tecnicatura Superior Preceptor-Asistente Técnico Docente
Violencia Psicológica Escolar
24
HelfenritterMatías
Martínez Aldana
 Posee una elevada tendencia a la agresividad, fuerte impulsividad, hiperactividad,
escasa capacidad para la reflexión y falta de control sobre la ira.
 escasa socialización desde la infancia.
 Busca el placer y la satisfacción inmediata de sus necesidades y deseos.
 Muestra frialdad
 actitud defensiva, desafiante
 Se cree autosuficiente
 bajo sentimiento de culpabilidad
 . Desprecia los derechos de los demás.
 baja tolerancia a la frustración.
 gran incapacidad para aceptar normas o límites de los entornos familiares,
escolares y sociales en general.
 Carece de capacidades para negociar, pactar o ceder.
Factores que influyen en que pueda desarrollarse un joven violento
 Problemas psicológicos y trastornos de la personalidad
 El ámbito familiar es el de mayor influencia en el desarrollo de la violencia.
 padres que muestran emociones de rechazo o abandono hacia sus hijos y los
humillan o maltratan con frecuencia, a la vez que expresan conductas violentas ante ellos,
convirtiéndose en modelos a imitar.
 En el ámbito escolar, el colegio puede facilitar el desarrollo o afianzamiento de
estas conductas violentas, por ejemplo, al no haber prestado la necesaria atención y no haber
gestionado adecuadamente los casos de alumnos con dificultades de aprendizaje, de integración
social, de fracaso escolar o de acoso.
 conflictos y dificultades que puedan aparecer entre ellos.
 En el ámbito social modelos agresivos, la excesiva valoración del poder, el éxito sin
esfuerzo, el consumismo, la competitividad extrema, el individualismo
 diferencias de estatus socioeconómico
 fácil acceso al alcohol y a las drogas
 utilización de videojuegos con elevada violencia explícita, que pueden influir en el
aprendizaje y la práctica de soluciones agresivas a conflictos.
Tecnicatura Superior Preceptor-Asistente Técnico Docente
Violencia Psicológica Escolar
25
HelfenritterMatías
Martínez Aldana
Violencia escolar
Se entiende por violencia escolar la acción u omisión intencionadamente dañina
ejercida entre miembros de la comunidad educativa (alumnos, profesores, padres, personal
subalterno) y que se produce bien dentro de los espacios físicos que le son propios a esta
(instalaciones escolares), bien en otros espacios directamente relacionados con lo escolar
(alrededores de la escuela o lugares donde se desarrollan actividades extraescolares).
Características:
 Violencia de alumnos dirigida a los alumnos
 Hurtos y robo de objetos
 Lesiones
 Ataque sexuales: pueden producirse en zonas de baños u otros lugares
 Homicidios: la portación de armas de fuego ha provocado homicidios en
ámbitos educativos.
 Suicidios: la escuela está en condiciones de advertir estados depresivos de sus
alumnos, ayudando así a impedir conductas auto destructivas que pudieran
terminar en suicidios.
 Violencia del personal docente dirigido hacia los alumnos: Comprende tanto a
autoridades, profesores, preceptores, como personal administrativo y de
mantenimiento, que trabaja en el ámbito educativo. Esta violencia puede
adquirir diferentes manifestaciones:
 Física: Ha disminuido, notablemente en las últimas décadas, sin embargo se
registran algunos casos aislados.
 Emocional: Consiste en humillaciones, violencia verbal, etiquetamiento de los
alumnos como problemáticos.
 Expulsiones de alumnos de ámbitos educativos. La expulsión es una actitud
violenta que pone de manifiesto la impotencia institucional.
 Relaciones confusas: Casos de relaciones impropias hacia los alumnos, cartas
pasionales, caricias, abusos...
 Violencia del personal hacia los padres: Lamentablemente los padres son
citados por los docentes y autoridades escolares para transmitir los aspectos
negativos del alumno creando, muchas veces un círculo de incomunicación.
Tecnicatura Superior Preceptor-Asistente Técnico Docente
Violencia Psicológica Escolar
26
HelfenritterMatías
Martínez Aldana
 Violencia entre el personal docente: La violencia entre docentes en un espacio
educativo es una de las situaciones más delicadas y graves por los modelos
que significan estos comportamientos para los alumnos.
 Violencia de alumnos dirigidos hacia el personal docente: los que se
encuentran en situaciones de calle, los grupos de padres divorciados, madres
solteras, etc.
Teorías psicológicas de la agresión y la violencia: aproximación a las principales posturas
contemporáneas
El origen de las preocupaciones de los psicólogos por la cuestión de la agresión
comienza en la época moderna con William James (siglo XIX). Para 1908 McDougall comenzó a
designar el problema bajo el ropaje del “instinto”, poco después, Freud lo considero como un
instinto biológico.
En 1939 volvió a ponerse de actualidad gracias al grupo de psicólogos de Yale
(Dollard, Doob, Miller, Mowrer y Sears). Buss, en 1969, y feshbach, en 1970, establecen la
dicotomía agresión-enfado, que se inicia con cualquier estímulo que provoca enfado y que supone
siempre un intento de hacer sufrir a la víctima, y de la agresión instrumental, que se inicia con la
presencia de un reforzador que es poseído por la víctima. En este último tipo de agresión no tiene
por qué existir enfado. El agresor actúa por un deseo de ganar la competición y obtener un
refuerzo. Para explicar esto se han postulado dos grandes teorías. Primeramente aparece es el
grupo de las teorías activas. Estas se basan en una agresividad innata y consustancial a los
individuos. Sus defensores suelen ser bastantes pesimistas a la hora de dar solución a los
problemas de guerra y violencia. En un segundo grupo estarían las teorías reactivas que se
caracterizan por situar el origen de la agresión en el medio ambiente que rodea al individuo y
perciben esta como una reacción de emergencia ante los elementos externos hostiles.
Entre las teorías activas hay que establecer que destacar a la teoría psicoanalítica que
establece que la agresión se produce como resultado de un instinto de muerte. Utiliza un modelo
hidráulico para explicar la personalidad. Hoy en día es contemplada por escepticismo por muchos
psicólogos. Otra de las teorías activas proviene de Lorenz y Tinbergen que, partiendo de la
conducta animal, buscan generalizar sus resultados al ser humano. Postulan que la agresión
puede darse de manera regular ya que hay mecanismos de “carga y descarga” que funcionan
Tecnicatura Superior Preceptor-Asistente Técnico Docente
Violencia Psicológica Escolar
27
HelfenritterMatías
Martínez Aldana
regularmente. Eibl-Eibesfeldt comparte estos razonamientos afirmando que el comportamiento pre
programo se encuentra en las esferas motora, receptiva y probablemente también en la impulsiva.
Todo ello es debido a las adaptaciones filogenéticas.
En los últimos tiempos se tiende a no creer en esta agresividad innata. Scherer (1975)
y Montagu (1978) son algunos de los que han criticado la existencia de impulsos agresivos en el
ser humano. Entre las teorías reactivas hay que destacar la teoría de la frustración-agresión que
postula la motivación de la agresión en la interferencia del entorno en los objetivos del sujeto. Su
origen se basa en el conductismo y se centra en el grupo de Yale de 1939. Feshbach y Berkowistz
la reelaboraron con posterioridad y después ha terminado siendo defendida por gran número de
psicólogos.
La explicación del modelo catarquico se debe más a John Dollard y al grupo de Yale
que lo a lo que hizo Freud. Sostienen que mediante la catarsis disminuye la expresión de la
agresividad posterior pero Dollard reemplazo el componente instintivo por fuerzas impulsivas
dando lugar a nuevas elaboraciones de la teoría catarquica. Bandura mediante una serie de
experimentos demostró que la agresión es únicamente una de las muchas formas que puede
tener la frustración.
Existen muchos problemas para determinar una supuesta fuente de caudal agresivo.
Schere busco determinar el origen en un arousal emocional pero esto finalmente no ha quedado
suficientemente claro. En la teoría de la frustración-agresión se postula que el arousal emocional
proviene de la frustración emocionales que son las que generan la suficiente energía como para
que sea canalizada en la agresividad. Berkowitz hace una modificación de esta teoría sugiriendo
que son las reacciones emocionales las que propician la agresión, al tiempo que rechaza la teoría
de la catarsis.
La teoría del aprendizaje social (también reactiva) sostiene que las nuevas conductas
agresivas pueden darse por la imitación de modelos agresivos. El reforzamiento directo de algo
básico para este tipo de conductas. Según Dolf Zillman (hostilidad y agresión”, 1979) la única
forma de combatir la conducta agresiva es privarla de su utilidad. Entonces para reducir esta
equitativamente comodidades y servicios.
Algunas Consecuencias para la Salud: Un número cada vez mayor de estudios que
exploran la violencia y la salud informan sistemáticamente sobre los efectos negativos. La
verdadera medida de las consecuencias es difícil de evaluar, porque carecen generalmente de
Tecnicatura Superior Preceptor-Asistente Técnico Docente
Violencia Psicológica Escolar
28
HelfenritterMatías
Martínez Aldana
detalles vitales en cuanto a las causas violentas de las lesiones o la mala salud. La violencia trae
dos tipos de consecuencias: Físicas y Psicológicas.
Consecuencias físicas:
 Homicidio.
 Lesiones graves.
 Embarazo no deseado
 Abortos
 Estrés
 Vulnerabilidad a las enfermedades
Consecuencias Psicológicas:
 Suicidio
 Problemas de salud mental
 Ausencia de Autoestima
 Ser víctima de violación o abuso sexual conlleva los siguientes sentimientos:
Temor. Culpa. Desvalorización, Odio, Vergüenza, Depresión, Asco, Desconfianza, Aislamiento,
Marginalidad y Ansiedad,
 Ser diferente (se sienten diferentes a los demás)
 Se puede convertir en agresor
VIOLENCIA ESCOLAR
Son muchos los términos asociados al tema, maltrato entre escolares, acoso o
bullying, intimidación, comportamiento antisocial, delincuencia juvenil, entre otros, que hacen su
definición y delimitación un proceso complejo. Para efectos de esta investigación, violencia escolar
se refiere a todo acto que cause daño a un tercero, producido con intención, pudiendo ser de alta
o de baja frecuencia de aparición, y con consecuencias que atentan contra el sano proceso de
desarrollo del niño, niña o adolescente (por ejemplo: una paliza con graves lesiones, ocurrida en
una sola oportunidad, es considerada como violencia por las consecuencias, no por la frecuencia;
el acoso constante, diario a una estudiante por parte de sus compañeros, causante de estrés,
miedo, depresión y abandono de sus estudios, también es considerado violencia por el daño
producido, no por la frecuencia). El matoneo, el chalequeo, el acoso, los robos, el hostigamiento,
el ciberbullyingson parte de la terminología usada en Venezuela y en otros países para referirse a
Tecnicatura Superior Preceptor-Asistente Técnico Docente
Violencia Psicológica Escolar
29
HelfenritterMatías
Martínez Aldana
estas situaciones de violencia. Conforman el conjunto de actos considerados como violencia
escolar que se vive en escuelas básicas y en el ciclo diversificado de nuestro país, cada cual con
unas características propias que serán abordados en otro estudio.
Considerando lo anterior, en torno a las recomendaciones de la OMS, las decisiones
para el diseño y puesta en práctica de políticas públicas requieren de una delimitación conceptual
y teórica que substancie las intervenciones y explique los resultados. Sin embargo, dicha
fundamentación es controversial por las múltiples facetas del fenómeno, y como sostiene Díaz-
Aguado (2005) se carece de ese marco teórico que sea base segura para elaborar intervenciones
(aunque no se han dejado de intentar programas de prevención e intervenciones puntuales) por la
dificultad en las definiciones y limitaciones del tema. Al respecto, Rodríguez (2007) manifiesta que
varios enfoques tratan de explicar la presunta tendencia del ser humano a la violencia. El biológico
por su parte, la describe como una respuesta para la defensa del organismo que puede ir
acompañada por sentimientos subjetivos de ira cuando existe frustración, y de allí parte para la
acción o demostración violenta. El cognitivo-conductual propone una explicación de la violencia a
través de la teoría del aprendizaje por observación o aprendizaje sin ensayo, propuesto por
Bandura (citado por Dicaprio, 1989).
Este último enfoque sugiere que el aprendizaje puede establecerse por la
intermediación de procesos cognitivos que promueven en el individuo correlacionar hechos que
observa de uno o varios modelos que no reciben reforzamiento pero que aparecen como exitosos
(pueden ser reales como los padres, docentes o amigos, o modelos simbólicos como los que
pueden observarse a través de películas y videojuegos, los cuales producen sentimientos y
emociones en el observador, pero sin experimentar el dolor o el temor de los actores). El
aprendizaje, entonces, puede conllevar a conductas pros sociales o antisociales que el niño o el
joven reproducirán según convenga.
Esta investigación se acoge al modelo cognitivo conductual de Bandura y Walters
(1963) y Dicarpico (1995) considerando que la violencia puede producirse en las escuelas como
manifestación de escasa o ninguna posibilidad o conocimiento de debatir o dirimir diferencias por
otras vías que no sea la violencia. Se produce un desajuste emocional y comportamental,
acompañado de ira, frustración y rabia ante situaciones que son percibidas como hostiles,
adversas, contrarias a los deseos del joven, que lo impulsan a actuar de una manera
descontrolada y perjudicial para otros, siguiendo, por otra parte, al modelo del cual copia los
comportamientos inadaptados y violentos.
Tecnicatura Superior Preceptor-Asistente Técnico Docente
Violencia Psicológica Escolar
30
HelfenritterMatías
Martínez Aldana
En este orden de ideas, Itziar (2002) sostiene para complementar la idea anterior, que
la violencia no es innata en los seres humanos, sino objeto de aprendizaje ya que para
entenderla, estudiarla, conocerla es necesario considerar las variables psicosociales del entorno,
que forman parte del ambiente experiencial de cada individuo y de su capacidades comunicativas
a nivel personal e interpersonal. Este comentario se refiere a que la violencia también puede
provenir del currículo oculto de la escuela, en el cual los estilos de enseñanza, las creencias del
docente, su estilo de pensamiento, el ambiente de aprendizaje de la escuela, las normas
disciplinarias, el respeto de los derechos de los niños, niñas y adolescentes, condicionan uno u
otro tipo de relación con los alumnos.
Tarán (2007) afirma que el hostigamiento puede tener una relación directa con el
vínculo docente-alumno. Los docentes constituyen un referente para niños y adolescentes; con su
actitud y desempeño pueden contribuir o no a potenciar situaciones de hostigamiento. El estilo de
pensamiento, de los maestros que se refieren a cómo emplean su inteligencia en la gestión de su
rol que desempeñan, o como manejan y promueven acuerdos y conductas asertivas o violentas
en la resolución de situaciones conflictivas, pueden generar situaciones de hostigamiento hacia
ciertos alumnos, grupos, colegas y padres.
Tecnicatura Superior Preceptor-Asistente Técnico Docente
Violencia Psicológica Escolar
31
HelfenritterMatías
Martínez Aldana
Factores de riesgos
Por lo descrito anteriormente, es primordial mencionar los factores de riesgo que
inciden en la aparición de actos violentos: la pobreza crítica, la delincuencia en el entorno
cotidiano, la desintegración de las familias, la falta de modelos positivos o pro sociales, la
deserción escolar o la expulsión del niño de su escuela, el maltrato, la negligencia y el abandono
de los padres en el cuidado y bienestar de los niños y adolescentes, la falta de un entorno de
aprendizaje propicio, la escasa preparación de los docentes para resolver conflictos y para
identificar los actos violentos, el hacinamiento en las aulas y el estilo de enseñanza del docente.
Estos factores, personas, circunstancias, situaciones que los alumnos no pueden
manejar (y los docentes y directivos tampoco) promueven un clima de malestar muy complejo,
poco idóneo para fundamentar un proceso apropiado de socialización y de aprendizaje de
contenidos académicos, y, particularmente, crean un ambiente poco seguro para que los niños y
adolescentes se desarrollen y se apropien no solo de nuevos conocimientos, sino de estructuras
sociales diferentes a su familia que serán cruciales en su vida (Cerezo, 2004; Sanmartín, 2006;
Fernández-Enguita, 2001). Así mismo, Delgado (2007) agrega que dicho ambiente afecta la
convivencia entre compañeros y la actividad escolar, así como promueve relaciones
interpersonales deficientes y prejuiciosas lo cual irá en detrimento, entre otros, de la aceptación de
personas con discapacidades o con alguna característica que las haga diferentes.
Uno de los deberes de la educación es formar ciudadanos con habilidades sociales
que le permitan desenvolverse en ambientes demandantes y diversos, manejar exitosamente el
autocontrol cuando la situación lo amerite, establecer relaciones interpersonales sanas,
productivas, que apoyen su proceso de maduración física y emocional.
Estas competencias se aprenden y practican en diversos ámbitos, redes sociales
formadas por la familia, escuela y comunidad que pueden o no funcionar como apoyo. Cuando
funcionan adecuadamente los niños y jóvenes son bien adaptados, tienen buen rendimiento y no
son víctimas fáciles de eventos violentos (Díaz, 2007), pero cuando no funcionan articuladamente
se genera una ineficiente estructura que puede colapsar por su fragilidad y, consecuentemente el
niño y el joven se envuelven en una suerte de vacío donde los adultos no poseen ascendente
sobre ellos, pues han perdido su autoridad. De esta situación tan crítica, se derivan los momentos
y acciones violentas que surgen como consecuencia de la inmadurez de los actores, de la
impunidad, de la falta de control, del desconocimiento sobre cómo resolver conflictos sin violencia,
Tecnicatura Superior Preceptor-Asistente Técnico Docente
Violencia Psicológica Escolar
32
HelfenritterMatías
Martínez Aldana
y de la soledad en la que los chicos y chicas se desarrollan o padecen en silencio cuando son
víctimas de algún compañero (falta de acompañamiento de los adultos).
Para los docentes y padres pasan desapercibidos los episodios de violencia que se
manifiestan en la escuela, debido a que se mantienen ocultos, lejos de la vigilancia de los adultos,
en un estricto código de silencio donde todos participan de una u otra manera, como testigos (y en
ocasiones cómplices), como víctimas y como victimarios. A juicio de Del Barrio, Barrios, Van der
Meulen y Gutiérrez (2004) ocurren diferentes reacciones de acuerdo a quienes sean los afectados
y en qué medida, esto es, si los episodios de conflicto suponen conductas violentas con
consecuencias graves o adultos involucrados (como sujetos de la agresión), los docentes
comentan que hay un aumento de la violencia en las escuelas y probablemente suenen todas las
alarmas.
Cuando el conflicto sólo involucra a los alumnos, se habla de que son procesos de
crecimiento normal entre niños y jóvenes, que tienen que aprender a resolver sus problemas, que
son “cosas de muchachos” y que así maduran. Estos son algunos mitos alrededor de la violencia,
sostenidos muy profundamente por nuestras creencias y formados como consecuencia de la
escasa respuesta o explicación que los adultos pueden darle a este fenómeno para solucionarlo y
proporcionarle a las escuelas un ambiente más favorecedor del aprendizaje y de una verdadera
convivencia.
Cual sea la génesis de los comportamientos violentos, se observan en las escuelas de
todo el mundo similares expresiones. Para facilitar su identificación los investigadores las han
clasificado en dos tipos, físicas y psicológicas. Entre las físicas está golpear al compañero o
compañera, robar dinero o comida, halar el cabello, hacer zancadillas, pellizcar y empujar. Y entre
las psicológicas o verbales-relacionales están el apodo descalificativo, la amenaza, el insulto, la
indiferencia, la exclusión y la humillación (Calaroso, 2004; Ortega, 2005; Tettner, 2006; Sanmartín,
2006). Los lugares más comunes para las expresiones de violencia son el salón de clase, el patio
de recreo, el baño y en la puerta de la escuela.
Las docentes, para tratar de mantener el orden en el aula de clase y otros ámbitos
escolares, emprenden acciones aisladas y poco efectivas que no son acompañadas por los
directivos de los planteles ni respaldadas por un convenio de convivencia ni normas o acuerdos de
disciplina. Las consecuencias de esto son: la frustración, el malestar, el sentimiento de irrespeto,
escasa motivación para el trabajo por parte de los docentes y directivos, padres y comunidad en
general.
Tecnicatura Superior Preceptor-Asistente Técnico Docente
Violencia Psicológica Escolar
33
HelfenritterMatías
Martínez Aldana
En relación con este tema, los estudiosos de todas las universidades y organismos
gubernamentales y no gubernamentales, coinciden en que la falta de formación de los docentes
(en el pregrado) en las áreas de resolución de conflictos, mediación, paradigma de la no violencia,
valores universales, entre otros, y las escasas oportunidades que se le presentan al docente para
capacitarse en servicio (como política interna de las escuelas) se vincula directamente con las
acciones poco efectivas que se evidencian en los planteles. Al respecto Blaya (2007), sostiene
que los docentes requieren una capacitación específica como medio para la prevención de hechos
violentos y desarrollo de un sentimiento de confianza entre los alumnos y del sentido de
pertenencia hacia la escuela.
Tecnicatura Superior Preceptor-Asistente Técnico Docente
Violencia Psicológica Escolar
34
HelfenritterMatías
Martínez Aldana
METODOLOGIA
El tipo de metodología de relevamiento de datos es la encuesta, que deseamos
obtener información que den cuenta la Violencia Psicológica que experimentan los adolescentes
de la Escuela Normal Superior N° 1 “Domingo Faustino Sarmiento” de 2 año A de la secundaria
Modelo de Encuesta
Está encuesta está dirigida a los alumnos de la Escuela Normal Superior N° 1
“Domingo Faustino Sarmiento” de 2 año A de la secundaria, realizado por los alumnos de 2 año U
de la Carrera Tecnicatura Superior Preceptor-Asistente Técnico Docente con la finalidad de
recopilar información. Está encuesta está respaldada por el Instituto Superior de Formación
Docente de la misma Escuela
Genero M F
Edad
1) Conoces lo que es o representa el ejercicio de la Violencia Psicológica
SI NO
2) ¿Cuáles de las siguientes acciones, crees vos que produce la Violencia Psicológica
en un adolescente? Elegir 2 opciones
a- Poner sobrenombres
b- Discriminación por lo físico
c- Descalificación Sistemática (insultar en forma reiterada)
d- Descalificación por la condición económica
e- Discriminación por los resultados escolares
3) ¿Conoce usted casos de Violencia Psicológica?
SI NO
4) ¿En su grupo hay compañeros que ejercen la Violencia Psicológica?
MUCHOS POCOS NINGUNO
Tecnicatura Superior Preceptor-Asistente Técnico Docente
Violencia Psicológica Escolar
35
HelfenritterMatías
Martínez Aldana
5) La persona que sufre Violencia Psicológica, ¿cuáles de estas conductas
desarrolla en la escuela? Elegir 2 opciones
a- Acomplejado
b- Baja Autoestima
c- Bajo Rendimiento Escolar
d- Reduce su Asistencia a Clases
e- Reacciones Violentas (verbal/física)
6) a- ¿Crees que si se hace acciones o hechos pueda terminarse con la Violencia
Psicológica?
b- ¿Crees que puede haber acciones que terminen con la Violencia Psicológica?
(existe contención)
7) Vos fuiste víctima de Violencia Psicológica
SI NO
8) ¿Cómo te parecieron las preguntas de la encuesta?
9) ¿Crees que tus compañeros contestaron con la
verdad/honestidad/responsabilidad?
SI NO NO SE
SI NO NO SE
FACILDE ENTENDER DIFICILDE ENTENDER
SI NO NO SE
Tecnicatura Superior Preceptor-Asistente Técnico Docente
Violencia Psicológica Escolar
36
HelfenritterMatías
Martínez Aldana
PROPUESTAS DE ACTIVIDADES
Escuela Normal Superior N° 1 “Domingo Faustino Sarmiento”, una escuela de primera categoria,
que siempre tiene actividades para sus alumnos y docentes. Cuenta con tres turnos, la propuesta
de actividad es para horario del turno tarde de la educación media.
Se plantea está actividad a los estudiantes de 2 año “A” de Secundaria, cuenta con una matrícula
de 30 estudiantes. Con el fin de que generar conciencia en los estudiantes sobre las
consecuencias de la Violencia Psicológica Escolar, tal como se plantea en los objetivos del
proyecto, que muchas veces se encuentra presente pero se desconoce como se manifiesta.
La modalidad será una jornada, que se organizará de acuerdo a los siguientes ítems:
 Comisiones
 Videos
 Canciones
 Power Point
 Trabajo Grupal
Estas actividades serán realizadas en horarios de clase que es de 13 horas hasta las 17 horas,
durante el día…
Se Organizará a los alumnos en tres comisiones diferentes, para que el trabajo sea más práctico y
se pueda dar el tiempo para que todos participen.
Se propone que cada comisión cuente con un Coordinador General, Coordinadores Grupales,
Secretarios, Auxiliares, que serán alumnos de la carrera Tecnicatura Superior Preceptor-Asistente
Técnico Docente y Profesoras.
Organización de las comisiones
 Comisión N° 1 se trabajará la Violencia Psicológica, con una canción y letra en mano,
charla informativa de lo que es la Violencia Psicológica y se hará una conclusión para
exponer en el cierre.
Tecnicatura Superior Preceptor-Asistente Técnico Docente
Violencia Psicológica Escolar
37
HelfenritterMatías
Martínez Aldana
 En la Comisión N° 2 se trabajará la Violencia Escolar, con la proyección de un video,
luego se hará una charla informativa sobre que es la Violencia Escolar y se hará una
conclusión para exponer en el cierre.
 En la Comisión N° 3 se trabajará la Violencia Psicológica Escolar, con una breve
introducción, otorgándole el espacio a los alumnos para que opinen y se comience a dar
un debate, luego se le solicitara que elaboren un Power Pont que refleje la conclusión de la
problemática para exponer en el cierre.
El Cierre será con las tres comisiones, donde cada una desarrollara sus conclusiones, bridándole
la oportunidad de que expresen sus ideas/opiniones/sentimientos, y así poder realizar una
conclusión final de la jornada.
Recursos Humanos
Alumnos de la Carrera de Receptoría de 1ro “A” y “B”, también de 2 “A”, profesores, y estudiantes
de 2 “A” de la Escuela Normal Superior N° 1 “Domingo Faustino Sarmiento”
Recursos Materiales: Aula, Silla, Mesa, Sonido, Proyector, adaptador múltiple para la corriente
eléctrica, computadora y material de limpieza.
Costos:
 Jornada $100
 Proyecto de Investigación $100 (impresiones)
Organización de la Actividad
Actividad Responsables/Encargados
De la elaboración del Proyecto Helfenritter Matías
Martínez Aldana
Coordinadora General (1 persona por comisión)
 Comisión N° 1 Mierez María Isabel
 Comisión N° 2 Acuña Alicia
Tecnicatura Superior Preceptor-Asistente Técnico Docente
Violencia Psicológica Escolar
38
HelfenritterMatías
Martínez Aldana
 Comisión N° 3 Distelberg Malvina
Coordinador de Grupo (4 personas por comisión)
 Comisión N° 1 Friedrich Gladis, Pintos Milka, Añaños Paola y Ferreyra Marcos
 Comisión N° 2 Marquez Lorena, Galeano Yaneth, Ruppel Debora, Cegovia Claudia
 Comisión N° 3 Rodriguez Camila, Camacho Adrian, Espinola Yanina y Oswieja Grisela
Secretario (4 personas por comisión)
 Comisión N° 1 Kubovy Carina, Kuzmicz Fabiana, Lopez Germán y Tassi Carolina
 Comisión N° 2 Garcia Mariela, Andersen Pablo, Amaro Gimena y Arce María
 Comisión N° 3 Mejimes Itatí, Ruppel Barba, Vega Rocio, Cardozo Noelia
Auxiliar (4 personas por cada comisión)
 Comisión N° 1 Olivera Alejandra, Gomez Silvia, Pellizzer Damaris, Sanchez Vilva
 Comisión N° 2 Sánchez Liliana, Messinger Lorena, Siergiejuk Miriam y Jara Daiana
 Comisión N° 3 Silva Fernanda, Sadowski Carla, Sosa Yanina y Martin Andrea
En cada comisión se pedirá la colaboración de los profesores y alumnos de la carrera Tecnicatura
Superior Preceptor-Asistente Técnico Docente.
Profesores:
Nagel Gisela,
Camors Alejandra,
Pizzutti Alejandra,
Cabral Romina,
Neumann Nancy,
Bishop Abigail
Sosa Griselda
Tecnicatura Superior Preceptor-Asistente Técnico Docente
Violencia Psicológica Escolar
39
HelfenritterMatías
Martínez Aldana
EVALUACIÓN
La Evaluación de la Actividad se trabajará de la siguiente manera:
APELLIDO ACTIVIDAD PRESENCIA COOPERATIVISMO COLABORACIÓN Predisposición Puntos
Tecnicatura Superior Preceptor-Asistente Técnico Docente
Violencia Psicológica Escolar
40
HelfenritterMatías
Martínez Aldana
RESULTADO
La actividad arrojo como resultados positivos la buena interacción de parte del personal docente y
de los Estudiantes en la jornada realizada. Reconociendo la importancia de abordar problemáticas
de esta indole para que de esta manera se pueda combatir la Violencia Psicológica Escolar. Se
realizo con todos los estudiantes del 2° año “A”, brindandoles la oportunidad de expresarse,
consiguiendo de esta manera trabajar de manera general a lo personal de cada estudiante.
Con la actividad se llego al resultado que el estudiante tome conciencia de lo que hace o le hacen,
que no “deje pasar” solo para evitar problemas, sino que pueda manifestar su experiencia o
pensamiento, para que los demás puedan ayudarle de alguna manera, esto no se logra de un dia
para el otro pero puede ir cambiandose de a poco, si el mensaje llega correctamente.
Fue una jornada importante porque la Violencia Psicologica Escolar, no se trabaja en las
Instituciones, pero es un tipo de Violencia que se presenta muy a menudo en las escuelas de
manera silenciosa en los estudiantes, porque no es un tipo de violencia que deja marcas físicas.
En las escuelas es normal hablar de bullying escolar pero no de las demás violencias que se
pueden manifestar, estas suelen ser ignoradas y pasadas por alto.
Como elaboradores del Proyecto de Investigación se espera que pueda servir a los estudiantes y
demás investigadores.
Tecnicatura Superior Preceptor-Asistente Técnico Docente
Violencia Psicológica Escolar
41
HelfenritterMatías
Martínez Aldana
CONCLUSIÓN
Este trabajo de investigación, fue difícil de realizar porque no se contaba con mucha información
del tema, pero si información de manera aislada, que permite llegar una idea de lo que es.
Es un trabajo de muchas horas de estudio a lo cual llegamos con la hipotesis de que una de las
consecuencias que genera la Violencia Psicológica Escolar en los alumnos de 2° año “A” de
Secundaria de Escuela Normal Superior N° 1 “Domingo Faustino Sarmiento” es la Ausencia de
Autoestima, llegando a este resultado por medio de encuestas y las actividad realizadas en la
jornada. A partir de estas experiencias nos brindó información de que los alumnos que sufren este
tipo de Violencia Psicologica Escolar, desconocen de que se trata y cuales son sus
consecuencias.
Como responsables del proyecto, nos parece importante que se comience a hablar de la Violencia
Psicologica Escolar, que es notorio en las aulas pero al mismo tiempo no, porque se cuenta con
poca información. Al hablar con docentes muchas veces se suele tocar los temas de Violencia y
se lo trata como algo natural de la vida, pero no lo es, ya que cualquier tipo de violencia trae
consigo causas que atenta contra la integridad física-mental de la persona.
Es posible que este proyecto tenga continuidad por parte de otros investigadores, para asi poder
tener fuentes que denoten la importancia del tema.
Tecnicatura Superior Preceptor-Asistente Técnico Docente
Violencia Psicológica Escolar
42
HelfenritterMatías
Martínez Aldana
BIBLIOGRAFÍAS
Fuente Primaria
*Libros
- Ash, William: Marxismo y moral, Ed. Era, S. A., México, 1969.
- Biblia: Ed. Watchtower Bible and tract society of New York, 1979.
- Freud, Anna: El desarrollo del niño, Ed. Paidós Ibérica, Barcelona, 1980.
- Freud, Sigmund: Consideraciones de actualidad sobre la guerra y la muerte. Obras
Completas, Tomo VI, Ed. Alianza, Madrid, 1985.
- Golding, William: El señor de las moscas, Ed. Alianza, Madrid, 1985.
- Lewis, John: Hombre y evolución, Ed. Grijalbo, S. A., México, 1968.
*Páginas de internet
ftp://ftp.puce.edu.ec/Facultades/CienciasEducacion/ModalidadSemipresencial/Psicolog
%C3%ADa%20General-
Jos%C3%A9%20Luis%20Fernandez/UNIDAD%201/concepto%20e%20historia%20de%20%20la
%20psicl.pdf (última visita 14/10/2014)
http://www.ceibal.edu.uy/UserFiles/P0001/ODEA/HTML/081124abuso.elp/violencia_psi
colgica_o_emocional.html (última visita 14/10/2014)
http://www.mapfre.com/salud/es/cinformativo/problemas-violencia-juvenil.shtml (última
visita 14/10/2014)
http://www.psicologia-online.com/colaboradores/vacaflor/violencia.html (última visita
14/10/2014)
http://www.tiposde.org/salud/214-tipos-de-autoestima/ (última visita 14/10/2014)
Referecias: Marcell AV. Adolescence. In: Kliegman RM, Behrman RE, Jenson HB,
Stanton BF, eds. Nelson Textbook of Pediatrics. 18th ed. Philadelphia, Pa: Saunders Elsevier;
Tecnicatura Superior Preceptor-Asistente Técnico Docente
Violencia Psicológica Escolar
43
HelfenritterMatías
Martínez Aldana
2007: chap 12. http://umm.edu/health/medical/spanishency/articles/pubertad-y-adolescencia
(última visita 14/10/2014)
Fuente Secundaria
Autor del Blog: cristian Sandoval http://laviolenciaengeneral.blogspot.com.ar/2008/10/b-causas-
y-consecuencias-de-la.html (última visita 14/10/2014)
http://www.monografias.com/trabajos15/la-violencia/la-violencia.shtml (última visita
14/10/2014)
http://www.psicopedagogia.com/definicion/adolescencia (última visita 14/10/2014)
http://www.psicopedagogia.com/definicion/autoestima (última visita 14/10/2014)
http://www.yabastadeviolencia.com/home/tipos-de-violencia (última visita 14/10/2014)
ANEXO
Tecnicatura Superior Preceptor-Asistente Técnico Docente
Violencia Psicológica Escolar
44
HelfenritterMatías
Martínez Aldana
Tecnicatura Superior Preceptor-Asistente Técnico Docente
Violencia Psicológica Escolar
45
HelfenritterMatías
Martínez Aldana
LAS BUENAS IDEAS DE INVESTIGACIÓN
GONZALEZ, Patricia: *
 Drogadicción y adolescencia
 Abandono escolar
 Violencia escolar entre los adolescentes
HELFENRITTER, Matías Oscar:
Idea Nª1: ¿Cómo influyen las TIC´S en los adolescentes?
Idea Nª2: ¿Cómo abordan el BULLYING las Instituciones Educativas?
MARTÍNEZ, Aldana Vanesa:
Idea N°1: Analfabetismo en las Escuelas
Idea N°2: Violencia, convivencia y clima escolar
Idea N°3: Bilingüismo
QUIRÓZ, Rosalía del Carmen:*
 Cuanto les interesa a los adolescentes hacer viajes, educativos y/o recreativos.
 En cuanto a la discriminación entre jóvenes, la han sufrido, los han discriminado
alguna vez? o han discriminado a alguien?
SILVA; Cintia Fernanda.*
 Los estudiantes cuyos padres conforman una familia constituida poseen una
trayectoria escolar exitosa.
Tecnicatura Superior Preceptor-Asistente Técnico Docente
Violencia Psicológica Escolar
46
HelfenritterMatías
Martínez Aldana
 Las noticias periodísticas tienen un impacto negativo en las conductas de los
adolescentes entre 13 y 15 años.
 La trayectoria escolar negativa de los adolescentes de entre 13 y 15 años tiene su
causa principal en la separación de los padres.
*Pasaron a formar parte de otro grupo a partir del día 19/08.
PLANTEAMIENTO DEL PROBLEMA
MARTINEZ, Aldana Vanesa:
¿El bilingüismo influye en el abandone escolar de la escuela n°148 de arroyo del
medio?
HELFENRITTER, Matías Oscar:
¿Es correcta la utilización de las Tics en alumnos de la Escuela Normal Superior N°1
entre 15-17 años?
Tecnicatura Superior Preceptor-Asistente Técnico Docente
Violencia Psicológica Escolar
47
HelfenritterMatías
Martínez Aldana
Tecnicatura Superior Preceptor-Asistente Técnico Docente
Violencia Psicológica Escolar
48
HelfenritterMatías
Martínez Aldana
GONZALEZ, Patricia
VIOLENCIA ESCOLAR ENTRE LOS
ADOLESCENTES
Fracaso Escolar Aislamiento/
ataques verbales-
físico
Trastornos
alimenticios
¿Qué consecuencias puede acarrea la
violencia escolar?
Exclusión social
Trastorno Adaptativo
con Alteración mixta de
la Emoción y de la
Conducta.
Crisis/abandon
o Familiar
Suicidio
Vulneración de sus
derechos
Falta de límites
Exclusión de grupos de
trabajo
¿Cuáles serían las causas
que generan que los
adolescentes del 1°año de
segundaria actúen con
violencia dentro de la
Institución?
Tecnicatura Superior Preceptor-Asistente Técnico Docente
Violencia Psicológica Escolar
49
HelfenritterMatías
Martínez Aldana
HELFENRITTER, Matías
Tecnicatura Superior Preceptor-Asistente Técnico Docente
Violencia Psicológica Escolar
50
HelfenritterMatías
Martínez Aldana
MARTÍNEZ, Aldana Vanesa
AFECTA A LA PARTE SENSIBLEDELIMITACIONES EN LOS
APRENDIZAJES
ABANDONO ESCOLAR
PROBLEMAS DE
SOCIABILIZACIÓN
BILINGÜISMO
LVIVIR CERCA DE
LAS FRONTERAS
LLOS CANALES DE
TV
EL LENGUAJE
MATERNO
Tecnicatura Superior Preceptor-Asistente Técnico Docente
Violencia Psicológica Escolar
51
HelfenritterMatías
Martínez Aldana
QUIROZ, Rosalía del CarmenCausas que llevan a los adolescentes de 13 a
15 años a ejercer la discriminación en la
Escuela Normal Superior N° 1, de Leandro N
Alem.
Baja autoestima Resentimiento Depresión
Debilidad para
manifestarse
Por su
aspecto
físico
Por su estatus
social
Por su
condición
social
Por el color de
la piel
Tratamiento
alimenticio Aislamiento
Tecnicatura Superior Preceptor-Asistente Técnico Docente
Violencia Psicológica Escolar
52
HelfenritterMatías
Martínez Aldana
SILVA, Fernanda

Proyecto de Investigacion Socio Comunitario

  • 1.
    Escuela Normal SuperiorN°1 “Domingo F. Sarmiento” Instituto Superior de Formación Docente Tecnicatura Superior Preceptor-Asistente Técnico Docente Proyecto de Investigación e intervención Socio-Comunitaria Escolar Docente: NEUMANN, Nancy Viviana Proyecto de Investigación de Violencia Psicológica Escolar Alumnos: HELFENRITTER, Matías MARTINEZ, Aldana Fecha de Inicio 25/03/2014 Fecha de Cierre 14/11/2014
  • 2.
    Tecnicatura Superior Preceptor-AsistenteTécnico Docente Violencia Psicológica Escolar 2 HelfenritterMatías Martínez Aldana Tabla de contenido RESUMEN............................................................................................................................................ 4 Palabras Claves ............................................................................................................................... 5 DIAGNOSTICO......................................................................................................................................... 6 JUSTIFICACIÓN........................................................................................................................................ 6 PROBLEMA............................................................................................................................................. 8 HIPÓTESIS.............................................................................................................................................. 8 OBJETIVOS.............................................................................................................................................. 9 Objetivo General............................................................................................................................... 9 Objetivo Específico........................................................................................................................... 9 MARCO TEÓRICO.................................................................................................................................. 10 Definición de Pubertad...................................................................................................................... 10 Nombres alternativos ..................................................................................................................... 10 Definición de Adolescencia............................................................................................................ 11 Concepto de Psicología ................................................................................................................. 12 Definición de Autoestima................................................................................................................ 13 Concepto Etimológico de la palabra Violencia .............................................................................. 14 Teorías de la violencia humana.................................................................................................. 14 Violencia Psicológica...................................................................................................................... 21 Violencia Psicológica o emocional................................................................................................. 21 Maltrato psicológico........................................................................................................................ 21 Violencia psicológica...................................................................................................................... 22 Auto-Violencia ................................................................................................................................ 22 Violencia Simbólica ........................................................................................................................ 22 Violencia Juvenil............................................................................................................................. 22 Tipo de Violencia y sus Características......................................................................................... 22 Psicológica-Emocional................................................................................................................ 22 Auto-violencia.............................................................................................................................. 23 Violencia Simbólica..................................................................................................................... 23 Violencia institucional.................................................................................................................. 23 Violencia Juvenil ......................................................................................................................... 23
  • 3.
    Tecnicatura Superior Preceptor-AsistenteTécnico Docente Violencia Psicológica Escolar 3 HelfenritterMatías Martínez Aldana Violencia escolar......................................................................................................................... 25 Teorías psicológicas de la agresión y la violencia: aproximación a las principales posturas contemporáneas ......................................................................................................................... 26 VIOLENCIA ESCOLAR .................................................................................................................. 28 Factores de riesgos........................................................................................................................ 31 METODOLOGIA................................................................................................................................. 34 Modelo de Encuesta....................................................................................................................... 34 PROPUESTAS DE ACTIVIDADES ................................................................................................... 36 Organización de las comisiones .................................................................................................... 36 Recursos Humanos............................................................................................................................ 37 EVALUACIÓN .................................................................................................................................... 39 RESULTADO...................................................................................................................................... 40 CONCLUSIÓN........................................................................................................................................ 41 BIBLIOGRAFÍAS..................................................................................................................................... 42 Fuente Primaria........................................................................................................................... 42 Fuente Secundaria...................................................................................................................... 43 ANEXO ............................................................................................................................................... 43
  • 4.
    Tecnicatura Superior Preceptor-AsistenteTécnico Docente Violencia Psicológica Escolar 4 HelfenritterMatías Martínez Aldana RESUMEN La Violencia Psicológica Escolar en Adolescentes, es un tema de investigación muy poco trabajada, por eso abordamos desde la concepción de cada palabra, pudiendo así tener una base teórica mas fundamentada para la investigación. La palabra Violencia, se analiza desde el comienzo de la humanidad, los etólogos y científicos definen al hombre como un ser violento, que sus instintos de lucha por la vida le permitieron seleccionar la mejor especie y sobreponerse a la naturaleza salvaje. El hombre desde el instante que levanto una piedra y la arrojo contra su adversario, utilizo un arma de defensa y sobrevivencia. Sigmund Freud nos muestra una serie interrumpida de conflictos entre una comunidad y otra/s, entre conglomerados, ciudades, tribus, pueblos, Estados: conflictos que casi invariablemente fueron decidido por el cotejo balico de las respectivas fuerzas. Al principio se utilizaba solo la fuerza física, luego se comenzó a utilizar las herramientas, con los años se comenzó a utilizar el Lenguaje verbal para la agresión y defensa de uno mismo, afectando la parte emocional del ser. Esa parte emocional afectada se encarga de analizar la psicología, que una ciencia que estudia la conducta y los procesos mentales. Trata de describir y explicar todo los aspectos del pensamiento, de los sentimientos, de las percepciones y las acciones, cómo los seres humanos y los animales sienten, piensan, aprenden y conocen para adaptarse al medio que les rodea. Teniendo una introducción de las palabras, se puede definir a la Violencia Psicológica como el Acto u omisión que dañe la estabilidad psicológica consistente en negligencia, abandono, descuido reiterado, insultos, devaluación, marginación, comparaciones destructivas, rechazos, restricción ala auto determinación y amenaza. Este tipo de agresión tiene consecuencias como el suicidio, problemas de salud mental, ser diferente (que el individuo agredido se sienta diferente a sus compañeros) se puede convertir en agresor, o tener una ausencia de autoestima. El autoestima en adolescente juega un papel muy importante, porque de ello depende la formación de su personalidad. La palabra autoestima se designa a aquellos pensamientos, sentimientos, emociones y apreciaciones que una persona tiene sobre sí misma. Es decir, es una percepción de tipo evaluativa formada por el individuo y dirija hacia él. “ El estadio de adolescencia es aquella en que todo les parece gris y que fueran constantemente atacados, es un período comprendido entre los 13 y 19 años de edad, donde el adolescente experimenta no solo cambios físicos, sino también los cambios y los crecimientos emocionales, psicológicos, sociales y
  • 5.
    Tecnicatura Superior Preceptor-AsistenteTécnico Docente Violencia Psicológica Escolar 5 HelfenritterMatías Martínez Aldana mentales”1 . Es una etapa tan delicada en la vida de un ser humano porque es la que enmarca prácticamente el futuro de su vida. A la Violencia Escolar se lo asocia con muchos términos, como ser el maltrato entre los escolares, acoso, intimidación, etc.; se refiere a todo acto que cause daño a un tercero, producido con intención, pudiendo ser de alta o baja frecuencia de aparición y con consecuencias contra el sano proceso de desarrollo del adolescente en este caso. Está Violencia Escolar es intencionadamente dañina ejercida entre miembros de la comunidad educativa y puede producirse dentro de los espacios físicos de la institución o en otros espacio relacionados. Palabras Claves  VOLENCIA  ESCUELA  ADOLESCENTES  AGRESIÓN  PSICOLOGIA/Psicólogos/Psicoanalistas Referencia 1. Definicion de adolescente: http://umm.edu/health/medical/spanishency/articles/pubertad-y-adolescencia
  • 6.
    Tecnicatura Superior Preceptor-AsistenteTécnico Docente Violencia Psicológica Escolar 6 HelfenritterMatías Martínez Aldana DIAGNOSTICO Escuela Normal Superior N° 1”Domingo Faustino Sarmiento”, tiene cuatro calles principales que rodean la Institución al frente calle Brasil, a la derecha calle América, a la izquierda Calle Güemes y en la parte posterior calle Catamarca. Esta Escuela es destacada por su arquitectura innovadora de estilo brutalita que fue declarada Monumento Histórico Nacional en el 2012. Obra de los arquitectos porteños Soto y Rivarola, se construyó entre 1957 y 1963; está diseñada para albergar una cisterna recolectora de lluvias: un gran canalón central que al sobresalir por los testeros que se convierte en dos gárgolas escultóricas. La fachada de hormigón armado cae como “telón” en ambas caras mayores de la obra y en su alzado Norte tamiza la entrada del sol y el viento. El edificio cobija una pequeña “cuidad” con calles y plazas donde las aulas poseen diversas medidas en función de las necesidades educativas, la suma total es de 2870 m2 cubiertos, con sus doce aulas, dos gabinetes de ciencias, un aula de manualidades, biblioteca y el sector administrativo, además de los servicios sanitarios. El establecimiento se encuentra delimitado por rejas que en secciones se encuentran muy deterioradas. La entrada tiene un portón de dos puertas donde una permanece cerrada. Del lado izquierdo en la pared de la biblioteca hay un cartel de área protegida y del lado derecho un cesto de basura, un árbol grande y obras de arte. Cuenta con estacionamiento de motos y autos sobre calle Brasil y frente a la misma se hallan dos kioscos. Posee un estacionamiento interno (sobre calle Brasil) con un portón de dos puertas, pero no esta siendo utilizado y se encuentra plagado de malezas. Desde esa óptica se logra visualizar la colectora de agua, su desembocadura y pileta de recolección; también el sector de Nivel Inicial (que se encuentra con la visita de los padres), el laboratorio, el estudio de radio y la biblioteca. En dicha Institución puede observarse que los alumnos del 2° año “A” ejercen este tipo de violencia de manera reiterada y en la mayoria de los casos de forma inconsciente, sin saber los daños que esta genera en sus compañeros. Debido a que carecen de información sobre la problemática y las maneras de abordarla. JUSTIFICACIÓN El estudio planteado ayudará a conocer las relaciones que existe entre los alumnos del 2 año “A” de la Secundaria de la Escuela Normal Superior N° 1 “Domingo F. Sarmiento”, que son adolescentes, donde se refiere al tiempo entre el comienzo de maduración sexual y edad adulta, sus implicancias en el desarrollos social. Yessy S. define a la adolescencia como “aquella fase en
  • 7.
    Tecnicatura Superior Preceptor-AsistenteTécnico Docente Violencia Psicológica Escolar 7 HelfenritterMatías Martínez Aldana la que aprendemos a ver de una manera diferente la vida, encontramos más libertad, mas amigos/as, en la que surgen nuevos horizontes, nuevas ideas, mas sin embargo es una etapa tan delicada de la vida de un ser humano porque es la que enmarca prácticamente el futuro de vida”. Además proporcionará información útil para los tutores, docentes, preceptores, compañeros, etc., sobre cómo manejarse frente a una situación de violencia psicológica escolar por la que atraviesa. Además es necesario estudiar y analizar los efectos que genera la violencia escolar en su dimensión psicológica, también las formas o maneras de aplicarse, para así poder establecer medidas que limiten, controlen y buscar la prevención en los estudiantes. La Propuesta de Bandura el cognitivo-conductual propone una explicación de la violencia a través de la teoría del aprendizaje sobre observación o aprendizajes, sin ensayo. Para Itziar la violencia no es innata en los seres humanos, sino objeto de aprendizaje ya que para entenderla, estudiarla, conocerla es necesario considerar las variables psicosociales del entorno, que forman parte del ambiente experiencial de cada individuo y de su capacidades comunicativas a nivel personal e interpersonal. La violencia existe desde siempre; violencia para sobrevivir, violencia para controlar el poder, violencia para sublevarse contra la dominación, violencia física y psíquica. Los psicoanalistas consideran que la violencia es producto de los mismos hombres, por ser desde un principio seres instintivos, motivados por deseos que son el resultado de apetencias salvajes y primitivas. "Los pequeños -señala Anna Freud-, en todos los períodos de la historia, han demostrado rasgos de violencia, de agresión y destrucción (...) La investigación es viable, pues se dispone de los recursos necesarios para llevarlo a cabo.
  • 8.
    Tecnicatura Superior Preceptor-AsistenteTécnico Docente Violencia Psicológica Escolar 8 HelfenritterMatías Martínez Aldana PROBLEMA ¿Cuáles son las consecuencias que generan Violencia Psicológica Escolar en los alumnos de 2° año “A” de secundaria de la Escuela Normal Superior N° 1 “Domingo Faustino Sarmiento”? HIPÓTESIS  Una de las consecuencias que genera la Violencia Psicológica Escolar en los alumnos de 2° año “A” de Secundaria de Escuela Normal Superior N° 1 “Domingo Faustino Sarmiento” es la Ausencia de Autoestima.
  • 9.
    Tecnicatura Superior Preceptor-AsistenteTécnico Docente Violencia Psicológica Escolar 9 HelfenritterMatías Martínez Aldana OBJETIVOS Objetivo General  Fomentar e incentivar el respeto a fin de evitar la Violencia Psicológica Escolar entre los alumnos de 2° año “A” de Secundaria de Escuela Normal Superior N° 1 “Domingo Faustino Sarmiento”. Objetivo Específico  Generar conciencia sobre las consecuencias de Violencia Psicológica Escolar.
  • 10.
    Tecnicatura Superior Preceptor-AsistenteTécnico Docente Violencia Psicológica Escolar 10 HelfenritterMatías Martínez Aldana MARCO TEÓRICO Definición de Pubertad Es el tiempo en el cual las características físicas y sexuales de un niño maduran y se presenta debido a cambios hormonales. La adolescencia es el período entre la pubertad y la edad adulta. Nombres alternativos Maduración sexual; Adolescencia; Desarrollo reproductor; Menarquia; Adrenarquia Información: La edad exacta en la cual un niño ingresa a la pubertad depende de muchos factores diferentes, como los genes, la nutrición y el sexo de la persona. Durante la pubertad, las glándulas endocrinas producen hormonas que causan cambios corporales y el desarrollo de las características sexuales secundarias.
  • 11.
    Tecnicatura Superior Preceptor-AsistenteTécnico Docente Violencia Psicológica Escolar 11 HelfenritterMatías Martínez Aldana Definición de Adolescencia La adolescencia se refiere al tiempo entre el comienzo de la maduración sexual (pubertad) y la edad adulta. Es un tiempo de maduración psicológica, en el cual la persona se comienza a comportar "como un adulto". La adolescencia se considera como el período entre los 13 y los 19 años de edad. El adolescente experimenta no sólo el cambio y crecimiento físico, sino también los cambios y el crecimiento emocional, psicológico, social y mental. La adolescencia es el principio de un gran cambio en el que empezamos a tomar decisiones propias, y en el que a medida que va pasando el tiempo, sabemos que esas decisiones antes tomadas, tendrán una consecuencia buena o mala. Es el principio de nuestra propia vida. La adolescencia es aquella fase en la aprendemos a ver de una manera diferente la vida, encontramos más libertad, más amigos/as, en la que surgen nuevos horizontes, nuevas ideas, mas sin embargo es una etapa tan delicada en la vida de un ser humano porque es la que enmarca prácticamente el futuro de tu vida. (Yessy S.)1 . La adolescencia es aquella etapa de la vida en que todo nos parece gris, parece que todo el mundo nos ataca, parece que el mundo se nos viene sobre nosotros. Es el minuto en que comenzamos a conocernos y enfrentamos duros cambios, que nos llevaran a ser hombres y mujeres fuertes. Es la etapa en que conocemos nuestras fuerzas internas y debemos aprovechar al máximo este minuto. Esto nos llevara a engrandecernos como seres humanos. (Gina Madariaga)2 . Referencia de 1y 2: http://www.psicopedagogia.com/definicion/adolescencia
  • 12.
    Tecnicatura Superior Preceptor-AsistenteTécnico Docente Violencia Psicológica Escolar 12 HelfenritterMatías Martínez Aldana Concepto de Psicología La Psicología es la ciencia que estudia la conducta y los procesos mentales. Trata de describir y explicar todos los aspectos del pensamiento, de los sentimientos, de las percepciones y de las acciones humanas. Por ser una ciencia, la Psicología se basa en el método científico para encontrar respuestas. Etimológicamente, Psicología o Psicología, proviene del griego psique: alma y logos: tratado, ciencia. Literalmente significaría ciencia del alma; sin embargo, contemporáneamente se le conceptualiza a la Psicología como una parte de las Ciencias Humanas o Sociales que estudia: • El comportamiento de los organismos individuales en interacción con su ambiente. • Los procesos mentales de los individuos. • Los procesos de comunicación desde lo individual a lo micro social. La psicología es el estudio científico de la conducta y la experiencia de como los seres humanos y los animales sienten, piensan, aprenden, y conocen para adaptarse al medio que les rodea.
  • 13.
    Tecnicatura Superior Preceptor-AsistenteTécnico Docente Violencia Psicológica Escolar 13 HelfenritterMatías Martínez Aldana Definición de Autoestima Valoración que uno tiene de sí mismo. Positiva o Negativa. Se forma a través de un proceso de asimilación y reflexión mediante el cual interioriza las opiniones de las personas socialmente significativas (padres, maestros, compañeros...) y los utiliza como criterios para su propia conducta. La palabra autoestima se designa a aquellos pensamientos, sentimientos, emociones y apreciaciones que una persona tiene sobre sí misma. Es decir, es una percepción de tipo evaluativa formada por el individuo y dirija hacia él.
  • 14.
    Tecnicatura Superior Preceptor-AsistenteTécnico Docente Violencia Psicológica Escolar 14 HelfenritterMatías Martínez Aldana Concepto Etimológico de la palabra Violencia Fue asociada desde tiempos muy remotos a la idea de la fuerza física. Los romanos llamaban vis, vires a esa fuerza, al vigor que permite que la voluntad de uno se imponga sobre la de otro. Vis tempestatis se llama en latín el ‘vigor de una tempestad’. En el Código de Justiniano se habla de una ‘fuerza mayor, que no se puede resistir’; Vis dio lugar al adjetivo violentus, que aplicado a cosas, se puede traducir como ‘violento’, ‘impetuoso’, ‘furioso’, ‘incontenible’, y cuando se refiere a personas, como ‘fuerte’, ‘violento’, ‘irascible’. De violentus se derivaron violare --con el sentido de ‘agredir con violencia’, ‘maltratar’, ‘arruinar’, ‘dañar’-- y violentia, que significó ‘impetuosidad’, ‘ardor’ (del sol), ‘rigor’ (del invierno), así como ‘ferocidad’, ‘rudeza’ y ‘saña’. Cabe agregar que vis, el vocablo latino que dio lugar a esta familia de palabras, proviene de la raíz prehistórica indoeuropea wei- ‘fuerza vital’. Teorías de la violencia humana La violencia existe desde siempre; violencia para sobrevivir, violencia para controlar el poder, violencia para sublevarse contra la dominación, violencia física y psíquica. Los etólogos, en sus investigaciones sobre el comportamiento innato de los animales, llegaron a la conclusión de que el instinto agresivo tiene un carácter de supervivencia. Por lo tanto, la agresión existente entre los animales no es negativa para la especie, sino un instinto necesario para su existencia. Charles Darwin, en su obra sobre "El origen de las especies por medio de la selección natural", proclamó al mono como padre del hombre, argumentando que sus instintos de lucha por la vida le permitieron seleccionar lo mejor de la especie y sobreponerse a la naturaleza salvaje. El mayor aporte de Darwin a la teoría evolucionista fue descubrir que la naturaleza, en su constante lucha por la vida, no sólo refrenaba la expansión genética de las especies, sino que, a través de esa lucha, sobrevivían los mejores y sucumbían los menos aptos. Solamente así puede explicarse el enfrentamiento habido entre especies y grupos sociales, apenas el hombre entra en la historia, salvaje, impotente ante la naturaleza y en medio de una cierta desigualdad social que, con el transcurso del tiempo, deriva en la lucha de clases. El hombre, desde el instante en que levantó una piedra y la arrojó contra su adversario, utilizó un arma de defensa y sobrevivencia muchísimo antes de que el primer trozo de sílex hubiese sido convertido en punta de lanza. "Una ojeada a la Historia de la Humanidad -dice Sigmund Freud- nos muestra una serie ininterrumpida de conflictos entre una comunidad y otra u otras, entre conglomerados mayores o menores, entre ciudades, comarcas, tribus, pueblos,
  • 15.
    Tecnicatura Superior Preceptor-AsistenteTécnico Docente Violencia Psicológica Escolar 15 HelfenritterMatías Martínez Aldana Estados; conflictos que casi invariablemente fueron decididos por el cotejo bélico de las respectivas fuerzas (...) Al principio, en la pequeña horda humana, la mayor fuerza muscular era la que decidía a quién debía pertenecer alguna cosa o la voluntad de qué debía llevarse a cabo. Al poco tiempo la fuerza muscular fue reforzada y sustituida por el empleo de herramientas: triunfó aquél que poseía las mejores armas o que sabía emplearlas con mayor habilidad. Con la adopción de las armas, la superioridad intelectual ya comienza a ocupar la plaza de la fuerza muscular bruta, pero el objetivo final de la lucha sigue siendo el mismo: por el daño que se le inflige o por la aniquilación de sus fuerzas, una de las partes contendientes ha de ser obligada a abandonar sus pretensiones o su oposición" (Freud, S., 1972, pp. 3.208-9). Desde la más remota antigüedad, los hombres se enfrentaron entre sí por diversos motivos. En los últimos 5.000 años de la historia, la humanidad ha experimentado miles de guerra, y en todas ellas se han usado armas más poderosas que la fuerza humana. La historia de la humanidad es una historia de guerras y conquistas, donde el más fuerte se impone al más débil, y que si de los textos de historia quitásemos las guerras, se convertirían en un puñado de páginas en blanco. En la Edad de la Piedra, los mismos instrumentos ideados para defenderse de la naturaleza salvaje fueron trocados en armas de guerra. Después, cuando el hombre descubrió los metales, construyó armas más mortíferas que la honda y la lanza con punta de piedra. Al irrumpir la pólvora en la historia, se fabricaron proyectiles para ser disparados por medio de un cañón. De modo que el arte de la guerra se perfeccionó entre el siglo XV y XVIII, con la progresiva consolidación del arma de fuego como factor decisivo en la contienda. El uso de la pólvora se extendió rápidamente a los campos de batalla y las armas tradicionales fueron sustituidas por arcabuces, mosquetes y cañones. La guerra, que es un producto de la violencia y el deseo de poder, está generada por los instintos agresivos de la psicología humana. Ya en julio de 1932, cuando Albert Einstein -el físico cuyas teorías sobre la relatividad y la gravitación universales revolucionaron el mundo de la ciencia- le preguntó a Sigmund Freud: ¿Qué podría hacerse para evitar a los hombres el desastre de la guerra? El padre del psicoanálisis, en una carta fechada en septiembre de 1932, le respondió: "Usted expresa su asombro por el hecho de que sea tan fácil entusiasmar a los hombres para la guerra, y sospecha que algo, un instinto del odio y de la destrucción, obra en ellos facilitando ese enardecimiento. Una vez más, no puedo sino compartir sin restricciones su opinión. Nosotros creemos en la existencia de semejante instinto, y precisamente durante los últimos años hemos tratado de estudiar sus manifestaciones. Permítame usted que exponga por
  • 16.
    Tecnicatura Superior Preceptor-AsistenteTécnico Docente Violencia Psicológica Escolar 16 HelfenritterMatías Martínez Aldana ello una parte de la teoría de los instintos a la que hemos llegado en el psicoanálisis después de muchos tanteos y vacilaciones. Nosotros aceptamos que los instintos de los hombres no pertenecen más que a dos categorías: o bien son aquellos que tienden a conservar y a unir -los denominados ‘eróticos’, completamente en el sentido del Eros del ‘Symposion’ platónico, o ‘sexuales’, ampliando deliberadamente el concepto popular de la ‘sexualidad’-, o bien son los instintos que tienden a destruir y a matar: los comprendemos en los términos ‘instintos de agresión o de destrucción’. Como usted advierte, no se trata más que de una transfiguración teórica de la antítesis entre el amor y el odio, universalmente conocida y quizá relacionada primordialmente con aquella otra, entre atracción y repulsión, que desempeña un papel tan importante en el terreno de su ciencia (...) Con todo, quisiera detenerme un instante más en nuestro instinto de destrucción, cuya popularidad de ningún modo corre pareja con su importancia. Sucede que mediante cierto despliegue de especulación, hemos llegado a concebir que este instinto obra en todo ser viviente, ocasionando la tendencia de llevarlo a su desintegración, de reducir la vida al estado de la materia inanimada. Merece, pues, en todo sentido la designación de instinto de muerte, mientras que los instintos eróticos representa las tendencias hacia la vida. El instinto de muerte se torna instinto de destrucción cuando, con la ayuda de órganos especiales, es dirigido hacia fuera, hacia los objetos. El ser viviente protege en cierta manera su propia vida destruyendo la vida ajena (...) De lo que antecede derivamos para nuestros fines inmediatos la conclusión de que serán inútiles los propósitos para eliminar las tendencias agresivas del hombre. Dicen que en regiones muy felices de la Tierra, donde la naturaleza ofrece pródigamente cuanto el hombre necesita para su subsistencia, existen pueblos cuya vida transcurre pacíficamente, entre los cuales se desconoce la fuerza y la agresión. Apenas puedo creerlo, y me gustaría averiguar algo más sobre esos seres dichosos. También los bolcheviques esperan que puedan eliminar la agresión humana asegurando la satisfacción de las necesidades materiales y estableciendo la igualdad entre los miembros de la comunidad. Yo creo que esto es una ilusión (...) Por otra parte, como usted mismo advierte, no se trata de eliminar del todo las tendencias agresivas, humanas, se puede intentar desviarlas, al punto que no necesiten buscar su expresión en la guerra (...) Pero con toda probabilidad esto es una esperanza utópica. Los restantes caminos para evitar indirectamente la guerra son por cierto más accesibles, pero en cambio no prometen un resultado inmediato que uno se moriría de hambre antes de tener harina" (Freud, S., 1972, pp. 3.210-14). Para Nicolás Maquiavelo, lo propio que para Friedrich Nietzsche, la violencia es algo inherente al género humano y la guerra una necesidad de los Estados; en tanto para los padres del socialismo científico, la violencia, aparte de ser un producto de la lucha de clases, es un medio y no un fin, puesto que sirve para transformar las estructuras socioeconómicas de una sociedad,
  • 17.
    Tecnicatura Superior Preceptor-AsistenteTécnico Docente Violencia Psicológica Escolar 17 HelfenritterMatías Martínez Aldana pero no para eliminar al hombre en sí. Además, consideran que existe una violencia reaccionaria, que usa la burguesía para defender sus privilegios, y otra violencia revolucionaria, que tiende a destruir el aparato burocrático-militar de la clase dominante y socializar los medios de producción. Cuando los marxistas plantean que la lucha de clases genera la violencia, y la violencia es el motor que permite la transformación cualitativa de la sociedad, admiten que la transición del capitalismo al socialismo requiere cambios radicales en las relaciones de producción. Empero, "hay que recordar también que el imperio de la fuerza, que el marxismo está dispuesto a aceptar favorablemente, con objeto de liberar a los hombres de la servidumbre económica y establecer las condiciones en que deben basarse las relaciones verdaderamente morales, no va dirigido contra los individuos, sino contra una clase y las instituciones en que fundamenta su posición dominante" (Ash, W., 1964, p. 146). Si bien es cierto que el marxismo justifica los medios para alcanzar los fines, llegando al límite de favorecer el uso de la violencia revolucionaria para liberar a los oprimidos y abolir la propiedad privada de los medios de producción, es también cierto que, una vez abolida la lucha de clases, la violencia deja de ser un medio que justifica el fin. Los psicoanalistas consideran que la violencia es producto de los mismos hombres, por ser desde un principio seres instintivos, motivados por deseos que son el resultado de apetencias salvajes y primitivas. "Los pequeños -señala Anna Freud-, en todos los períodos de la historia, han demostrado rasgos de violencia, de agresión y destrucción (...) Las manifestaciones del instinto agresivo se hallan estrechamente amalgamadas con las manifestaciones sexuales" (Freud, A., 1980, p. 78). El instinto de agresión infantil, según Anna Freud, aparece en la primera fase bajo la forma del sadismo oral, utilizando sus dientes como instrumentos de agresión; en la fase anal son notoriamente destructivos, tercos, dominantes y posesivos; en la fase fálica la agresión se manifiesta bajo actitudes de virilidad, en conexión con las manifestaciones del llamado "complejo de Edipo". Sin embargo, Sigmund Freud y Konrad Lorenz comparten la idea de que la agresión puede descargarse de diferentes maneras. Por ejemplo, practicando algún deporte de lucha libre o rompiendo algún objeto que está al alcance de la mano. Si Lorenz aconseja que el amor sea el mejor antídoto contra la agresividad, Freud afirma que los instintos de agresión no aceptados
  • 18.
    Tecnicatura Superior Preceptor-AsistenteTécnico Docente Violencia Psicológica Escolar 18 HelfenritterMatías Martínez Aldana socialmente pueden ser sublimados en el arte, la religión, las ideologías políticas u otros actos socialmente aceptables. La catarsis implica despojarse de los sentimientos de culpa y de los conflictos emocionales, a través de llevarlos al plano consciente y darles una forma de expresión. Se dice que el niño, incluso el más inocente y pacífico, tiene sentimientos destructivos o "instintos de muerte", que si son dirigidos hacia adentro pueden conducirlo al suicidio, o bien, si son dirigidos hacia fuera, pueden llevarlo a cometer un crimen. La agresividad del niño, asimismo, puede ser estimulada por el rechazo social del cual es objeto o por una simple falta de afectividad emocional, puesto que el problema de la violencia no sólo está fuera de nosotros, en el entorno social, sino también dentro de nosotros; un peligro que aumenta en una sociedad que enseña, desde temprana edad, que las cosas no se consiguen sino por medio de una inhumana y egoísta competencia. "El otro" no se nos presenta, en nuestra educación para la vida, como un cooperador sino como un competidor, como un enemigo. A esto se suman los medios de comunicación que propagan la violencia, estimulando la agresividad del niño. Según el psicólogo Robert R. Sears, los niños que sufren castigos físicos y psíquicos son los que demuestran mayor agresividad en la escuela y en las actividades lúdicas, que los niños que se desarrollan en hogares donde la convivencia es armónica. Para Sears, como para los psicólogos que se prestaron algunos conceptos del psicoanálisis, la agresión es una consecuencia de las frustraciones y prohibiciones con las cuales tropiezan los niños en su entorno. Cuando el niño reacciona con agresividad es porque quiere manifestar su decepción frente a la madre o frente al contexto social que lo rodea. Por otro lado, no cesan de aflorar teorías que rechazan la idea de la violencia como instinto innato, afirmando que la agresividad no es más que un fenómeno adquirido en el contexto social. Los naturalistas, a diferencia de Freud y Lorenz, sostienen que una de las peculiaridades de la especie humana es su educabilidad, su capacidad de adaptación y su flexibilidad; factores que permiten -y permitieron- la evolución de la humanidad, desde que el hombre dejó de vivir en los árboles y en las cavernas. De ahí que en las comunidades primitivas, donde los grupos humanos estaban constituidos por treinta o cincuenta individuos, los elementos agresivos no hubiesen prosperado. En esas sociedades, cuyas actividades principales eran la recolección y la caza, la ayuda mutua y la preocupación por los demás -la cooperación- no sólo era estimada, sino que constituían condiciones estrictamente necesarias para la supervivencia del grupo. Muchos de los naturalistas, que afirman que el hombre nunca fue agresivo ni imperfecto desde su nacimiento, tienen como cabecera la "Biblia", en cuyo primer libro, "Génesis",
  • 19.
    Tecnicatura Superior Preceptor-AsistenteTécnico Docente Violencia Psicológica Escolar 19 HelfenritterMatías Martínez Aldana se describe la creación de un mundo exento de maldades y sufrimientos. El sexto día en que Dios crea al hombre y la mujer, a su imagen y semejanza, los hace perfectos en cuerpo y alma, pero ni bien caen en la tentación de una criatura maligna (Satanás), Adán y Eva son expulsados del paraíso por desobedecer lo que el Creador les dejó dicho: "Que no comieran del árbol del conocimiento de lo bueno y lo malo". Fue entonces cuando Dios, refiriéndose a la serpiente, le dijo: "Tú eres la maldita entre todos los animales domésticos y entre todas las bestias salvajes del campo. Sobre tu vientre irás y polvo comerás todos los días de tu vida (...) Pondré enemistad entre tú y la mujer, y entre la descendencia de ella. Él te magullará en la cabeza y tú le magullarás en el talón". Y, dirigiéndose a Eva, sentenció: "Aumentaré en gran manera el dolor de tu preñez; con dolor de parto darás a luz hijos, y tu deseo vehemente será por tu esposo, y él te dominará". En efecto, cuando Adán y Eva tuvieron descendientes, éstos nacieron cargados de pecados y fueron imperfectos como sus progenitores. Caín encarnaba ya la violencia y, con su agresión irrefrenable, degolló a su hermano Abel, para así dar origen a la violencia humana. En el siglo V, San Agustín -el teólogo que escribió "La ciudad de Dios"- arguyó que el Creador no era el responsable de que exista el mal, sino el hombre, ya que Dios -el autor de las cualidades humanas y no de los vicios- creó al hombre recto; pero el hombre, habiéndose hecho corrupto por su propia voluntad y habiendo sido condenado justamente, engendró hijos corruptos y violentos. Entonces, del mal uso del libre albedrío se originó todo el proceso del mal. En el siglo XVI, el protestante francés Juan Calvino pensaba, al igual que San Agustín y Martín Lutero, que algunos seres humanos estaban predestinados por Dios a ser hijos herederos del reino celestial; en tanto otros, cuya naturaleza humana fue corrompida por el pecado original, estaban destinados a ser los recipientes de su ira y a padecer la condenación eterna. En el siglo XVIII, Jean-Jacques Rousseau sostenía la teoría de que el hombre era naturalmente bueno, que la sociedad corrompía esta bondad y que, por lo tanto, la persona no nacía perversa sino que se hacía perversa, y que era necesario volver a la virtud primitiva. "Es bueno todo lo que viene del Creador de las cosas: que todo degenera en las manos del hombre". Es decir, la actitud de bondad o de maldad es fruto del medio social en el cual se desarrolla el individuo. El psicólogo Alberto Bandura, de acuerdo con el filósofo francés, estima que el comportamiento humano, más que ser genético o hereditario, es un fenómeno adquirido por medio de la observación e imitación. En idéntica línea se mantiene Ashley Montagu, para quien la
  • 20.
    Tecnicatura Superior Preceptor-AsistenteTécnico Docente Violencia Psicológica Escolar 20 HelfenritterMatías Martínez Aldana agresividad de los hombres no es una reacción sino una respuesta: el hombre no nace con un carácter agresivo, sino con un sistema muy organizado de tendencias hacia el crecimiento y el desarrollo de su ambiente de comprensión y cooperación. John Lewis, en su libro "Hombre y evolución", rebate la teoría sobre la agresividad innata, señalando que no existen razones para suponer que el hombre sea movido por impulsos instintivos, ya que "no existe testimonio antropológico alguno que corrobore esa concepción del hombre primitivo considerado como un ser esencialmente competitivo. El hombre, al contrario, ha sido siempre, por naturaleza, más cooperativo que agresivo. La teoría psicológica de Freud, afirmando la indiscutible base agresiva de la naturaleza humana, no tiene validez real alguna" (Lewis, J., 1968, p. 136). Helen Schwartzmann, estudiando la antropología del juego en una isla del Océano Pacífico, constató que los niños no estaban familiarizados con la connotación semántica de las palabras "ganar-perder", en vista de que el juego para ellos implicaba un modo de ponerse en contacto con el mundo circundante, una actividad alegre, llena de fantasía y exenta de vencedores y vencidos. Esto demuestra que la competencia, al no formar parte de la naturaleza del juego, es propia de las sociedades modernas, donde se incentiva a diario el espíritu de competencia entre individuos. No es casual que los instintos agresivos del hombre estén reflejados en gran parte de la literatura, desde "Robinsón Crusoe", de Daniel Defoe, hasta "El señor de las moscas", de William Golding -premio Nobel de Literatura 1983-, quien en su novela narra la conducta animal de un grupo de niños ingleses, que, luego de sobrevivir a un accidente de aviación en una isla desértica, intentan organizar su propia sociedad lejos del mundo adulto y de los valores ético- morales de la cultura occidental. Sin embargo, una vez que fracasan en su intento, se transforman en arquetipos de cazadores salvajes y primitivos, cuya única ley es el odio y la violencia, como si la sociedad moderna hubiese virado hacia su pasado más remoto, pues el terror cósmico y el deseo de dominación suprimen las normas éticas y morales asimiladas y dan rienda suelta a los instintos atávicos latentes bajo las costumbres civilizadas. William Golding, convencido de la maldad intrínseca del ser humano, manifestó en cierta ocasión: "Mi novela es un intento de analizar los defectos sociales o las normas que rigen los defectos de la naturaleza salvaje", puesto que la sociedad y los hombres están programados genéticamente para el sadismo y la violencia.
  • 21.
    Tecnicatura Superior Preceptor-AsistenteTécnico Docente Violencia Psicológica Escolar 21 HelfenritterMatías Martínez Aldana Agreguemos a todo esto el pensamiento de George Friedrich Nicolai, quien, en su libro "Biología de la guerra", apunta: La guerra en las sociedades humanas es una supervivencia de los instintos de agresividad que arrastra nuestra especie desde las lejanías de su genealogía zoológica a la cual se debe oponer la urgencia de remodelar la convivencia humana en un factible proceso de supe humanización, reemplazando los ciegos y violentos instintos por el sereno gobierno de la razón. Con todo, la discusión sobre el carácter innato o adquirido de la violencia humana, por ser motivo de controversias, tomará demasiado tiempo antes de alcanzar su punto final, debido a que, a diferencia de Rousseau, Bandura, Lewis y otros, el filósofo inglés Thomas Hobbes, tres siglos antes que Sigmund Freud, sentenció que la humanidad tiene una agresividad innata. Mucho después, los etólogos Konrad Lorenz, Karl Von Frisch y el holandés Nikolaas Tinbergen, comparando la conducta animal y humana, detectaron que la agresividad es genética, y que el instinto de agresión humana dirigido hacia sus congéneres es la causa de la violencia contemporánea. Violencia Psicológica Acto u omisión que dañe la estabilidad psicológica, consistente en negligencia, abandono, descuido reiterado, celotipia, insultos, humillaciones, devaluación , marginación, indiferencia, infidelidad, comparaciones destructivas, rechazo, restricción a la auto determinación y amenaza. Violencia Psicológica o emocional Se entiende como "Violencia psicológica o emocional: toda acción u omisión dirigida a perturbar, degradar o controlar la conducta, el comportamiento, las creencias o las decisiones de una persona, mediante la humillación, intimidación, aislamiento o cualquier otro medio que afecte la estabilidad psicológica o emocional. Se incluye en esta categoría toda forma de abandono emocional (negligencia emocional)." Informe SIPIAV 2007 (2) Maltrato psicológico La “violencia psicológica o emocional” puede resultar tanto o más perjudicial Que algunas formas de maltrato físico. Se pueden considerar cinco Formas de violencia psicológica, a saber:
  • 22.
    Tecnicatura Superior Preceptor-AsistenteTécnico Docente Violencia Psicológica Escolar 22 HelfenritterMatías Martínez Aldana Violencia psicológica  Le hablaste fuerte o le gritaste  Lo insultaste o maldijiste  Le dijiste que lo ibas a enviar fuera o echarlo de la casa  Amenazaste con pegarle pero en realidad no lo hiciste  Lo llamaste estúpido, haragán, o alguna otro cosa parecida. Auto-Violencia Es aquella violencia psicológica, emocional o física que se aplica uno mismo. En donde el perpetrador (victimario) es a su vez la víctima del acto. Violencia Simbólica Se produce mediante mensajes estereotipados (mensajes, valores, etc.) que reproducen dominación. Violencia Juvenil Se refiere a los actos físicamente destructivos que realizan los jóvenes, que afectaran a otros de su misma edad. La violencia directa es clara y visible, por lo que resulta relativamente sencilla detectarla y combatirla. Tipo de Violencia y sus Características Psicológica-Emocional Insultos, ofensas, gestos, gritos, humillaciones, etc.  Desprecio, indiferencia y falta de atención.  Negligencia y/o abandono.  Acoso y hostigamiento.  Comparaciones destructivas y/o difamación.
  • 23.
    Tecnicatura Superior Preceptor-AsistenteTécnico Docente Violencia Psicológica Escolar 23 HelfenritterMatías Martínez Aldana  Rechazo, discriminación por género.  Privación de la libertad o privacidad.  Enojo por incumplimiento de tareas consideradas propias de la mujer, etc. Auto-violencia  Auto presión  Subvaloración  baja autoestima  Pensamientos suicidas  Intentos de suicidio  Suicidio consumado  Automutilaciones  Autoagresiones. Violencia Simbólica Mensajes, valores, íconos o signos transmita y reproduzca dominación, desigualdad y discriminación en las relaciones sociales, naturalizando la subordinación de la mujer en la sociedad. Violencia institucional Aquella realizada por los funcionarios, profesionales, personal y agentes pertenecientes a cualquier órgano, ente o institución pública, que tenga como fin retardar, obstaculizar o impedir la participación de la población. Ejemplo: Partidos políticos, Sindicatos, Organizaciones empresariales, deportivas y de la sociedad civil; Violencia Juvenil Perfil de un joven violento Los rasgos de personalidad que suelen estar presentes en un joven que ejerce la violencia son:
  • 24.
    Tecnicatura Superior Preceptor-AsistenteTécnico Docente Violencia Psicológica Escolar 24 HelfenritterMatías Martínez Aldana  Posee una elevada tendencia a la agresividad, fuerte impulsividad, hiperactividad, escasa capacidad para la reflexión y falta de control sobre la ira.  escasa socialización desde la infancia.  Busca el placer y la satisfacción inmediata de sus necesidades y deseos.  Muestra frialdad  actitud defensiva, desafiante  Se cree autosuficiente  bajo sentimiento de culpabilidad  . Desprecia los derechos de los demás.  baja tolerancia a la frustración.  gran incapacidad para aceptar normas o límites de los entornos familiares, escolares y sociales en general.  Carece de capacidades para negociar, pactar o ceder. Factores que influyen en que pueda desarrollarse un joven violento  Problemas psicológicos y trastornos de la personalidad  El ámbito familiar es el de mayor influencia en el desarrollo de la violencia.  padres que muestran emociones de rechazo o abandono hacia sus hijos y los humillan o maltratan con frecuencia, a la vez que expresan conductas violentas ante ellos, convirtiéndose en modelos a imitar.  En el ámbito escolar, el colegio puede facilitar el desarrollo o afianzamiento de estas conductas violentas, por ejemplo, al no haber prestado la necesaria atención y no haber gestionado adecuadamente los casos de alumnos con dificultades de aprendizaje, de integración social, de fracaso escolar o de acoso.  conflictos y dificultades que puedan aparecer entre ellos.  En el ámbito social modelos agresivos, la excesiva valoración del poder, el éxito sin esfuerzo, el consumismo, la competitividad extrema, el individualismo  diferencias de estatus socioeconómico  fácil acceso al alcohol y a las drogas  utilización de videojuegos con elevada violencia explícita, que pueden influir en el aprendizaje y la práctica de soluciones agresivas a conflictos.
  • 25.
    Tecnicatura Superior Preceptor-AsistenteTécnico Docente Violencia Psicológica Escolar 25 HelfenritterMatías Martínez Aldana Violencia escolar Se entiende por violencia escolar la acción u omisión intencionadamente dañina ejercida entre miembros de la comunidad educativa (alumnos, profesores, padres, personal subalterno) y que se produce bien dentro de los espacios físicos que le son propios a esta (instalaciones escolares), bien en otros espacios directamente relacionados con lo escolar (alrededores de la escuela o lugares donde se desarrollan actividades extraescolares). Características:  Violencia de alumnos dirigida a los alumnos  Hurtos y robo de objetos  Lesiones  Ataque sexuales: pueden producirse en zonas de baños u otros lugares  Homicidios: la portación de armas de fuego ha provocado homicidios en ámbitos educativos.  Suicidios: la escuela está en condiciones de advertir estados depresivos de sus alumnos, ayudando así a impedir conductas auto destructivas que pudieran terminar en suicidios.  Violencia del personal docente dirigido hacia los alumnos: Comprende tanto a autoridades, profesores, preceptores, como personal administrativo y de mantenimiento, que trabaja en el ámbito educativo. Esta violencia puede adquirir diferentes manifestaciones:  Física: Ha disminuido, notablemente en las últimas décadas, sin embargo se registran algunos casos aislados.  Emocional: Consiste en humillaciones, violencia verbal, etiquetamiento de los alumnos como problemáticos.  Expulsiones de alumnos de ámbitos educativos. La expulsión es una actitud violenta que pone de manifiesto la impotencia institucional.  Relaciones confusas: Casos de relaciones impropias hacia los alumnos, cartas pasionales, caricias, abusos...  Violencia del personal hacia los padres: Lamentablemente los padres son citados por los docentes y autoridades escolares para transmitir los aspectos negativos del alumno creando, muchas veces un círculo de incomunicación.
  • 26.
    Tecnicatura Superior Preceptor-AsistenteTécnico Docente Violencia Psicológica Escolar 26 HelfenritterMatías Martínez Aldana  Violencia entre el personal docente: La violencia entre docentes en un espacio educativo es una de las situaciones más delicadas y graves por los modelos que significan estos comportamientos para los alumnos.  Violencia de alumnos dirigidos hacia el personal docente: los que se encuentran en situaciones de calle, los grupos de padres divorciados, madres solteras, etc. Teorías psicológicas de la agresión y la violencia: aproximación a las principales posturas contemporáneas El origen de las preocupaciones de los psicólogos por la cuestión de la agresión comienza en la época moderna con William James (siglo XIX). Para 1908 McDougall comenzó a designar el problema bajo el ropaje del “instinto”, poco después, Freud lo considero como un instinto biológico. En 1939 volvió a ponerse de actualidad gracias al grupo de psicólogos de Yale (Dollard, Doob, Miller, Mowrer y Sears). Buss, en 1969, y feshbach, en 1970, establecen la dicotomía agresión-enfado, que se inicia con cualquier estímulo que provoca enfado y que supone siempre un intento de hacer sufrir a la víctima, y de la agresión instrumental, que se inicia con la presencia de un reforzador que es poseído por la víctima. En este último tipo de agresión no tiene por qué existir enfado. El agresor actúa por un deseo de ganar la competición y obtener un refuerzo. Para explicar esto se han postulado dos grandes teorías. Primeramente aparece es el grupo de las teorías activas. Estas se basan en una agresividad innata y consustancial a los individuos. Sus defensores suelen ser bastantes pesimistas a la hora de dar solución a los problemas de guerra y violencia. En un segundo grupo estarían las teorías reactivas que se caracterizan por situar el origen de la agresión en el medio ambiente que rodea al individuo y perciben esta como una reacción de emergencia ante los elementos externos hostiles. Entre las teorías activas hay que establecer que destacar a la teoría psicoanalítica que establece que la agresión se produce como resultado de un instinto de muerte. Utiliza un modelo hidráulico para explicar la personalidad. Hoy en día es contemplada por escepticismo por muchos psicólogos. Otra de las teorías activas proviene de Lorenz y Tinbergen que, partiendo de la conducta animal, buscan generalizar sus resultados al ser humano. Postulan que la agresión puede darse de manera regular ya que hay mecanismos de “carga y descarga” que funcionan
  • 27.
    Tecnicatura Superior Preceptor-AsistenteTécnico Docente Violencia Psicológica Escolar 27 HelfenritterMatías Martínez Aldana regularmente. Eibl-Eibesfeldt comparte estos razonamientos afirmando que el comportamiento pre programo se encuentra en las esferas motora, receptiva y probablemente también en la impulsiva. Todo ello es debido a las adaptaciones filogenéticas. En los últimos tiempos se tiende a no creer en esta agresividad innata. Scherer (1975) y Montagu (1978) son algunos de los que han criticado la existencia de impulsos agresivos en el ser humano. Entre las teorías reactivas hay que destacar la teoría de la frustración-agresión que postula la motivación de la agresión en la interferencia del entorno en los objetivos del sujeto. Su origen se basa en el conductismo y se centra en el grupo de Yale de 1939. Feshbach y Berkowistz la reelaboraron con posterioridad y después ha terminado siendo defendida por gran número de psicólogos. La explicación del modelo catarquico se debe más a John Dollard y al grupo de Yale que lo a lo que hizo Freud. Sostienen que mediante la catarsis disminuye la expresión de la agresividad posterior pero Dollard reemplazo el componente instintivo por fuerzas impulsivas dando lugar a nuevas elaboraciones de la teoría catarquica. Bandura mediante una serie de experimentos demostró que la agresión es únicamente una de las muchas formas que puede tener la frustración. Existen muchos problemas para determinar una supuesta fuente de caudal agresivo. Schere busco determinar el origen en un arousal emocional pero esto finalmente no ha quedado suficientemente claro. En la teoría de la frustración-agresión se postula que el arousal emocional proviene de la frustración emocionales que son las que generan la suficiente energía como para que sea canalizada en la agresividad. Berkowitz hace una modificación de esta teoría sugiriendo que son las reacciones emocionales las que propician la agresión, al tiempo que rechaza la teoría de la catarsis. La teoría del aprendizaje social (también reactiva) sostiene que las nuevas conductas agresivas pueden darse por la imitación de modelos agresivos. El reforzamiento directo de algo básico para este tipo de conductas. Según Dolf Zillman (hostilidad y agresión”, 1979) la única forma de combatir la conducta agresiva es privarla de su utilidad. Entonces para reducir esta equitativamente comodidades y servicios. Algunas Consecuencias para la Salud: Un número cada vez mayor de estudios que exploran la violencia y la salud informan sistemáticamente sobre los efectos negativos. La verdadera medida de las consecuencias es difícil de evaluar, porque carecen generalmente de
  • 28.
    Tecnicatura Superior Preceptor-AsistenteTécnico Docente Violencia Psicológica Escolar 28 HelfenritterMatías Martínez Aldana detalles vitales en cuanto a las causas violentas de las lesiones o la mala salud. La violencia trae dos tipos de consecuencias: Físicas y Psicológicas. Consecuencias físicas:  Homicidio.  Lesiones graves.  Embarazo no deseado  Abortos  Estrés  Vulnerabilidad a las enfermedades Consecuencias Psicológicas:  Suicidio  Problemas de salud mental  Ausencia de Autoestima  Ser víctima de violación o abuso sexual conlleva los siguientes sentimientos: Temor. Culpa. Desvalorización, Odio, Vergüenza, Depresión, Asco, Desconfianza, Aislamiento, Marginalidad y Ansiedad,  Ser diferente (se sienten diferentes a los demás)  Se puede convertir en agresor VIOLENCIA ESCOLAR Son muchos los términos asociados al tema, maltrato entre escolares, acoso o bullying, intimidación, comportamiento antisocial, delincuencia juvenil, entre otros, que hacen su definición y delimitación un proceso complejo. Para efectos de esta investigación, violencia escolar se refiere a todo acto que cause daño a un tercero, producido con intención, pudiendo ser de alta o de baja frecuencia de aparición, y con consecuencias que atentan contra el sano proceso de desarrollo del niño, niña o adolescente (por ejemplo: una paliza con graves lesiones, ocurrida en una sola oportunidad, es considerada como violencia por las consecuencias, no por la frecuencia; el acoso constante, diario a una estudiante por parte de sus compañeros, causante de estrés, miedo, depresión y abandono de sus estudios, también es considerado violencia por el daño producido, no por la frecuencia). El matoneo, el chalequeo, el acoso, los robos, el hostigamiento, el ciberbullyingson parte de la terminología usada en Venezuela y en otros países para referirse a
  • 29.
    Tecnicatura Superior Preceptor-AsistenteTécnico Docente Violencia Psicológica Escolar 29 HelfenritterMatías Martínez Aldana estas situaciones de violencia. Conforman el conjunto de actos considerados como violencia escolar que se vive en escuelas básicas y en el ciclo diversificado de nuestro país, cada cual con unas características propias que serán abordados en otro estudio. Considerando lo anterior, en torno a las recomendaciones de la OMS, las decisiones para el diseño y puesta en práctica de políticas públicas requieren de una delimitación conceptual y teórica que substancie las intervenciones y explique los resultados. Sin embargo, dicha fundamentación es controversial por las múltiples facetas del fenómeno, y como sostiene Díaz- Aguado (2005) se carece de ese marco teórico que sea base segura para elaborar intervenciones (aunque no se han dejado de intentar programas de prevención e intervenciones puntuales) por la dificultad en las definiciones y limitaciones del tema. Al respecto, Rodríguez (2007) manifiesta que varios enfoques tratan de explicar la presunta tendencia del ser humano a la violencia. El biológico por su parte, la describe como una respuesta para la defensa del organismo que puede ir acompañada por sentimientos subjetivos de ira cuando existe frustración, y de allí parte para la acción o demostración violenta. El cognitivo-conductual propone una explicación de la violencia a través de la teoría del aprendizaje por observación o aprendizaje sin ensayo, propuesto por Bandura (citado por Dicaprio, 1989). Este último enfoque sugiere que el aprendizaje puede establecerse por la intermediación de procesos cognitivos que promueven en el individuo correlacionar hechos que observa de uno o varios modelos que no reciben reforzamiento pero que aparecen como exitosos (pueden ser reales como los padres, docentes o amigos, o modelos simbólicos como los que pueden observarse a través de películas y videojuegos, los cuales producen sentimientos y emociones en el observador, pero sin experimentar el dolor o el temor de los actores). El aprendizaje, entonces, puede conllevar a conductas pros sociales o antisociales que el niño o el joven reproducirán según convenga. Esta investigación se acoge al modelo cognitivo conductual de Bandura y Walters (1963) y Dicarpico (1995) considerando que la violencia puede producirse en las escuelas como manifestación de escasa o ninguna posibilidad o conocimiento de debatir o dirimir diferencias por otras vías que no sea la violencia. Se produce un desajuste emocional y comportamental, acompañado de ira, frustración y rabia ante situaciones que son percibidas como hostiles, adversas, contrarias a los deseos del joven, que lo impulsan a actuar de una manera descontrolada y perjudicial para otros, siguiendo, por otra parte, al modelo del cual copia los comportamientos inadaptados y violentos.
  • 30.
    Tecnicatura Superior Preceptor-AsistenteTécnico Docente Violencia Psicológica Escolar 30 HelfenritterMatías Martínez Aldana En este orden de ideas, Itziar (2002) sostiene para complementar la idea anterior, que la violencia no es innata en los seres humanos, sino objeto de aprendizaje ya que para entenderla, estudiarla, conocerla es necesario considerar las variables psicosociales del entorno, que forman parte del ambiente experiencial de cada individuo y de su capacidades comunicativas a nivel personal e interpersonal. Este comentario se refiere a que la violencia también puede provenir del currículo oculto de la escuela, en el cual los estilos de enseñanza, las creencias del docente, su estilo de pensamiento, el ambiente de aprendizaje de la escuela, las normas disciplinarias, el respeto de los derechos de los niños, niñas y adolescentes, condicionan uno u otro tipo de relación con los alumnos. Tarán (2007) afirma que el hostigamiento puede tener una relación directa con el vínculo docente-alumno. Los docentes constituyen un referente para niños y adolescentes; con su actitud y desempeño pueden contribuir o no a potenciar situaciones de hostigamiento. El estilo de pensamiento, de los maestros que se refieren a cómo emplean su inteligencia en la gestión de su rol que desempeñan, o como manejan y promueven acuerdos y conductas asertivas o violentas en la resolución de situaciones conflictivas, pueden generar situaciones de hostigamiento hacia ciertos alumnos, grupos, colegas y padres.
  • 31.
    Tecnicatura Superior Preceptor-AsistenteTécnico Docente Violencia Psicológica Escolar 31 HelfenritterMatías Martínez Aldana Factores de riesgos Por lo descrito anteriormente, es primordial mencionar los factores de riesgo que inciden en la aparición de actos violentos: la pobreza crítica, la delincuencia en el entorno cotidiano, la desintegración de las familias, la falta de modelos positivos o pro sociales, la deserción escolar o la expulsión del niño de su escuela, el maltrato, la negligencia y el abandono de los padres en el cuidado y bienestar de los niños y adolescentes, la falta de un entorno de aprendizaje propicio, la escasa preparación de los docentes para resolver conflictos y para identificar los actos violentos, el hacinamiento en las aulas y el estilo de enseñanza del docente. Estos factores, personas, circunstancias, situaciones que los alumnos no pueden manejar (y los docentes y directivos tampoco) promueven un clima de malestar muy complejo, poco idóneo para fundamentar un proceso apropiado de socialización y de aprendizaje de contenidos académicos, y, particularmente, crean un ambiente poco seguro para que los niños y adolescentes se desarrollen y se apropien no solo de nuevos conocimientos, sino de estructuras sociales diferentes a su familia que serán cruciales en su vida (Cerezo, 2004; Sanmartín, 2006; Fernández-Enguita, 2001). Así mismo, Delgado (2007) agrega que dicho ambiente afecta la convivencia entre compañeros y la actividad escolar, así como promueve relaciones interpersonales deficientes y prejuiciosas lo cual irá en detrimento, entre otros, de la aceptación de personas con discapacidades o con alguna característica que las haga diferentes. Uno de los deberes de la educación es formar ciudadanos con habilidades sociales que le permitan desenvolverse en ambientes demandantes y diversos, manejar exitosamente el autocontrol cuando la situación lo amerite, establecer relaciones interpersonales sanas, productivas, que apoyen su proceso de maduración física y emocional. Estas competencias se aprenden y practican en diversos ámbitos, redes sociales formadas por la familia, escuela y comunidad que pueden o no funcionar como apoyo. Cuando funcionan adecuadamente los niños y jóvenes son bien adaptados, tienen buen rendimiento y no son víctimas fáciles de eventos violentos (Díaz, 2007), pero cuando no funcionan articuladamente se genera una ineficiente estructura que puede colapsar por su fragilidad y, consecuentemente el niño y el joven se envuelven en una suerte de vacío donde los adultos no poseen ascendente sobre ellos, pues han perdido su autoridad. De esta situación tan crítica, se derivan los momentos y acciones violentas que surgen como consecuencia de la inmadurez de los actores, de la impunidad, de la falta de control, del desconocimiento sobre cómo resolver conflictos sin violencia,
  • 32.
    Tecnicatura Superior Preceptor-AsistenteTécnico Docente Violencia Psicológica Escolar 32 HelfenritterMatías Martínez Aldana y de la soledad en la que los chicos y chicas se desarrollan o padecen en silencio cuando son víctimas de algún compañero (falta de acompañamiento de los adultos). Para los docentes y padres pasan desapercibidos los episodios de violencia que se manifiestan en la escuela, debido a que se mantienen ocultos, lejos de la vigilancia de los adultos, en un estricto código de silencio donde todos participan de una u otra manera, como testigos (y en ocasiones cómplices), como víctimas y como victimarios. A juicio de Del Barrio, Barrios, Van der Meulen y Gutiérrez (2004) ocurren diferentes reacciones de acuerdo a quienes sean los afectados y en qué medida, esto es, si los episodios de conflicto suponen conductas violentas con consecuencias graves o adultos involucrados (como sujetos de la agresión), los docentes comentan que hay un aumento de la violencia en las escuelas y probablemente suenen todas las alarmas. Cuando el conflicto sólo involucra a los alumnos, se habla de que son procesos de crecimiento normal entre niños y jóvenes, que tienen que aprender a resolver sus problemas, que son “cosas de muchachos” y que así maduran. Estos son algunos mitos alrededor de la violencia, sostenidos muy profundamente por nuestras creencias y formados como consecuencia de la escasa respuesta o explicación que los adultos pueden darle a este fenómeno para solucionarlo y proporcionarle a las escuelas un ambiente más favorecedor del aprendizaje y de una verdadera convivencia. Cual sea la génesis de los comportamientos violentos, se observan en las escuelas de todo el mundo similares expresiones. Para facilitar su identificación los investigadores las han clasificado en dos tipos, físicas y psicológicas. Entre las físicas está golpear al compañero o compañera, robar dinero o comida, halar el cabello, hacer zancadillas, pellizcar y empujar. Y entre las psicológicas o verbales-relacionales están el apodo descalificativo, la amenaza, el insulto, la indiferencia, la exclusión y la humillación (Calaroso, 2004; Ortega, 2005; Tettner, 2006; Sanmartín, 2006). Los lugares más comunes para las expresiones de violencia son el salón de clase, el patio de recreo, el baño y en la puerta de la escuela. Las docentes, para tratar de mantener el orden en el aula de clase y otros ámbitos escolares, emprenden acciones aisladas y poco efectivas que no son acompañadas por los directivos de los planteles ni respaldadas por un convenio de convivencia ni normas o acuerdos de disciplina. Las consecuencias de esto son: la frustración, el malestar, el sentimiento de irrespeto, escasa motivación para el trabajo por parte de los docentes y directivos, padres y comunidad en general.
  • 33.
    Tecnicatura Superior Preceptor-AsistenteTécnico Docente Violencia Psicológica Escolar 33 HelfenritterMatías Martínez Aldana En relación con este tema, los estudiosos de todas las universidades y organismos gubernamentales y no gubernamentales, coinciden en que la falta de formación de los docentes (en el pregrado) en las áreas de resolución de conflictos, mediación, paradigma de la no violencia, valores universales, entre otros, y las escasas oportunidades que se le presentan al docente para capacitarse en servicio (como política interna de las escuelas) se vincula directamente con las acciones poco efectivas que se evidencian en los planteles. Al respecto Blaya (2007), sostiene que los docentes requieren una capacitación específica como medio para la prevención de hechos violentos y desarrollo de un sentimiento de confianza entre los alumnos y del sentido de pertenencia hacia la escuela.
  • 34.
    Tecnicatura Superior Preceptor-AsistenteTécnico Docente Violencia Psicológica Escolar 34 HelfenritterMatías Martínez Aldana METODOLOGIA El tipo de metodología de relevamiento de datos es la encuesta, que deseamos obtener información que den cuenta la Violencia Psicológica que experimentan los adolescentes de la Escuela Normal Superior N° 1 “Domingo Faustino Sarmiento” de 2 año A de la secundaria Modelo de Encuesta Está encuesta está dirigida a los alumnos de la Escuela Normal Superior N° 1 “Domingo Faustino Sarmiento” de 2 año A de la secundaria, realizado por los alumnos de 2 año U de la Carrera Tecnicatura Superior Preceptor-Asistente Técnico Docente con la finalidad de recopilar información. Está encuesta está respaldada por el Instituto Superior de Formación Docente de la misma Escuela Genero M F Edad 1) Conoces lo que es o representa el ejercicio de la Violencia Psicológica SI NO 2) ¿Cuáles de las siguientes acciones, crees vos que produce la Violencia Psicológica en un adolescente? Elegir 2 opciones a- Poner sobrenombres b- Discriminación por lo físico c- Descalificación Sistemática (insultar en forma reiterada) d- Descalificación por la condición económica e- Discriminación por los resultados escolares 3) ¿Conoce usted casos de Violencia Psicológica? SI NO 4) ¿En su grupo hay compañeros que ejercen la Violencia Psicológica? MUCHOS POCOS NINGUNO
  • 35.
    Tecnicatura Superior Preceptor-AsistenteTécnico Docente Violencia Psicológica Escolar 35 HelfenritterMatías Martínez Aldana 5) La persona que sufre Violencia Psicológica, ¿cuáles de estas conductas desarrolla en la escuela? Elegir 2 opciones a- Acomplejado b- Baja Autoestima c- Bajo Rendimiento Escolar d- Reduce su Asistencia a Clases e- Reacciones Violentas (verbal/física) 6) a- ¿Crees que si se hace acciones o hechos pueda terminarse con la Violencia Psicológica? b- ¿Crees que puede haber acciones que terminen con la Violencia Psicológica? (existe contención) 7) Vos fuiste víctima de Violencia Psicológica SI NO 8) ¿Cómo te parecieron las preguntas de la encuesta? 9) ¿Crees que tus compañeros contestaron con la verdad/honestidad/responsabilidad? SI NO NO SE SI NO NO SE FACILDE ENTENDER DIFICILDE ENTENDER SI NO NO SE
  • 36.
    Tecnicatura Superior Preceptor-AsistenteTécnico Docente Violencia Psicológica Escolar 36 HelfenritterMatías Martínez Aldana PROPUESTAS DE ACTIVIDADES Escuela Normal Superior N° 1 “Domingo Faustino Sarmiento”, una escuela de primera categoria, que siempre tiene actividades para sus alumnos y docentes. Cuenta con tres turnos, la propuesta de actividad es para horario del turno tarde de la educación media. Se plantea está actividad a los estudiantes de 2 año “A” de Secundaria, cuenta con una matrícula de 30 estudiantes. Con el fin de que generar conciencia en los estudiantes sobre las consecuencias de la Violencia Psicológica Escolar, tal como se plantea en los objetivos del proyecto, que muchas veces se encuentra presente pero se desconoce como se manifiesta. La modalidad será una jornada, que se organizará de acuerdo a los siguientes ítems:  Comisiones  Videos  Canciones  Power Point  Trabajo Grupal Estas actividades serán realizadas en horarios de clase que es de 13 horas hasta las 17 horas, durante el día… Se Organizará a los alumnos en tres comisiones diferentes, para que el trabajo sea más práctico y se pueda dar el tiempo para que todos participen. Se propone que cada comisión cuente con un Coordinador General, Coordinadores Grupales, Secretarios, Auxiliares, que serán alumnos de la carrera Tecnicatura Superior Preceptor-Asistente Técnico Docente y Profesoras. Organización de las comisiones  Comisión N° 1 se trabajará la Violencia Psicológica, con una canción y letra en mano, charla informativa de lo que es la Violencia Psicológica y se hará una conclusión para exponer en el cierre.
  • 37.
    Tecnicatura Superior Preceptor-AsistenteTécnico Docente Violencia Psicológica Escolar 37 HelfenritterMatías Martínez Aldana  En la Comisión N° 2 se trabajará la Violencia Escolar, con la proyección de un video, luego se hará una charla informativa sobre que es la Violencia Escolar y se hará una conclusión para exponer en el cierre.  En la Comisión N° 3 se trabajará la Violencia Psicológica Escolar, con una breve introducción, otorgándole el espacio a los alumnos para que opinen y se comience a dar un debate, luego se le solicitara que elaboren un Power Pont que refleje la conclusión de la problemática para exponer en el cierre. El Cierre será con las tres comisiones, donde cada una desarrollara sus conclusiones, bridándole la oportunidad de que expresen sus ideas/opiniones/sentimientos, y así poder realizar una conclusión final de la jornada. Recursos Humanos Alumnos de la Carrera de Receptoría de 1ro “A” y “B”, también de 2 “A”, profesores, y estudiantes de 2 “A” de la Escuela Normal Superior N° 1 “Domingo Faustino Sarmiento” Recursos Materiales: Aula, Silla, Mesa, Sonido, Proyector, adaptador múltiple para la corriente eléctrica, computadora y material de limpieza. Costos:  Jornada $100  Proyecto de Investigación $100 (impresiones) Organización de la Actividad Actividad Responsables/Encargados De la elaboración del Proyecto Helfenritter Matías Martínez Aldana Coordinadora General (1 persona por comisión)  Comisión N° 1 Mierez María Isabel  Comisión N° 2 Acuña Alicia
  • 38.
    Tecnicatura Superior Preceptor-AsistenteTécnico Docente Violencia Psicológica Escolar 38 HelfenritterMatías Martínez Aldana  Comisión N° 3 Distelberg Malvina Coordinador de Grupo (4 personas por comisión)  Comisión N° 1 Friedrich Gladis, Pintos Milka, Añaños Paola y Ferreyra Marcos  Comisión N° 2 Marquez Lorena, Galeano Yaneth, Ruppel Debora, Cegovia Claudia  Comisión N° 3 Rodriguez Camila, Camacho Adrian, Espinola Yanina y Oswieja Grisela Secretario (4 personas por comisión)  Comisión N° 1 Kubovy Carina, Kuzmicz Fabiana, Lopez Germán y Tassi Carolina  Comisión N° 2 Garcia Mariela, Andersen Pablo, Amaro Gimena y Arce María  Comisión N° 3 Mejimes Itatí, Ruppel Barba, Vega Rocio, Cardozo Noelia Auxiliar (4 personas por cada comisión)  Comisión N° 1 Olivera Alejandra, Gomez Silvia, Pellizzer Damaris, Sanchez Vilva  Comisión N° 2 Sánchez Liliana, Messinger Lorena, Siergiejuk Miriam y Jara Daiana  Comisión N° 3 Silva Fernanda, Sadowski Carla, Sosa Yanina y Martin Andrea En cada comisión se pedirá la colaboración de los profesores y alumnos de la carrera Tecnicatura Superior Preceptor-Asistente Técnico Docente. Profesores: Nagel Gisela, Camors Alejandra, Pizzutti Alejandra, Cabral Romina, Neumann Nancy, Bishop Abigail Sosa Griselda
  • 39.
    Tecnicatura Superior Preceptor-AsistenteTécnico Docente Violencia Psicológica Escolar 39 HelfenritterMatías Martínez Aldana EVALUACIÓN La Evaluación de la Actividad se trabajará de la siguiente manera: APELLIDO ACTIVIDAD PRESENCIA COOPERATIVISMO COLABORACIÓN Predisposición Puntos
  • 40.
    Tecnicatura Superior Preceptor-AsistenteTécnico Docente Violencia Psicológica Escolar 40 HelfenritterMatías Martínez Aldana RESULTADO La actividad arrojo como resultados positivos la buena interacción de parte del personal docente y de los Estudiantes en la jornada realizada. Reconociendo la importancia de abordar problemáticas de esta indole para que de esta manera se pueda combatir la Violencia Psicológica Escolar. Se realizo con todos los estudiantes del 2° año “A”, brindandoles la oportunidad de expresarse, consiguiendo de esta manera trabajar de manera general a lo personal de cada estudiante. Con la actividad se llego al resultado que el estudiante tome conciencia de lo que hace o le hacen, que no “deje pasar” solo para evitar problemas, sino que pueda manifestar su experiencia o pensamiento, para que los demás puedan ayudarle de alguna manera, esto no se logra de un dia para el otro pero puede ir cambiandose de a poco, si el mensaje llega correctamente. Fue una jornada importante porque la Violencia Psicologica Escolar, no se trabaja en las Instituciones, pero es un tipo de Violencia que se presenta muy a menudo en las escuelas de manera silenciosa en los estudiantes, porque no es un tipo de violencia que deja marcas físicas. En las escuelas es normal hablar de bullying escolar pero no de las demás violencias que se pueden manifestar, estas suelen ser ignoradas y pasadas por alto. Como elaboradores del Proyecto de Investigación se espera que pueda servir a los estudiantes y demás investigadores.
  • 41.
    Tecnicatura Superior Preceptor-AsistenteTécnico Docente Violencia Psicológica Escolar 41 HelfenritterMatías Martínez Aldana CONCLUSIÓN Este trabajo de investigación, fue difícil de realizar porque no se contaba con mucha información del tema, pero si información de manera aislada, que permite llegar una idea de lo que es. Es un trabajo de muchas horas de estudio a lo cual llegamos con la hipotesis de que una de las consecuencias que genera la Violencia Psicológica Escolar en los alumnos de 2° año “A” de Secundaria de Escuela Normal Superior N° 1 “Domingo Faustino Sarmiento” es la Ausencia de Autoestima, llegando a este resultado por medio de encuestas y las actividad realizadas en la jornada. A partir de estas experiencias nos brindó información de que los alumnos que sufren este tipo de Violencia Psicologica Escolar, desconocen de que se trata y cuales son sus consecuencias. Como responsables del proyecto, nos parece importante que se comience a hablar de la Violencia Psicologica Escolar, que es notorio en las aulas pero al mismo tiempo no, porque se cuenta con poca información. Al hablar con docentes muchas veces se suele tocar los temas de Violencia y se lo trata como algo natural de la vida, pero no lo es, ya que cualquier tipo de violencia trae consigo causas que atenta contra la integridad física-mental de la persona. Es posible que este proyecto tenga continuidad por parte de otros investigadores, para asi poder tener fuentes que denoten la importancia del tema.
  • 42.
    Tecnicatura Superior Preceptor-AsistenteTécnico Docente Violencia Psicológica Escolar 42 HelfenritterMatías Martínez Aldana BIBLIOGRAFÍAS Fuente Primaria *Libros - Ash, William: Marxismo y moral, Ed. Era, S. A., México, 1969. - Biblia: Ed. Watchtower Bible and tract society of New York, 1979. - Freud, Anna: El desarrollo del niño, Ed. Paidós Ibérica, Barcelona, 1980. - Freud, Sigmund: Consideraciones de actualidad sobre la guerra y la muerte. Obras Completas, Tomo VI, Ed. Alianza, Madrid, 1985. - Golding, William: El señor de las moscas, Ed. Alianza, Madrid, 1985. - Lewis, John: Hombre y evolución, Ed. Grijalbo, S. A., México, 1968. *Páginas de internet ftp://ftp.puce.edu.ec/Facultades/CienciasEducacion/ModalidadSemipresencial/Psicolog %C3%ADa%20General- Jos%C3%A9%20Luis%20Fernandez/UNIDAD%201/concepto%20e%20historia%20de%20%20la %20psicl.pdf (última visita 14/10/2014) http://www.ceibal.edu.uy/UserFiles/P0001/ODEA/HTML/081124abuso.elp/violencia_psi colgica_o_emocional.html (última visita 14/10/2014) http://www.mapfre.com/salud/es/cinformativo/problemas-violencia-juvenil.shtml (última visita 14/10/2014) http://www.psicologia-online.com/colaboradores/vacaflor/violencia.html (última visita 14/10/2014) http://www.tiposde.org/salud/214-tipos-de-autoestima/ (última visita 14/10/2014) Referecias: Marcell AV. Adolescence. In: Kliegman RM, Behrman RE, Jenson HB, Stanton BF, eds. Nelson Textbook of Pediatrics. 18th ed. Philadelphia, Pa: Saunders Elsevier;
  • 43.
    Tecnicatura Superior Preceptor-AsistenteTécnico Docente Violencia Psicológica Escolar 43 HelfenritterMatías Martínez Aldana 2007: chap 12. http://umm.edu/health/medical/spanishency/articles/pubertad-y-adolescencia (última visita 14/10/2014) Fuente Secundaria Autor del Blog: cristian Sandoval http://laviolenciaengeneral.blogspot.com.ar/2008/10/b-causas- y-consecuencias-de-la.html (última visita 14/10/2014) http://www.monografias.com/trabajos15/la-violencia/la-violencia.shtml (última visita 14/10/2014) http://www.psicopedagogia.com/definicion/adolescencia (última visita 14/10/2014) http://www.psicopedagogia.com/definicion/autoestima (última visita 14/10/2014) http://www.yabastadeviolencia.com/home/tipos-de-violencia (última visita 14/10/2014) ANEXO
  • 44.
    Tecnicatura Superior Preceptor-AsistenteTécnico Docente Violencia Psicológica Escolar 44 HelfenritterMatías Martínez Aldana
  • 45.
    Tecnicatura Superior Preceptor-AsistenteTécnico Docente Violencia Psicológica Escolar 45 HelfenritterMatías Martínez Aldana LAS BUENAS IDEAS DE INVESTIGACIÓN GONZALEZ, Patricia: *  Drogadicción y adolescencia  Abandono escolar  Violencia escolar entre los adolescentes HELFENRITTER, Matías Oscar: Idea Nª1: ¿Cómo influyen las TIC´S en los adolescentes? Idea Nª2: ¿Cómo abordan el BULLYING las Instituciones Educativas? MARTÍNEZ, Aldana Vanesa: Idea N°1: Analfabetismo en las Escuelas Idea N°2: Violencia, convivencia y clima escolar Idea N°3: Bilingüismo QUIRÓZ, Rosalía del Carmen:*  Cuanto les interesa a los adolescentes hacer viajes, educativos y/o recreativos.  En cuanto a la discriminación entre jóvenes, la han sufrido, los han discriminado alguna vez? o han discriminado a alguien? SILVA; Cintia Fernanda.*  Los estudiantes cuyos padres conforman una familia constituida poseen una trayectoria escolar exitosa.
  • 46.
    Tecnicatura Superior Preceptor-AsistenteTécnico Docente Violencia Psicológica Escolar 46 HelfenritterMatías Martínez Aldana  Las noticias periodísticas tienen un impacto negativo en las conductas de los adolescentes entre 13 y 15 años.  La trayectoria escolar negativa de los adolescentes de entre 13 y 15 años tiene su causa principal en la separación de los padres. *Pasaron a formar parte de otro grupo a partir del día 19/08. PLANTEAMIENTO DEL PROBLEMA MARTINEZ, Aldana Vanesa: ¿El bilingüismo influye en el abandone escolar de la escuela n°148 de arroyo del medio? HELFENRITTER, Matías Oscar: ¿Es correcta la utilización de las Tics en alumnos de la Escuela Normal Superior N°1 entre 15-17 años?
  • 47.
    Tecnicatura Superior Preceptor-AsistenteTécnico Docente Violencia Psicológica Escolar 47 HelfenritterMatías Martínez Aldana
  • 48.
    Tecnicatura Superior Preceptor-AsistenteTécnico Docente Violencia Psicológica Escolar 48 HelfenritterMatías Martínez Aldana GONZALEZ, Patricia VIOLENCIA ESCOLAR ENTRE LOS ADOLESCENTES Fracaso Escolar Aislamiento/ ataques verbales- físico Trastornos alimenticios ¿Qué consecuencias puede acarrea la violencia escolar? Exclusión social Trastorno Adaptativo con Alteración mixta de la Emoción y de la Conducta. Crisis/abandon o Familiar Suicidio Vulneración de sus derechos Falta de límites Exclusión de grupos de trabajo ¿Cuáles serían las causas que generan que los adolescentes del 1°año de segundaria actúen con violencia dentro de la Institución?
  • 49.
    Tecnicatura Superior Preceptor-AsistenteTécnico Docente Violencia Psicológica Escolar 49 HelfenritterMatías Martínez Aldana HELFENRITTER, Matías
  • 50.
    Tecnicatura Superior Preceptor-AsistenteTécnico Docente Violencia Psicológica Escolar 50 HelfenritterMatías Martínez Aldana MARTÍNEZ, Aldana Vanesa AFECTA A LA PARTE SENSIBLEDELIMITACIONES EN LOS APRENDIZAJES ABANDONO ESCOLAR PROBLEMAS DE SOCIABILIZACIÓN BILINGÜISMO LVIVIR CERCA DE LAS FRONTERAS LLOS CANALES DE TV EL LENGUAJE MATERNO
  • 51.
    Tecnicatura Superior Preceptor-AsistenteTécnico Docente Violencia Psicológica Escolar 51 HelfenritterMatías Martínez Aldana QUIROZ, Rosalía del CarmenCausas que llevan a los adolescentes de 13 a 15 años a ejercer la discriminación en la Escuela Normal Superior N° 1, de Leandro N Alem. Baja autoestima Resentimiento Depresión Debilidad para manifestarse Por su aspecto físico Por su estatus social Por su condición social Por el color de la piel Tratamiento alimenticio Aislamiento
  • 52.
    Tecnicatura Superior Preceptor-AsistenteTécnico Docente Violencia Psicológica Escolar 52 HelfenritterMatías Martínez Aldana SILVA, Fernanda