Tarea Electiva Gestión Ambiental
Por: Rosemberg Estrada Toledo
Electiva: Gestión Ambiental
Catedrático: Dr Mario Mejía
Maestría: Desarrollo Sostenible y
Medio Ambiente, Corte VI
1. Introducción
Desde el inicio de la era industrial hasta hace pocos años, las sociedades creían a
ciegas en la doctrina del crecimiento económico exponencial, que se basaba en
las posibilidades ilimitadas de la Tierra para sustentar el crecimiento económico.
Pero hoy sabemos que nuestro planeta no es capaz de soportar indefinidamente
el actual orden económico internacional, que los recursos naturales no son bienes
ilimitados y que los residuos sólidos, líquidos o gaseosos de nuestro sistema de
vida conllevan un grave riesgo para la salud del planeta, incluido lógicamente el
hombre.
Razón por la cual las empresas gubernamentales como las privadas se deben
comprometer con posibles soluciones que eviten aún más el deterioro del
mismo. Es por ello que FUNHEC como una empresa comprometida con la parte
ambiental quiere implementar un conjunto de soluciones que redunden a contribuir
en este aspecto.
Las Normas NTC –ISO 14001:04 especifica los requisitos que debe cumplir una
empresa como la presente, con el fin de implementar un sistema de gestión
ambiental, donde se tienen en cuenta tanto aspectos legales, como ambientales
los cuales toda organización debe cumplir.
Por otra parte, comprometidos con la misión de satisfacer a los clientes en relación
con el cumplimiento de brindar PML y ecoeficiencia, en aras de elevar el
desempeño de los procesos productivos de esta organización empresarial no
lucrativa, minimizando sus impactos ambientales. La instrumentación de
metodologías de una RIA requiere de práctica en los procesos por intervenir, y una
gran cantidad de información para el análisis detallados de una cadena productiva.
El presente trabajo muestra un panorama de la identificación y calificación de
aspectos e impactos ambientales, en pos de macar diferenciación con estas
herramientas que ayuda a los procesos productivos en la mejora de su
desempeño y en la minimización de sus impactos.
2. Generalidades de la Empresa
En la Empresa que se implementara una Revisión inicial ambiental, en pos de
Identificar y calificar sus aspectos e impactos ambientales. Que esté generando,
su sección de producción; se desempeña en el sector servicio y productivo y se
denomina Fundación Hogar Educativo Crecer "FUNHEC”, se dedica a la
producción de planes de negocios integrales, capacitación, suministro, asesoría e
investigación: fue creada hace aproximadamente 14 meses, actualmente se
encuentra ubicada en la ciudad de Montería (Córdoba).
Por la experiencia y formación de nuestro personal, así como nuestra excelencia
en la atención al cliente, ha logrado un buen posicionamiento en el mercado
nacional y en la región Caribe.
La Fundación Hogar Educativo Crecer, actualmente ostenta un RH de 16
empleados entre personal administrativo, mercadeo, operativo y facilitadores.
.La Dirección General está orientada por la miembro. Dra. Diana Lucia Soto
Mendoza, quien es además la representante legal.
La estructura organizacional de la empresa se compone de: Gerencia
administrativa y de Seis secciones a saber:
ESTRUCTURA ORGANIZACIONAL FUNHEC
DIRECCIÓN GENERAL
SECCIÓN DE CALIDAD y
MEDIO
AMBIENTE,
SECCIÓN DE
PRODUCCIÓN
Granja
SECCIÓN DE
RECURSOS
HUMANOS
SECCIÓN DE
MARKETING Y
PUBLICIDAD VENTAS
CAPACITACIÓN
FACILITADORES
SECCIÓN FINANCIERA
INSTALACIONES LOCATIVAS: Para el desarrollo de las actividades la empresa
de servicio y producción FUNHEC, cuenta con las siguientes instalaciones
locativas: Local de 2 pisos con las siguientes características:
 Primera Planta ( R. Humano, Contabilidad y facilitadores)
 Segunda Planta (Marketing, Producción y Control Calidad)
MAQUINARIA Y EQUIPOS: La empresa de Servicios y producción FUNHEC
cuenta con las siguientes máquinas y/o equipos para llevar a cabo su proceso
productivo.
 Pc, impresoras, cámara, Video Been, memorias, Fotocopiadora, Planta de
energía, motobombas, Ups, guadañadoras, y otros.
MATERIA PRIMA E INSUMOS La empresa de servicios y producción FUNHEC
cuenta con las siguientes materias primas para llevar acabo suproceso productivo:
 Insumos para granjas integrales, papelería 90 gr, Pendones, herramientas
menores y otros.
PRINCIPALES PROCESOS DESARROLLADOS Los procesos productivos que
se llevan a cabo en la empresa de fabricación de productos didácticos,
empresariales, para el hogar y la oficina están detallados en el manual de
funcione
El proceso de granja integrales (Invernadero, piscicultura, avícola,
porcino y bovino) se lleva a cabo en la parcela pasatiempo en el
municipio de San Carlos (Córdoba). Lugar donde se efectuará RIA.
3. Identificar y Caracterizar los Aspectos Ambientales
En este enciso, la empresa FUNHEC deberá identificar y caracterizar todos los
procesos productivos que desarrolla y la relación de estos con el medio ambiente
y su Impacto. Es necesario hacer un diagnóstico cuidadoso de cómo insumos de
productos químicos y la disposición, almacenaje y transporte de los mismos que
puedan afectar al medio ambiente.
OBJETIVOS
General:
Identificación y calificar los aspectos e impactos ambientales para la fundación
hogar educativo crecer, con base en la NTC ISO 14001 de 2004, en aras de
orientar la toma de sus decisiones hacia su desarrollo sostenible.
ESPECÍFICOS:
 Realizar la revisión ambiental inicial de las actividades del proceso
productivo de FUNHEC para identificar los aspectos e impactos
ambientales y la normatividad que le compete a la organización.
 Evaluar los aspectos e impactos ambientales del proceso productivo para
garantizar que su política ambiental sea apropiada a la naturaleza, escala e
impacto de las actividades de la organización.
 Proponer la política, metas, objetivos y programas ambientales, según los
requisitos establecidos en la ISO 14001, con el fin de mejorar a corto y
mediano plazo el desempeño ambiental y productivo de la organización no
lucrativa.
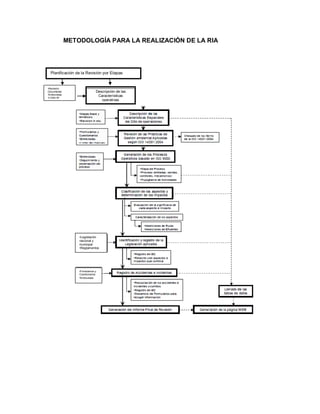
METODOLOGÍA PARA LA REALIZACIÓN DE LA RIA


Descripción de las
Características
operativas
de la organización
•Revisión
Documental
•Entrevistas
•Listas de
chequeo
Planificación de la Revisión por Etapas
•Legislación
nacional y
municipal
•Reglamentos
internos
•Formularios y
Cuestionarios
•Entrevistas
ECOMAPA FUNHEC GRANJA INTEGRAL PASATIEMPO
MUNICIPIO DE SAN CARLOS - CÓRDOBA
Convenciones del Ecomapa Granja Integral Pasatiempo
N° ELEMENTOS N° ELEMENTOS
1 Vivienda 8 Quebrada la Coroza
2 Banco de Proteínas 9 Zona de Bajos
3 Bosque Sabanero 10 Curso Fluvial Arroyo Grande
4 Tanque del Acueducto, de
La vereda Carolina
11 Cerca de matarratón
5 Bocatoma del acueducto
Vereda Carolina
12 Ganado Bovino
6 Corral de Bovino 13 Nacedero Coroza I
7 Estanques de Agua 14 Nacedero Coroza II
1. DIAGRAMA DE PROCESO SOBRE PRODUCTOS TOXICOS
Área
FORMATO RECOLECCION DE ASPECTOS AMBIENTALES FUNHEC
ENTRADAS SALIDAS
Materias
primas
Combustibles Electricidad Agua Emisiones Ruido vertimiento Residuos
PRODUCCIÓN
GUADAÑADORAS,INSUMOSQUIMICOS,HERRAMIENTAS,ABONOS,
SEMILLAS,CONCENTRADOS.PLANTAELECTRICAYVEHICULO
4 GALONES
OIL
120 KWH 6 Mt
3
Ruido 345
db (Ficha
técnica HQV
143 R)
N/A
345 db
(Ficha
técnica
HQV 143
R)
N/A
1340 Litros
de agua
mezclada
con
herbicida.
750 Kg de Biom
Aforo,): 8 galone
1 Galón
CONCLUSIONES
 La cultura agrícola de la región se ve reflejada en los impactos ambientales
que alteran la calidad del paisaje de la zona, De igual forma la cultura y el
compromiso de la organización se debe expresar en la prevención,
mitigación y control de los impactos ambientales que alteran la calidad y
fragilidad del paisaje de la granja integral “Pasatiempo”
 La identificación de los requisitos legales para el establecimiento e
implementación del sistema de gestión ambiental evidencio que la autoridad
ambiental local, no tiene la capacidad para controlar el cumplimiento de las
normas ambientales en la zona; por el cumplimiento legal de los aspectos
se hizo voluntariamente mas no por el seguimiento y control de la autoridad
ambiental.
 El gestor ambiental es un medidor de la interacción de la cultura
agropecuaria con el medio biofísico y un facilitador de los conocimientos
que permiten solucionar los problemas ambientales que generan esta
actividad. Contribuyendo así con el desarrollo sostenible, el equilibrio social
y la conservación de la paz en el campo Cordobés - Colombiano.
BIBLIOGRAFÍA
NTC ISO 14001, sistema de gestión ambiental, resquicitos con orientación para su
uso, Bogotá, INCONTEC 2004. 28 P.
NTC ISO 14004, sistema de gestión ambiental. Directrices generales sobre
principios, sistemas y técnicas de apoyo. Bogotá, INCONTEC 2004.
ORTIZ SIRRA OL: ISO 14001 guía implementación de la norma NTC ISO 14001,
INCONTEC, Santafé de Bogotá Colombia 1997.
MONROY GARCIA, Néctor Hugo Introducción a la producción más limpias
(PML). Universidad de los Andes, Bogotá DC 2003.
UICN/ORMA, unidad de política y gestión ambiental (2007). Lineamientos para la
aplicación de la evaluación ambiental estratégica en Centroamérica. UICN San
José, Costa Rica, PP 40
CIBERGRAFIA:
http://www.elcarmen-bolivar.gov.co/index.shtml
ANEXOS
IDENTIFICACIÓN DE ASPECTOS AMBIENTALES DE ENTRADA Y SALIDA FUNHEC
REVISION INICIAL AMBIENTAL FUNHEC
(MATRIZ DE ASPECTOS AMBIENTALES)
(Condiciones Normales)
EVI-FR-12
ÁREA / SECCIÓN
ASPECTOS AMBIENTALES (ENTRADAS)
MATERIAS PRIMAS /
INSUMOS
COMBUSTIBLES/ DIARIO ELECTRICIDAD/MENSUAL AGUA/MENSUA
FNANCIERA
PAPEL Y EQUIPOS DE
OFICINAS
50 KWH 1.5 Mt3
R. HUMANO
PAPEL , ENSERES Y
EQUIPOS DE OFICINA
PRODUCCION (Granja)
GUADAÑADORAS,
INSUMOS QUIMICOS,
HERRAMIENTAS,
ABONOS, SEMILLAS,
CONCENTRADOS.
PLANTA ELECTRIC Y
VEHICULO
4 GALONES OIL 120 KWH 6 Mt3
VENTAS
FOTOCOPIADORA,VIDEOBEA
M, PAPELERIA, PORTAFOLIOS
60 KWH 2.5 Mt
3
PUBLICIDAD
PAPELERIA, EQUIPOS DE
OFIINS, CAMARA
40 KWH
1,5 Mt
3
CAPACITACION
MARCADORES, PENDONES,
PC, PORTATIL, PAPELERIA,
ENSERES.
50 KWH
1,5 Mt3
TOTAL MES 75 GALONES 320 WTS 15 Mt3
ÁREA / SECCIÓN
ASPECTOS AMBIENTALES (SALIDAS)
EMISIONES RUIDO VERTIMIENTO RESI
FNANCIERA
N/A
N/A
Papel, plásticos, bo
Cartón,
R. HUMANO
N/A
Papel, plásticos, bo
Cartón,
PRODUCCION
(Granja)
3 GUADAÑADORAS,
30 litro de aceite 2 T
6 Litros de tordon 101
Ruido 345 db (Ficha técnica HQV 143 R)
N/A
345 db (Ficha técnica HQV 143 R) N/A
1340 Litros de agua mezclada con
herbicida.
750 Kg de Biomasa, (
Aforo,): 8 galones de
1 Galón
VENTAS
N/A N/A Papel, plásticos, bo
Cartón,
PUBLICIDAD
N/A N/A Papel, plásticos, bo
Cartón,
CAPACITACION
N/A N/A Papel, plásticos, bo
Cartón,
TOTAL MES
Anexo Archivo adjunto, que contiene:
 MATRIZ DE CALIFICACION DE
IMPACTOS AMBIENTALES
FUNHEC EN CONDICIONES
NORMALES DE
FUNCIONAMIENTO
 MATRIZ DE CALIFICACION DE
IMPACTOS AMBIENTALES
FUNHEC EN CONDICIONES
ANORMALES Y MEJORAS DE
FUNCIONAMIENTO
Revision inicial ambientl   ria

Revision inicial ambientl ria

  • 1.
    Tarea Electiva GestiónAmbiental Por: Rosemberg Estrada Toledo Electiva: Gestión Ambiental Catedrático: Dr Mario Mejía Maestría: Desarrollo Sostenible y Medio Ambiente, Corte VI 1. Introducción Desde el inicio de la era industrial hasta hace pocos años, las sociedades creían a ciegas en la doctrina del crecimiento económico exponencial, que se basaba en las posibilidades ilimitadas de la Tierra para sustentar el crecimiento económico. Pero hoy sabemos que nuestro planeta no es capaz de soportar indefinidamente el actual orden económico internacional, que los recursos naturales no son bienes ilimitados y que los residuos sólidos, líquidos o gaseosos de nuestro sistema de vida conllevan un grave riesgo para la salud del planeta, incluido lógicamente el hombre. Razón por la cual las empresas gubernamentales como las privadas se deben comprometer con posibles soluciones que eviten aún más el deterioro del mismo. Es por ello que FUNHEC como una empresa comprometida con la parte ambiental quiere implementar un conjunto de soluciones que redunden a contribuir en este aspecto. Las Normas NTC –ISO 14001:04 especifica los requisitos que debe cumplir una empresa como la presente, con el fin de implementar un sistema de gestión ambiental, donde se tienen en cuenta tanto aspectos legales, como ambientales los cuales toda organización debe cumplir. Por otra parte, comprometidos con la misión de satisfacer a los clientes en relación con el cumplimiento de brindar PML y ecoeficiencia, en aras de elevar el desempeño de los procesos productivos de esta organización empresarial no lucrativa, minimizando sus impactos ambientales. La instrumentación de metodologías de una RIA requiere de práctica en los procesos por intervenir, y una gran cantidad de información para el análisis detallados de una cadena productiva. El presente trabajo muestra un panorama de la identificación y calificación de aspectos e impactos ambientales, en pos de macar diferenciación con estas
  • 2.
    herramientas que ayudaa los procesos productivos en la mejora de su desempeño y en la minimización de sus impactos. 2. Generalidades de la Empresa En la Empresa que se implementara una Revisión inicial ambiental, en pos de Identificar y calificar sus aspectos e impactos ambientales. Que esté generando, su sección de producción; se desempeña en el sector servicio y productivo y se denomina Fundación Hogar Educativo Crecer "FUNHEC”, se dedica a la producción de planes de negocios integrales, capacitación, suministro, asesoría e investigación: fue creada hace aproximadamente 14 meses, actualmente se encuentra ubicada en la ciudad de Montería (Córdoba). Por la experiencia y formación de nuestro personal, así como nuestra excelencia en la atención al cliente, ha logrado un buen posicionamiento en el mercado nacional y en la región Caribe. La Fundación Hogar Educativo Crecer, actualmente ostenta un RH de 16 empleados entre personal administrativo, mercadeo, operativo y facilitadores. .La Dirección General está orientada por la miembro. Dra. Diana Lucia Soto Mendoza, quien es además la representante legal. La estructura organizacional de la empresa se compone de: Gerencia administrativa y de Seis secciones a saber: ESTRUCTURA ORGANIZACIONAL FUNHEC DIRECCIÓN GENERAL SECCIÓN DE CALIDAD y MEDIO AMBIENTE, SECCIÓN DE PRODUCCIÓN Granja SECCIÓN DE RECURSOS HUMANOS SECCIÓN DE MARKETING Y PUBLICIDAD VENTAS CAPACITACIÓN FACILITADORES SECCIÓN FINANCIERA
  • 3.
    INSTALACIONES LOCATIVAS: Parael desarrollo de las actividades la empresa de servicio y producción FUNHEC, cuenta con las siguientes instalaciones locativas: Local de 2 pisos con las siguientes características:  Primera Planta ( R. Humano, Contabilidad y facilitadores)  Segunda Planta (Marketing, Producción y Control Calidad) MAQUINARIA Y EQUIPOS: La empresa de Servicios y producción FUNHEC cuenta con las siguientes máquinas y/o equipos para llevar a cabo su proceso productivo.  Pc, impresoras, cámara, Video Been, memorias, Fotocopiadora, Planta de energía, motobombas, Ups, guadañadoras, y otros. MATERIA PRIMA E INSUMOS La empresa de servicios y producción FUNHEC cuenta con las siguientes materias primas para llevar acabo suproceso productivo:  Insumos para granjas integrales, papelería 90 gr, Pendones, herramientas menores y otros. PRINCIPALES PROCESOS DESARROLLADOS Los procesos productivos que se llevan a cabo en la empresa de fabricación de productos didácticos, empresariales, para el hogar y la oficina están detallados en el manual de funcione El proceso de granja integrales (Invernadero, piscicultura, avícola, porcino y bovino) se lleva a cabo en la parcela pasatiempo en el municipio de San Carlos (Córdoba). Lugar donde se efectuará RIA. 3. Identificar y Caracterizar los Aspectos Ambientales En este enciso, la empresa FUNHEC deberá identificar y caracterizar todos los procesos productivos que desarrolla y la relación de estos con el medio ambiente y su Impacto. Es necesario hacer un diagnóstico cuidadoso de cómo insumos de productos químicos y la disposición, almacenaje y transporte de los mismos que puedan afectar al medio ambiente.
  • 4.
    OBJETIVOS General: Identificación y calificarlos aspectos e impactos ambientales para la fundación hogar educativo crecer, con base en la NTC ISO 14001 de 2004, en aras de orientar la toma de sus decisiones hacia su desarrollo sostenible. ESPECÍFICOS:  Realizar la revisión ambiental inicial de las actividades del proceso productivo de FUNHEC para identificar los aspectos e impactos ambientales y la normatividad que le compete a la organización.  Evaluar los aspectos e impactos ambientales del proceso productivo para garantizar que su política ambiental sea apropiada a la naturaleza, escala e impacto de las actividades de la organización.  Proponer la política, metas, objetivos y programas ambientales, según los requisitos establecidos en la ISO 14001, con el fin de mejorar a corto y mediano plazo el desempeño ambiental y productivo de la organización no lucrativa.
  • 5.
    METODOLOGÍA PARA LAREALIZACIÓN DE LA RIA   Descripción de las Características operativas de la organización •Revisión Documental •Entrevistas •Listas de chequeo Planificación de la Revisión por Etapas •Legislación nacional y municipal •Reglamentos internos •Formularios y Cuestionarios •Entrevistas
  • 6.
    ECOMAPA FUNHEC GRANJAINTEGRAL PASATIEMPO MUNICIPIO DE SAN CARLOS - CÓRDOBA Convenciones del Ecomapa Granja Integral Pasatiempo N° ELEMENTOS N° ELEMENTOS 1 Vivienda 8 Quebrada la Coroza 2 Banco de Proteínas 9 Zona de Bajos 3 Bosque Sabanero 10 Curso Fluvial Arroyo Grande 4 Tanque del Acueducto, de La vereda Carolina 11 Cerca de matarratón 5 Bocatoma del acueducto Vereda Carolina 12 Ganado Bovino 6 Corral de Bovino 13 Nacedero Coroza I 7 Estanques de Agua 14 Nacedero Coroza II
  • 7.
    1. DIAGRAMA DEPROCESO SOBRE PRODUCTOS TOXICOS
  • 8.
    Área FORMATO RECOLECCION DEASPECTOS AMBIENTALES FUNHEC ENTRADAS SALIDAS Materias primas Combustibles Electricidad Agua Emisiones Ruido vertimiento Residuos PRODUCCIÓN GUADAÑADORAS,INSUMOSQUIMICOS,HERRAMIENTAS,ABONOS, SEMILLAS,CONCENTRADOS.PLANTAELECTRICAYVEHICULO 4 GALONES OIL 120 KWH 6 Mt 3 Ruido 345 db (Ficha técnica HQV 143 R) N/A 345 db (Ficha técnica HQV 143 R) N/A 1340 Litros de agua mezclada con herbicida. 750 Kg de Biom Aforo,): 8 galone 1 Galón
  • 9.
    CONCLUSIONES  La culturaagrícola de la región se ve reflejada en los impactos ambientales que alteran la calidad del paisaje de la zona, De igual forma la cultura y el compromiso de la organización se debe expresar en la prevención, mitigación y control de los impactos ambientales que alteran la calidad y fragilidad del paisaje de la granja integral “Pasatiempo”  La identificación de los requisitos legales para el establecimiento e implementación del sistema de gestión ambiental evidencio que la autoridad ambiental local, no tiene la capacidad para controlar el cumplimiento de las normas ambientales en la zona; por el cumplimiento legal de los aspectos se hizo voluntariamente mas no por el seguimiento y control de la autoridad ambiental.  El gestor ambiental es un medidor de la interacción de la cultura agropecuaria con el medio biofísico y un facilitador de los conocimientos que permiten solucionar los problemas ambientales que generan esta actividad. Contribuyendo así con el desarrollo sostenible, el equilibrio social y la conservación de la paz en el campo Cordobés - Colombiano.
  • 10.
    BIBLIOGRAFÍA NTC ISO 14001,sistema de gestión ambiental, resquicitos con orientación para su uso, Bogotá, INCONTEC 2004. 28 P. NTC ISO 14004, sistema de gestión ambiental. Directrices generales sobre principios, sistemas y técnicas de apoyo. Bogotá, INCONTEC 2004. ORTIZ SIRRA OL: ISO 14001 guía implementación de la norma NTC ISO 14001, INCONTEC, Santafé de Bogotá Colombia 1997. MONROY GARCIA, Néctor Hugo Introducción a la producción más limpias (PML). Universidad de los Andes, Bogotá DC 2003. UICN/ORMA, unidad de política y gestión ambiental (2007). Lineamientos para la aplicación de la evaluación ambiental estratégica en Centroamérica. UICN San José, Costa Rica, PP 40 CIBERGRAFIA: http://www.elcarmen-bolivar.gov.co/index.shtml
  • 12.
    ANEXOS IDENTIFICACIÓN DE ASPECTOSAMBIENTALES DE ENTRADA Y SALIDA FUNHEC REVISION INICIAL AMBIENTAL FUNHEC (MATRIZ DE ASPECTOS AMBIENTALES) (Condiciones Normales) EVI-FR-12 ÁREA / SECCIÓN ASPECTOS AMBIENTALES (ENTRADAS) MATERIAS PRIMAS / INSUMOS COMBUSTIBLES/ DIARIO ELECTRICIDAD/MENSUAL AGUA/MENSUA FNANCIERA PAPEL Y EQUIPOS DE OFICINAS 50 KWH 1.5 Mt3 R. HUMANO PAPEL , ENSERES Y EQUIPOS DE OFICINA PRODUCCION (Granja) GUADAÑADORAS, INSUMOS QUIMICOS, HERRAMIENTAS, ABONOS, SEMILLAS, CONCENTRADOS. PLANTA ELECTRIC Y VEHICULO 4 GALONES OIL 120 KWH 6 Mt3 VENTAS FOTOCOPIADORA,VIDEOBEA M, PAPELERIA, PORTAFOLIOS 60 KWH 2.5 Mt 3 PUBLICIDAD PAPELERIA, EQUIPOS DE OFIINS, CAMARA 40 KWH 1,5 Mt 3 CAPACITACION MARCADORES, PENDONES, PC, PORTATIL, PAPELERIA, ENSERES. 50 KWH 1,5 Mt3 TOTAL MES 75 GALONES 320 WTS 15 Mt3
  • 13.
    ÁREA / SECCIÓN ASPECTOSAMBIENTALES (SALIDAS) EMISIONES RUIDO VERTIMIENTO RESI FNANCIERA N/A N/A Papel, plásticos, bo Cartón, R. HUMANO N/A Papel, plásticos, bo Cartón, PRODUCCION (Granja) 3 GUADAÑADORAS, 30 litro de aceite 2 T 6 Litros de tordon 101 Ruido 345 db (Ficha técnica HQV 143 R) N/A 345 db (Ficha técnica HQV 143 R) N/A 1340 Litros de agua mezclada con herbicida. 750 Kg de Biomasa, ( Aforo,): 8 galones de 1 Galón VENTAS N/A N/A Papel, plásticos, bo Cartón, PUBLICIDAD N/A N/A Papel, plásticos, bo Cartón, CAPACITACION N/A N/A Papel, plásticos, bo Cartón, TOTAL MES
  • 14.
    Anexo Archivo adjunto,que contiene:  MATRIZ DE CALIFICACION DE IMPACTOS AMBIENTALES FUNHEC EN CONDICIONES NORMALES DE FUNCIONAMIENTO  MATRIZ DE CALIFICACION DE IMPACTOS AMBIENTALES FUNHEC EN CONDICIONES ANORMALES Y MEJORAS DE FUNCIONAMIENTO