1
OBESIDAD
Dr. Marcelo Hernando
Fisiología – 2015
Fac. de Medicina - UM
2
En el comunicado de prensa Nº 46 de Junio de 1997
la Organización Mundial de la Salud reconoce:
• “ La obesidad es ahora conocida como una
enfermedad por sí misma. La obesidad es una
determinante principal de muchas enfermedades
no transmisibles e induce diabetes mellitus ( tipo
2, no insulino dependiente), enfermedad cardíaca
coronaria , accidentes cerebrovasculares,
incrementa el riesgo de varios tipos de cáncer,
enfermedad de la vesícula biliar, afecciones
músculo esqueléticas y problemas respiratorios”
3
Definición de Obesidad
La obesidad puede definirse
simplemente como una enfermedad
en la que el exceso de grasa corporal
se ha acumulado a un grado en que la
salud puede ser afectada
adversamente.
WHO; Obesity, Preventing and Managing the global pandemic, 1997
4
Definición de Obesidad
Sin embargo, el grado de exceso de
grasa, su distribución dentro del
cuerpo y las consecuencias en la
salud relacionadas, varían
considerablemente entre individuos
obesos.
WHO; Obesity, Preventing and Managing the global pandemic, 1997
5
SOMATOMETRIA
COMPOSICIÓN CORPORAL
6
ANTROPOMETRIA
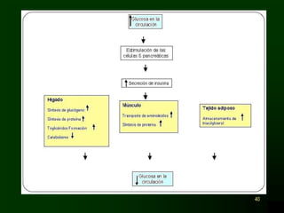
Evaluación de la Composición Corporal
• Las mediciones Antropométricas más comunes
tienen por objeto determinar:
• La masa corporal expresada por el peso
• Las dimensiones lineales, especialmente la
estatura,
• La composición corporal y las reservas de
energía, y de proteínas, estimadas por los
principales tejidos blandos superficiales, la grasa
subcutánea y la masa muscular
7
Composición Corporal
• PESO
Kilogramos, Gramos
• ESTATURA
Metros, Centímetros
• PLIEGUES CUTANEOS
Milímetros
8
PESO (Kg)
ATURA (m)
2IMC =
9
Indice de Masa Corporal
Peso Actual ( Kg )
Estatura (m2 )
 Deficiente < 18.5
 Normal 18.5-24.9
 Pre-obesidad 25 - 29.9
 Obesidad clase I 30 - 34.9
 Obesidad clase II 35 - 39.9
 Obesidad clase III > 40
WHO; Obesity, Preventing and Managing the global pandemic, 1997
10
Circunferencia de Cintura
La presencia de exceso de grasa en el
abdomen sin importar la proporción
con la grasa corporal total es un
predictor independiente de los
factores de riesgo y morbilidad. La
cincunferencia de cintura se
correlaciona positivamente con el
contenido de grasa abdominal.
NIH; Clinical Guidelines on the Identification, Evaluation and
Treatment of Overweight and Obesity in Adults, 1998.
11
Circunferencia de Cintura y Riesgo de
complicaciones metabólicas relacionadas con la
obesidad
NIH; Clinical Guidelines on the Identification, Evaluation and
Treatment of Overweight and Obesity in Adults, 1998.
Incrementado Sustancialmente
Incrementado
Hombre > 94 cm > 102 cm
Mujer > 80 cm > 88 cm
WHO; Obesity, Preventing and Managing the global pandemic, 1997
Alto
Hombre > 102 cm
Mujer > 88 cm
12
Relación Cintura/Cadera
Una Proporción Cintura/Cadera alta
(> 1.0 en hombres y > 0.85 en mujeres) se ha
usado para identificar pacientes con
acumulación de grasa abdominal, pero la
evidencia reciente sugiere que la
circunferencia de cintura por si sola puede
proveer una correlación más práctica con la
distribución de grasa abdominal y las
enfermedades relacionadas.
WHO; Obesity, Preventing and Managing the global pandemic, 1997
13
•CIRCUNFERENCIAS
Cinta Métrica
14
Relación C/C
15
OBESIDAD
• OBESIDAD ANDROIDE
• OBESIDAD TORACO ABDOMINAL
• OBESIDAD “MANZANA”
• OBESIDAD GINECOIDE
• OBESIDAD FEMOROPELVICA
• OBESIDAD “PERA”
16
• Obesidad androide o central o abdominal (en forma
de manzana): el exceso de grasa se localiza
preferentemente en la cara, el tórax y el abdomen. Se
asocia a un mayor riesgo de diabetes, enfermedad
cardiovascular y de mortalidad en general. Consenso
SEEDO (2000).
• Obesidad ginoide o periférica (en forma de pera): la
grasa se acumula básicamente en la cadera y en los
muslos. Este tipo de distribución se relaciona
principalmente con problemas de retorno venoso en las
extremidades inferiores (varices) y con artrosis de
rodilla. Consenso SEEDO (2000).
17
Obesidad
Androide
o tipo Manzana
Obesidad
Ginecoide
o tipo Pera
18
Obesidad Central
“Manzana”
• Relación Cintura/Cadera: > 0.8 mujeres
> 1.2 hombres
• Factores que predisponen:
– Edad
– Sexo Masculino (andrógenos)
– Inactividad Física
– Tabaquismo
– Alcoholismo excesivo
• Factores que disminuyen:
– Actividad Física
– Pérdida de peso
19
IMC y Factores de Riesgo en Obesidad
IMC Riesgos
Sin Con
OTRA ENFERM. OTRA ENFERM.
< 25 Mínimos Bajos
25 < 27 Bajos Moderados
27 < 30 Moderados Altos
30 < 35 Altos Muy Altos
35 < 40 Muy Altos Extremados
> 40 Extremados Extremados Altos
NIH; Clinical Guidelines on the Identification, Evaluation and
Treatment of Overweight and Obesity in Adults, 1998.
20
Asociación del IMC y el índice
Cintura/Cadera con la clínica
Enfermedad cardiovascular
Muerte prematura
Muerte súbita
Diabetes mellitus
Cáncer en la mujer
Hipertensión arterial
Colesterol
IMC Cintura/cadera
0 (-) +
0 (-) +
0 (-) +
+ +
+ +
+ +
0 +
+: asociación positiva; -: asociación negativa; 0: sin asociación
Björntop P. Acta Med Scand 1987; 723: 121-34
21
Tabaquismo
Insulina
Cortisol
IMC Cintura/Cadera
- +
+ ++
+ ++
Asociación del IMC y el índice
Cintura/Cadera con la clínica
+: asociación positiva; -: asociación negativa; 0: sin asociación
Björntop P. Acta Med Scand 1987; 723: 121-34
22
OBESIDAD
Prevalencia :
• E. U. A. : > 20 años: hombres - 31 %
mujeres - 35 %
45 - 65 años: hombres - 60%
mujeres - 50 a 80%
• CANADA: Adultos: hombres - 35 %
mujeres - 27%
23
OBESIDAD MÓRBIDA
(Pacientes que están desde un 50 a 100% ó 45 kg por
encima de su peso corporal ideal. Por otro lado, un
valor mayor a 39 en el índice de masa corporal se
puede utilizar para diagnosticar este tipo de obesidad)
Prevalencia en E. U. A.
• Mujeres > 21 años : 7.2 %
• Hombres > 21 años : 4.9 %
24
Riesgos de la Obesidad
Lew, Garfinkel. J Chron Dis. 1979; 32: 563-576.
Reimpreso de Gray. Med Clin North Am. 1989; 73: 1-13.
Obesidad y Riesgo de Mortalidad:
Estudio del American Cancer Society de 750,000 hombres y mujeres

 





 




Enfermedad
Digestiva y
Pulmonar
Moderado Muy Bajo Bajo Moderado Alto Muy Alto
20 25 30 35 40
Categoría de IMC (Kg/m2)
Hombres
Mujeres
Proporción
de
Mortalidad
Enfermedad
Cardiovascular,
Vesicular y
Diabetes mellitus
2.5
2.0
1.5
1.0
0
25
Riesgo de diabetes en relación al peso y al cambio de peso.
IMC a los 21
años
Cambio de Peso a partir de los 21 años
0
5
10
15
20
25
<5 kg 5-10 kg 11+ kg
<22
22-23
24+
1.0
1.0
2.1
2.5
3.6
5.3
6.3
9.1
21.1
Chan JM. Diabetes Care 1994;17: 961-969.
26
Prevalence of Obesity* Among US
Adults
27
Prevalencia de Obesidad* en
Adultos Según Sexo
0
10
20
30
40
50
60
70
20-29 30-39 40-49 50-59 60-69 Total
Grupos de Edad
Hombres Mujeres
* Hombres IMC 27.8; mujeres 27.3 Kg/m2.
%
Encuesta Nacional de Enfermedades Crónicas 1993; citada en Obesidad en México, Fundación
Mexicana para la Salud y Universidad Autónoma de Yucatán, 1999.
28
La leptina es una proteína segregada en el tejido
adiposo que informa al cerebro de la magnitud de las
reservas energéticas. Para igual grado de adiposidad
las mujeres tienen niveles más elevados de leptina que
los hombres.
MENOPAUSIA Y OBESIDAD (hipoestrogenismo)
Los estrógenos intervienen en la regulación de esta
hormona estimulando su secreción. En ratas se ha observado
una disminución de los niveles de leptina tras
la ovariectomía. En mujeres en edad fertil los niveles
circulantes de leptina son significativamente más elevados
durante la fase lutea y su concentración declina
tras la menopausia
29
Conclusiones del experimento con roedores: la
leptina en ratones ob/ob ...(sin leptina)
• reduce el peso corporal, la ingesta alimentaria,
la grasa corporal y la glucemia y [insulina] en
sangre.
• normaliza la Tc, aumenta el nivel de actividad y
restaura la función reproductora.
• Aplicación de leptina en ventrículos cerebrales
en ratones ob/ob y en ratones normales 
reducción de la ingesta alimentaria => actúa
sobre las redes nerviosas del cerebro que
regulan la ingesta alimentaria y el equilibrio
energético.
30
• También se ha demostrado que tiene
efectos periféricos en el hígado, ya que
induce descenso de la lipemia posprandial.
• El ARNm de la leptina se expresa sólo en
células grasas. La síntesis de leptina
puede detectarse en todos los depósitos del
tejido adiposo.
• La generación de leptina en el tejido graso:
Disminuye durante el ayuno, el
adelgazamiento y la exposición al frío, lo
cual favorece la ingesta.
Aumenta por efecto de glucocorticoides,
estrógenos y, posiblemente, insulina;
también aumenta durante la alimentación.
31
• En personas
sanas, la
concentración de
leptina en la
circulación es
proporcional a las
reservas de grasa y
al IMC.
Relación entre el IMC (kg/m2) y la
concentración plasmática de leptina en
149 personas delgadas y obesas.
IMC = Peso / Altura 2
La liberación es
pulsátil.
32
Es probable que la leptina sea un marcador
de la cuantía de las reservas energéticas y
señale si éstas son suficientes para
mantener la estructura corporal o para
inducir el crecimiento. Si las mencionadas
reservas son insuficientes, disminuye la
leptinemia y aumenta el deseo de comer.
Por lo tanto, la leptina cumpliría los criterios
de señalización de la concentración de
grasa; es evidente que la célula grasa no
sólo es un depósito de grasas, sino que es
un centro de información energética del
organismo.
33
Los estrógenos intervienen en la regulación de
esta
hormona estimulando su secreción. En ratas se
ha observado
una disminución de los niveles de leptina tras
la ovariectomía. En mujeres en edad fértil los
niveles
circulantes de leptina son significativamente más
elevados
durante la fase lutea y su concentración declina
tras la menopausia
34
Los estrógenos también parecen intervenir en la regulación
del apetito. La sensación de saciedad estimulada
por colecistoquinina (CCK) se ve aumentada
por estrógenos. Se ha demostrado una correlación positiva
entre CCK y niveles de estrógenos y un aumento
de la concentración de CCK tras tratamiento sustitutivo
con los mismos
Otros neuropétidos implicados en el comportamiento
alimentario se han relacionado con ciertas
preferencias de las menopáusicas por los alimentos
grasos; así los niveles de galanina, estimulante de la
ingesta de grasas, se encuentran aumentados y los de
neuropéptido Y, que estimula la ingesta de hidratos
de carbono, disminuidos con respecto a mujeres en
edad fértil
35
Aún teniendo en cuenta todos
estos factores, no está
claro porqué algunas mujeres son
especialmente vulnerables
a una ganancia ponderal rápida e
importante
al instaurarse la menopausia
37
DIABETES MELLITUS TIPO 2
PATOGÉNESIS
RESISTENCIA A LA INSULINA
1 .- DETERMINADA GENÉTICAMENTE:
REGULADORES DE LIPÓLISIS
SÍNTESIS DE GLUCÓGENO
2 - MEDIO AMBIENTE INADECUADO
VIDA SEDENTARIA
OBESIDAD
TABAQUISMO
SECRECIÓN ANORMAL DE INSULINA
SZG-2001
38
Buse JB et al. In Williams Textbook of Endocrinology. 10th ed. Philadelphia, Saunders, 2003:1427–1483; Buchanan TA Clin
Ther 2003;25(suppl B):B32–B46; Powers AC. In: Harrison’s Principles of Internal Medicine. 16th ed. New York: McGraw-Hill, 2005:2152–2180;
Rhodes CJ Science 2005;307:380–384.
Hiperglucemia
Producción excesiva
de glucosa
Resistencia a la insulina (menor
captación de glucosa)
Hígado
Déficit de insulina
Páncreas
Músculo y grasa
Exceso de
glucagón
Islote
Menos
insulina
Menos
insulina
célula alfa
produce
exceso de
glucagón
célula beta
produce
menos
insulina
Fisiopatología de la Diabetes Mellitus tipo 2
40
41
Fisiopatología de la Diabetes Mellitus tipo 2
Respuesta de insulina y glucagón a una comida rica en carbohidratos
Insulina
(µU/ml)
Glucagón
(µg/ml)
Glucosa
(mg/100ml)
*Insulina medida en cinco pacientes
Müller WA et al N Engl J Med 1970;283:109–115.
Diabetes mellitus tipo 2 (n=12)*
Controles no diabéticos (n=11)
150
0
140
90
360
80
240
–60
Tiempo (minutos)
30
60
90
120
110
270
300
330
100
110
120
130
Comida
Glucagón no suprimido
0 60 120 180 240
Respuesta insulínica retardada/diferida
43
La glucosa entra a las células del cuerpo con la ayuda de la
insulina, una hormona que produce el páncreas y que actúa
como guardián. Sin insulina, la glucosa no puede pasar a
través de la pared de la célula y la célula entonces depende
de combustibles menos eficientes para su energía. La
diabetes tipo 2 se manifiesta cuando las células del cuerpo
no reaccionan de manera efectiva a la insulina que produce
el páncreas, una condición llamada resistencia a la insulina.
En personas con resistencia a la insulina, el páncreas
primero produce más insulina para mantener la cantidad de
azúcar normal en la sangre.
Finalmente, a medida que la resistencia a la insulina en el
cuerpo progresa, el páncreas no puede responder a la
demanda de más insulina, y como consecuencia los niveles
de glucosa en la sangre suben.
44
La diabetes tipo 2 afecta a todas las partes del cuerpo y puede causar
complicaciones serias que pueden poner en riesgo la vida, incluyendo:
Ateroesclerosis: el síndrome metabólico y la diabetes tipo 2 están
asociados con la acumulación de grasa en las paredes de las arterias. Esto
puede afectar el flujo de sangre a todos los órganos. El corazón, el cerebro y
las piernas son los más afectados.
Retinopatía: vasos sanguíneos pequeños en la parte posterior de los ojos
que resultan dañados por el alto nivel de azúcar en sangre. Si se la detecta
temprano, el daño de la retinopatía puede disminuirse al llevar un estricto
control del azúcar en la sangre y por medio de terapia de láser. La
retinopatía que no se trata puede ocasionar ceguera.
Neuropatía: consiste en el daño a los nervios. El tipo más común es la
neuropatía periférica. Los nervios más largos del cuerpo, los que van a las
piernas, son los primeros en sufrir el daño, que causa dolor y
adormecimiento en los pies. Esto puede avanzar hasta causar síntomas en
las piernas y manos. La neuropatía autonómica es el daño a los nervios que
controlan las funciones vitales, como la digestión, la función sexual y la
micción (la orina).
 Diagnóstico: en niños y adultos (no incluye embarazadas):
- Test de elección: glucemia en ayunas.
 Screening “prediabetes” y DM tipo 2:
- Población diana: adultos obesos (IMC ≥25) asintomáticos con al menos
1 factor de riesgo adicional.
- Test: glucemia en ayunas o test de tolerancia oral a la glucosa (TOG)
1º administrar 75 g glucosa oral
2º glucemia a t= 2 horas:
< 140 mg/dL  normal
140 –200 mg/dL  intolerancia
> 200 mg/dL  patológico
Diabetes Care. 2008;31(suppl 1):S5-S11.
Últimas recomendaciones (Enero 2008)
46
Obesidad, Resistencia a la
Insulina y Diabetes tipo 2
PREVENCIÓN
• Mejorar alimentación en mujeres durante el
embarazo.
• Insistir en alimentación al seno materno y/o
adecuada en el primer año de vida.
• Evitar la Obesidad Infantil.
• Aumentar la actividad física.
SZG-2001
47
Obesidad, Resistencia a la
Insulina y Diabetes tipo 2
PREVENCIÓN
• Evitar excesos en el consumo de grasas.
• Disminuír el acúmulo de grasa abdominal.
• Evitar la administración de medicamentos que
aumentan resistencia a la insulina.
• No tener mas de 4 embarazos.
SZG-2001
48
Obesidad, Resistencia a la
Insulina y Diabetes tipo 2
CONTROL
• Alimentación Balanceada y
reducida en calorías y grasas
saturadas.
• Ejercicio aeróbico, regular y
constante.
SZG-2006
*P<0.05 Franssila-Kallunki A et al. Am J Clin Nutr. 1992;55:356-361.
50
40
30
20
10
Antes de
perder peso
Glucosametabolizada
(mmol/min/kgm.l.g.)
Sensibilidad a Insulina
Después de
perder peso
0
*
Pérdida de Peso en corto tiempo
mejora Sensibilidad a Insulina
50
• SEDENTARISMO
DeFronzo R et al. Diabetes. 1987;36:1379-1385.*P<0.05 vs pre-ejercicio
producción de glucosacaptación de glucosa
mg/min/m2
200
150
100
50
0
Pre-ejercicio
Post-ejercicio
*
*
“Clamps” de Glucosa
Ejercicio Aeróbico Mejora
Sensibilidad a Insulina
Esta presentación Power Point fue realizada para su uso exclusivo en el
Curso de Fisiología (2010-15) – Facultad de Ciencias de la Salud – UM.
FIN

37b obesidad

  • 1.
    1 OBESIDAD Dr. Marcelo Hernando Fisiología– 2015 Fac. de Medicina - UM
  • 2.
    2 En el comunicadode prensa Nº 46 de Junio de 1997 la Organización Mundial de la Salud reconoce: • “ La obesidad es ahora conocida como una enfermedad por sí misma. La obesidad es una determinante principal de muchas enfermedades no transmisibles e induce diabetes mellitus ( tipo 2, no insulino dependiente), enfermedad cardíaca coronaria , accidentes cerebrovasculares, incrementa el riesgo de varios tipos de cáncer, enfermedad de la vesícula biliar, afecciones músculo esqueléticas y problemas respiratorios”
  • 3.
    3 Definición de Obesidad Laobesidad puede definirse simplemente como una enfermedad en la que el exceso de grasa corporal se ha acumulado a un grado en que la salud puede ser afectada adversamente. WHO; Obesity, Preventing and Managing the global pandemic, 1997
  • 4.
    4 Definición de Obesidad Sinembargo, el grado de exceso de grasa, su distribución dentro del cuerpo y las consecuencias en la salud relacionadas, varían considerablemente entre individuos obesos. WHO; Obesity, Preventing and Managing the global pandemic, 1997
  • 5.
  • 6.
    6 ANTROPOMETRIA Evaluación de laComposición Corporal • Las mediciones Antropométricas más comunes tienen por objeto determinar: • La masa corporal expresada por el peso • Las dimensiones lineales, especialmente la estatura, • La composición corporal y las reservas de energía, y de proteínas, estimadas por los principales tejidos blandos superficiales, la grasa subcutánea y la masa muscular
  • 7.
    7 Composición Corporal • PESO Kilogramos,Gramos • ESTATURA Metros, Centímetros • PLIEGUES CUTANEOS Milímetros
  • 8.
  • 9.
    9 Indice de MasaCorporal Peso Actual ( Kg ) Estatura (m2 )  Deficiente < 18.5  Normal 18.5-24.9  Pre-obesidad 25 - 29.9  Obesidad clase I 30 - 34.9  Obesidad clase II 35 - 39.9  Obesidad clase III > 40 WHO; Obesity, Preventing and Managing the global pandemic, 1997
  • 10.
    10 Circunferencia de Cintura Lapresencia de exceso de grasa en el abdomen sin importar la proporción con la grasa corporal total es un predictor independiente de los factores de riesgo y morbilidad. La cincunferencia de cintura se correlaciona positivamente con el contenido de grasa abdominal. NIH; Clinical Guidelines on the Identification, Evaluation and Treatment of Overweight and Obesity in Adults, 1998.
  • 11.
    11 Circunferencia de Cinturay Riesgo de complicaciones metabólicas relacionadas con la obesidad NIH; Clinical Guidelines on the Identification, Evaluation and Treatment of Overweight and Obesity in Adults, 1998. Incrementado Sustancialmente Incrementado Hombre > 94 cm > 102 cm Mujer > 80 cm > 88 cm WHO; Obesity, Preventing and Managing the global pandemic, 1997 Alto Hombre > 102 cm Mujer > 88 cm
  • 12.
    12 Relación Cintura/Cadera Una ProporciónCintura/Cadera alta (> 1.0 en hombres y > 0.85 en mujeres) se ha usado para identificar pacientes con acumulación de grasa abdominal, pero la evidencia reciente sugiere que la circunferencia de cintura por si sola puede proveer una correlación más práctica con la distribución de grasa abdominal y las enfermedades relacionadas. WHO; Obesity, Preventing and Managing the global pandemic, 1997
  • 13.
  • 14.
  • 15.
    15 OBESIDAD • OBESIDAD ANDROIDE •OBESIDAD TORACO ABDOMINAL • OBESIDAD “MANZANA” • OBESIDAD GINECOIDE • OBESIDAD FEMOROPELVICA • OBESIDAD “PERA”
  • 16.
    16 • Obesidad androideo central o abdominal (en forma de manzana): el exceso de grasa se localiza preferentemente en la cara, el tórax y el abdomen. Se asocia a un mayor riesgo de diabetes, enfermedad cardiovascular y de mortalidad en general. Consenso SEEDO (2000). • Obesidad ginoide o periférica (en forma de pera): la grasa se acumula básicamente en la cadera y en los muslos. Este tipo de distribución se relaciona principalmente con problemas de retorno venoso en las extremidades inferiores (varices) y con artrosis de rodilla. Consenso SEEDO (2000).
  • 17.
  • 18.
    18 Obesidad Central “Manzana” • RelaciónCintura/Cadera: > 0.8 mujeres > 1.2 hombres • Factores que predisponen: – Edad – Sexo Masculino (andrógenos) – Inactividad Física – Tabaquismo – Alcoholismo excesivo • Factores que disminuyen: – Actividad Física – Pérdida de peso
  • 19.
    19 IMC y Factoresde Riesgo en Obesidad IMC Riesgos Sin Con OTRA ENFERM. OTRA ENFERM. < 25 Mínimos Bajos 25 < 27 Bajos Moderados 27 < 30 Moderados Altos 30 < 35 Altos Muy Altos 35 < 40 Muy Altos Extremados > 40 Extremados Extremados Altos NIH; Clinical Guidelines on the Identification, Evaluation and Treatment of Overweight and Obesity in Adults, 1998.
  • 20.
    20 Asociación del IMCy el índice Cintura/Cadera con la clínica Enfermedad cardiovascular Muerte prematura Muerte súbita Diabetes mellitus Cáncer en la mujer Hipertensión arterial Colesterol IMC Cintura/cadera 0 (-) + 0 (-) + 0 (-) + + + + + + + 0 + +: asociación positiva; -: asociación negativa; 0: sin asociación Björntop P. Acta Med Scand 1987; 723: 121-34
  • 21.
    21 Tabaquismo Insulina Cortisol IMC Cintura/Cadera - + +++ + ++ Asociación del IMC y el índice Cintura/Cadera con la clínica +: asociación positiva; -: asociación negativa; 0: sin asociación Björntop P. Acta Med Scand 1987; 723: 121-34
  • 22.
    22 OBESIDAD Prevalencia : • E.U. A. : > 20 años: hombres - 31 % mujeres - 35 % 45 - 65 años: hombres - 60% mujeres - 50 a 80% • CANADA: Adultos: hombres - 35 % mujeres - 27%
  • 23.
    23 OBESIDAD MÓRBIDA (Pacientes queestán desde un 50 a 100% ó 45 kg por encima de su peso corporal ideal. Por otro lado, un valor mayor a 39 en el índice de masa corporal se puede utilizar para diagnosticar este tipo de obesidad) Prevalencia en E. U. A. • Mujeres > 21 años : 7.2 % • Hombres > 21 años : 4.9 %
  • 24.
    24 Riesgos de laObesidad Lew, Garfinkel. J Chron Dis. 1979; 32: 563-576. Reimpreso de Gray. Med Clin North Am. 1989; 73: 1-13. Obesidad y Riesgo de Mortalidad: Estudio del American Cancer Society de 750,000 hombres y mujeres               Enfermedad Digestiva y Pulmonar Moderado Muy Bajo Bajo Moderado Alto Muy Alto 20 25 30 35 40 Categoría de IMC (Kg/m2) Hombres Mujeres Proporción de Mortalidad Enfermedad Cardiovascular, Vesicular y Diabetes mellitus 2.5 2.0 1.5 1.0 0
  • 25.
    25 Riesgo de diabetesen relación al peso y al cambio de peso. IMC a los 21 años Cambio de Peso a partir de los 21 años 0 5 10 15 20 25 <5 kg 5-10 kg 11+ kg <22 22-23 24+ 1.0 1.0 2.1 2.5 3.6 5.3 6.3 9.1 21.1 Chan JM. Diabetes Care 1994;17: 961-969.
  • 26.
  • 27.
    27 Prevalencia de Obesidad*en Adultos Según Sexo 0 10 20 30 40 50 60 70 20-29 30-39 40-49 50-59 60-69 Total Grupos de Edad Hombres Mujeres * Hombres IMC 27.8; mujeres 27.3 Kg/m2. % Encuesta Nacional de Enfermedades Crónicas 1993; citada en Obesidad en México, Fundación Mexicana para la Salud y Universidad Autónoma de Yucatán, 1999.
  • 28.
    28 La leptina esuna proteína segregada en el tejido adiposo que informa al cerebro de la magnitud de las reservas energéticas. Para igual grado de adiposidad las mujeres tienen niveles más elevados de leptina que los hombres. MENOPAUSIA Y OBESIDAD (hipoestrogenismo) Los estrógenos intervienen en la regulación de esta hormona estimulando su secreción. En ratas se ha observado una disminución de los niveles de leptina tras la ovariectomía. En mujeres en edad fertil los niveles circulantes de leptina son significativamente más elevados durante la fase lutea y su concentración declina tras la menopausia
  • 29.
    29 Conclusiones del experimentocon roedores: la leptina en ratones ob/ob ...(sin leptina) • reduce el peso corporal, la ingesta alimentaria, la grasa corporal y la glucemia y [insulina] en sangre. • normaliza la Tc, aumenta el nivel de actividad y restaura la función reproductora. • Aplicación de leptina en ventrículos cerebrales en ratones ob/ob y en ratones normales  reducción de la ingesta alimentaria => actúa sobre las redes nerviosas del cerebro que regulan la ingesta alimentaria y el equilibrio energético.
  • 30.
    30 • También seha demostrado que tiene efectos periféricos en el hígado, ya que induce descenso de la lipemia posprandial. • El ARNm de la leptina se expresa sólo en células grasas. La síntesis de leptina puede detectarse en todos los depósitos del tejido adiposo. • La generación de leptina en el tejido graso: Disminuye durante el ayuno, el adelgazamiento y la exposición al frío, lo cual favorece la ingesta. Aumenta por efecto de glucocorticoides, estrógenos y, posiblemente, insulina; también aumenta durante la alimentación.
  • 31.
    31 • En personas sanas,la concentración de leptina en la circulación es proporcional a las reservas de grasa y al IMC. Relación entre el IMC (kg/m2) y la concentración plasmática de leptina en 149 personas delgadas y obesas. IMC = Peso / Altura 2 La liberación es pulsátil.
  • 32.
    32 Es probable quela leptina sea un marcador de la cuantía de las reservas energéticas y señale si éstas son suficientes para mantener la estructura corporal o para inducir el crecimiento. Si las mencionadas reservas son insuficientes, disminuye la leptinemia y aumenta el deseo de comer. Por lo tanto, la leptina cumpliría los criterios de señalización de la concentración de grasa; es evidente que la célula grasa no sólo es un depósito de grasas, sino que es un centro de información energética del organismo.
  • 33.
    33 Los estrógenos intervienenen la regulación de esta hormona estimulando su secreción. En ratas se ha observado una disminución de los niveles de leptina tras la ovariectomía. En mujeres en edad fértil los niveles circulantes de leptina son significativamente más elevados durante la fase lutea y su concentración declina tras la menopausia
  • 34.
    34 Los estrógenos tambiénparecen intervenir en la regulación del apetito. La sensación de saciedad estimulada por colecistoquinina (CCK) se ve aumentada por estrógenos. Se ha demostrado una correlación positiva entre CCK y niveles de estrógenos y un aumento de la concentración de CCK tras tratamiento sustitutivo con los mismos Otros neuropétidos implicados en el comportamiento alimentario se han relacionado con ciertas preferencias de las menopáusicas por los alimentos grasos; así los niveles de galanina, estimulante de la ingesta de grasas, se encuentran aumentados y los de neuropéptido Y, que estimula la ingesta de hidratos de carbono, disminuidos con respecto a mujeres en edad fértil
  • 35.
    35 Aún teniendo encuenta todos estos factores, no está claro porqué algunas mujeres son especialmente vulnerables a una ganancia ponderal rápida e importante al instaurarse la menopausia
  • 36.
    37 DIABETES MELLITUS TIPO2 PATOGÉNESIS RESISTENCIA A LA INSULINA 1 .- DETERMINADA GENÉTICAMENTE: REGULADORES DE LIPÓLISIS SÍNTESIS DE GLUCÓGENO 2 - MEDIO AMBIENTE INADECUADO VIDA SEDENTARIA OBESIDAD TABAQUISMO SECRECIÓN ANORMAL DE INSULINA SZG-2001
  • 37.
  • 38.
    Buse JB etal. In Williams Textbook of Endocrinology. 10th ed. Philadelphia, Saunders, 2003:1427–1483; Buchanan TA Clin Ther 2003;25(suppl B):B32–B46; Powers AC. In: Harrison’s Principles of Internal Medicine. 16th ed. New York: McGraw-Hill, 2005:2152–2180; Rhodes CJ Science 2005;307:380–384. Hiperglucemia Producción excesiva de glucosa Resistencia a la insulina (menor captación de glucosa) Hígado Déficit de insulina Páncreas Músculo y grasa Exceso de glucagón Islote Menos insulina Menos insulina célula alfa produce exceso de glucagón célula beta produce menos insulina Fisiopatología de la Diabetes Mellitus tipo 2
  • 39.
  • 40.
  • 41.
    Fisiopatología de laDiabetes Mellitus tipo 2 Respuesta de insulina y glucagón a una comida rica en carbohidratos Insulina (µU/ml) Glucagón (µg/ml) Glucosa (mg/100ml) *Insulina medida en cinco pacientes Müller WA et al N Engl J Med 1970;283:109–115. Diabetes mellitus tipo 2 (n=12)* Controles no diabéticos (n=11) 150 0 140 90 360 80 240 –60 Tiempo (minutos) 30 60 90 120 110 270 300 330 100 110 120 130 Comida Glucagón no suprimido 0 60 120 180 240 Respuesta insulínica retardada/diferida
  • 42.
    43 La glucosa entraa las células del cuerpo con la ayuda de la insulina, una hormona que produce el páncreas y que actúa como guardián. Sin insulina, la glucosa no puede pasar a través de la pared de la célula y la célula entonces depende de combustibles menos eficientes para su energía. La diabetes tipo 2 se manifiesta cuando las células del cuerpo no reaccionan de manera efectiva a la insulina que produce el páncreas, una condición llamada resistencia a la insulina. En personas con resistencia a la insulina, el páncreas primero produce más insulina para mantener la cantidad de azúcar normal en la sangre. Finalmente, a medida que la resistencia a la insulina en el cuerpo progresa, el páncreas no puede responder a la demanda de más insulina, y como consecuencia los niveles de glucosa en la sangre suben.
  • 43.
    44 La diabetes tipo2 afecta a todas las partes del cuerpo y puede causar complicaciones serias que pueden poner en riesgo la vida, incluyendo: Ateroesclerosis: el síndrome metabólico y la diabetes tipo 2 están asociados con la acumulación de grasa en las paredes de las arterias. Esto puede afectar el flujo de sangre a todos los órganos. El corazón, el cerebro y las piernas son los más afectados. Retinopatía: vasos sanguíneos pequeños en la parte posterior de los ojos que resultan dañados por el alto nivel de azúcar en sangre. Si se la detecta temprano, el daño de la retinopatía puede disminuirse al llevar un estricto control del azúcar en la sangre y por medio de terapia de láser. La retinopatía que no se trata puede ocasionar ceguera. Neuropatía: consiste en el daño a los nervios. El tipo más común es la neuropatía periférica. Los nervios más largos del cuerpo, los que van a las piernas, son los primeros en sufrir el daño, que causa dolor y adormecimiento en los pies. Esto puede avanzar hasta causar síntomas en las piernas y manos. La neuropatía autonómica es el daño a los nervios que controlan las funciones vitales, como la digestión, la función sexual y la micción (la orina).
  • 44.
     Diagnóstico: enniños y adultos (no incluye embarazadas): - Test de elección: glucemia en ayunas.  Screening “prediabetes” y DM tipo 2: - Población diana: adultos obesos (IMC ≥25) asintomáticos con al menos 1 factor de riesgo adicional. - Test: glucemia en ayunas o test de tolerancia oral a la glucosa (TOG) 1º administrar 75 g glucosa oral 2º glucemia a t= 2 horas: < 140 mg/dL  normal 140 –200 mg/dL  intolerancia > 200 mg/dL  patológico Diabetes Care. 2008;31(suppl 1):S5-S11. Últimas recomendaciones (Enero 2008)
  • 45.
    46 Obesidad, Resistencia ala Insulina y Diabetes tipo 2 PREVENCIÓN • Mejorar alimentación en mujeres durante el embarazo. • Insistir en alimentación al seno materno y/o adecuada en el primer año de vida. • Evitar la Obesidad Infantil. • Aumentar la actividad física. SZG-2001
  • 46.
    47 Obesidad, Resistencia ala Insulina y Diabetes tipo 2 PREVENCIÓN • Evitar excesos en el consumo de grasas. • Disminuír el acúmulo de grasa abdominal. • Evitar la administración de medicamentos que aumentan resistencia a la insulina. • No tener mas de 4 embarazos. SZG-2001
  • 47.
    48 Obesidad, Resistencia ala Insulina y Diabetes tipo 2 CONTROL • Alimentación Balanceada y reducida en calorías y grasas saturadas. • Ejercicio aeróbico, regular y constante. SZG-2006
  • 48.
    *P<0.05 Franssila-Kallunki Aet al. Am J Clin Nutr. 1992;55:356-361. 50 40 30 20 10 Antes de perder peso Glucosametabolizada (mmol/min/kgm.l.g.) Sensibilidad a Insulina Después de perder peso 0 * Pérdida de Peso en corto tiempo mejora Sensibilidad a Insulina
  • 49.
  • 50.
    DeFronzo R etal. Diabetes. 1987;36:1379-1385.*P<0.05 vs pre-ejercicio producción de glucosacaptación de glucosa mg/min/m2 200 150 100 50 0 Pre-ejercicio Post-ejercicio * * “Clamps” de Glucosa Ejercicio Aeróbico Mejora Sensibilidad a Insulina
  • 51.
    Esta presentación PowerPoint fue realizada para su uso exclusivo en el Curso de Fisiología (2010-15) – Facultad de Ciencias de la Salud – UM. FIN