6. PROCESOS
COGNITIVOS
SUPERIORES
EL APRENDIZAJE
1- Historia de la psicología del
aprendizaje
Las teorías o escuelas sobre el aprendizaje se
dividen en
 Biológicas:
el aprendizaje se explica desde la biología y es
común a todos los animales.
 Escuelas
 Reflexología rusa : se entiende el aprendizaje
como resultado de un reflejo biológico
 Funcionalismo americano : se aprende por
ensayo-error con la última finalidad de adaptarse
al medio
Psicológicas
1. Asociacionismo
 Mentalista
 Acumulativa
2. Conductismo: el aprendizaje ha de basarse en la
conducta observable
3. Gestalt: se aprende por insight, no hay
acumulación
4. Cognitivismo: aprender es adoptar un
procesamiento nuevo de la información, una
nueva relación neuronal
Aprendizaje
Definición :
cambio en una conducta estable y observable
como respuesta a una experiencia previa
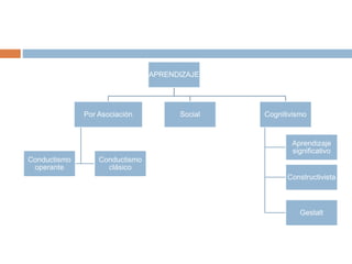
2. Tipos de aprendizaje
APRENDIZAJE
Por Asociación Social Cognitivismo
APRENDIZAJE
Por Asociación
Conductismo
clásico
Conductismo
operante
Social Cognitivismo
Aprendizaje
significativo
Constructivista
Gestalt
CONDUCTISMO
Condicionamiento clásico
 Aprendizaje basado en la asociación de
 Un estímulo incondicionado
 Respuesta incondicionada
Se “aprende” un estímulo neutro al asociarlo con el
EI y provoca una RC que es puramente
fisiológica
Se explica a partir de aquí “aprendizajes” muy
básicos
También se explica la adquisición de
 Fobias
 Fetichismos
En Psicología clínica para curar problema de
ansiedad
Técnica de exposición con desensibilización
sistemática
CONDUCTISMO
Condicionamiento Operante
 En el condicionamiento clásico: no se aprende
nada
 La respuesta es biológica
 Como mucho se asocia un estímulo con otro
biológico
 Condicionamiento operante : hay nuevas
acciones, nuevas conductas
 Se aprenden o adquieren con vistas a las
consecuencia, para
 Evitar algo desagradable
 Conseguir algo deseado
Historia del condicionamiento
operante
1911Thordni
ke
• Curva de aprendizaje : hay un proceso gradual hacia la solución
• Ensayo-error : es el mecanismo básico de aprendizaje en todas las especies
• Ley del efecto : Si hay resultado satisfactorio, la conducta se repite
1920
Skinner
• La conducta es operante, cuando opera sobre el medio para conseguir
consecuencias.
• Esta es la diferencia con el cond. clásico
1940 Hull
• Intenta explicar la conducta desde el punto de vista mecanicista y estadístico
Fundamentos básicos del
condicionamiento operante
Planteados por SKINNER
 Hay dos tipos de conducta
1. Respondiente ( respuesta mecánica)
2. Operante
 Control consciente
 Sus consecuencias influirán en nuestras
respuestas futuras. Las consecuencias son
 Refuerzo: consecuencias positivas
 Castigo: consecuencias negativas
Explicación de la conducta desde el
conductismo
 las acciones seguidas de refuerzo tienden a
repetirse en el futuro y las seguidas de castigo
tienen a desaparecer
Aplicaciones del condicionamiento
operante
Es la teoría psicológica más utilizada en el
aprendizaje de conducta, sus aplicaciones
principales
 Psicología clínica
 Educación
 Adiestramiento de animales
5. El aprendizaje social
Adquirimos comportamiento a través de la
observación de otras personas que nos sirven
de modelo.
 Hay observación de un modelo.
 Es necesario un proceso cognitivo activo
 Hay atención y retención del modelo
 No es imitación, sino interiorización a su propia
realidad.
 Hay una elaboración activa y creativa del sujeto que
elige el modelo
 Hay motivación y reforzamiento interno: además del
social ( orgullo, recompensa…)
Tipos de modelo
 Directo, observado
 De instrucción verbal
 Simbólico: cine, televisión, novelas
 Ejemplo del “muñeco bobo” de Bandura
• Describe el experimento
• ¿En qué sentido se opone al conductismo?
6. Aprendizaje cognitivo
El aprendizaje no es sólo una relación entre
 Estímulo------Respuesta, como cree el
conductismo
 Lo importante es la comprensión
 Diferencia entre
 Aprendizaje: exposición y retención de estímulos
ambientales.
Se almacena conocimientos que pueden no ejecutase
 Ejecución : es necesario un refuerzo
 El individuo cuando aprende construye un
mapa cognoscitivo ( representación
mental) de la situación
 Son los factores internos, no los externos los
importantes
 Más adelante se puede convertir en conducta
o no
Distintas teorías de aprendizaje
cognoscitivo
Tolman
Neoconductist
a, distingue
entre aprender
y ejecutar una
conducta
Ejecutar:
mecanismos de
refuerzo, castigo
Aprender: mapa
conceptual
diferente.
Ausubel
Distingue
entre
aprendizaje
significativ
o y
memorístico
significativ
o: se
relaciona
con
conocimient
os previos
Constructivismo de
Piaget
Para aprender
es necesario
Capacidad
cognitiva:
etapas
cognitivas
1) Asimilación:
Integrar en la
estructura
mental
2) Reajuste de la
estructura
mental existente
Gestalt
El aprendizaje es
un fenómeno
cognoscitivo
mediante insight
Aprendizaje como
un todo
No importa el
ensayo error, sino
la comprensión
Motivación

aprendizaje

  • 1.
  • 2.
    1- Historia dela psicología del aprendizaje Las teorías o escuelas sobre el aprendizaje se dividen en  Biológicas: el aprendizaje se explica desde la biología y es común a todos los animales.  Escuelas  Reflexología rusa : se entiende el aprendizaje como resultado de un reflejo biológico  Funcionalismo americano : se aprende por ensayo-error con la última finalidad de adaptarse al medio
  • 3.
    Psicológicas 1. Asociacionismo  Mentalista Acumulativa 2. Conductismo: el aprendizaje ha de basarse en la conducta observable 3. Gestalt: se aprende por insight, no hay acumulación 4. Cognitivismo: aprender es adoptar un procesamiento nuevo de la información, una nueva relación neuronal
  • 4.
    Aprendizaje Definición : cambio enuna conducta estable y observable como respuesta a una experiencia previa
  • 5.
    2. Tipos deaprendizaje APRENDIZAJE Por Asociación Social Cognitivismo
  • 6.
  • 7.
    CONDUCTISMO Condicionamiento clásico  Aprendizajebasado en la asociación de  Un estímulo incondicionado  Respuesta incondicionada Se “aprende” un estímulo neutro al asociarlo con el EI y provoca una RC que es puramente fisiológica
  • 8.
    Se explica apartir de aquí “aprendizajes” muy básicos También se explica la adquisición de  Fobias  Fetichismos En Psicología clínica para curar problema de ansiedad Técnica de exposición con desensibilización sistemática
  • 10.
    CONDUCTISMO Condicionamiento Operante  Enel condicionamiento clásico: no se aprende nada  La respuesta es biológica  Como mucho se asocia un estímulo con otro biológico  Condicionamiento operante : hay nuevas acciones, nuevas conductas  Se aprenden o adquieren con vistas a las consecuencia, para  Evitar algo desagradable  Conseguir algo deseado
  • 11.
    Historia del condicionamiento operante 1911Thordni ke •Curva de aprendizaje : hay un proceso gradual hacia la solución • Ensayo-error : es el mecanismo básico de aprendizaje en todas las especies • Ley del efecto : Si hay resultado satisfactorio, la conducta se repite 1920 Skinner • La conducta es operante, cuando opera sobre el medio para conseguir consecuencias. • Esta es la diferencia con el cond. clásico 1940 Hull • Intenta explicar la conducta desde el punto de vista mecanicista y estadístico
  • 12.
    Fundamentos básicos del condicionamientooperante Planteados por SKINNER  Hay dos tipos de conducta 1. Respondiente ( respuesta mecánica) 2. Operante  Control consciente  Sus consecuencias influirán en nuestras respuestas futuras. Las consecuencias son  Refuerzo: consecuencias positivas  Castigo: consecuencias negativas
  • 13.
    Explicación de laconducta desde el conductismo  las acciones seguidas de refuerzo tienden a repetirse en el futuro y las seguidas de castigo tienen a desaparecer
  • 14.
    Aplicaciones del condicionamiento operante Esla teoría psicológica más utilizada en el aprendizaje de conducta, sus aplicaciones principales  Psicología clínica  Educación  Adiestramiento de animales
  • 15.
    5. El aprendizajesocial Adquirimos comportamiento a través de la observación de otras personas que nos sirven de modelo.  Hay observación de un modelo.  Es necesario un proceso cognitivo activo  Hay atención y retención del modelo  No es imitación, sino interiorización a su propia realidad.  Hay una elaboración activa y creativa del sujeto que elige el modelo  Hay motivación y reforzamiento interno: además del social ( orgullo, recompensa…)
  • 16.
    Tipos de modelo Directo, observado  De instrucción verbal  Simbólico: cine, televisión, novelas  Ejemplo del “muñeco bobo” de Bandura • Describe el experimento • ¿En qué sentido se opone al conductismo?
  • 17.
    6. Aprendizaje cognitivo Elaprendizaje no es sólo una relación entre  Estímulo------Respuesta, como cree el conductismo  Lo importante es la comprensión  Diferencia entre  Aprendizaje: exposición y retención de estímulos ambientales. Se almacena conocimientos que pueden no ejecutase  Ejecución : es necesario un refuerzo
  • 18.
     El individuocuando aprende construye un mapa cognoscitivo ( representación mental) de la situación  Son los factores internos, no los externos los importantes  Más adelante se puede convertir en conducta o no
  • 19.
    Distintas teorías deaprendizaje cognoscitivo Tolman Neoconductist a, distingue entre aprender y ejecutar una conducta Ejecutar: mecanismos de refuerzo, castigo Aprender: mapa conceptual diferente. Ausubel Distingue entre aprendizaje significativ o y memorístico significativ o: se relaciona con conocimient os previos Constructivismo de Piaget Para aprender es necesario Capacidad cognitiva: etapas cognitivas 1) Asimilación: Integrar en la estructura mental 2) Reajuste de la estructura mental existente Gestalt El aprendizaje es un fenómeno cognoscitivo mediante insight Aprendizaje como un todo No importa el ensayo error, sino la comprensión Motivación