9. Construcción del ser humano
LA PERSONALIDAD
PERSONALIDAD: Conjunto de cualidades que
estructuran y definen a una persona desde el
punto de vista psicológico
Se configuran de manera única en cada individuo
Está determinada biológica y ambientalmente
Tiene cierta coherencia y cambia a lo largo de la
vida
Orienta emociones, conductas y pensamientos
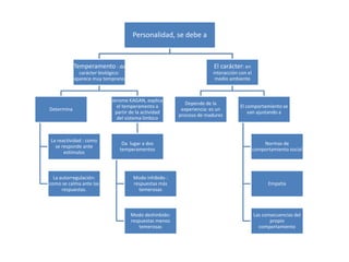
Personalidad, se debe a
Temperamento : de
carácter biológico:
aparece muy temprano
Determina
La reactividad : como
se responde ante
estímulos
La autorregulación:
como se calma ante las
respuestas.
Jerome KAGAN, explica
el temperamento a
partir de la actividad
del sistema límbico
Da lugar a dos
temperamentos
Modo inhibido :
respuestas más
temerosas
Modo deshinbido:
respuestas menos
temerosas
El carácter: en
interacción con el
medio ambiente
Depende de la
experiencia: es un
proceso de madurez
El comportamiento se
van ajustando a
Normas de
comportamiento social
Empatía
Las consecuencias del
propio
comportamiento
Teorías sobre el desarrollo de la
personalidad
• Se pueden clasificar en dos grupos
• Teorías Internalistas
 Ejemplo: los somatotipos de SHELDON
• Teorías situacionales:
Personalidad como respuesta conductual ante
estímulos de distintos contextos.( ROTTER)
• Teorías interaccionistas
La teoría de los rasgos
Teoría de los somatotipos
Desarrollada en la década de los 40 por SHELDON: se trata de
asociar tres tipos de cuerpos con tres temperamentos
Endomorfismo:
formas redondeadas
en el cuerpo y
extrovertido y
amable en el
temperamento
Mesomorfismo
musculoso y ancho
con una personalidad
competitiva y
agresiva
Ectomorfismo : delgado con
tendencia a la
introversión y al
control emocional
Las teorías de los rasgos de
personalidad
• La personalidad depende de ciertos rasgos , es
decir ciertas características psicológicas,
fundamentalmente determinadas por el
temperamento que explican una conducta
estable del individuo y similar en distintas
situaciones
• Cada persona es única por la combinación de
estos rasgos de la personalidad
“Ana es tímida, trabajadora, sociable…”
Teoría Pen
TEORÍA PEN ( de Eysenck, siglo XX): la
personalidad se mide a través de tres rasgos
que toda persona posee en mayor o menor
medida
Psicoticismo : control de impulsos y empatía
Extraversión-introversión: mayor o menor
sociabilidad
Neuroticismo : capacidad de adaptarse al
medio con mayor o menor estrés
The big five theory
La teoría de los 5 grandes ( GOLDBERG)
Es una versión de la anterior mejorada
Se considera la mejor teoría sobre personalidad
Se basa no en temperamentos sino en la
descripción basada en el lenguaje natural. A
partir de estas descripciones se puede hablar
de 5 tipos básicos para describir la
personalidad
•Neuroticismo
•Extraversión
•Cordialidad
•Responsabilidad
•Apertura
Big
five
Theory
3. Evaluación de la personalidad
Varios métodos
Entrevista personal
Observación directa
• Asociación libre de ideas
• Dibujos
• Test de Roschach : 10 láminas con manchas
• Test psicométricos: items cerrados a partir de los que se puntúan distintos
rasgos
• NEO PI-R: se basa en los 5 grandes, 240 items que miden los distintos
rasgos de la personalidad
Test proyectivos
Test de Roschach :
4. Trastornos de la personalidad
• Un trastorno es un patrón de conducta
generalizado y perdurable que se aleja
notablemente de la normalidad.
• Las características por lo tanto
– Perdura y se manifiesta en distintas circunstancias
de la vida
– Causa malestar clínicamente significativo o
deterioro social
Hay tres tipos:
• Grupo A: EXCÉNTRICOS
Presentan una Personalidad
 paranoide
 esquizoide
Esquizotípica
• Grupo B: DRAMÁTICOS, EMOCIONALES O
ERRÁTICOS
antisociales,
Límites
 histriónicos
 narcisistas
• Grupo C : ANSIOSOS O TEMEROSOS
 ansiosos con evitación absoluta de lo social,
apego excesivo u obsesivos-Compulsivos.
Son los trastornos de la personalidad
Evitación
Obsesivo compulsivo
Dependiente

Personalidad

  • 1.
    9. Construcción delser humano LA PERSONALIDAD
  • 2.
    PERSONALIDAD: Conjunto decualidades que estructuran y definen a una persona desde el punto de vista psicológico Se configuran de manera única en cada individuo Está determinada biológica y ambientalmente Tiene cierta coherencia y cambia a lo largo de la vida Orienta emociones, conductas y pensamientos
  • 3.
    Personalidad, se debea Temperamento : de carácter biológico: aparece muy temprano Determina La reactividad : como se responde ante estímulos La autorregulación: como se calma ante las respuestas. Jerome KAGAN, explica el temperamento a partir de la actividad del sistema límbico Da lugar a dos temperamentos Modo inhibido : respuestas más temerosas Modo deshinbido: respuestas menos temerosas El carácter: en interacción con el medio ambiente Depende de la experiencia: es un proceso de madurez El comportamiento se van ajustando a Normas de comportamiento social Empatía Las consecuencias del propio comportamiento
  • 4.
    Teorías sobre eldesarrollo de la personalidad • Se pueden clasificar en dos grupos • Teorías Internalistas  Ejemplo: los somatotipos de SHELDON • Teorías situacionales: Personalidad como respuesta conductual ante estímulos de distintos contextos.( ROTTER) • Teorías interaccionistas La teoría de los rasgos
  • 5.
    Teoría de lossomatotipos Desarrollada en la década de los 40 por SHELDON: se trata de asociar tres tipos de cuerpos con tres temperamentos Endomorfismo: formas redondeadas en el cuerpo y extrovertido y amable en el temperamento Mesomorfismo musculoso y ancho con una personalidad competitiva y agresiva Ectomorfismo : delgado con tendencia a la introversión y al control emocional
  • 6.
    Las teorías delos rasgos de personalidad • La personalidad depende de ciertos rasgos , es decir ciertas características psicológicas, fundamentalmente determinadas por el temperamento que explican una conducta estable del individuo y similar en distintas situaciones • Cada persona es única por la combinación de estos rasgos de la personalidad “Ana es tímida, trabajadora, sociable…”
  • 7.
    Teoría Pen TEORÍA PEN( de Eysenck, siglo XX): la personalidad se mide a través de tres rasgos que toda persona posee en mayor o menor medida Psicoticismo : control de impulsos y empatía Extraversión-introversión: mayor o menor sociabilidad Neuroticismo : capacidad de adaptarse al medio con mayor o menor estrés
  • 8.
    The big fivetheory La teoría de los 5 grandes ( GOLDBERG) Es una versión de la anterior mejorada Se considera la mejor teoría sobre personalidad Se basa no en temperamentos sino en la descripción basada en el lenguaje natural. A partir de estas descripciones se puede hablar de 5 tipos básicos para describir la personalidad
  • 9.
  • 10.
    3. Evaluación dela personalidad Varios métodos Entrevista personal Observación directa • Asociación libre de ideas • Dibujos • Test de Roschach : 10 láminas con manchas • Test psicométricos: items cerrados a partir de los que se puntúan distintos rasgos • NEO PI-R: se basa en los 5 grandes, 240 items que miden los distintos rasgos de la personalidad Test proyectivos
  • 11.
  • 13.
    4. Trastornos dela personalidad • Un trastorno es un patrón de conducta generalizado y perdurable que se aleja notablemente de la normalidad. • Las características por lo tanto – Perdura y se manifiesta en distintas circunstancias de la vida – Causa malestar clínicamente significativo o deterioro social
  • 14.
    Hay tres tipos: •Grupo A: EXCÉNTRICOS Presentan una Personalidad  paranoide  esquizoide Esquizotípica
  • 15.
    • Grupo B:DRAMÁTICOS, EMOCIONALES O ERRÁTICOS antisociales, Límites  histriónicos  narcisistas
  • 16.
    • Grupo C: ANSIOSOS O TEMEROSOS  ansiosos con evitación absoluta de lo social, apego excesivo u obsesivos-Compulsivos. Son los trastornos de la personalidad Evitación Obsesivo compulsivo Dependiente