6. PROCESOS
COGNITIVOS
SUPERIORES
EL APRENDIZAJE
1- Historia de la psicología del
aprendizaje
Las teorías o escuelas sobre el aprendizaje se
dividen en
 Biológicas:
el aprendizaje se explica desde la biología y es
común a todos los animales.
 Escuelas
 Reflexología rusa : se entiende el aprendizaje
como resultado de un reflejo biológico
 Funcionalismo americano : se aprende por
ensayo-error con la última finalidad de adaptarse
al medio
Psicológicas
1. Asociacionismo
 Mentalista
 Acumulativa
2. Conductismo: el aprendizaje ha de basarse en la
conducta observable
3. Gestalt: se aprende por insight, no hay
acumulación
4. Cognitivismo: aprender es adoptar un
procesamiento nuevo de la información, una
nueva relación neuronal
Aprendizaje
Definición :
cambio en una conducta estable y observable
como respuesta a una experiencia previa
Tipos de aprendizaje
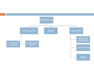
APRENDIZAJE
Por Asociación Social Cognitivismo
APRENDIZAJE
Por Asociación
Conductismo
clásico
Conductismo
operante
Social Cognitivismo
Aprendizaje
significativo
Constructivista
Gestalt
Condicionamiento clásico
 Aprendizaje basado en la asociación de
 Un estímulo incondicionado
 Respuesta incondicionada
Se “aprende” un estímulo neutro al asociarlo con el
EI y provoca una RC que es puramente
fisiológica
Se explica a partir de aquí “aprendizajes” que
supone la adquisición de
 Fobias
 Fetichismos
En Psicología clínica para curar problema de
ansiedad
Técnica de exposición con desensibilización
sistemática
Condicionamiento Operante
 En el condicionamiento clásico: no se aprende
nada
 La respuesta es biológica
 Como mucho se asocia un estímulo con otro
biológico
 Condicionamiento operante : hay nuevas
acciones, nuevas conductas
 Se aprenden o adquieren con vistas a las
consecuencia, para
 Evitar algo desagradable
 Conseguir algo deseado
Historia del condicionamiento
operante
1911Thordni
ke
• Curva de aprendizaje
• Ensayo-error
• Ley del efecto
1920
Skinner
• La conducta es operante, cuando opera sobre el medio para conseguir
consecuencias
1940 Hull
• Introduce el concepto de motivación como causa de la conducta
• Intenta explicar la conducta desde el punto de vista mecanicista y
estadístico
Fundamentos básicos del
condicionamiento operante
Planteados por SKINNER
 Hay dos tipos de conducta
1. Respondiente
2. Operante
 Control consciente
 Sus consecuencias influirán en nuestras
respuestas futuras. Las consecuencias son
 Refuerzo: consecuencias positivas
 Castigo: consecuencias negativas
Explicación de la conducta desde el
conductismo
 las acciones seguidas de refuerzo tienden a
repetirse en el futuro y las seguidas de castigo
tienen a desaparecer
Aplicaciones del condicionamiento
operante
Es la teoría psicológica más utilizada en el
aprendizaje de conducta, sus aplicaciones
principales
 Psicología clínica
 Educación
 Adiestramiento de animales
5. El aprendizaje social
Adquirimos comportamiento a través de la
observación de otras personas que nos sirven
de modelo.
 Hay observación de un modelo.
 Es necesario un proceso cognitivo activo
 Hay atención y retención del modelo
 No es imitación, sino interiorización a su propia
realidad.
 Hay una elaboración activa y creativa del sujeto que
elige el modelo
 Hay motivación y reforzamiento interno: además del
social ( orgullo, recompensa…)
Tipos de modelo
 Directo, observado
 De instrucción verbal
 Simbólico: cine, televisión, novelas
 Ejemplo del muñeco bobo de Bandura: no hay
una imitación tal cual sino interiorización de la
situación
6. Aprendizaje cognitivo
El aprendizaje no es sólo una relación entre
 Estímulo------Respuesta, como cree el
conductismo
 Lo importante es la comprensión
 Diferencia entre
 Aprendizaje: exposición y retención de estímulos
ambientales
 Ejecución : es necesario un refuerzo
 El individuo cuando aprende construye un
mapa cognoscitivo de la situación, refuerzo,
etc.
Distintas teorías de aprendizaje
cognoscitivo
Tolman
• Neoconductista, distingue entre aprender y ejecutar una conducta
Ausubel
• Distingue entre aprendizaje significativo y memorístico
Constructivis
mo de Piaget
• Para aprender es necesario
• Capacidad cognitiva: etapas cognitivas
• Conocimientos previos
• Interacción con el medio
Gestalt
• El aprendizaje es un fenómeno cognoscitivo mediante insight
• Aprendizaje como un todo
• No importa el ensayo error, sino la comprensión
• Motivación

Aprendizaje

  • 1.
  • 2.
    1- Historia dela psicología del aprendizaje Las teorías o escuelas sobre el aprendizaje se dividen en  Biológicas: el aprendizaje se explica desde la biología y es común a todos los animales.  Escuelas  Reflexología rusa : se entiende el aprendizaje como resultado de un reflejo biológico  Funcionalismo americano : se aprende por ensayo-error con la última finalidad de adaptarse al medio
  • 3.
    Psicológicas 1. Asociacionismo  Mentalista Acumulativa 2. Conductismo: el aprendizaje ha de basarse en la conducta observable 3. Gestalt: se aprende por insight, no hay acumulación 4. Cognitivismo: aprender es adoptar un procesamiento nuevo de la información, una nueva relación neuronal
  • 4.
    Aprendizaje Definición : cambio enuna conducta estable y observable como respuesta a una experiencia previa
  • 5.
    Tipos de aprendizaje APRENDIZAJE PorAsociación Social Cognitivismo
  • 6.
  • 7.
    Condicionamiento clásico  Aprendizajebasado en la asociación de  Un estímulo incondicionado  Respuesta incondicionada Se “aprende” un estímulo neutro al asociarlo con el EI y provoca una RC que es puramente fisiológica
  • 8.
    Se explica apartir de aquí “aprendizajes” que supone la adquisición de  Fobias  Fetichismos En Psicología clínica para curar problema de ansiedad Técnica de exposición con desensibilización sistemática
  • 10.
    Condicionamiento Operante  Enel condicionamiento clásico: no se aprende nada  La respuesta es biológica  Como mucho se asocia un estímulo con otro biológico  Condicionamiento operante : hay nuevas acciones, nuevas conductas  Se aprenden o adquieren con vistas a las consecuencia, para  Evitar algo desagradable  Conseguir algo deseado
  • 11.
    Historia del condicionamiento operante 1911Thordni ke •Curva de aprendizaje • Ensayo-error • Ley del efecto 1920 Skinner • La conducta es operante, cuando opera sobre el medio para conseguir consecuencias 1940 Hull • Introduce el concepto de motivación como causa de la conducta • Intenta explicar la conducta desde el punto de vista mecanicista y estadístico
  • 12.
    Fundamentos básicos del condicionamientooperante Planteados por SKINNER  Hay dos tipos de conducta 1. Respondiente 2. Operante  Control consciente  Sus consecuencias influirán en nuestras respuestas futuras. Las consecuencias son  Refuerzo: consecuencias positivas  Castigo: consecuencias negativas
  • 13.
    Explicación de laconducta desde el conductismo  las acciones seguidas de refuerzo tienden a repetirse en el futuro y las seguidas de castigo tienen a desaparecer
  • 14.
    Aplicaciones del condicionamiento operante Esla teoría psicológica más utilizada en el aprendizaje de conducta, sus aplicaciones principales  Psicología clínica  Educación  Adiestramiento de animales
  • 15.
    5. El aprendizajesocial Adquirimos comportamiento a través de la observación de otras personas que nos sirven de modelo.  Hay observación de un modelo.  Es necesario un proceso cognitivo activo  Hay atención y retención del modelo  No es imitación, sino interiorización a su propia realidad.  Hay una elaboración activa y creativa del sujeto que elige el modelo  Hay motivación y reforzamiento interno: además del social ( orgullo, recompensa…)
  • 16.
    Tipos de modelo Directo, observado  De instrucción verbal  Simbólico: cine, televisión, novelas  Ejemplo del muñeco bobo de Bandura: no hay una imitación tal cual sino interiorización de la situación
  • 17.
    6. Aprendizaje cognitivo Elaprendizaje no es sólo una relación entre  Estímulo------Respuesta, como cree el conductismo  Lo importante es la comprensión  Diferencia entre  Aprendizaje: exposición y retención de estímulos ambientales  Ejecución : es necesario un refuerzo  El individuo cuando aprende construye un mapa cognoscitivo de la situación, refuerzo, etc.
  • 18.
    Distintas teorías deaprendizaje cognoscitivo Tolman • Neoconductista, distingue entre aprender y ejecutar una conducta Ausubel • Distingue entre aprendizaje significativo y memorístico Constructivis mo de Piaget • Para aprender es necesario • Capacidad cognitiva: etapas cognitivas • Conocimientos previos • Interacción con el medio Gestalt • El aprendizaje es un fenómeno cognoscitivo mediante insight • Aprendizaje como un todo • No importa el ensayo error, sino la comprensión • Motivación