Auditoria Operacional
Integrantes:
María José Chiriboga
Gabriela Loor
Cristina Urgilés
Bany Yungaicela
AUDITORÍA OPERACIONAL DE PRODUCCIÓN
• La auditoría de gestión del sistema de producción, es un proceso
sistemático que se preocupa de la detección de deficiencias o
irregularidades que puedan ocurrir en esta área.
• De esta forma la empresa puede prevenir ciertos riesgos de producción
a través de su exhaustiva examinación y valorización de los procesos y
desempeño de esta área. Además de constar con una base de
información para la toma de decisiones.
Concepto y Alcance
Objetivos
Identificar las condiciones y características actuales
del proceso productivo.
Analizar las condiciones y factores administrativos y
directivos que inciden sobre la gestión de
producción en la empresa.
Identificar fortalezas y debilidades de los procesos
productivos; y los costos de no Calidad asociados.
Proponer programas de mejoramiento y posibles
herramientas de gestión para ayudar a corregir las
desviaciones y/o falencias detectadas.
Generar y presentar informe de auditoría dando
cuenta de la gestión productiva.
Resultados/Beneficios Esperados
Conocer la realidad del proceso productivo y su
gestión.
Identificar los factores y elementos de producción
que afectan a la productividad y calidad de los
procesos.
Conocer y dimensionar los Costos de No Calidad
asociados a los procesos productivos.
Identificar eficacia de los puntos y mecanismos de
control existentes en los procesos productivos.
Conocer e identificar responsabilidades y funciones
de cargos.
Obtener un informe de Fortalezas - Debilidades de
los procesos productivos
Conocimiento Preliminar
Sistema MRP
• El MRP original data de la década de los 60,
las siglas correspondían a la planeación de
requerimientos de materiales , permite a una
compañía calcular cuánto material de cada
tipo requiere y en qué momento. Para hacerlo
usa los registros de órdenes de venta que
contienen las órdenes futuras conocidas y
pronostica las órdenes que razonablemente
tendrá la compañía.
• MRP es un sistema que ayuda a las
compañías a hacer cálculos de volumen y
tiempo similares a estos pero en mayor escala
y complejidad, antes de los años 60 todos
estos cálculos se los realizaba a mano para
asegurar que se disponía de los materiales
correctos en el tiempo correcto.
Suministros de productos y
servicios
Recursos de la operación
MRP
Decisión de volumen y
tiempos del flujo de
materiales en condiciones de
demanda dependiente
Demanda de productos y
servicios
Clientes de la operación
• La versión extendida del MRP se conoce como
planeación de recursos de manufactura o MRP II.
El MRP II permite a las compañías examinar las
implicaciones de ingeniería y finanzas de la
demanda futura sobre el negocio, y examinar los
requerimientos de materiales. El MRP II ayuda a las
compañías a planear con anticipación las decisiones
que deben tomar
Sistema MRP II
Órdenes de los clientes Pronóstico de demanda
Programa maestro de
producción
Registro de Inventarios
Órdenes de Compra
Listade Materiales
Órdenes de trabajoPlanes demateriales
Planeación de
requerimientos de materiales
MRP 1
Planifica la necesidad de
aprovisionarse de materia prima
Basado en el plan de producción como
principal elemento
Solo abarca producción
Surge de la practica y la experiencia de
la empresa
MRP 2
Planifica la capacidad de recursos de la
empra y control de los departamentos
Basado como principal punto de apoyo
en la demanda y estudios de mercado
Planea y supervisa todos los recursos
de una compañía manufacturera:
manufacturera, mercadotecnia, finanza
e ingeniería
Surge del estudio del comportamiento
de la empresa.
Comparación MRP 1 y MRP 2
¿Qué se requiere para operar un MRP?
Los primeros pasos para el MRP son:
• las órdenes de los clientes y
• el pronóstico de la demanda,
Las primeras son las órdenes recibidas
con alguna fecha de entrega, el segundo
es una estimación realista de la cantidad y
el tiempo de las órdenes futuras. El MRP
calcula esto combinado los dos, los
demás cálculos se derivan y dependen de
la demanda.
Órdenes de los clientes Pronóstico de demanda
Programa maestro de
producción
Registro de Inventarios
Órdenes de Compra
Listade Materiales
Órdenes de trabajoPlanes demateriales
Planeación de
requerimientos de materiales
Órdenes de los clientes
La función de ventas maneja un registro de
órdenes dinámico, cambiante, formado por las
órdenes confirmadas por los clientes. Este
registro contiene información sobre cada pedido,
los registros de exactamente que ordena un
cliente, cuánto ordena y cuándo requiere la
entrega son de particular importancia para el
proceso de calcular los requerimientos de
materiales del MRP I
Pronostico de Demanda
Un pronóstico de la demanda es una predicción de lo que
sucederá con las ventas existentes de los productos de su
empresa. Lo ideal es determinar el pronóstico de la
demanda con un enfoque multifuncional. Se debe
considerar las entradas de ventas y mercadeo, finanzas y
producción. El pronóstico final de la demanda es el
consenso de todos los gerentes participantes. También es
aconsejable conformar un grupo de Planeación de Ventas y
Operaciones compuesto de representantes de los distintos
departamentos a los que se les encargará preparar el
pronóstico de la demanda.
Combinación de órdenes y pronósticos
Muchos negocios usan una combinación de órdenes conocidas y pronosticadas
para representar su demanda, con los datos históricos y la información del
mercado obtenida por el personal de ventas, se calcula un pronóstico que refleja la
demanda futura.
Los negocios de compra por pedido no adquieren la mayor parte de sus materiales
hasta que tienen un pedido confirmado. En el extremo opuesto, existen algunas
operaciones que tienen muy poca incertidumbre sobre la demanda en el momento
de tomar sus decisiones. Muchos negocios deben operar con una combinación
variable de órdenes conocidas y pronósticos, desde el punto de vista de planeación
y control, los resultados de la administración de la demanda son una predicción
anticipada de las compras posibles de los clientes.
El programa maestro de producción (PMP) es el
programa de planeación y control más importante en
un negocio constituye el insumo principal para la
planeación de requerimiento de materiales.
Contiene información sobre el volumen y los tiempos
de los productos finales, es la base de la planeación de
la utilización de mano de obra y equipo y determina el
abastecimiento de materiales y efectivo.
Programa maestro de producción
Demanda pronosticada
Restricciones clave de
capacidad
Órdenes conocidas
Niveles de Inventario
Demanda de
investigación y desarrollo
Demanda de planta
hermana
Demanda de refacciones
Requerimiento de
exhibición/promoción
Programa maestro de
producción
Requerimiento de
inventario de seguridad
Un PMP contiene registros con los tiempos de cada producto terminado en información
sobre la demanda y el inventario disponible. Cuando el inventario es insuficiente para
satisfacer la demanda futura, se proporcionan las cantidades ordenadas al programa
maestro.
El proceso de obtención
de netos del MRP
El MRP toma el programa maestro de
producción y lo “explota” o analiza a través de
la lista de materiales de un nivel, y verifica
cuantos subempleados y partes se requieren,
después generan “ordenes de trabajo” para los
requerimientos netos de fabricación. De nuevo
verifica los artículos disponibles en inventario,
genera órdenes de trabajo para los
requerimientos netos de fabricación y las
órdenes de compra de requerimiento netas
para los proveedores. Luego revisa la lista de
materiales de un nivel y se encuentra entre
otras partes.
Programa maestro de
producción
Órdenes de trabajo
para partes de nivel 0
Archivo de inventario
Órdenes de trabajo
para partes de nivel 0
Órdenes de trabajo
para partes de nivel 0
Órdenes de trabajo
para partes de nivel 0
Órdenes de trabajo
para partes de nivel 0
Órdenes de trabajo
para partes de nivel 0
Órdenes de trabajo
para partes de nivel 0
Nivel 0
Nivel 1
Nivel 2
Sistema Just in Time
Just in Time quiere decir producir bienes y servicios exactamente
cuándo se necesitan y no antes, para no ponerlos en inventario no
después para que el cliente tenga que esperar.
Suministros de productos y
servicios
Recursos de la operación
PLANEACIÓN Y CONTROL
JUSTO A TIEMPO
Entrega de productos y
servicios sólo cuando se
necesitan
Demanda de productos y
servicios
Clientes de la operación
“JIT se centra en cumplir con la demanda de manera instantánea, con la calidad
perfecta y sin desperdicios.”
Justo a Tiempo (JIT) es un enfoque disciplinado para el mejoramiento de la
productividad total y la eliminación del desperdicio. Proporciona una producción
efectiva en costos y la entrega de sólo las cantidades necesarias de partes con la calidad
correcta, en el momento y el lugar correctos, usando un mínimo de instalaciones,
equipo, materiales y recursos humanos.
Enfoque JIT Vs Tradicional
Etapa A
Inventario
Amortiguador
Etapa B Etapa C
Inventario
Amortiguador
a) Enfoque tradicional - el amortiguador separa las etapas
Etapa A Etapa B Etapa C
Órdenes
Órdenes
Entregas Entregas
b) Enfoque JITl - las entregas se hacen cuando se requieren
Ambos promueven una alta
eficiencia en la operación, pero
toman caminos distintos.
• Los enfoques tradicionales
buscan la eficiencia
protegiendo a cada parte de
la operación contra
interrupciones el enfoque
• JIT toma la posición
contraria “la exposición de
los problemas” JIT
considera el inventario una
“pantalla para oscurecer”
que opaca todo el sistema y
evita que los problemas se
detecten.
¿Qué requiere el JIT?
La calidad
debe ser alta
porque la
interrupción
en la operación
por errores de
calidad
disminuye el
flujo y tal vez
ocasione
acumulación
de inventario.
La rapidez en
términos de
alto flujo de
materiales.
La formalidad
es un requisito
para un flujo
rápido.
La flexibilidad
es importante
para lograr
lotes pequeños.
Como
resultado de la
excelencia en
los objetivos
de desempeño
anteriores, el
costo se
reduce.
En el sentido ideal, JIT requiere una alta estandarización en todos los objetivos de desempeño de la
operación.
La filosofía del Justo a Tiempo y la práctica
Japonesa
JIT es la expresión occidental de una filosofía y una serie de técnicas desarrolladas
por los japoneses, la filosofía se fundamenta en hacer bien las cosas sencillas,
gradualmente hacerlas mejor y eliminar el desperdicio en cada paso.
Al frente del desarrollo del JIT en Japón esta Toyota Motor Company, él y otras
fábricas japonesas sin duda fueron apoyados por la cultura nacional y las
circunstancias económicas. La actitud de Japón hacia los desperdicios aunada a su
posición como país con alta densidad de población y casi sin recursos, fueron
condiciones ideales para desarrollar una filosofía de manufactura que resaltara un
bajo desperdicio y un alto valor agregado.
Eliminación de desperdicio._ Actividades que nos agregan valor
-Sobreproducción -Tiempo en espera -Transporte –Proceso -Inventario-
Movimiento-Bienes defectuosos
Participación del personal._ Su objetivo es proporcionar
directrices que abarcan a todo el personal y todos los procesos de la
organización. El cual también se conoce como sistema de “respeto
por el hombre”, la intención es provocar un alto grado de
responsabilidad del trabajador, la participación y que sean “dueños”
de su trabajo.
Mejora Continua._ Los objetivos del JIT suelen expresarse como
ideales, si bien el desempeño de muchas organizaciones está lejos de
estos ideales, la idea fundamental del JIT es que existe la posibilidad de
acercarse a ellos con el tiempo.
Tres
aspectos
importantes
definen la
esencia de
la filosofía
JIT
Prácticas de
trabajo básicas
Constituyen la
preparación de la
organización y su
personal y son esenciales
al implantar JIT.
Disciplina
Flexibilidad
Igualdad
Autonomía
Desarrollo del Personal
Calidad de vida en el trabajo
Creatividad
Diseño de la
manufactura
Las mejoras en el
diseño pueden lograr
reducciones drásticas
en el costo del
producto mediante
cambios en el número
de componentes y
subensambles, y una
mejor utilización de
los materiales y las
técnicas de
procesamiento.
Distribución y
flujo
Se pueden usar para promover
el flujo continuo de materiales,
datos o personas en la
operación, el flujo es un
concepto importante en JIT.
-Colocar cerca las estaciones
de trabajo para que no se
acumule el inventario.
-Usar líneas en forma de U
que permiten al personal
moverse entre estaciones para
balancear la capacidad.
-Adoptar la distribución en
células
Técnicas JIT
Técnicas de
planeación y
control JIT
Tienen una relación
directa con el tema de
planeación y control
Control Kanban.
Programación nivelada.
Modelado mixto.
Sincronización.
El sistema de una
tarjeta
Existe un centro de trabajo y una área de
inventario
Y permite pedir material solo cuando se
necesite y limitar el inventario que se acumula
entre etapas.
- Cada contenedor debe tener una tarjeta
kanban con todas las especificaciones.
-El proceso siguiente siempre jala las partes.
-No se producen partes sin una tarjeta
kanban.
-Todos los contenedores contienen justo el
número indicado de partes.
-El fabricante solo puede hacer suficientes
partes para reponer lo que se ha jalado.
-El número de kanbans debe reducirse.
La duración del periodo debe acortarse.
Caracteristicas del JIT
• La demanda de la etapa anterior “jala” el flujo entre las etapas del proceso.
• El control de jalar entre etapas se logra usando tarjetas, fichas o cuadros vacíos para iniciar el
movimiento y la producción.
• La toma de decisiones para el control de operaciones es descentralizada.
• La programación JIT se basa en “tasas” y no en volumen.
• JIT supone la flexibilidad de recursos y tiempos de entrega mínimos
• Los conceptos de planeación y control JIT son solo parte de una filosofía más amplía y
explícita para las operaciones.
INTEGRACIÓN DE LOS DOS SISTEMAS
(MRP Y JIT)
• El MRP pretende cumplir con la demanda proyectada produciendo partes y
subensambles sólo cuando se necesitan, el MRP conecta la demanda de los
clientes con los proveedores internos y externos, lo irónico es que la
planeación y control JIT tiene objetivos similares.
• La programación jalar conecta la nueva red de proveedores internos y
externos con transportadores invisibles para que las partes solo se muevan en
respuesta a señales coordinadas y sincronizadas que surgen de la demanda del
cliente final.
Cuándo usar JIT, MRP y los sistemas
combinados
Ambos sistemas pueden llegar a ser complementarios; de esta forma, el MRP puede aportar al
JIT:
• Potentes herramientas de planificación, tanto para determinar el Programa Maestro de Producción,
como para calcular las necesidades de componentes a suministrar por los proveedores.
• Una ordenación de los pedidos de los clientes y conformar con ellos tasas equilibradas de
producción.
• Los cálculos sobre la capacidad necesaria a instalar en los distintos centros de trabajo para adaptarse
a las futuras tasas de fabricación.
• La planificación y control en el área productiva antes cualquier modificación de ingeniería que pueda
sufrir el producto.
• Los beneficios de su actuación on-line en aspectos como el control de las operaciones o los aspectos
contables.
• Con los cambios oportunos, las ventajas de su contabilidad integrada, sin duda más eficiente que
cualquier sistema contable informático individualizado.
Por su parte, el JIT, podría complementar a MRP:
• Utilizando el sistema Kanban en la gestión de talleres.
• Simplificando sus listas de materiales, al agrupar en células de trabajo la
obtención de subconjuntos procedentes de varios componentes. De esa forma
solo aparecería en la lista de materiales el subconjunto mencionado.
• Con la fabricación a través de células, donde toda la secuencia de operaciones se
realiza en un área muy reducida y de fácil control visual. Ello simplificaría la
programación de MRP en distintos aspectos: fechas de lanzamiento de órdenes,
estados de los inventarios, etc. Utilizando el enfoque JIT pueden conseguirse los
mismos resultados con sólo comunicar las necesidades del output final al
supervisor de la célula, siendo éste el responsable de la terminación en plazo de
los productos necesarios.
• Reduciendo considerablemente los costes generados con MRP para el control
de producción, las compras, el Programa Maestro de Producción, las
previsiones, el proceso y seguimiento de órdenes de clientes, etc.
MRP para control global y JIT para control interno
Empresa
Panadería y Pastelería
Antecedentes
• Con la experiencia y el éxito adquiridos en la Roma, en 1984.
• Clientela empezó a pedir que abriéramos más puntos de ventas.
• Al siguiente año, compran los terrenos donde hoy funciona la planta y después la
moderna maquinaria. “Siempre sin descuidar lo artesanal porque tenemos productos
hechos solamente artesanalmente y otros solo industrializados como el pan de hot-
dog, el de hamburguesas.
• Los 600 productos que ofrece en sus tres ramas: panadería, pastelería y heladería.
Y tiene puntos de venta en las provincias del Guayas, Los Ríos y Tungurahua.
Últimamente han incursionado en cafeterías, tipos gourmet, ubicadas en el centro
de Guayaquil, City Mall y Plaza Orellana.
Misión
Deleitar a nuestros clientes con productos de calidad, rentables e
innovadores promoviendo el desarrollo de nuestro talento
humano.
Visión
Ser los preferidos de nuestros clientes en Pastelería y Panadería
Actividad de la Empresa
Elaboración y venta de productos de panadería, pastelería,
galletería, tortas para toda ocasión, barra de comidas tipo buffet,
almuerzos ejecutivos y exquisitos desayunos.
FORTALEZAS
 Cuenta con una gran variedad de productos en panadería.
 Innovación tecnológica para la fabricación de productos
 Posee estándares de calidad para satisfacer las exigencias de sus clientes.
 Garantiza la entrega de sus productos mediante la entrega en sus propios
camiones.
DEBILIDADES
 No cuenta con un programa de incentivos para la motivación de sus
empleados.
 Atraviesa por un proceso de levantamiento de procesos de forma manual.
 Falta de documentación formal.
OPORTUNIDADES
 Alianzas estratégicas con otras empresas.
 Siempre está a la búsqueda de nuevos productos para abarcar más mercado.
 Relación mutuamente beneficiosa con sus proveedores.
AMENAZAS
 Introducción al mercado de competencia significativa ya sean estos
competidores directos o indirectos.
 Políticas gubernamentales que puedan afectar la importación de algún
insumo necesario para la fabricación.
 Pérdida de calidad del producto por parte de los proveedores.
F
O
D
A
Estructura Organizacional
Objetivo General
Identificar y analizar la
situación actual del proceso
productivo que desarrolla la
panadería, comparándola con
un estándar, que para efectos de
esta auditoría es el uso de MRP
y Just in Time, así como evaluar
el control de calidad de los
productos.
Objetivos Específicos
-Identificar las condiciones y características
actuales del proceso productivo.
-Analizar las condiciones y factores
administrativos y directivos que inciden sobre la
gestión de producción en la empresa.
-Identificar fortalezas y debilidades de los
procesos productivos.
-Proponer programas de mejoramiento y
posibles herramientas de gestión para ayudar a
corregir las desviaciones y/o falencias detectadas.
-Generar y presentar informe de auditoría dando
cuenta de la gestión productiva.
Conocimiento Preliminar
ACTIVIDADES
Las actividades realizadas fueron las siguientes:
Visita a las instalaciones
para conocer su
principal actividad.
Obtener información
sobre su visión, misión,
objetivos, metas,
políticas, estrategias.
Análisis de la situación,
la producción, su
estructura organizativa,
sus funciones, la
clientela.
Determinar indicadores
de gestión
Definición del objetivo
y estrategia de la
auditoría.
Alcance de la Auditoría
Esta Auditoria Operativa se aplicara al
Departamento de Producción, de la
Empresa Panadería y Pastelería
California. Se entrevistara a las
personas que tienen contacto directo
con el proceso, así como las personas
encargadas del desarrollo y
mantenimiento del mismo, y se
evaluará la eficiencia y eficacia de los
activos utilizados y el entorno en el
que se encuentran los mismos.
Procesos y Subprocesos Auditados
El Proceso de Panadería, dentro del
cual se auditarán los siguientes
subprocesos:
Recepción, Amasado, Leudo, Horno y
Enfriamiento, Empacado y Codificado.
Planificación
ELABORACIÓN DE MEMORÁNDUM
Ejecución
Objetivos
• Aplicar los programas de trabajo escogidos para el examen, con la
utilización de técnicas de auditoría como inspección física, observación,
entrevistas, encuestas, análisis, indagación, etc.
• Aplicar indicadores que faciliten la medición y evaluación del desempeño
de la gestión. El resultado de esta aplicación nos permite sustentar los
hallazgos significativos por cada componente.
• Elaborar los papeles de trabajo que contengan la evidencia suficiente y
relevante.
• Elaborar Cédulas de hallazgos significativos que deben poseer los
atributos de condición, criterio, causa y efecto.
• Estructurar el informe de auditoría respaldado con sus respectivos
papeles de trabajo.
Análisis de Información y
documentación
Inicio Recepción
Puntode Control
PanCrudo
Amasado Leudo
Hornoy
Enfriamiento
Empacadoy
Codificado
Puntode Control
Producto
Terminado
Bodega Producto
Terminado
Fin
Flujograma del Proceso de Panadería
Punto de control de pan crudo se encuentra inmerso en dos macroactividades del proceso, al
igual que el punto de control de productos terminados, es decir que por sí solo no ejecutan un
subproceso. Sirven de apoyo en la ejecución de las macroactividades.
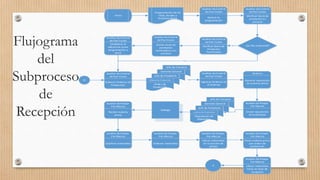
1. Flujograma del Subproceso de Recepción
Flujograma
del
Subproceso
de
Recepción Bodega
Auxiliar de Pesaje-
Pre Mezcla
Recibir materia
prima
Sistema
Generar requisición
de materia prima
Auxiliar de Pesaje-
Pre Mezcla
Clasificar materiales
Auxiliar de Pesaje-
Pre Mezcla
Ordenar materiales
Auxiliar de Pesaje-
Pre Mezcla
Ubicar materiales
en la sección de
pesaje
Auxiliar de Pesaje-
Pre Mezcla
Pesar materia prima
por orden de
producción
Auxiliar de Pesaje-
Pre Mezcla
Ubicar materiales
listos en área de
recepción
Auxiliar de Pesaje-
Pre Mezcla
Enviar requisición
de materiales
Programación de las
rutas, locales y
foráneos diaria
Auxiliar de Control
de Pan Crudo
Revisar la
programación
Auxiliar de Control
de Pan Crudo
Verificar Stock de
productos en
proceso
¿Es Pan Industrial?
Auxiliar de Control
de Pan Crudo
Verificar Stock de
Productos
Terminados
Sí
Auxiliar de Control
de Pan Crudo
Sumar stock de
productos
terminados y en
proceso
Auxiliar de Control
de Pan Crudo
Establecer la
diferencia entre
programación y
stock
Auxiliar de Control
de Pan Crudo
Elaborar Ordenes de
Producción
No
Auxiliar de Control
de Pan Crudo
Ingresar Ordenes en
el Sistema
A
Orden de
Producción
Jefe de Panadería
Gerente General
Jefe de Compras
Jefatura de Producción
Requisición de
Materiales
Jefe de Panadería
Gerente General
Jefe de Compras
Jefatura de Producción
B
Inicio
Bodega
Auxiliar dePesaje-
Pre Mezcla
Recibir materia
prima
Sistema
Generar requisición
de materia prima
Auxiliar dePesaje-
Pre Mezcla
Clasificar materiales
Auxiliar dePesaje-
Pre Mezcla
Ordenar materiales
Auxiliar dePesaje-
Pre Mezcla
Ubicar materiales
en la sección de
pesaje
Auxiliar de Pesaje-
Pre Mezcla
Pesar materia prima
por orden de
producción
Auxiliar de Pesaje-
Pre Mezcla
Ubicar materiales
listos en área de
recepción
SYSPRO
Enviar requisición
de materiales
Programación de las
rutas, locales y
foráneos diaria
Auxiliar deControl
de Pan Crudo
Revisar la
programación
SYSPRO
Generar Orden de
Producción
A
Requisición de
Materiales
Jefe de Panadería
Gerente General
Jefe de Compras
Jefatura de Producción
B
Inicio
Sistema
Flujograma
del
Subproceso
de
Amasado y
Leudo
A
Amasador
Retirar materia
prima del área de
recepción
Amasador
Pesar otros
ingredientes en el área
de producción (agua,
hielo y masa madre)
Amasador
Colocar
ingredientes en las
ollas de amasado.
Amasador
Controlar
temperatura de
masa
Amasador
Verificar el tipo de
pan
¿Es pan
industrial?
Sí
Amasador
Colocar la masa en
máquina divisora
Amasador
Colocar la masa en
máquina formadora
Amasador
Colocar la masa en
máquina boleadora
No
Amasador
Trasladar a las
Mesas de Trabajo
Meseros
Cortar masa
Meseros
Bolear Masa
Meseros
Dar forma a la masa
según tipo de pan
Amasador y
Meseros
Colocar en los
respectivos moldes
o latas engrasados
Auxiliares de
Panadería
Colocar moldes o
latas en los coches
Auxiliares de
Panadería
Enviar a cámaras de
leudo
Auxiliares de
Panadería
Llevar coches a
cámaras de leudo
Digitador Punto de
control Pan Crudo
Verificar Cantidad
emitida en la orden
con lo producido
¿Son iguales?
Digitador Punto de
Control Pan Crudo
Liquidar orden
Auxiliares de
Panadería
Ingresar los coches
en las cámaras de
leudo.
Sí
Digitador Punto de
Control Pan Crudo
Llenar formato
Control de
Proceso-Amasado-
Formado-Inicio
Leudo
Auxiliares de
Panadería
Sacar Coches de las
cámaras de leudo
Auxiliares de
Panadería
Llevar coches a
horno
No
Digitador Punto de
control Pan Crudo
Cuantificar unidades
faltantes
B
Formato Control de
Proceso-Amasado-Formado-
Inicio Leudo
Jefatura de Producción
C
A
Amasador
Retirar materia
prima del área de
recepción
Amasador
Pesar otros
ingredientes en el área
de producción (agua,
hielo y masa madre)
Amasador
Colocar
ingredientes en las
ollas de amasado.
Amasador
Controlar
temperatura de
masa
Amasador
Verificar el tipo de
pan
¿Es pan
industrial?
Sí
Amasador
Colocar la masa en
máquina divisora
Amasador
Colocar la masa en
máquina formadora
Amasador
Colocar la masa en
máquina boleadora
No
Amasador
Trasladar a las
Mesas de Trabajo
Meseros
Cortar masa
Meseros
Bolear Masa
Meseros
Dar forma a la masa
según tipo de pan
Amasador y
Meseros
Colocar en los
respectivos moldes
o latas engrasados
Auxiliares de
Panadería
Colocar moldes o
latas en los coches
Auxiliares de
Panadería
Enviar a cámaras de
leudo
Auxiliares de
Panadería
Llevar coches a
cámaras de leudo
Digitador Punto de
control Pan Crudo
Verificar Cantidad
emitida en la orden
con lo producido
¿Son iguales?
Auxiliares de
Panadería
Ingresar los coches
en las cámaras de
leudo.
Sí
Digitador Punto de
Control Pan Crudo
Llenar formato
Control de
Proceso-Amasado-
Formado-Inicio
Leudo
Auxiliares de
Panadería
Sacar Coches de las
cámaras de leudo
Auxiliares de
Panadería
Llevar coches a
horno
No
Digitador Punto de
control Pan Crudo
Cuantificar unidades
faltantes
B
Formato Control de
Proceso-Amasado-Formado-
Inicio Leudo
Jefatura de Producción
C
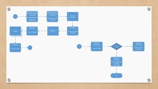
Flujograma
del
Subproceso
de Horno y
Enfriamien
to
C
Digitador de Punto de
Control Producto
Terminado
Llenar formato Control
salida cámara de Leudo
y Horneo
Digitador Punto de
Control Pan Crudo
Llenar formato de
control de proceso-
horno/cocción.
Formato Control de Proceso
horno/Cocción
Jefatura de Producción
¿Ingresa al
horno de tunel?
Auxiliares de
Panadería
Colocar latas en
Horno Tunel
Sí
Auxiliares de
Panadería
Colocar Coches en
Hornos Giratorios
Auxiliar deControl
dePan Horneado
Programar Tiempos
deHorneado
No
Digitador de Punto
deControl Producto
Terminado
Contar la cantidad
dePan a medida
que salen delos
hornos
Auxiliares de
Panadería
Colocar Producto en
Perchas de Acero
Inoxidable
Auxiliares de
Panadería
Enfriamiento del
Pan
Digitador de Punto
deControl Producto
Terminado
Conciliar la cantidad
depan horneado vs.
Pan crudo
Formato Control
Salida cámara de
Leudo y Horneo
Digitador de Punto
deControl Producto
Terminado
Emitir reporte de
consistencia
Registro de Mermas y
Productos Terminados
Jefatura de Producción
Jefe de Panadería
Líder de Empacadores
D
E
H
C
Digitador de Punto de
Control Producto
Terminado
Llenar formato Control
salida cámara de Leudo
y Horneo
Digitador Punto de
Control Pan Crudo
Llenar formato de
control de proceso-
horno/cocción.
¿Ingresa al
horno de tunel?
Auxiliares de
Panadería
Colocar latas en
Horno Tunel
Sí
Auxiliares de
Panadería
Colocar Coches en
Hornos Giratorios
Auxiliar deControl
dePan Horneado
Programar Tiempos
deHorneado
No
Digitador de Punto
deControl Producto
Terminado
Contar la cantidad
dePan a medida
que salen delos
hornos
Auxiliares de
Panadería
Colocar Producto en
Perchas de Acero
Inoxidable
Auxiliares de
Panadería
Enfriamiento del
Pan
Digitador de Punto
deControl Producto
Terminado
Conciliar la cantidad
depan horneado vs.
Pan crudo
Digitador de Punto
deControl Producto
Terminado
Emitir reporte de
consistencia
D
E
H
Formato
Control de
Proceso
horno/
Cocción
Registro de
Mermas y
Productos
Terminados
Formato
Control Salida
cámara de
Leudo y
Horneo
¿Se empaca el pan?Sí
¿Tieneuna
Temperatura entre
32° y 35°?
Sí
Empacador
Controlar
Temperatura del
pan
D No G
No H
Empacador
Empacar el pan
Sí
Empacador
Contar fundas
dañadas
Empacador
Llenar formato de
bajas
Formato de bajas de
fundas
Punto de Control Producto
Terminado
Empacador
Colocar en máquina
codificadora
Empacador
Colocar en Gavetas
G
Empacador
Llenar formato
Control de Proceso
deEnfundado
Formato de bajas de
fundas
Punto de Control Producto
Terminado
Formato Control de
Proceso de Enfundado
Empacador
Flujograma
del
Subproceso
Empacado
y
Codificado
Digitador de Punto
de Control Producto
Terminado
Liquidar Orden de
Producción
Parcialmente
Digitador de Punto
de Control Producto
Terminado
Generar Orden de
Enfundado
Orden de
Enfundado
Líder de Empacadores
Empacador
Generar requisición
de fundas
Requisición de fundas
Jefe de Bodega
E
Empacador
Enviar a Bodega
Bodega
Empacador
Receptar fundas
F
¿Cumple los
estándares de
Calidad?
Jefatura de
Producción
Control Calidad
Jefatura de
Producción
Desechar el lote
inconforme
NoG
Auxiliar de
Panadería
Enviar a Bodega de
Productos
Terminados
Sí
Fin
¿Se empaca elpan?Sí
¿Tieneuna
Temperaturaentre
32° y 35°?
Sí
Empacador
Controlar
Temperatura del
pan
D No G
No H
Empacador
Empacar el pan
Sí
Empacador
Contar fundas
dañadas
Empacador
Llenar formato de
bajas
Empacador
Colocar en máquina
codificadora
Empacador
Colocar en Gavetas
G
Empacador
Llenar formato
Control de Proceso
deEnfundado
Formato
Control de
Proceso de
Enfundado
Formato de
bajas de
fundas
Digitador de Punto
deControl Producto
Terminado
Liquidar Orden de
Producción
Parcialmente
Digitador de Punto
deControl Producto
Terminado
Generar Orden de
Enfundado
Empacador
Generar requisición
defundas
E
Empacador
Enviar a Bodega
Bodega
Empacador
Receptar fundas
F
Orden de
Enfundado
Requisición de
fundas
¿Cumplelos
estándares de
Calidad?
Jefatura de
Producción
Control Calidad
Jefatura de
Producción
Desechar el lote
inconforme
NoG
Auxiliar de
Panadería
Enviar a Bodega de
Productos
Terminados
Sí
Fin
ANÁLISIS DE DEFICIENCIA EN EL CONTROL DEL PROCESO
Estas son las principales deficiencias que observamos en
el proceso:
 PLANIFICACION RUDIMENTARA
 FALTA DE CONTROL DE CALIDAD OPORTUNO
 FALTA DE CONTROL ESTADISTICO
 PROCESO NO ALINEADO
Diagrama de Pareto
ANÁLISIS DE CAUSAS: METODOLOGÍA CAUSA-EFECTO
(DIAGRAMA DE ISHIKAWA)
Indicadores
• Costo de Funcionamiento
Costo de Mantenimiento .
Costos Totales
El resultado establece cuánto de los costos totales se
están utilizando para mantenimiento
Manejo de Personal
No. Total de Personal Capacitado X 100
No. Total de Personal de Planta
Muestra cuánto del total de personal de planta ha sido
capacitado
Otros indicadores
PRODUCTIVIDAD = Ventas .
Recurso Utilizado
= 418,520’000,0000 = 1,09
385,321’000,000
Es la relación de volumen de producción en un período y los
insumos utilizados en producción
Cédulas de Hallazgos
Cédula de Hallazgo #1
Criterio:
Elaborar el Plan Maestro de Producción para un periodo no menor a 3 días, con base a las órdenes de clientes y
pronóstico de demandas proporcionados por el Departamento de Ventas; el nivel de inventarios y requerimiento de
inventarios de seguridad proporcionados por el área de bodega de productos terminados, este Plan Maestro de
Producción debe ser elaborado por el Gerente de Producción junto con el Jefe de Panadería.
Condición:
Se realiza una planificación de producción con 1 día de anticipación, tomando como base la programación de ventas
para rutas, locales y foráneos, el nivel de inventario y el requerimiento de inventario de seguridad. La consolidación de
la información obtenida de esos tres documentos define la orden de producción del día. Además se debe acotar que
toda esta información es proporcionada por el Jefe de Bodega.
Esta Orden de Producción es elaborada por el Auxiliar de Punto de Control de Pan Crudo.
Causa:
No existe persona responsable del área de ventas, por tanto la tarea de receptar las ordenes de los clientes y
resumirlas en una programación ha sido asignada al Jefe de Bodega, además él es el encargado de elaborar el
pronóstico de demanda por lo cual ese pronóstico se ha reducido a tomar como base el histórico de ventas. Otro
inconveniente es contar con un Gerente de Producción nuevo, que se está familiarizando con el proceso.
Efecto:
La planificación realizada en algunas ocasiones ha sido errada requiriéndose más producto y en otras ocasiones
menos. Para el caso en que se produce más se expone a los trabajadores y a la maquinaria a jornadas de trabajo
excesivas, lo que produce fatiga en los trabajadores y desgate acelerado de la maquinaria. Por lo contrario se genera
un exceso de inventarios que por el giro del negocio sirve para compensar el faltante para otro requerimiento de
producto. Presentando así picos de producción en algunos casos.
La velocidad de respuesta del proceso se vuelve lenta, por sobrecargar al Bodeguero con actividades que están fuera
de su responsabilidad.
Conclusión
El plan maestro de producción es un componente muy importante dentro del proceso de producción de una empresa,
por tanto se debe elaborar correctamente y de forma anticipada. La empresa cuenta con un manual del cómo se debe
elaborar y con cuanta anticipación, sin embargo se concluye que este procedimiento no es realizado conforme al
manual y no cumple con el estándar.
Recomendación
Contratar a una persona especializada en el área de ventas, elaborar el plan maestro de producción con una semana
de anticipación y que éste sea elaborado por el Gerente de Producción con apoyo del Jefe de Panadería.
Cédula de Hallazgo #2
Criterio:
El proceso de producción de la empresa sigue un proceso en línea
continua, por lo que la infraestructura debe estar instalada de tal
modo que agilice el proceso.
Condición:
Los equipos y maquinarias necesarios para la elaboración de los
diferentes productos se disponen de manera aleatoria.
Causa:
La empresa se encuentra en proceso de renovación de
infraestructura para aprobar la certificación de BPM.
Efecto: Se ralentiza el proceso global de producción.
Conclusión:
Siendo un factor muy importante la infraestructura con la que cuente
una empresa manufacturera, se concluye que la empresa no cuenta
con instalaciones estructuradas de forma que agilicen el proceso.
Recomendación:
Continuar con el proceso de renovación, revisar el plan de
reestructuración de la fábrica y constatar que se cumplirá acorde a lo
esperado, en la medida de lo posible agilizar el proceso de
renovación.
Cédula de Hallazgo #3
Criterio:
Garantizar que la materia prima que ingresará al proceso
cumple con las especificaciones de calidad que se
requieren para elaborar el producto.
Condición:
Utilización de materia prima que cumple parcialmente con
estándares de calidad
Causa:
No contar con material suficiente para la elaboración de
unidades requeridas, pero no planificadas.
Efecto:
Pérdida de calidad en el producto requerido por el cliente.
Conclusión:
La elaboración de un producto depende en gran medida de
la materia prima requerida, y de que esta cumpla con los
estándares de calidad, por tanto se concluye que la
empresa no está prestando la atención necesaria y
suficiente al control de calidad aplicado a la materia prima
que ingresa.
Recomendación:
Diseñar un mejor control de calidad y aplicarlo a todos los
materiales que ingresan a bodega.
Cédula de Hallazgo #4
Criterio:
Tomar una muestra representativa en cada fase de la producción que prevenga la
llegada al cliente de productos de mala calidad y evite costos adicionales por
pérdida de productos.
Condición:
Solo se toma la muestra al final del proceso, esta es del producto terminado. En
caso que se detecten inconformidades se rechaza todo el lote.
Causa:
No se cuenta con la cantidad de personal necesario para ejecutar los controles en
cada fase del proceso.
Efecto: Pérdidas monetarias por descartar lotes de productos terminados.
Conclusión:
Si bien es cierto el proceso de producción busca obtener productos terminados de
alta calidad y que cumpla con las especificaciones del cliente, sin embargo esta
idea se malinterpreta en muchas compañías pensando que aplicando controles de
calidad al producto final es ser eficientes en la producción, cuando en realidad no es
así. Lo ideal es aplicar controles de calidad a lo largo del proceso que permitan
reducir los costos por fallas internas. Para el caso de esta auditoría se concluye que
la empresa solo ejerce un control de calidad, el cual es aplicado al producto
terminado.
Recomendación:
Implementar controles de calidad en la etapa de amasado, horno y al producto final.
De esta manera se reduce el riesgo de producir unidades defectuosas que
desemboque en desecho de todo un lote.
Cédula de Hallazgo #5
Criterio: Es necesario llevar registros de control de calidad de
los diferentes productos con el respectivo análisis
estadístico.
Condición: Se cuenta con los registros e informes requeridos para
el análisis estadístico, sin embargo no se realiza un
análisis adecuado.
Causa: El personal del área de calidad no está en capacidad
para realizar dicho análisis estadístico.
Efecto: La alta gerencia no cuenta con información oportuna y
adecuada para la respectiva toma de decisiones.
Conclusión: Se concluye que la empresa no usa controles
estadísticos.
Recomendación: Se recomienda capacitar al personal de calidad para
que se pueda ejecutar el control y así tener una idea de
si el proceso está bajo control o no.
Conclusiones
• El plan maestro de producción es un componente muy importante dentro del proceso de producción de una
empresa, por tanto se debe elaborar correctamente y de forma anticipada. La empresa cuenta con un manual del
cómo se debe elaborar y con cuanta anticipación, sin embargo se concluye que este procedimiento no es realizado
conforme al manual y no cumple con el estándar.
• Siendo un factor muy importante la infraestructura con la que cuente una empresa manufacturera, se concluye que
la empresa no cuenta con instalaciones estructuradas de forma que agilicen el proceso.
• La elaboración de un producto depende en gran medida de la materia prima requerida, y de que esta cumpla con los
estándares de calidad, por tanto se concluye que la empresa no está prestando la atención necesaria y suficiente al
control de calidad aplicado a la materia prima que ingresa.
• Si bien es cierto el proceso de producción busca obtener productos terminados de alta calidad y que cumpla con las
especificaciones del cliente, sin embargo esta idea se malinterpreta en muchas compañías pensando que aplicando
controles de calidad al producto final es ser eficientes en la producción, cuando en realidad no es así. Lo ideal es
aplicar controles de calidad a lo largo del proceso que permitan reducir los costos por fallas internas. Para el caso de
esta auditoría se concluye que la empresa solo ejerce un control de calidad, el cual es aplicado al producto
terminado.
• Se concluye que la empresa no usa controles estadísticos.
Recomendaciones
• Contratar a una persona especializada en el área de ventas, elaborar el plan maestro de
producción con una semana de anticipación y que éste sea elaborado por el Gerente de
Producción con apoyo del Jefe de Panadería.
• Continuar con el proceso de renovación, revisar el plan de reestructuración de la fábrica y
constatar que se cumplirá acorde a lo esperado, en la medida de lo posible agilizar el proceso
de renovación.
• Diseñar un mejor control de calidad y aplicarlo a todos los materiales que ingresan a bodega.
• Implementar controles de calidad en la etapa de amasado, horno y al producto final. De esta
manera se reduce el riesgo de producir unidades defectuosas que desemboque en desecho de
todo un lote.
• Se recomienda capacitar al personal de calidad para que se pueda ejecutar el control y así
tener una idea de si el proceso está bajo control o no.
•

Auditoria operacional diapositivas

  • 1.
    Auditoria Operacional Integrantes: María JoséChiriboga Gabriela Loor Cristina Urgilés Bany Yungaicela
  • 2.
    AUDITORÍA OPERACIONAL DEPRODUCCIÓN • La auditoría de gestión del sistema de producción, es un proceso sistemático que se preocupa de la detección de deficiencias o irregularidades que puedan ocurrir en esta área. • De esta forma la empresa puede prevenir ciertos riesgos de producción a través de su exhaustiva examinación y valorización de los procesos y desempeño de esta área. Además de constar con una base de información para la toma de decisiones. Concepto y Alcance
  • 5.
    Objetivos Identificar las condicionesy características actuales del proceso productivo. Analizar las condiciones y factores administrativos y directivos que inciden sobre la gestión de producción en la empresa. Identificar fortalezas y debilidades de los procesos productivos; y los costos de no Calidad asociados. Proponer programas de mejoramiento y posibles herramientas de gestión para ayudar a corregir las desviaciones y/o falencias detectadas. Generar y presentar informe de auditoría dando cuenta de la gestión productiva. Resultados/Beneficios Esperados Conocer la realidad del proceso productivo y su gestión. Identificar los factores y elementos de producción que afectan a la productividad y calidad de los procesos. Conocer y dimensionar los Costos de No Calidad asociados a los procesos productivos. Identificar eficacia de los puntos y mecanismos de control existentes en los procesos productivos. Conocer e identificar responsabilidades y funciones de cargos. Obtener un informe de Fortalezas - Debilidades de los procesos productivos
  • 6.
  • 7.
    Sistema MRP • ElMRP original data de la década de los 60, las siglas correspondían a la planeación de requerimientos de materiales , permite a una compañía calcular cuánto material de cada tipo requiere y en qué momento. Para hacerlo usa los registros de órdenes de venta que contienen las órdenes futuras conocidas y pronostica las órdenes que razonablemente tendrá la compañía. • MRP es un sistema que ayuda a las compañías a hacer cálculos de volumen y tiempo similares a estos pero en mayor escala y complejidad, antes de los años 60 todos estos cálculos se los realizaba a mano para asegurar que se disponía de los materiales correctos en el tiempo correcto. Suministros de productos y servicios Recursos de la operación MRP Decisión de volumen y tiempos del flujo de materiales en condiciones de demanda dependiente Demanda de productos y servicios Clientes de la operación
  • 8.
    • La versiónextendida del MRP se conoce como planeación de recursos de manufactura o MRP II. El MRP II permite a las compañías examinar las implicaciones de ingeniería y finanzas de la demanda futura sobre el negocio, y examinar los requerimientos de materiales. El MRP II ayuda a las compañías a planear con anticipación las decisiones que deben tomar Sistema MRP II Órdenes de los clientes Pronóstico de demanda Programa maestro de producción Registro de Inventarios Órdenes de Compra Listade Materiales Órdenes de trabajoPlanes demateriales Planeación de requerimientos de materiales
  • 9.
    MRP 1 Planifica lanecesidad de aprovisionarse de materia prima Basado en el plan de producción como principal elemento Solo abarca producción Surge de la practica y la experiencia de la empresa MRP 2 Planifica la capacidad de recursos de la empra y control de los departamentos Basado como principal punto de apoyo en la demanda y estudios de mercado Planea y supervisa todos los recursos de una compañía manufacturera: manufacturera, mercadotecnia, finanza e ingeniería Surge del estudio del comportamiento de la empresa. Comparación MRP 1 y MRP 2
  • 11.
    ¿Qué se requierepara operar un MRP? Los primeros pasos para el MRP son: • las órdenes de los clientes y • el pronóstico de la demanda, Las primeras son las órdenes recibidas con alguna fecha de entrega, el segundo es una estimación realista de la cantidad y el tiempo de las órdenes futuras. El MRP calcula esto combinado los dos, los demás cálculos se derivan y dependen de la demanda. Órdenes de los clientes Pronóstico de demanda Programa maestro de producción Registro de Inventarios Órdenes de Compra Listade Materiales Órdenes de trabajoPlanes demateriales Planeación de requerimientos de materiales
  • 12.
    Órdenes de losclientes La función de ventas maneja un registro de órdenes dinámico, cambiante, formado por las órdenes confirmadas por los clientes. Este registro contiene información sobre cada pedido, los registros de exactamente que ordena un cliente, cuánto ordena y cuándo requiere la entrega son de particular importancia para el proceso de calcular los requerimientos de materiales del MRP I Pronostico de Demanda Un pronóstico de la demanda es una predicción de lo que sucederá con las ventas existentes de los productos de su empresa. Lo ideal es determinar el pronóstico de la demanda con un enfoque multifuncional. Se debe considerar las entradas de ventas y mercadeo, finanzas y producción. El pronóstico final de la demanda es el consenso de todos los gerentes participantes. También es aconsejable conformar un grupo de Planeación de Ventas y Operaciones compuesto de representantes de los distintos departamentos a los que se les encargará preparar el pronóstico de la demanda.
  • 13.
    Combinación de órdenesy pronósticos Muchos negocios usan una combinación de órdenes conocidas y pronosticadas para representar su demanda, con los datos históricos y la información del mercado obtenida por el personal de ventas, se calcula un pronóstico que refleja la demanda futura. Los negocios de compra por pedido no adquieren la mayor parte de sus materiales hasta que tienen un pedido confirmado. En el extremo opuesto, existen algunas operaciones que tienen muy poca incertidumbre sobre la demanda en el momento de tomar sus decisiones. Muchos negocios deben operar con una combinación variable de órdenes conocidas y pronósticos, desde el punto de vista de planeación y control, los resultados de la administración de la demanda son una predicción anticipada de las compras posibles de los clientes.
  • 14.
    El programa maestrode producción (PMP) es el programa de planeación y control más importante en un negocio constituye el insumo principal para la planeación de requerimiento de materiales. Contiene información sobre el volumen y los tiempos de los productos finales, es la base de la planeación de la utilización de mano de obra y equipo y determina el abastecimiento de materiales y efectivo. Programa maestro de producción Demanda pronosticada Restricciones clave de capacidad Órdenes conocidas Niveles de Inventario Demanda de investigación y desarrollo Demanda de planta hermana Demanda de refacciones Requerimiento de exhibición/promoción Programa maestro de producción Requerimiento de inventario de seguridad Un PMP contiene registros con los tiempos de cada producto terminado en información sobre la demanda y el inventario disponible. Cuando el inventario es insuficiente para satisfacer la demanda futura, se proporcionan las cantidades ordenadas al programa maestro.
  • 15.
    El proceso deobtención de netos del MRP El MRP toma el programa maestro de producción y lo “explota” o analiza a través de la lista de materiales de un nivel, y verifica cuantos subempleados y partes se requieren, después generan “ordenes de trabajo” para los requerimientos netos de fabricación. De nuevo verifica los artículos disponibles en inventario, genera órdenes de trabajo para los requerimientos netos de fabricación y las órdenes de compra de requerimiento netas para los proveedores. Luego revisa la lista de materiales de un nivel y se encuentra entre otras partes. Programa maestro de producción Órdenes de trabajo para partes de nivel 0 Archivo de inventario Órdenes de trabajo para partes de nivel 0 Órdenes de trabajo para partes de nivel 0 Órdenes de trabajo para partes de nivel 0 Órdenes de trabajo para partes de nivel 0 Órdenes de trabajo para partes de nivel 0 Órdenes de trabajo para partes de nivel 0 Nivel 0 Nivel 1 Nivel 2
  • 16.
    Sistema Just inTime Just in Time quiere decir producir bienes y servicios exactamente cuándo se necesitan y no antes, para no ponerlos en inventario no después para que el cliente tenga que esperar. Suministros de productos y servicios Recursos de la operación PLANEACIÓN Y CONTROL JUSTO A TIEMPO Entrega de productos y servicios sólo cuando se necesitan Demanda de productos y servicios Clientes de la operación
  • 17.
    “JIT se centraen cumplir con la demanda de manera instantánea, con la calidad perfecta y sin desperdicios.” Justo a Tiempo (JIT) es un enfoque disciplinado para el mejoramiento de la productividad total y la eliminación del desperdicio. Proporciona una producción efectiva en costos y la entrega de sólo las cantidades necesarias de partes con la calidad correcta, en el momento y el lugar correctos, usando un mínimo de instalaciones, equipo, materiales y recursos humanos.
  • 18.
    Enfoque JIT VsTradicional Etapa A Inventario Amortiguador Etapa B Etapa C Inventario Amortiguador a) Enfoque tradicional - el amortiguador separa las etapas Etapa A Etapa B Etapa C Órdenes Órdenes Entregas Entregas b) Enfoque JITl - las entregas se hacen cuando se requieren Ambos promueven una alta eficiencia en la operación, pero toman caminos distintos. • Los enfoques tradicionales buscan la eficiencia protegiendo a cada parte de la operación contra interrupciones el enfoque • JIT toma la posición contraria “la exposición de los problemas” JIT considera el inventario una “pantalla para oscurecer” que opaca todo el sistema y evita que los problemas se detecten.
  • 19.
    ¿Qué requiere elJIT? La calidad debe ser alta porque la interrupción en la operación por errores de calidad disminuye el flujo y tal vez ocasione acumulación de inventario. La rapidez en términos de alto flujo de materiales. La formalidad es un requisito para un flujo rápido. La flexibilidad es importante para lograr lotes pequeños. Como resultado de la excelencia en los objetivos de desempeño anteriores, el costo se reduce. En el sentido ideal, JIT requiere una alta estandarización en todos los objetivos de desempeño de la operación.
  • 20.
    La filosofía delJusto a Tiempo y la práctica Japonesa JIT es la expresión occidental de una filosofía y una serie de técnicas desarrolladas por los japoneses, la filosofía se fundamenta en hacer bien las cosas sencillas, gradualmente hacerlas mejor y eliminar el desperdicio en cada paso. Al frente del desarrollo del JIT en Japón esta Toyota Motor Company, él y otras fábricas japonesas sin duda fueron apoyados por la cultura nacional y las circunstancias económicas. La actitud de Japón hacia los desperdicios aunada a su posición como país con alta densidad de población y casi sin recursos, fueron condiciones ideales para desarrollar una filosofía de manufactura que resaltara un bajo desperdicio y un alto valor agregado.
  • 21.
    Eliminación de desperdicio._Actividades que nos agregan valor -Sobreproducción -Tiempo en espera -Transporte –Proceso -Inventario- Movimiento-Bienes defectuosos Participación del personal._ Su objetivo es proporcionar directrices que abarcan a todo el personal y todos los procesos de la organización. El cual también se conoce como sistema de “respeto por el hombre”, la intención es provocar un alto grado de responsabilidad del trabajador, la participación y que sean “dueños” de su trabajo. Mejora Continua._ Los objetivos del JIT suelen expresarse como ideales, si bien el desempeño de muchas organizaciones está lejos de estos ideales, la idea fundamental del JIT es que existe la posibilidad de acercarse a ellos con el tiempo. Tres aspectos importantes definen la esencia de la filosofía JIT
  • 22.
    Prácticas de trabajo básicas Constituyenla preparación de la organización y su personal y son esenciales al implantar JIT. Disciplina Flexibilidad Igualdad Autonomía Desarrollo del Personal Calidad de vida en el trabajo Creatividad Diseño de la manufactura Las mejoras en el diseño pueden lograr reducciones drásticas en el costo del producto mediante cambios en el número de componentes y subensambles, y una mejor utilización de los materiales y las técnicas de procesamiento. Distribución y flujo Se pueden usar para promover el flujo continuo de materiales, datos o personas en la operación, el flujo es un concepto importante en JIT. -Colocar cerca las estaciones de trabajo para que no se acumule el inventario. -Usar líneas en forma de U que permiten al personal moverse entre estaciones para balancear la capacidad. -Adoptar la distribución en células Técnicas JIT
  • 23.
    Técnicas de planeación y controlJIT Tienen una relación directa con el tema de planeación y control Control Kanban. Programación nivelada. Modelado mixto. Sincronización. El sistema de una tarjeta Existe un centro de trabajo y una área de inventario Y permite pedir material solo cuando se necesite y limitar el inventario que se acumula entre etapas. - Cada contenedor debe tener una tarjeta kanban con todas las especificaciones. -El proceso siguiente siempre jala las partes. -No se producen partes sin una tarjeta kanban. -Todos los contenedores contienen justo el número indicado de partes. -El fabricante solo puede hacer suficientes partes para reponer lo que se ha jalado. -El número de kanbans debe reducirse. La duración del periodo debe acortarse.
  • 24.
    Caracteristicas del JIT •La demanda de la etapa anterior “jala” el flujo entre las etapas del proceso. • El control de jalar entre etapas se logra usando tarjetas, fichas o cuadros vacíos para iniciar el movimiento y la producción. • La toma de decisiones para el control de operaciones es descentralizada. • La programación JIT se basa en “tasas” y no en volumen. • JIT supone la flexibilidad de recursos y tiempos de entrega mínimos • Los conceptos de planeación y control JIT son solo parte de una filosofía más amplía y explícita para las operaciones.
  • 25.
    INTEGRACIÓN DE LOSDOS SISTEMAS (MRP Y JIT) • El MRP pretende cumplir con la demanda proyectada produciendo partes y subensambles sólo cuando se necesitan, el MRP conecta la demanda de los clientes con los proveedores internos y externos, lo irónico es que la planeación y control JIT tiene objetivos similares. • La programación jalar conecta la nueva red de proveedores internos y externos con transportadores invisibles para que las partes solo se muevan en respuesta a señales coordinadas y sincronizadas que surgen de la demanda del cliente final.
  • 26.
    Cuándo usar JIT,MRP y los sistemas combinados Ambos sistemas pueden llegar a ser complementarios; de esta forma, el MRP puede aportar al JIT: • Potentes herramientas de planificación, tanto para determinar el Programa Maestro de Producción, como para calcular las necesidades de componentes a suministrar por los proveedores. • Una ordenación de los pedidos de los clientes y conformar con ellos tasas equilibradas de producción. • Los cálculos sobre la capacidad necesaria a instalar en los distintos centros de trabajo para adaptarse a las futuras tasas de fabricación. • La planificación y control en el área productiva antes cualquier modificación de ingeniería que pueda sufrir el producto. • Los beneficios de su actuación on-line en aspectos como el control de las operaciones o los aspectos contables. • Con los cambios oportunos, las ventajas de su contabilidad integrada, sin duda más eficiente que cualquier sistema contable informático individualizado.
  • 27.
    Por su parte,el JIT, podría complementar a MRP: • Utilizando el sistema Kanban en la gestión de talleres. • Simplificando sus listas de materiales, al agrupar en células de trabajo la obtención de subconjuntos procedentes de varios componentes. De esa forma solo aparecería en la lista de materiales el subconjunto mencionado. • Con la fabricación a través de células, donde toda la secuencia de operaciones se realiza en un área muy reducida y de fácil control visual. Ello simplificaría la programación de MRP en distintos aspectos: fechas de lanzamiento de órdenes, estados de los inventarios, etc. Utilizando el enfoque JIT pueden conseguirse los mismos resultados con sólo comunicar las necesidades del output final al supervisor de la célula, siendo éste el responsable de la terminación en plazo de los productos necesarios. • Reduciendo considerablemente los costes generados con MRP para el control de producción, las compras, el Programa Maestro de Producción, las previsiones, el proceso y seguimiento de órdenes de clientes, etc.
  • 28.
    MRP para controlglobal y JIT para control interno
  • 30.
  • 31.
    Antecedentes • Con laexperiencia y el éxito adquiridos en la Roma, en 1984. • Clientela empezó a pedir que abriéramos más puntos de ventas. • Al siguiente año, compran los terrenos donde hoy funciona la planta y después la moderna maquinaria. “Siempre sin descuidar lo artesanal porque tenemos productos hechos solamente artesanalmente y otros solo industrializados como el pan de hot- dog, el de hamburguesas. • Los 600 productos que ofrece en sus tres ramas: panadería, pastelería y heladería. Y tiene puntos de venta en las provincias del Guayas, Los Ríos y Tungurahua. Últimamente han incursionado en cafeterías, tipos gourmet, ubicadas en el centro de Guayaquil, City Mall y Plaza Orellana.
  • 32.
    Misión Deleitar a nuestrosclientes con productos de calidad, rentables e innovadores promoviendo el desarrollo de nuestro talento humano. Visión Ser los preferidos de nuestros clientes en Pastelería y Panadería Actividad de la Empresa Elaboración y venta de productos de panadería, pastelería, galletería, tortas para toda ocasión, barra de comidas tipo buffet, almuerzos ejecutivos y exquisitos desayunos.
  • 33.
    FORTALEZAS  Cuenta conuna gran variedad de productos en panadería.  Innovación tecnológica para la fabricación de productos  Posee estándares de calidad para satisfacer las exigencias de sus clientes.  Garantiza la entrega de sus productos mediante la entrega en sus propios camiones. DEBILIDADES  No cuenta con un programa de incentivos para la motivación de sus empleados.  Atraviesa por un proceso de levantamiento de procesos de forma manual.  Falta de documentación formal. OPORTUNIDADES  Alianzas estratégicas con otras empresas.  Siempre está a la búsqueda de nuevos productos para abarcar más mercado.  Relación mutuamente beneficiosa con sus proveedores. AMENAZAS  Introducción al mercado de competencia significativa ya sean estos competidores directos o indirectos.  Políticas gubernamentales que puedan afectar la importación de algún insumo necesario para la fabricación.  Pérdida de calidad del producto por parte de los proveedores. F O D A
  • 34.
  • 35.
    Objetivo General Identificar yanalizar la situación actual del proceso productivo que desarrolla la panadería, comparándola con un estándar, que para efectos de esta auditoría es el uso de MRP y Just in Time, así como evaluar el control de calidad de los productos. Objetivos Específicos -Identificar las condiciones y características actuales del proceso productivo. -Analizar las condiciones y factores administrativos y directivos que inciden sobre la gestión de producción en la empresa. -Identificar fortalezas y debilidades de los procesos productivos. -Proponer programas de mejoramiento y posibles herramientas de gestión para ayudar a corregir las desviaciones y/o falencias detectadas. -Generar y presentar informe de auditoría dando cuenta de la gestión productiva. Conocimiento Preliminar
  • 36.
    ACTIVIDADES Las actividades realizadasfueron las siguientes: Visita a las instalaciones para conocer su principal actividad. Obtener información sobre su visión, misión, objetivos, metas, políticas, estrategias. Análisis de la situación, la producción, su estructura organizativa, sus funciones, la clientela. Determinar indicadores de gestión Definición del objetivo y estrategia de la auditoría.
  • 37.
    Alcance de laAuditoría Esta Auditoria Operativa se aplicara al Departamento de Producción, de la Empresa Panadería y Pastelería California. Se entrevistara a las personas que tienen contacto directo con el proceso, así como las personas encargadas del desarrollo y mantenimiento del mismo, y se evaluará la eficiencia y eficacia de los activos utilizados y el entorno en el que se encuentran los mismos. Procesos y Subprocesos Auditados El Proceso de Panadería, dentro del cual se auditarán los siguientes subprocesos: Recepción, Amasado, Leudo, Horno y Enfriamiento, Empacado y Codificado.
  • 38.
  • 40.
    Ejecución Objetivos • Aplicar losprogramas de trabajo escogidos para el examen, con la utilización de técnicas de auditoría como inspección física, observación, entrevistas, encuestas, análisis, indagación, etc. • Aplicar indicadores que faciliten la medición y evaluación del desempeño de la gestión. El resultado de esta aplicación nos permite sustentar los hallazgos significativos por cada componente. • Elaborar los papeles de trabajo que contengan la evidencia suficiente y relevante. • Elaborar Cédulas de hallazgos significativos que deben poseer los atributos de condición, criterio, causa y efecto. • Estructurar el informe de auditoría respaldado con sus respectivos papeles de trabajo.
  • 41.
    Análisis de Informacióny documentación
  • 42.
    Inicio Recepción Puntode Control PanCrudo AmasadoLeudo Hornoy Enfriamiento Empacadoy Codificado Puntode Control Producto Terminado Bodega Producto Terminado Fin Flujograma del Proceso de Panadería Punto de control de pan crudo se encuentra inmerso en dos macroactividades del proceso, al igual que el punto de control de productos terminados, es decir que por sí solo no ejecutan un subproceso. Sirven de apoyo en la ejecución de las macroactividades. 1. Flujograma del Subproceso de Recepción
  • 43.
    Flujograma del Subproceso de Recepción Bodega Auxiliar dePesaje- Pre Mezcla Recibir materia prima Sistema Generar requisición de materia prima Auxiliar de Pesaje- Pre Mezcla Clasificar materiales Auxiliar de Pesaje- Pre Mezcla Ordenar materiales Auxiliar de Pesaje- Pre Mezcla Ubicar materiales en la sección de pesaje Auxiliar de Pesaje- Pre Mezcla Pesar materia prima por orden de producción Auxiliar de Pesaje- Pre Mezcla Ubicar materiales listos en área de recepción Auxiliar de Pesaje- Pre Mezcla Enviar requisición de materiales Programación de las rutas, locales y foráneos diaria Auxiliar de Control de Pan Crudo Revisar la programación Auxiliar de Control de Pan Crudo Verificar Stock de productos en proceso ¿Es Pan Industrial? Auxiliar de Control de Pan Crudo Verificar Stock de Productos Terminados Sí Auxiliar de Control de Pan Crudo Sumar stock de productos terminados y en proceso Auxiliar de Control de Pan Crudo Establecer la diferencia entre programación y stock Auxiliar de Control de Pan Crudo Elaborar Ordenes de Producción No Auxiliar de Control de Pan Crudo Ingresar Ordenes en el Sistema A Orden de Producción Jefe de Panadería Gerente General Jefe de Compras Jefatura de Producción Requisición de Materiales Jefe de Panadería Gerente General Jefe de Compras Jefatura de Producción B Inicio
  • 45.
    Bodega Auxiliar dePesaje- Pre Mezcla Recibirmateria prima Sistema Generar requisición de materia prima Auxiliar dePesaje- Pre Mezcla Clasificar materiales Auxiliar dePesaje- Pre Mezcla Ordenar materiales Auxiliar dePesaje- Pre Mezcla Ubicar materiales en la sección de pesaje Auxiliar de Pesaje- Pre Mezcla Pesar materia prima por orden de producción Auxiliar de Pesaje- Pre Mezcla Ubicar materiales listos en área de recepción SYSPRO Enviar requisición de materiales Programación de las rutas, locales y foráneos diaria Auxiliar deControl de Pan Crudo Revisar la programación SYSPRO Generar Orden de Producción A Requisición de Materiales Jefe de Panadería Gerente General Jefe de Compras Jefatura de Producción B Inicio Sistema
  • 46.
    Flujograma del Subproceso de Amasado y Leudo A Amasador Retirar materia primadel área de recepción Amasador Pesar otros ingredientes en el área de producción (agua, hielo y masa madre) Amasador Colocar ingredientes en las ollas de amasado. Amasador Controlar temperatura de masa Amasador Verificar el tipo de pan ¿Es pan industrial? Sí Amasador Colocar la masa en máquina divisora Amasador Colocar la masa en máquina formadora Amasador Colocar la masa en máquina boleadora No Amasador Trasladar a las Mesas de Trabajo Meseros Cortar masa Meseros Bolear Masa Meseros Dar forma a la masa según tipo de pan Amasador y Meseros Colocar en los respectivos moldes o latas engrasados Auxiliares de Panadería Colocar moldes o latas en los coches Auxiliares de Panadería Enviar a cámaras de leudo Auxiliares de Panadería Llevar coches a cámaras de leudo Digitador Punto de control Pan Crudo Verificar Cantidad emitida en la orden con lo producido ¿Son iguales? Digitador Punto de Control Pan Crudo Liquidar orden Auxiliares de Panadería Ingresar los coches en las cámaras de leudo. Sí Digitador Punto de Control Pan Crudo Llenar formato Control de Proceso-Amasado- Formado-Inicio Leudo Auxiliares de Panadería Sacar Coches de las cámaras de leudo Auxiliares de Panadería Llevar coches a horno No Digitador Punto de control Pan Crudo Cuantificar unidades faltantes B Formato Control de Proceso-Amasado-Formado- Inicio Leudo Jefatura de Producción C
  • 48.
    A Amasador Retirar materia prima delárea de recepción Amasador Pesar otros ingredientes en el área de producción (agua, hielo y masa madre) Amasador Colocar ingredientes en las ollas de amasado. Amasador Controlar temperatura de masa Amasador Verificar el tipo de pan ¿Es pan industrial? Sí Amasador Colocar la masa en máquina divisora Amasador Colocar la masa en máquina formadora Amasador Colocar la masa en máquina boleadora No Amasador Trasladar a las Mesas de Trabajo Meseros Cortar masa Meseros Bolear Masa Meseros Dar forma a la masa según tipo de pan Amasador y Meseros Colocar en los respectivos moldes o latas engrasados Auxiliares de Panadería Colocar moldes o latas en los coches Auxiliares de Panadería Enviar a cámaras de leudo Auxiliares de Panadería Llevar coches a cámaras de leudo Digitador Punto de control Pan Crudo Verificar Cantidad emitida en la orden con lo producido ¿Son iguales? Auxiliares de Panadería Ingresar los coches en las cámaras de leudo. Sí Digitador Punto de Control Pan Crudo Llenar formato Control de Proceso-Amasado- Formado-Inicio Leudo Auxiliares de Panadería Sacar Coches de las cámaras de leudo Auxiliares de Panadería Llevar coches a horno No Digitador Punto de control Pan Crudo Cuantificar unidades faltantes B Formato Control de Proceso-Amasado-Formado- Inicio Leudo Jefatura de Producción C
  • 49.
    Flujograma del Subproceso de Horno y Enfriamien to C Digitadorde Punto de Control Producto Terminado Llenar formato Control salida cámara de Leudo y Horneo Digitador Punto de Control Pan Crudo Llenar formato de control de proceso- horno/cocción. Formato Control de Proceso horno/Cocción Jefatura de Producción ¿Ingresa al horno de tunel? Auxiliares de Panadería Colocar latas en Horno Tunel Sí Auxiliares de Panadería Colocar Coches en Hornos Giratorios Auxiliar deControl dePan Horneado Programar Tiempos deHorneado No Digitador de Punto deControl Producto Terminado Contar la cantidad dePan a medida que salen delos hornos Auxiliares de Panadería Colocar Producto en Perchas de Acero Inoxidable Auxiliares de Panadería Enfriamiento del Pan Digitador de Punto deControl Producto Terminado Conciliar la cantidad depan horneado vs. Pan crudo Formato Control Salida cámara de Leudo y Horneo Digitador de Punto deControl Producto Terminado Emitir reporte de consistencia Registro de Mermas y Productos Terminados Jefatura de Producción Jefe de Panadería Líder de Empacadores D E H
  • 51.
    C Digitador de Puntode Control Producto Terminado Llenar formato Control salida cámara de Leudo y Horneo Digitador Punto de Control Pan Crudo Llenar formato de control de proceso- horno/cocción. ¿Ingresa al horno de tunel? Auxiliares de Panadería Colocar latas en Horno Tunel Sí Auxiliares de Panadería Colocar Coches en Hornos Giratorios Auxiliar deControl dePan Horneado Programar Tiempos deHorneado No Digitador de Punto deControl Producto Terminado Contar la cantidad dePan a medida que salen delos hornos Auxiliares de Panadería Colocar Producto en Perchas de Acero Inoxidable Auxiliares de Panadería Enfriamiento del Pan Digitador de Punto deControl Producto Terminado Conciliar la cantidad depan horneado vs. Pan crudo Digitador de Punto deControl Producto Terminado Emitir reporte de consistencia D E H Formato Control de Proceso horno/ Cocción Registro de Mermas y Productos Terminados Formato Control Salida cámara de Leudo y Horneo
  • 52.
    ¿Se empaca elpan?Sí ¿Tieneuna Temperatura entre 32° y 35°? Sí Empacador Controlar Temperatura del pan D No G No H Empacador Empacar el pan Sí Empacador Contar fundas dañadas Empacador Llenar formato de bajas Formato de bajas de fundas Punto de Control Producto Terminado Empacador Colocar en máquina codificadora Empacador Colocar en Gavetas G Empacador Llenar formato Control de Proceso deEnfundado Formato de bajas de fundas Punto de Control Producto Terminado Formato Control de Proceso de Enfundado Empacador Flujograma del Subproceso Empacado y Codificado
  • 53.
    Digitador de Punto deControl Producto Terminado Liquidar Orden de Producción Parcialmente Digitador de Punto de Control Producto Terminado Generar Orden de Enfundado Orden de Enfundado Líder de Empacadores Empacador Generar requisición de fundas Requisición de fundas Jefe de Bodega E Empacador Enviar a Bodega Bodega Empacador Receptar fundas F ¿Cumple los estándares de Calidad? Jefatura de Producción Control Calidad Jefatura de Producción Desechar el lote inconforme NoG Auxiliar de Panadería Enviar a Bodega de Productos Terminados Sí Fin
  • 55.
    ¿Se empaca elpan?Sí ¿Tieneuna Temperaturaentre 32°y 35°? Sí Empacador Controlar Temperatura del pan D No G No H Empacador Empacar el pan Sí Empacador Contar fundas dañadas Empacador Llenar formato de bajas Empacador Colocar en máquina codificadora Empacador Colocar en Gavetas G Empacador Llenar formato Control de Proceso deEnfundado Formato Control de Proceso de Enfundado Formato de bajas de fundas
  • 56.
    Digitador de Punto deControlProducto Terminado Liquidar Orden de Producción Parcialmente Digitador de Punto deControl Producto Terminado Generar Orden de Enfundado Empacador Generar requisición defundas E Empacador Enviar a Bodega Bodega Empacador Receptar fundas F Orden de Enfundado Requisición de fundas ¿Cumplelos estándares de Calidad? Jefatura de Producción Control Calidad Jefatura de Producción Desechar el lote inconforme NoG Auxiliar de Panadería Enviar a Bodega de Productos Terminados Sí Fin
  • 57.
    ANÁLISIS DE DEFICIENCIAEN EL CONTROL DEL PROCESO Estas son las principales deficiencias que observamos en el proceso:  PLANIFICACION RUDIMENTARA  FALTA DE CONTROL DE CALIDAD OPORTUNO  FALTA DE CONTROL ESTADISTICO  PROCESO NO ALINEADO
  • 58.
  • 59.
    ANÁLISIS DE CAUSAS:METODOLOGÍA CAUSA-EFECTO (DIAGRAMA DE ISHIKAWA)
  • 61.
    Indicadores • Costo deFuncionamiento Costo de Mantenimiento . Costos Totales El resultado establece cuánto de los costos totales se están utilizando para mantenimiento Manejo de Personal No. Total de Personal Capacitado X 100 No. Total de Personal de Planta Muestra cuánto del total de personal de planta ha sido capacitado Otros indicadores PRODUCTIVIDAD = Ventas . Recurso Utilizado = 418,520’000,0000 = 1,09 385,321’000,000 Es la relación de volumen de producción en un período y los insumos utilizados en producción
  • 62.
  • 63.
    Cédula de Hallazgo#1 Criterio: Elaborar el Plan Maestro de Producción para un periodo no menor a 3 días, con base a las órdenes de clientes y pronóstico de demandas proporcionados por el Departamento de Ventas; el nivel de inventarios y requerimiento de inventarios de seguridad proporcionados por el área de bodega de productos terminados, este Plan Maestro de Producción debe ser elaborado por el Gerente de Producción junto con el Jefe de Panadería. Condición: Se realiza una planificación de producción con 1 día de anticipación, tomando como base la programación de ventas para rutas, locales y foráneos, el nivel de inventario y el requerimiento de inventario de seguridad. La consolidación de la información obtenida de esos tres documentos define la orden de producción del día. Además se debe acotar que toda esta información es proporcionada por el Jefe de Bodega. Esta Orden de Producción es elaborada por el Auxiliar de Punto de Control de Pan Crudo. Causa: No existe persona responsable del área de ventas, por tanto la tarea de receptar las ordenes de los clientes y resumirlas en una programación ha sido asignada al Jefe de Bodega, además él es el encargado de elaborar el pronóstico de demanda por lo cual ese pronóstico se ha reducido a tomar como base el histórico de ventas. Otro inconveniente es contar con un Gerente de Producción nuevo, que se está familiarizando con el proceso. Efecto: La planificación realizada en algunas ocasiones ha sido errada requiriéndose más producto y en otras ocasiones menos. Para el caso en que se produce más se expone a los trabajadores y a la maquinaria a jornadas de trabajo excesivas, lo que produce fatiga en los trabajadores y desgate acelerado de la maquinaria. Por lo contrario se genera un exceso de inventarios que por el giro del negocio sirve para compensar el faltante para otro requerimiento de producto. Presentando así picos de producción en algunos casos. La velocidad de respuesta del proceso se vuelve lenta, por sobrecargar al Bodeguero con actividades que están fuera de su responsabilidad. Conclusión El plan maestro de producción es un componente muy importante dentro del proceso de producción de una empresa, por tanto se debe elaborar correctamente y de forma anticipada. La empresa cuenta con un manual del cómo se debe elaborar y con cuanta anticipación, sin embargo se concluye que este procedimiento no es realizado conforme al manual y no cumple con el estándar. Recomendación Contratar a una persona especializada en el área de ventas, elaborar el plan maestro de producción con una semana de anticipación y que éste sea elaborado por el Gerente de Producción con apoyo del Jefe de Panadería.
  • 64.
    Cédula de Hallazgo#2 Criterio: El proceso de producción de la empresa sigue un proceso en línea continua, por lo que la infraestructura debe estar instalada de tal modo que agilice el proceso. Condición: Los equipos y maquinarias necesarios para la elaboración de los diferentes productos se disponen de manera aleatoria. Causa: La empresa se encuentra en proceso de renovación de infraestructura para aprobar la certificación de BPM. Efecto: Se ralentiza el proceso global de producción. Conclusión: Siendo un factor muy importante la infraestructura con la que cuente una empresa manufacturera, se concluye que la empresa no cuenta con instalaciones estructuradas de forma que agilicen el proceso. Recomendación: Continuar con el proceso de renovación, revisar el plan de reestructuración de la fábrica y constatar que se cumplirá acorde a lo esperado, en la medida de lo posible agilizar el proceso de renovación.
  • 65.
    Cédula de Hallazgo#3 Criterio: Garantizar que la materia prima que ingresará al proceso cumple con las especificaciones de calidad que se requieren para elaborar el producto. Condición: Utilización de materia prima que cumple parcialmente con estándares de calidad Causa: No contar con material suficiente para la elaboración de unidades requeridas, pero no planificadas. Efecto: Pérdida de calidad en el producto requerido por el cliente. Conclusión: La elaboración de un producto depende en gran medida de la materia prima requerida, y de que esta cumpla con los estándares de calidad, por tanto se concluye que la empresa no está prestando la atención necesaria y suficiente al control de calidad aplicado a la materia prima que ingresa. Recomendación: Diseñar un mejor control de calidad y aplicarlo a todos los materiales que ingresan a bodega.
  • 66.
    Cédula de Hallazgo#4 Criterio: Tomar una muestra representativa en cada fase de la producción que prevenga la llegada al cliente de productos de mala calidad y evite costos adicionales por pérdida de productos. Condición: Solo se toma la muestra al final del proceso, esta es del producto terminado. En caso que se detecten inconformidades se rechaza todo el lote. Causa: No se cuenta con la cantidad de personal necesario para ejecutar los controles en cada fase del proceso. Efecto: Pérdidas monetarias por descartar lotes de productos terminados. Conclusión: Si bien es cierto el proceso de producción busca obtener productos terminados de alta calidad y que cumpla con las especificaciones del cliente, sin embargo esta idea se malinterpreta en muchas compañías pensando que aplicando controles de calidad al producto final es ser eficientes en la producción, cuando en realidad no es así. Lo ideal es aplicar controles de calidad a lo largo del proceso que permitan reducir los costos por fallas internas. Para el caso de esta auditoría se concluye que la empresa solo ejerce un control de calidad, el cual es aplicado al producto terminado. Recomendación: Implementar controles de calidad en la etapa de amasado, horno y al producto final. De esta manera se reduce el riesgo de producir unidades defectuosas que desemboque en desecho de todo un lote.
  • 67.
    Cédula de Hallazgo#5 Criterio: Es necesario llevar registros de control de calidad de los diferentes productos con el respectivo análisis estadístico. Condición: Se cuenta con los registros e informes requeridos para el análisis estadístico, sin embargo no se realiza un análisis adecuado. Causa: El personal del área de calidad no está en capacidad para realizar dicho análisis estadístico. Efecto: La alta gerencia no cuenta con información oportuna y adecuada para la respectiva toma de decisiones. Conclusión: Se concluye que la empresa no usa controles estadísticos. Recomendación: Se recomienda capacitar al personal de calidad para que se pueda ejecutar el control y así tener una idea de si el proceso está bajo control o no.
  • 68.
    Conclusiones • El planmaestro de producción es un componente muy importante dentro del proceso de producción de una empresa, por tanto se debe elaborar correctamente y de forma anticipada. La empresa cuenta con un manual del cómo se debe elaborar y con cuanta anticipación, sin embargo se concluye que este procedimiento no es realizado conforme al manual y no cumple con el estándar. • Siendo un factor muy importante la infraestructura con la que cuente una empresa manufacturera, se concluye que la empresa no cuenta con instalaciones estructuradas de forma que agilicen el proceso. • La elaboración de un producto depende en gran medida de la materia prima requerida, y de que esta cumpla con los estándares de calidad, por tanto se concluye que la empresa no está prestando la atención necesaria y suficiente al control de calidad aplicado a la materia prima que ingresa. • Si bien es cierto el proceso de producción busca obtener productos terminados de alta calidad y que cumpla con las especificaciones del cliente, sin embargo esta idea se malinterpreta en muchas compañías pensando que aplicando controles de calidad al producto final es ser eficientes en la producción, cuando en realidad no es así. Lo ideal es aplicar controles de calidad a lo largo del proceso que permitan reducir los costos por fallas internas. Para el caso de esta auditoría se concluye que la empresa solo ejerce un control de calidad, el cual es aplicado al producto terminado. • Se concluye que la empresa no usa controles estadísticos.
  • 69.
    Recomendaciones • Contratar auna persona especializada en el área de ventas, elaborar el plan maestro de producción con una semana de anticipación y que éste sea elaborado por el Gerente de Producción con apoyo del Jefe de Panadería. • Continuar con el proceso de renovación, revisar el plan de reestructuración de la fábrica y constatar que se cumplirá acorde a lo esperado, en la medida de lo posible agilizar el proceso de renovación. • Diseñar un mejor control de calidad y aplicarlo a todos los materiales que ingresan a bodega. • Implementar controles de calidad en la etapa de amasado, horno y al producto final. De esta manera se reduce el riesgo de producir unidades defectuosas que desemboque en desecho de todo un lote. • Se recomienda capacitar al personal de calidad para que se pueda ejecutar el control y así tener una idea de si el proceso está bajo control o no. •