UNIVERSIDAD DE PAMPLONA
                             COMPUTADORES PARA EDUCAR
      ESTRATEGIA DE FORMACIÓN Y ACCESO PARA LA APROPIACIÓN PEDAGÓGICA DE LAS TIC
                            PROYECTO PEDAGÓGICO CON TIC
                                        2012


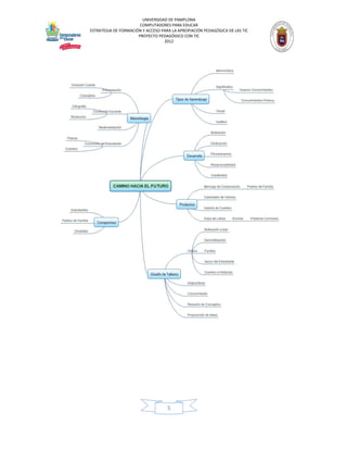
                       CAMINO HACIA EL FUTURO




                                   AUTORES:


                        RAÚL VILARDY CAMARGO
                      RUBY QUINTANA GUERRERO




CENTRO EDUCATIVO RURAL MIXTO JOSE DE LA PAZ VANEGA ORTIZ
                        SEDE NUEVA DIVINO NIÑO




               Esp. ANAXIMENES FLORIÁN ACONCHA
                                    RECTOR


              Ing. ANDRES FELIPE CASTILLO TORRES
                                    GESTOR




                EL CERRITO 13 DE OCTUBRE DE 2012
                        EL BANCO – MAGDALENA
                                   COLOMBIA




                                          1
UNIVERSIDAD DE PAMPLONA
                                       COMPUTADORES PARA EDUCAR
                ESTRATEGIA DE FORMACIÓN Y ACCESO PARA LA APROPIACIÓN PEDAGÓGICA DE LAS TIC
                                      PROYECTO PEDAGÓGICO CON TIC
                                                  2012




                           PREGUNTA DE PROYECTO DE AULA


¿Cómo aprendo a leer y escribir bien?


                                          JUSTIFICACIÓN


En la Institución Educativa Departamental José de la Paz Vanegas Ortiz sede Divino Niño
se realiza un taller pedagógico de lectura y escritura fundamentada en el concepto de
aprendizaje significativo, pretendiendo que el alumno mejore su capacidad comprehensiva
y se apropie de la actividad propuesta. El proyecto se divide en una serie de actividades,
donde el estudiante realiza ejercicios de lectura y escritura basado en narraciones vividas,
guiado por el docente se traza el camino en el proceso apoyado por las TIC, con el fin de
mejorar la calidad educativa y poder alcanzar los logros propuestos por la institución, en
vista que se presentan falencias de redacción, ortografía y comprensión lectora              en
algunos de los estudiantes.
La jornada tiene un fin de brindar a los alumnos las herramientas necesarias para un buen
desenvolvimiento ante la sociedad como persona y así pueda brindar una mejor calidad
de vida a su familia.


                                            OBJETIVOS


OBJETIVO GENERAL


Lograr el desarrollo comprensivo y propositivo de los estudiantes mediante talleres de
aprendizaje apoyados con las TIC.


OBJETIVOS ESPECÍFICOS


   •   Realizar talleres pedagógicos de lectura y escritura basados en aprendizaje
       significativo




                                                    2
UNIVERSIDAD DE PAMPLONA
                                         COMPUTADORES PARA EDUCAR
                  ESTRATEGIA DE FORMACIÓN Y ACCESO PARA LA APROPIACIÓN PEDAGÓGICA DE LAS TIC
                                        PROYECTO PEDAGÓGICO CON TIC
                                                    2012



   •   Emplear el concepto de escuela nueva en la sede para despertar el interés en los
       alumnos en procesos de aprendizaje utilizando las TIC.
   •   Sensibilizar a la comunidad por medio de una actividad de presentación de las
       narraciones creadas por los estudiantes buscando la colaboración por parte de sus
       padres.


                               FUNDAMENTACIÓN CONCEPTUAL

En la sede la ausencia de un acompañamiento por parte de los padres en el proceso de
aprendizaje para realizar las actividades extracurriculares, y la falta de interés por parte
del estudiante ha incurrido en fallas en el proceso educativo. Se plantea una estrategia
pedagógica de aprendizaje significativo porque es un método de reintegro que facilita a
los estudiantes su desarrollo intelectual, haciendo uso de sus conocimientos previos,
permitiendo desenvolver su capacidad creativa en la elaboración de actividades dentro y
fuera del aula.

El cuento

Cuando un niño escucha un cuento se transporta al sitio de los acontecimientos,
recreando en su mente la historia y concentrándose al máximo en cómo se desarrolla,
percibiendo fácilmente el mensaje intrínseco que la narración desea entregar. Por esta
razón es muy buen elemento para desarrollar un taller pedagógico, pues estimula la
imaginación, la creatividad, la concentración. Dentro de los talleres se hace énfasis en la
definición del cuento, las partes del cuento, con su identificación dentro del mismo.

Lectoescritura

Dentro de un proceso mental la lectura y escritura juegan un papel muy importante, pues
van ligados mutuamente, desarrollando en el estudiante las bases para enfrentar su vida.
Las actividades de registro permiten alcanzar un buen rendimiento, en el cual el
estudiante relaciona procesos visuales auditivos y de transcripción. El estudiante no sólo
debe escuchar y entender, también, debe recrear la historia vista anteriormente,
posteriormente el docente realiza su corrección y entrega al estudiante el trabajo para que




                                                      3
UNIVERSIDAD DE PAMPLONA
                                       COMPUTADORES PARA EDUCAR
                ESTRATEGIA DE FORMACIÓN Y ACCESO PARA LA APROPIACIÓN PEDAGÓGICA DE LAS TIC
                                      PROYECTO PEDAGÓGICO CON TIC
                                                  2012


sea apropiado por el estudiante, este es un proceso repetitivo a fin de mejorar el
rendimiento de cada alumno.

Los Valores

Se inculca a los estudiantes valores en cada sesión de los talleres mediante sesiones de
videos para poder afianzar ciertos modales que se han ido perdiendo en algunos
estudiantes de la institución, de la misma manera ciertos videos van dirigidos a los padres
de familia haciendo un llamado a la colaboración dentro del proceso de formación
académico.

Con estos talleres mediante las TIC se busca afianzar las competencias en                    los
estudiantes, para formar un niño creativo, innovador, pensante que se apropie del
conocimiento y se relacione con el modelo de escuela nueva, incentivando su
participación en las actividades.

                                          METODOLOGÍA

Se divide el proyecto en diferentes fases para su eventual desarrollo.

Proyecto se realiza por fases de la siguiente manera:

Fase1: Preparación del taller

Fase 2: Selección de material didáctico

Fase 3: Desarrollo Taller 1 (El cuento)

Fase 4: Desarrollo Taller 2 (Corrección)

Fase 5: Desarrollo Taller 3 (Creación)

Fase 6: Digitalización del proyecto usando las TIC (Creación del Blog y Canal de Youtube)

Fase 7: Presentación del proyecto a la comunidad a través de las TIC.




                                                    4
UNIVERSIDAD DE PAMPLONA
                       COMPUTADORES PARA EDUCAR
ESTRATEGIA DE FORMACIÓN Y ACCESO PARA LA APROPIACIÓN PEDAGÓGICA DE LAS TIC
                      PROYECTO PEDAGÓGICO CON TIC
                                  2012




                                    5
UNIVERSIDAD DE PAMPLONA
                                      COMPUTADORES PARA EDUCAR
               ESTRATEGIA DE FORMACIÓN Y ACCESO PARA LA APROPIACIÓN PEDAGÓGICA DE LAS TIC
                                     PROYECTO PEDAGÓGICO CON TIC
                                                 2012


                                RESULTADOS ESPERADOS

Directos:


   •   Mejora en la ortografía de cada uno de los estudiantes que realizaron los talleres.
   •   Mejora en la redacción de cada uno de los estudiantes que realizaron los talleres.
   •   Creación de un cuento por parte de los estudiantes.
   •   Galería de los mejores cuentos creados.

Indirectos:

   •   Motivar a los estudiantes a través de las TIC para participar en las actividades de
       aprendizaje propuestas por el docente.
   •   Sensibilización a los padres de familia para que apoyen a sus hijos en el proceso
       de aprendizaje.
   •   Sensibilización sobre los valores a padres de familia y estudiantes.




                                            EVALUACIÓN


   Se observa el progreso en cada uno de los estudiantes durante los talleres, desde que
   se realizó el primer cuento, y su proceso de corrección, hasta la creación de un cuento
   con mejora en la escritura y redacción.




                                                   6
UNIVERSIDAD DE PAMPLONA
                                         COMPUTADORES PARA EDUCAR
                  ESTRATEGIA DE FORMACIÓN Y ACCESO PARA LA APROPIACIÓN PEDAGÓGICA DE LAS TIC
                                        PROYECTO PEDAGÓGICO CON TIC
                                                    2012


                                            CRONOGRAMA

A continuación se presenta el cronograma de trabajo para el desarrollo del proyecto.


                                                                             SEMANA
                                ACTIVIDAD
                                                                    1 2 3 4 5 6 7 8
              Presentación del Programa CPE
              Apropiación de TIC (Nivel 2)
              Pregunta de Investigación (Nivel 3)
              Estructura del Proyecto (Nivel 4)
              Sensibilización al estudiantado
              Desarrollo Talleres Pedagógicos
              Evaluación 1
              Desarrollo Talleres de Correción
              Evaluación 2
              Desarrollo Taller de Creación
              Evaluación 3
              Digitalización
              Jornada de Sensibilización


                                            BIBLIOGRAFÍA

http://www.youtube.com/watch?v=Rj1bx2l2mFw

http://educacion.laguia2000.com/aprendizaje/aprendizaje-repetitivo

http://www.youtube.com/watch?v=7tJ6uywPnQE&feature=related

http://www.colombiaaprende.edu.co/html/TVeducativa/1600/article-130839.html

http://biblioteca.ucn.edu.co/rdocumentos/tgrados/Documentos/MARIN_Omar_ZABALA_R
obinson.pdf

http://cvc.cervantes.es/ensenanza/biblioteca_ele/asele/pdf/16/16_0467.pdf




                                                      7

Camino hacia el_futuro

  • 1.
    UNIVERSIDAD DE PAMPLONA COMPUTADORES PARA EDUCAR ESTRATEGIA DE FORMACIÓN Y ACCESO PARA LA APROPIACIÓN PEDAGÓGICA DE LAS TIC PROYECTO PEDAGÓGICO CON TIC 2012 CAMINO HACIA EL FUTURO AUTORES: RAÚL VILARDY CAMARGO RUBY QUINTANA GUERRERO CENTRO EDUCATIVO RURAL MIXTO JOSE DE LA PAZ VANEGA ORTIZ SEDE NUEVA DIVINO NIÑO Esp. ANAXIMENES FLORIÁN ACONCHA RECTOR Ing. ANDRES FELIPE CASTILLO TORRES GESTOR EL CERRITO 13 DE OCTUBRE DE 2012 EL BANCO – MAGDALENA COLOMBIA 1
  • 2.
    UNIVERSIDAD DE PAMPLONA COMPUTADORES PARA EDUCAR ESTRATEGIA DE FORMACIÓN Y ACCESO PARA LA APROPIACIÓN PEDAGÓGICA DE LAS TIC PROYECTO PEDAGÓGICO CON TIC 2012 PREGUNTA DE PROYECTO DE AULA ¿Cómo aprendo a leer y escribir bien? JUSTIFICACIÓN En la Institución Educativa Departamental José de la Paz Vanegas Ortiz sede Divino Niño se realiza un taller pedagógico de lectura y escritura fundamentada en el concepto de aprendizaje significativo, pretendiendo que el alumno mejore su capacidad comprehensiva y se apropie de la actividad propuesta. El proyecto se divide en una serie de actividades, donde el estudiante realiza ejercicios de lectura y escritura basado en narraciones vividas, guiado por el docente se traza el camino en el proceso apoyado por las TIC, con el fin de mejorar la calidad educativa y poder alcanzar los logros propuestos por la institución, en vista que se presentan falencias de redacción, ortografía y comprensión lectora en algunos de los estudiantes. La jornada tiene un fin de brindar a los alumnos las herramientas necesarias para un buen desenvolvimiento ante la sociedad como persona y así pueda brindar una mejor calidad de vida a su familia. OBJETIVOS OBJETIVO GENERAL Lograr el desarrollo comprensivo y propositivo de los estudiantes mediante talleres de aprendizaje apoyados con las TIC. OBJETIVOS ESPECÍFICOS • Realizar talleres pedagógicos de lectura y escritura basados en aprendizaje significativo 2
  • 3.
    UNIVERSIDAD DE PAMPLONA COMPUTADORES PARA EDUCAR ESTRATEGIA DE FORMACIÓN Y ACCESO PARA LA APROPIACIÓN PEDAGÓGICA DE LAS TIC PROYECTO PEDAGÓGICO CON TIC 2012 • Emplear el concepto de escuela nueva en la sede para despertar el interés en los alumnos en procesos de aprendizaje utilizando las TIC. • Sensibilizar a la comunidad por medio de una actividad de presentación de las narraciones creadas por los estudiantes buscando la colaboración por parte de sus padres. FUNDAMENTACIÓN CONCEPTUAL En la sede la ausencia de un acompañamiento por parte de los padres en el proceso de aprendizaje para realizar las actividades extracurriculares, y la falta de interés por parte del estudiante ha incurrido en fallas en el proceso educativo. Se plantea una estrategia pedagógica de aprendizaje significativo porque es un método de reintegro que facilita a los estudiantes su desarrollo intelectual, haciendo uso de sus conocimientos previos, permitiendo desenvolver su capacidad creativa en la elaboración de actividades dentro y fuera del aula. El cuento Cuando un niño escucha un cuento se transporta al sitio de los acontecimientos, recreando en su mente la historia y concentrándose al máximo en cómo se desarrolla, percibiendo fácilmente el mensaje intrínseco que la narración desea entregar. Por esta razón es muy buen elemento para desarrollar un taller pedagógico, pues estimula la imaginación, la creatividad, la concentración. Dentro de los talleres se hace énfasis en la definición del cuento, las partes del cuento, con su identificación dentro del mismo. Lectoescritura Dentro de un proceso mental la lectura y escritura juegan un papel muy importante, pues van ligados mutuamente, desarrollando en el estudiante las bases para enfrentar su vida. Las actividades de registro permiten alcanzar un buen rendimiento, en el cual el estudiante relaciona procesos visuales auditivos y de transcripción. El estudiante no sólo debe escuchar y entender, también, debe recrear la historia vista anteriormente, posteriormente el docente realiza su corrección y entrega al estudiante el trabajo para que 3
  • 4.
    UNIVERSIDAD DE PAMPLONA COMPUTADORES PARA EDUCAR ESTRATEGIA DE FORMACIÓN Y ACCESO PARA LA APROPIACIÓN PEDAGÓGICA DE LAS TIC PROYECTO PEDAGÓGICO CON TIC 2012 sea apropiado por el estudiante, este es un proceso repetitivo a fin de mejorar el rendimiento de cada alumno. Los Valores Se inculca a los estudiantes valores en cada sesión de los talleres mediante sesiones de videos para poder afianzar ciertos modales que se han ido perdiendo en algunos estudiantes de la institución, de la misma manera ciertos videos van dirigidos a los padres de familia haciendo un llamado a la colaboración dentro del proceso de formación académico. Con estos talleres mediante las TIC se busca afianzar las competencias en los estudiantes, para formar un niño creativo, innovador, pensante que se apropie del conocimiento y se relacione con el modelo de escuela nueva, incentivando su participación en las actividades. METODOLOGÍA Se divide el proyecto en diferentes fases para su eventual desarrollo. Proyecto se realiza por fases de la siguiente manera: Fase1: Preparación del taller Fase 2: Selección de material didáctico Fase 3: Desarrollo Taller 1 (El cuento) Fase 4: Desarrollo Taller 2 (Corrección) Fase 5: Desarrollo Taller 3 (Creación) Fase 6: Digitalización del proyecto usando las TIC (Creación del Blog y Canal de Youtube) Fase 7: Presentación del proyecto a la comunidad a través de las TIC. 4
  • 5.
    UNIVERSIDAD DE PAMPLONA COMPUTADORES PARA EDUCAR ESTRATEGIA DE FORMACIÓN Y ACCESO PARA LA APROPIACIÓN PEDAGÓGICA DE LAS TIC PROYECTO PEDAGÓGICO CON TIC 2012 5
  • 6.
    UNIVERSIDAD DE PAMPLONA COMPUTADORES PARA EDUCAR ESTRATEGIA DE FORMACIÓN Y ACCESO PARA LA APROPIACIÓN PEDAGÓGICA DE LAS TIC PROYECTO PEDAGÓGICO CON TIC 2012 RESULTADOS ESPERADOS Directos: • Mejora en la ortografía de cada uno de los estudiantes que realizaron los talleres. • Mejora en la redacción de cada uno de los estudiantes que realizaron los talleres. • Creación de un cuento por parte de los estudiantes. • Galería de los mejores cuentos creados. Indirectos: • Motivar a los estudiantes a través de las TIC para participar en las actividades de aprendizaje propuestas por el docente. • Sensibilización a los padres de familia para que apoyen a sus hijos en el proceso de aprendizaje. • Sensibilización sobre los valores a padres de familia y estudiantes. EVALUACIÓN Se observa el progreso en cada uno de los estudiantes durante los talleres, desde que se realizó el primer cuento, y su proceso de corrección, hasta la creación de un cuento con mejora en la escritura y redacción. 6
  • 7.
    UNIVERSIDAD DE PAMPLONA COMPUTADORES PARA EDUCAR ESTRATEGIA DE FORMACIÓN Y ACCESO PARA LA APROPIACIÓN PEDAGÓGICA DE LAS TIC PROYECTO PEDAGÓGICO CON TIC 2012 CRONOGRAMA A continuación se presenta el cronograma de trabajo para el desarrollo del proyecto. SEMANA ACTIVIDAD 1 2 3 4 5 6 7 8 Presentación del Programa CPE Apropiación de TIC (Nivel 2) Pregunta de Investigación (Nivel 3) Estructura del Proyecto (Nivel 4) Sensibilización al estudiantado Desarrollo Talleres Pedagógicos Evaluación 1 Desarrollo Talleres de Correción Evaluación 2 Desarrollo Taller de Creación Evaluación 3 Digitalización Jornada de Sensibilización BIBLIOGRAFÍA http://www.youtube.com/watch?v=Rj1bx2l2mFw http://educacion.laguia2000.com/aprendizaje/aprendizaje-repetitivo http://www.youtube.com/watch?v=7tJ6uywPnQE&feature=related http://www.colombiaaprende.edu.co/html/TVeducativa/1600/article-130839.html http://biblioteca.ucn.edu.co/rdocumentos/tgrados/Documentos/MARIN_Omar_ZABALA_R obinson.pdf http://cvc.cervantes.es/ensenanza/biblioteca_ele/asele/pdf/16/16_0467.pdf 7