BRN Trustees:
Actualización en Patología Pleural
Chairs:
Dra. Susana Padrones (H. Universitari de Bellvitge) y Dra. Virginia Pajares (H. Sant Pau)
Speakers:
Dr. Eduard Barrio (H. Josep Trueta), Dr. José Manuel Porcel (H. Arnau de Vilanova), Dra. Yolanda Galea (H.
Granollers) y Dr. Ernest Nadal (Institut Català d’Oncologia).
With the sponsorship of:
17/09/2024
www.brn.cat
Catéter pleural tunelizado:
¿Cuándo y cómo?
Dra. Susana Padrones
Servicio Neumología. Hosp Univ de Bellvitge
Actualización en Patología Pleural
BRN Trustees:
With the sponsorship of:
17/09/2024
www.brn.cat
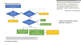
DERRAME PLEURAL MALIGNO (DPM)
• DPM en el 20% de las neoplasias
• +FREQ: pulmón, mama (linfoma, TGI, TGU).
• ↓calidad de vida: disnea, dolor torácico, caquexia, astenia.
• Mal pronóstico: 3 -12 meses supervivencia.
Manejo del DERRAME PLEURAL MALIGNO
DPM
PULMON “libre”
o “no-
reexpandible”
Pronóstico del
paciente
Paciente y sus
preferencias
Entorno
Paciente-sanitario
Toracocentesis repetidas
Pleurodesis:
- DT + talc slurry
- VATS + talc poudrage
Drenaje tunelizado +/-
talc slurry
DPM: pulmón no-reexpandible.
• Sospecha clínica:
• Sin desplazamiento del mediastino en RX.
• hidroneumotórax post-toracocentesis
• derrame pleural que no se puede drenar por la aparición de dolor torácico.
• Manometría pleural.
Elastancia espacio pleural: curva PRESION/VOLUMEN
• PEL <14,5cmH2O/l---- expansible
• PEL >14,5cmH2O/l---- NO expansible
• PEL >19cmH2O/l---- fallo pleurodesis
Toracocentesis evacuadora seguras.
Pereyra. Arch Bronconeumología 2013
DPM: pronóstico del paciente.
L
E
N
T
LDH
ECOG
Neutrófilo/linfocito ratio: NLR
Tipo de tumor
PROMISE
pleurodesis response markers in malignant pleural effusion
low risk, moderate risk or high risk
of mortality
Hb
PCR
Linfocitos
ECOG
Tipo tumoral
TIMP1- pleural fluid tissue inhibitor of metalloproteinases 1
QT/RDT previa
absolute risk of death at 3 months
Clive AO, et al. Thorax 2014
Psallidas, Lancet Oncol 2018
CATATER PLEURAL TUNELIZADO (CPT)
CPT e INFECCIONES
Lui MMS, BMJ Open Resp Res 2016
 CELULITIS……………………………………….. 1,6-2,5%
 INFECCION PLEURAL/EMPIEMA …….. 3,2-5%
En general:
- Responden satisfactoriamente al tratamiento ATB
- En ocasiones tto ATB endovenoso + aspiración contínua
a través del CPT.
- En la mayoría de las ocasiones, NO REQUIRE RETIRAR
DRENAJE.
- En ocasiones….. pleurodesis post-INFEC
CHEST2013; 144: 1597-1602
Respiration 2019;97:70-7
CPT + quimioterapia: > riesgo de infección ??
• IDEA PRECONCEBIDA:
• QT = neutropenia = riesgo infección.
• No hay evidencia robusta que sugiera que DPT aumenta el el riesgo de
infección en aquellos pacientes con QUIMIOTERAPIA
 Journal of Bronchology & Interventional Pulmonology 2013.
 262 pacientes, retrospectivo.
 Infecciones: 6%; no diferencias infecciones según tto: QT vs no QT. (9/173 (5.2%) vs 7/89 (7.9%),
respectively (p=0.4))
 BMC Pulmonary Medicine (2016) 16:41
 104 pacientes, retrospectivo.
Systemic chemotherapy is safe in patients with IPC undergoing chemotherapy
CPT y loculaciones
• Opciones de tratamiento:
• CIR: decorticación….. Procedimiento agresivo. Riesgo de morbimortalidad.
• Enzimas intrapleurales.
• BTS: no evidencia-baja / no recomendaciones - CIR vs Enzimas intrapl
< días ingreso
< %fallo pleurodesis/reintervenciones
Mejoría disnea.,
= calidad de vida
• GOOD PRACTICE POINTS:
A tener en cuenta en algunos pacientes.
CATETER PLEURAL TUNELIZADO
• IMPLICACIONES PSICOLOGICAS
de un CPT:
• Efectos de la “alteración corporal”
que supone CPT.
• EMPODERAMIENTO DEL
PACIENTE:
• Promover autocuidado, ¿es capaz
de llevarlo a cabo?
• IMPLICACION FAMILIAR.
• ¿existe soporte?
• NECESIDADES:
• Enfermera: control precoz
incisiones, control síntomas,
retirada puntos, soporte en la
técnica de drenaje.
• Circuito para solución de
COMPLICACIONES:
• Infección, rotura tubo de drenaje,
loculaciones, obstrucción drenaje,
etc
Pleurodesis con talco: talc slurry – talc poudrage
Roberts ME, et al. Thorax 2023
¿Existe una opción de manejo
definitiva “correcta”?
1. Toracocentesis repetidas vs DT+talc slurry
• BTS: Se recomienda DT+talc slurry, sobretodo en aquellos pacientes
con mejor pronóstico.
• GOOD PRACTIC POINTS:
• Decisiones basadas en las preferencias del paciente. Información PRO/CON de cada una
de las opciones.
Evidencia muy limitada: talc slurry se va a asociar a
- > estancia hospitalaria.
- < reintervenciones, < complicaciones que las toracocentesis de repetición.
2. Drenaje tunelizado vs DT + talc slurry
• BTS: should be offered a choice of IPC or pleurodesis as first-line
intervention in the management of MPE (without non-expandible lung).
The relative risk and benefits should be discussed with patients to individualise
treatment choice.
DPT
=
DPT
=
=
=
3. VATS+talc poudrage vs DT y talc slurry
• BTS: Talc slurry or talc
poudrage may be offered to
patients with MPE to control
fluid and reduce the need for
repeated procedures.
Good practice point: Where a
diagnostic procedure is being
conducted at VATS (pleural biopsies),
if talc pleurodesis is reasonable, this
should be conducted during the same
procedure via poudrage.
VATS
=
=
=
=
4. Pulmón NO-reexpandible:
toracocentesis vs talc slurry vs talc poudrage vs Dtunelizado
• BTS: NO RECOMENDACIONES (poca evidencia)
• Good practice points:
Pacient choice.
Comprobar inicialmente con toracocentesis que existe una mejoría de los
síntomas.
Pulmón no-reexpandible significativo (>25%): D Tunelizado.
Duración del drenaje. Riesgo infección.
Pulmón no reexpandible <25%: talc slurry puede mejorar la calidad de vida,
control de síntomas.
D Tunelizado: drenaje diario vs síntomas
• Recordar: PLEURODESIS ESPONTÁNEA 20-24%
• Drenaje diario vs drenaje según síntomas.
• AMPLE-2 randomised trial (Lancet 2018). N= 90.
• Control disnea: sin diferenecias.
• PLEURODESI ESPONTANIA: 60 days 37·2% vs 11·4 , p=0·0049) // 6 months ( 44·2% vs 15·9%, p=0·004)
• Calidad de vida: > drenaje diario.
• No diferencies: estancia hosp, dolor, complicaciones i mortalidad
• BTS: cuando la RETIRADA del drenaje es prioritario, se recomienda drenaje DIARIO para aumentar la tasa de
pleurodesis.
 Control de síntomas, complicaciones y estancia hospitalaria: sin diferencias.
 Drenaje diario aumenta las tasas de pleurodesis comparado con drenaje alterno o a síntomas.
(EC: AMPLE y TIME2).
D. Tunelizado: cómo mejorar tasa pleurodesis.
EC: IPC PLUS.
154pacientes:
43% in the talc group had successful pleurodesis, as compared
with 23% in the placebo group (hazard ratio, 2.20; P=0.008).
• BTS: Se debería ofrecer la instilación de talco a través de del
CPT en los pacientes con pulmón expandible cuando se
pretende conseguir una pleurodesis y retirada del drenaje.
Talco mejora la tasa de pleurodesis
Mejora el dolor torácico y la disnea
No aumento el número de complicaciones
N Engl J Med 2018
Catéter pleural tunelizado:
¿Cuándo y cómo?
Dra. Susana Padrones
Servicio Neumología. Hosp Univ de Bellvitge
Actualización en Patología Pleural
BRN Trustees:
With the sponsorship of:
17/09/2024
www.brn.cat
Manejo del DERRAME PLEURAL MALIGNO
DPM
PULMON “libre”
o “no-
reexpandible”
Pronóstico del
paciente
Paciente y sus
preferencias
Entorno
Paciente-sanitario
Toracocentesis repetidas
Pleurodesis:
- DT + talc slurry
- VATS + talc poudrage
Drenaje tunelizado +/-
talc slurry
¿Existe una opción de manejo
definitiva “correcta”? Probablemente, NO (una opción única).
Catéter pleural tunelizado:  ¿Cuándo y cómo?

Catéter pleural tunelizado: ¿Cuándo y cómo?

  • 1.
    BRN Trustees: Actualización enPatología Pleural Chairs: Dra. Susana Padrones (H. Universitari de Bellvitge) y Dra. Virginia Pajares (H. Sant Pau) Speakers: Dr. Eduard Barrio (H. Josep Trueta), Dr. José Manuel Porcel (H. Arnau de Vilanova), Dra. Yolanda Galea (H. Granollers) y Dr. Ernest Nadal (Institut Català d’Oncologia). With the sponsorship of: 17/09/2024 www.brn.cat
  • 2.
    Catéter pleural tunelizado: ¿Cuándoy cómo? Dra. Susana Padrones Servicio Neumología. Hosp Univ de Bellvitge Actualización en Patología Pleural BRN Trustees: With the sponsorship of: 17/09/2024 www.brn.cat
  • 3.
    DERRAME PLEURAL MALIGNO(DPM) • DPM en el 20% de las neoplasias • +FREQ: pulmón, mama (linfoma, TGI, TGU). • ↓calidad de vida: disnea, dolor torácico, caquexia, astenia. • Mal pronóstico: 3 -12 meses supervivencia.
  • 4.
    Manejo del DERRAMEPLEURAL MALIGNO DPM PULMON “libre” o “no- reexpandible” Pronóstico del paciente Paciente y sus preferencias Entorno Paciente-sanitario Toracocentesis repetidas Pleurodesis: - DT + talc slurry - VATS + talc poudrage Drenaje tunelizado +/- talc slurry
  • 5.
    DPM: pulmón no-reexpandible. •Sospecha clínica: • Sin desplazamiento del mediastino en RX. • hidroneumotórax post-toracocentesis • derrame pleural que no se puede drenar por la aparición de dolor torácico. • Manometría pleural. Elastancia espacio pleural: curva PRESION/VOLUMEN • PEL <14,5cmH2O/l---- expansible • PEL >14,5cmH2O/l---- NO expansible • PEL >19cmH2O/l---- fallo pleurodesis Toracocentesis evacuadora seguras. Pereyra. Arch Bronconeumología 2013
  • 6.
    DPM: pronóstico delpaciente. L E N T LDH ECOG Neutrófilo/linfocito ratio: NLR Tipo de tumor PROMISE pleurodesis response markers in malignant pleural effusion low risk, moderate risk or high risk of mortality Hb PCR Linfocitos ECOG Tipo tumoral TIMP1- pleural fluid tissue inhibitor of metalloproteinases 1 QT/RDT previa absolute risk of death at 3 months Clive AO, et al. Thorax 2014 Psallidas, Lancet Oncol 2018
  • 7.
  • 8.
    CPT e INFECCIONES LuiMMS, BMJ Open Resp Res 2016  CELULITIS……………………………………….. 1,6-2,5%  INFECCION PLEURAL/EMPIEMA …….. 3,2-5% En general: - Responden satisfactoriamente al tratamiento ATB - En ocasiones tto ATB endovenoso + aspiración contínua a través del CPT. - En la mayoría de las ocasiones, NO REQUIRE RETIRAR DRENAJE. - En ocasiones….. pleurodesis post-INFEC CHEST2013; 144: 1597-1602 Respiration 2019;97:70-7
  • 9.
    CPT + quimioterapia:> riesgo de infección ?? • IDEA PRECONCEBIDA: • QT = neutropenia = riesgo infección. • No hay evidencia robusta que sugiera que DPT aumenta el el riesgo de infección en aquellos pacientes con QUIMIOTERAPIA  Journal of Bronchology & Interventional Pulmonology 2013.  262 pacientes, retrospectivo.  Infecciones: 6%; no diferencias infecciones según tto: QT vs no QT. (9/173 (5.2%) vs 7/89 (7.9%), respectively (p=0.4))  BMC Pulmonary Medicine (2016) 16:41  104 pacientes, retrospectivo. Systemic chemotherapy is safe in patients with IPC undergoing chemotherapy
  • 10.
    CPT y loculaciones •Opciones de tratamiento: • CIR: decorticación….. Procedimiento agresivo. Riesgo de morbimortalidad. • Enzimas intrapleurales. • BTS: no evidencia-baja / no recomendaciones - CIR vs Enzimas intrapl < días ingreso < %fallo pleurodesis/reintervenciones Mejoría disnea., = calidad de vida • GOOD PRACTICE POINTS: A tener en cuenta en algunos pacientes.
  • 11.
    CATETER PLEURAL TUNELIZADO •IMPLICACIONES PSICOLOGICAS de un CPT: • Efectos de la “alteración corporal” que supone CPT. • EMPODERAMIENTO DEL PACIENTE: • Promover autocuidado, ¿es capaz de llevarlo a cabo? • IMPLICACION FAMILIAR. • ¿existe soporte? • NECESIDADES: • Enfermera: control precoz incisiones, control síntomas, retirada puntos, soporte en la técnica de drenaje. • Circuito para solución de COMPLICACIONES: • Infección, rotura tubo de drenaje, loculaciones, obstrucción drenaje, etc
  • 12.
    Pleurodesis con talco:talc slurry – talc poudrage
  • 13.
    Roberts ME, etal. Thorax 2023 ¿Existe una opción de manejo definitiva “correcta”?
  • 14.
    1. Toracocentesis repetidasvs DT+talc slurry • BTS: Se recomienda DT+talc slurry, sobretodo en aquellos pacientes con mejor pronóstico. • GOOD PRACTIC POINTS: • Decisiones basadas en las preferencias del paciente. Información PRO/CON de cada una de las opciones. Evidencia muy limitada: talc slurry se va a asociar a - > estancia hospitalaria. - < reintervenciones, < complicaciones que las toracocentesis de repetición.
  • 15.
    2. Drenaje tunelizadovs DT + talc slurry • BTS: should be offered a choice of IPC or pleurodesis as first-line intervention in the management of MPE (without non-expandible lung). The relative risk and benefits should be discussed with patients to individualise treatment choice. DPT = DPT = = =
  • 16.
    3. VATS+talc poudragevs DT y talc slurry • BTS: Talc slurry or talc poudrage may be offered to patients with MPE to control fluid and reduce the need for repeated procedures. Good practice point: Where a diagnostic procedure is being conducted at VATS (pleural biopsies), if talc pleurodesis is reasonable, this should be conducted during the same procedure via poudrage. VATS = = = =
  • 17.
    4. Pulmón NO-reexpandible: toracocentesisvs talc slurry vs talc poudrage vs Dtunelizado • BTS: NO RECOMENDACIONES (poca evidencia) • Good practice points: Pacient choice. Comprobar inicialmente con toracocentesis que existe una mejoría de los síntomas. Pulmón no-reexpandible significativo (>25%): D Tunelizado. Duración del drenaje. Riesgo infección. Pulmón no reexpandible <25%: talc slurry puede mejorar la calidad de vida, control de síntomas.
  • 18.
    D Tunelizado: drenajediario vs síntomas • Recordar: PLEURODESIS ESPONTÁNEA 20-24% • Drenaje diario vs drenaje según síntomas. • AMPLE-2 randomised trial (Lancet 2018). N= 90. • Control disnea: sin diferenecias. • PLEURODESI ESPONTANIA: 60 days 37·2% vs 11·4 , p=0·0049) // 6 months ( 44·2% vs 15·9%, p=0·004) • Calidad de vida: > drenaje diario. • No diferencies: estancia hosp, dolor, complicaciones i mortalidad • BTS: cuando la RETIRADA del drenaje es prioritario, se recomienda drenaje DIARIO para aumentar la tasa de pleurodesis.  Control de síntomas, complicaciones y estancia hospitalaria: sin diferencias.  Drenaje diario aumenta las tasas de pleurodesis comparado con drenaje alterno o a síntomas. (EC: AMPLE y TIME2).
  • 19.
    D. Tunelizado: cómomejorar tasa pleurodesis. EC: IPC PLUS. 154pacientes: 43% in the talc group had successful pleurodesis, as compared with 23% in the placebo group (hazard ratio, 2.20; P=0.008). • BTS: Se debería ofrecer la instilación de talco a través de del CPT en los pacientes con pulmón expandible cuando se pretende conseguir una pleurodesis y retirada del drenaje. Talco mejora la tasa de pleurodesis Mejora el dolor torácico y la disnea No aumento el número de complicaciones N Engl J Med 2018
  • 20.
    Catéter pleural tunelizado: ¿Cuándoy cómo? Dra. Susana Padrones Servicio Neumología. Hosp Univ de Bellvitge Actualización en Patología Pleural BRN Trustees: With the sponsorship of: 17/09/2024 www.brn.cat
  • 21.
    Manejo del DERRAMEPLEURAL MALIGNO DPM PULMON “libre” o “no- reexpandible” Pronóstico del paciente Paciente y sus preferencias Entorno Paciente-sanitario Toracocentesis repetidas Pleurodesis: - DT + talc slurry - VATS + talc poudrage Drenaje tunelizado +/- talc slurry ¿Existe una opción de manejo definitiva “correcta”? Probablemente, NO (una opción única).

Notas del editor

  • #3 El DPM se asocia al 20% de las neoplasias malignas (diagnóstico, evolución), siendo el cáncer de pulmón y de mama las +FREQ (también linfomas, neoplasias del TGI o TGU). La existencia de dicho derrame va asociarse a un empeoramiento de la calidad de vida de los pacientes debido a la aparición de disnea de esfuerzo, dolor torácico, caquexia, astenia, etc. Además, esta condición asocia a una supervivencia mala, de alrededor de 3-12 meses en función del tipo de neoplasia,
  • #4 Para un adecuado manejo del DPM es necesario tener varios factores en cuenta a la hora de tomar una decisión o estrategia de tratamiento. En primer lugar es muy importante saber si el paciente tiene un pulmón atrapado o no. También cuál es su pronóstico de vida y también son importantes algunos factores relacionados con el propio paciente como son sus preferencias o su entorno. Por otro lado es necesario conocer los procedimientos que tenemos a nuestro alcance como tratamiento del DPM Objetivo: pleurodesis satisfactoria o exitosa aquella que permite estar al menos 90d sin necesidad de realizar ningún procedimiento/intervención terapéutica.
  • #5 La prevalencia del PNE no es desdeñable.-----1/3 de los casos, En una serie de 291 pacientes a los que se les realizó una toracocentesis terapéutica controlada con manometría pleural, uno de cada 3 (93/291; 32%)  Clínicamente vamos a sospechar que un paciente tiene un pulmón atrapado por la aparición de hidroneumotórax post-toracocentesis o en aquellos casos en los que el DP no se puede drenar por la aparición de dolor torácico, tos. En las pruebas de imagen veremos una ausencia de desplazamiento del mediastino. La manometría pleural va a permitir confirmar la sospecha de pulmón atrapado. La presión inicial de apertura ya nos puede orientar si el pulmón se expandirá o no. En los pulmones normales, la PP es ligeramente positiva y a medida que vamos extrayendo líquido va disminuyendo lentamente, lo que sugiere que el pulmón vuelve a su sitio, contactando la pleura visceral con la parietal si se extrae todo o casi todo el líquido pleural. En cambio en el pulmón atrapado, la presión inicial de apertura va a ser ya negativa y desciende rápidamente con la extracción de pequeñas cantidades de líquido pleural. Con la manometría podemos medir la ELASTANCIA del espacio pleural, es decir, los cambios de presión en el espacio pleural según la cantidad de líquido extraído, mediante un diagrama con curvas de presión/volumen. En el pulmón expandible la elastancia es inferior a 14,5 cmH2O por litro y en el PNE >14,5. Esta técnica nos permite llevar a cabo una toracocentesis evacuadora sin el riesgo de que se produzca un edema por re-expansión pulmonar ya que, en ese momento, la PP descendería rápidamente y se debería suspender el procedimiento.  En base a estos resultados se asume que una presión que no exceda de –20cmH2O es razonablemente segura, mientras que una presión de –40cmH2O es de alto riesgo para que se produzca un edema pulmonar. Además sabemos que presiones de> 19 están relacionadas con un fracaso en la pleurodesis, por lo que en estos casos, el uso de un DTT es la mejor estrategia para estos pacientes.
  • #6 Rutinariamente, la valoración pronóstica del paciente nos la suele proporcionar el oncólogo referente del paciente. Sin embargo existen algunas escalas que combinan diferentes variables y que, tras validarse en diferentes series, se correlacionan muy bien con el riesgo de mortalidad, Sin embargo estas escalas no se ha evaluado como herramientas para la toma de decisiones clínicas. The LENT score combines pleural fluid LDH levels, ECOG performance status, serum neutrophil-to-lymphocyte ratio (NLR) and underlying tumour type to predict patients at low risk, moderate risk or high risk of mortality. Proportion of patients surviving to 1, 3 and 6 months according to low-risk, moderate-risk and high-risk LENT scores. (A) ‘UK Cohort 1’ and (B) ‘UK Cohort 2’. The PROMISE score evaluates seven clinical biomarkers and one pleural fluid biomarker (haemoglobin, CRP, white blood cell count, ECOG performance status, cancer type, pleural fluid tissue inhibitor of metalloproteinases 1 (TIMP1) concentrations and previous chemotherapy or radiotherapy) to predict absolute risk of death at 3 months. LENT and PROMISE provide estimates of survival for patients with MPE, but neither have been assessed in their ability to improve outcomes.
  • #10 Una complicación a tener en cuenta es la posibilidad de aparición de loculaciones en la cavidad pleural si se mantiene durante semanas un drenaje tunelizado (aunque pueden aparecer en menos tiempo, o incluso solo tras varias toracocentesis diagnósticas). No es posible hacer recomendaciones en cuanto al fibrinolítico a utilizar, la dosis, el nº de instilaciones…. Reportadas diferentes series co rPA, UK Tasas de sangrado 3%, no fatales.
  • #15 Los 2 procedimientos mejoran la disnea y la calidad de vida de los pacientes, sin diferencias significativas. Complicaciones alrededor del 20-25%, sin diferencias entre las 2 técnicas. La estancia hospitalaria es menor en los pacientes con IPC. Tasa de pleurodesis: no suficiente evidencia Y también a favor del IPC la necesidad de realizar otros procedimientos pleurales
  • #16 No diferencias en cuanto a estancia hospitalaria, control de síntomas o calidad de vida. No diferencias en cuanto a complicaciones pero la pleurodesis a través de la toracoscopia se asocia a un mayor número de complicaciones. A favor del éxito de la pleurodesis con VATS y pleurodesis con talco.
  • #19 Over a period of 4 years, we recruited patients with malignant pleural effusion at 18 centers in the United Kingdom. After the insertion of an indwelling pleural catheter, patients underwent drainage regularly on an outpatient basis. If there was no evidence of substantial lung entrapment (nonexpandable lung, in which lung expansion and pleural apposition are not possible because of visceral fibrosis or bronchial obstruction) at 10 days, patients were randomly assigned to receive either 4 g of talc slurry or placebo through the indwelling pleural catheter on an outpatient basis. Talc or placebo was administered on a single-blind basis. Follow-up lasted for 70 days. The primary outcome was successful pleurodesis at day 35 after randomization. (43%) in the talc group had successful pleurodesis, as compared with 16 of 70 (23%) in the placebo group (hazard ratio, 2.20; 95% confidence interval, 1.23 to 3.92; P=0.008). No significant between-group differences in effusion size and complexity, number of inpatient days, mortality, or number of adverse events were identified. No significant excess of blockages of the indwelling pleural catheter was noted in the talc group.
  • #21 Para un adecuado manejo del DPM es necesario tener varios factores en cuenta a la hora de tomar una decisión o estrategia de tratamiento. En primer lugar es muy importante saber si el paciente tiene un pulmón atrapado o no. También cuál es su pronóstico de vida y también son importantes algunos factores relacionados con el propio paciente como son sus preferencias o su entorno. Por otro lado es necesario conocer los procedimientos que tenemos a nuestro alcance como tratamiento del DPM Objetivo: pleurodesis satisfactoria o exitosa aquella que permite estar al menos 90d sin necesidad de realizar ningún procedimiento/intervención terapéutica.