CRONOLOGIA DE LA TECNOLOGÍA APLICADA A LA EDUCACIÓN
EQUIPO “AGENTES DE CAMBIO”
L.I. Blanca Barrios Cruz
L.C. Citlalli Gladis González López.
Biol. María Magdalena Hernández González.
L.A. Ángel Toscano González.
MAESTRIA EN INGENIERIA EDUCATIVA
REGION: COSTA
PINOTEPA NAL. OAX. MARZO DE 2015.
Educación de
1917 - 1936
Educación de
1960 -2015
Inicios de la Educación
Época de la Conquista
e Independencia
ANTES DE LA
EDUCACION GRIEGA
EDUCACION GRIEGA
EDUCACION
ESCOLASTICA
ANTES DE LA
RENACIOMIENTO
SIGLO XIV-XVI
EDUCACION
PREHISPÁNICA EN
MÉXICO
ANTES DE LA EDUCACION GRIEGA
Escuelas formales en china.
Tenemos los templos egipcios,
enseñanza: Religión, ciencia y
escritura.
3000 A.C 1500 A.C.
2000 A.C
Monjes de India enseñan: religión,
escritura, filosofía y ciencia.
EDUCACION GRIEGA
El pedagogo impartía gimnástica y
música a niños de 7 años.
Ed. Tradicional, las artes marciales,
la educación física; las artes
musicales y la oratoria.
SIGLO X A.C SIGLO V A.C.
SIGLO VII A.C
Cambio educacional: Participación en
el estado.
Los griegos: Educación Homérica y
Esiódica. Preparación para las armas,
política y trabajo.
El pedagogo impartía gimnástica y
música a niños de 7 años.
SIGLO II A.C
EDUCACION ESCOLASTICA
Una educación organizada en Roma
enfocada en la ciencia y el arte.
SIGLO I A.C
Creación de la universidad.: Paris,
Oxford , y Cambridge. Enseñó
dialéctica: Debate, argumentación, y
refutación.
SIGLO XII D.C
RENACIMIENTO SIGLO XIV-XVI
Cambio de ideas pedagógicas: La
ciencia como método educativo.
Alcanzan un gran desarrollo en las
Matemáticas, la Astronomía,
la Mecánica, la Geografía y las
Ciencias Naturales.
Descubrimientos en diferentes
campos: la invención de la imprenta,
el descubrimiento de América,
el establecimiento de la vía marítima
hacia la India.
Para los hijos de los nobles los
humanistas exigían una educación
física y estética plena. También
la enseñanza del latín y del griego,
idiomas que se consideraban
necesarios para poder estudiar
los monumentos literarios de la
Antigüedad.
En el siglo XVI, conjuntamente con las
escuelas primarias,
existían escuelas superiores (latinas) y
escuelas medias (colegios y gimnasios),
donde la
enseñanza tenía una duración de 8 a
10 años (sólo para los hijos de las
personas acomodadas).
EDUCACION PREHISPÁNICA EN MÉXICO
Incluían el aspecto militar, religioso, ya que era el
sector social encargado de gobernar.
Escuelas para las clases altas de la
sociedad y escuelas para los sectores
populares
Para el pueblo, existía una escuela
llamada Telpochcalli.
La escuela para la nobleza era el Calmecac; en este
lugar se les enseñaba, entre otras cosas, historia y
astronomía, la medición del tiempo, música y
filosofía, religión, hábitos de limpieza, cuestiones
de economía y gobierno, y sobre todo, disciplina y
valores morales.
Se encontraba una escuela en cada barrio
o Calpulli.
Enseñaba a los macehualtzin a servir a su
comunidad y a la nobleza, pero principalmente
se les enseñaban distintas habilidades para la
guerra.
Las mujeres del México prehispánico eran
educadas en casa por sus madres en las labores
del hogar y valores morales.
A estas escuelas asistían los hijos de los
sacerdotes, guerreros, jueces,
senadores, maestros y gobernantes.
Había una escuela llamada
Ichpochcalli2 para quienes aspiraban a
convertirse en sacerdotisas, únicamente
pudiendo acceder a esta las mujeres de la
nobleza.
Había escuelas especiales llamadas
Cuicacalli donde se les enseñaba a
cantar, bailar, entre otras
actividades, siempre con un fin
religioso, aunque esta última no era
exclusivamente para las mujeres.
INICIOS DE LA EDUCACIÓN EN MEXICO
CONQUISTA COLONIA
INDEPENDENCIA
Se fundó internado Colegio San José de lo
Naturales
Vasco de Quiroga funda una institución
educativa socialista..
EPOCA DE LA CONQUISTA, COLONIA
XV al XVII : evangelización (representantes
fue Jacobo de Testera), educación popular
indígena.
Pedro de Gante (Franciscano) funda la
primera escuela elemental (letras, canto,
música además de artes y oficios)s
Educación Rural en
escuelas granja (para
hijos de caciques) la
doctrina, leer, escribir y
contar
No se da a conocer ningún acontecimiento
para la educación.
COLONIZACIÓN
CONQUISTA
Colegio de San Juan de Letrán para criollos y
mestizos
1537
primer instituto En Enseñanza
Superior Indígena fue el Colegio de
Santa Cruz de Tlatelolco
se funda las Escuelas Pías
1812
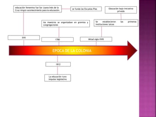
EPOCA DE LA COLONIA
los maestros se organizaban en gremios y
congregaciones
Se establecieron las primeras
instituciones laicas
educación femenina fue Sor Juana Inés de la
Cruz ningún acontecimiento para la educación.
1780
XVII
La educación tuvo
impulso legislativo
Mitad siglo XVIII
Educación bajo iniciativa
privada
1867
EPOCA DE LA INDEPENDENCIA
el Ministerio de Relaciones creó institutos
nacionales de enseñanza pública Reforma educativa
1821 y 1836
Dr. Gabino Barreda
redactar la Ley de
Instrucción Pública
1833
Enrique Laubscher,
Carlos A. Carrillo,
Enrique C. Rebsamen,
Don Justo Sierra
(sentaron las bases de
la educación moderna
de México)
Durante el Porfiriato la educación fue
elitista.
1910
se reabre la
Universidad Nacional
REFORMAS DE 1917
GOB. DE
PLUTARCO ELÍAS
CALLES
(1924-1928)
PERIODO DE
LÁZARO CÁRDENAS
(1934-1940)
REFORMAS DE 1917
ART. 3°
“La educación que imparta el Estado-
Federación, Estados, Municipio-
tenderá a desarrollar armónicamente
todas las facultades del ser humano y
fomentará en él, a la vez el amor a la
patria y la conciencia de la solidaridad
internacional”.
Será Democrática, Nacional,
contribuirá a la mejor
convivencia humana.
La Educación Primaria
será Obligatoria.
Toda educación que el
estado imparta será
Gratuita.
ART. 6°
“La manifestación de los
ideales no será objeto de
ninguna inquisición judicial o
administrativa”.
ART. 24
“Todo hombre es libre de profesar,
la creencia religiosa que más le
agrade y para practicar las
ceremonias, devociones o actos del
culto respectivo, en los templos o
en su domicilio particular, siempre
que no constituyan un delito o falta
penados por la ley”.
GOB. DE PLUTARCO ELÍAS CALLES (1924-1928)
Educación
Jugó un papel prioritario
como instrumento de
unificación y de
consolidación de la
Ideología del Estado.
Proyecto Oficial
Educativo
Tuvo como
objetivo
Más que instruir al
pueblo, enseñarlo a
trabajar –a ganarse la
vida- e inculcarle el
nacionalismo oficial.
SEP
Promovió las Escuelas
Rurales, los Talleres
Técnicos e Industriales y las
Misiones Culturales.
Escuelas Rurales
A través de ellas se
buscó incorporar a los
indígenas al mundo
“civilizado”.
El personaje central
para lograr este
proyecto socializador
fue el maestro.
TALLERES TÉCNICOS
E INDUSTRIALES
Funcionaron en las
áreas urbanas
Con los talleres se cumplía el
doble propósito de liberar la
fuerza creadora que se decía
que tenían todos los mexicanos
y de incorporarla al desarrollo
económico.
Escuelas de Arte que
funcionaron como
Talleres
-Escuelas Nocturnas de Arte
para Trabajadores.
-Escuela Libre de Escultura y
Talla Directa (formación de
cantero, herrero y tallista), y
-Los Centros Populares de
Pintura.
PERIODO DE LÁZARO CÁRDENAS (1934-1940)
Educación
Socialista
Fue uno de los
emblemas de su
propaganda.
Le confirió a la educación un
papel decisivo en el
cumplimiento de la política
gubernamental.
SEP
Por primera vez, desde su
creación, en 1921, fue
conducida por hombres
provenientes de la Provincia
y ajenos a los círculos
intelectuales de la ciudad de
México.
Autoridades
Federales
Tomaron el control de las
Escuelas Rurales y Técnicas
ya existentes.
Promovieron la creación
de nuevos planteles en el
medio rural.
Colegios
Urbanos
Quedaron bajo la
potestad de los gobiernos
estatales.
Decreto Promulgado en
1935
Definía la relación entre el
Gobierno y las Escuelas
Privadas.
“Sólo serían aceptados
maestros que a juicio de la
SEP pudieran
desempeñar las funciones
pedagógicas e ideológicas
que se les habían
asignado”.
Maestro
Rural
“Personaje más importante
del México del momento y
que la escuela tenía un valor
excepcional para el logro de
las demandas más sentidas
del pueblo.
-Instituciones
-Planes de Estudio
-Libros de Texto
elaborados en el curso del
Periodo Cardenista
Se nutrieron de los
antecedentes más inmediatos
de la Educación Rural
Mexicana.
CAPITALISMO
Adolfo López Mateos Echeverría López Portillo
Miguel de la Madrid
Carlos Salinas
Zedillo Fox
Calderón Peña Nieta
PERIODO DE ADOLFO LÓPEZ MATEOS (1962)
1962 decretó la construcción del instituto
Nacional de protección de la infancia (INPI)
su propósito el proteger a la niñez.
1965 La comisión nacional de libros de
textos gratuitos extendió su oferta a las
comunidades minoritarias del país
mediante la producción de libros en
braille.
1968 Lucha estudiantil en la ciudad de
México.
LOS 60´S
PERIODO DE LUIS HECHEVERRIA Y LÓPEZ PORTILLO
1971 Nivel educativo educación
preescolar: fundamentada por la teoría
humanista, se dejaron de lado los
castigos implementando el dialogo y la
libertad de expresión..
1972 Nace el sistema de universidad
abierta de la UNAM.
1974 surge el sistema abierto (medio
superior) en el Instituto Politécnico
Nacional.
1975 El gobierno de México y la
UNESCO, establecen el centro regional
para la educación de adultos y la
alfabetización en México.
Luis Echeverría
López Portillo
1976 El sexenio de López Portillo dio
lugar al Plan Nacional de Educación,
que comprendía un diagnostico del
sistema educativo y programas de
trabajo para la educación básica
1970 a 1976 Planes y programas de
reforma, descentralización y
modernización de la educación nivel
educativo: Básico.
Teoría socio cultural, se pretendía
implementar la enseñanza por
competencias promoviendo la
modalidad social, el dialogo, la
participación y consenso en las
acciones educativas. Buscaban maestro
expertos que promovieran el titulase del
alumno en situaciones de educación
informal.
- Se implemento la reforma “primaria
para todos”
- Predomino la teoría cognitiva, (La
reforma pretendía lograr el desarrollo de
habilidades y aprendizaje, no solo a la
enseñanza de conocimientos)
PERIODO DE MIGUEL DE LA MADRID
1983 La maestra Elba Esther obtiene un
puesto en la educación.
Revolución educativa y descentralización
frustrada. Educación básica.
Promover el desarrollo integral del individuo,
ampliar el acceso a todos los mexicanos y
mejorar la prestación de los servicios.
Teoría socio-cultural, (permitía que los
alumnos fueran autónomos
1984 Reforma a la educación normal o
licenciatura. Nivel superior.
La educación normal se transforma en
licenciatura, el curriculum centrado en el
paradigma de ciencias de la educación.
Prevalece la teoría cognitiva se crean modelos
de procesamiento de información y
aprendizaje estratégico.
1981 Nivel educativo primaria y secundaria:
Teoría socio-cultural, (se toma en cuenta el
contexto)
1988 La distribución de textos gratuitos
garantizo la unidad y el carácter obligatorio de
la educación primaria.
Programa para la modernización de la
educación. Educación básica.
Reforma que se enfoca en: ampliar la
cobertura y redistribución de la oferta;
elevar la calidad, pertinencia y relevancia;
integrar por ciclos; Desconcentrar la
administración; mejorar las condiciones de
los docentes
Reforma que volvió obligatoria la primaria y
secundaria. Apoyando a las escuelas en
zonas pobres
Teoría constructivista. El alumno se visualiza
como un constructor activo de su propio
conocimiento
PERIODO DE CARLOS SALINAS 1988-1994
Teoría psicogenética. Pretende crear una
relación entre sujeto y objeto.
Teoría cognitiva, se encuentran presentes los
aprendizajes basados en competencias donde
el alumno es el sujeto procesador de la
información y el contexto factor principal de
la enseñanza.
1996 Nivel educativo primario y secundario:
La reforma se basa en una innovación que
proyecta un aprendizaje significativo para los
alumnos.
Teoría Humanista: pretende crear alumnos
más sensibles poniendo en práctica los
aprendizajes obtenidos
Nivel educativo. Preescolar. Pretende que se
le brinde a preescolar la importancia de este
nivel avalada por la UNESCO.
PERIODOS DE ERNESTO ZEDILLO Y VICENTE FOX
Ernesto Zedillo
Vicente Fox
2012 Reforma mejor evaluación para todos.
Nivel escolar. Educación básica y media
superior.
Teoría sociocultural. La reforma abarca un
aprendizaje basado en el desarrollo
psicológico donde la educación debe
promover el desarrollo sociocultural
cognoscitivo del alumno.
Teoría constructivista. Los alumnos deben
desarrollar confianza en sus ideas que le
permitan explorar por sí mismo.
PERIODOS DE ERNESTO ZEDILLO Y VICENTE FOX
Felipe Calderón
Enrique Peña Nieto
2010 Nivel escolar. Educación básica.
Involucra todos los niveles educativos y
pretende innovar las estructuras curriculares
y practicas educativas.
Teoría cognitiva. La reforma orienta a la
educación a lograr el desarrollo de
habilidades de aprendizaje y no solo a la
enseñanza de conocimientos, dotando a
los alumnos de habilidades y
conocimientos efectivos
Creación de un servicio profesional docente y
una institución para la evaluación de la
educación.
2009 Nivel educativo. Educación básica. En
esta reforma se desarrolla el aprendizaje por
competencias.
2012 El presidente Enrique Peña Nieto
impulsa una reforma educativa.
.
INICIOS DE LA EDUCACIÓN EN MEXICO
CONQUISTA COLONIA
INDEPENDENCIA
Se fundó internado Colegio San José de lo
Naturales
Vasco de Quiroga funda una institución
educativa socialista..
EPOCA DE LA CONQUISTA, COLONIA
XV al XVII : evangelización (representantes
fue Jacobo de Testera), educación popular
indígena.
Pedro de Gante (Franciscano) funda la
primera escuela elemental (letras, canto,
música además de artes y oficios)s
Educación Rural en
escuelas granja (para
hijos de caciques) la
doctrina, leer, escribir y
contar
No se da a conocer ningún acontecimiento
para la educación.
COLONIZACIÓN
CONQUISTA
Colegio de San Juan de Letrán para criollos y
mestizos
1537
primer instituto En Enseñanza
Superior Indígena fue el Colegio de
Santa Cruz de Tlatelolco
se funda las Escuelas Pías
1812
EPOCA DE LA COLONIA
los maestros se organizaban en gremios y
congregaciones
Se establecieron las primeras
instituciones laicas
educación femenina fue Sor Juana Inés de la
Cruz ningún acontecimiento para la educación.
1780
XVII
La educación tuvo
impulso legislativo
Mitad siglo XVIII
Educación bajo iniciativa
privada
1867
EPOCA DE LA INDEPENDENCIA
el Ministerio de Relaciones creó institutos
nacionales de enseñanza pública Reforma educativa
1821 y 1836
Dr. Gabino Barreda
redactar la Ley de
Instrucción Pública
1833
Enrique Laubscher,
Carlos A. Carrillo,
Enrique C. Rebsamen,
Don Justo Sierra
(sentaron las bases de
la educación moderna
de México)
Durante el Porfiriato la educación fue
elitista.
1910
se reabre la
Universidad Nacional

Cronologíadelaeducaciónenméxico

  • 1.
    CRONOLOGIA DE LATECNOLOGÍA APLICADA A LA EDUCACIÓN EQUIPO “AGENTES DE CAMBIO” L.I. Blanca Barrios Cruz L.C. Citlalli Gladis González López. Biol. María Magdalena Hernández González. L.A. Ángel Toscano González. MAESTRIA EN INGENIERIA EDUCATIVA REGION: COSTA PINOTEPA NAL. OAX. MARZO DE 2015.
  • 2.
    Educación de 1917 -1936 Educación de 1960 -2015 Inicios de la Educación Época de la Conquista e Independencia
  • 3.
    ANTES DE LA EDUCACIONGRIEGA EDUCACION GRIEGA EDUCACION ESCOLASTICA ANTES DE LA RENACIOMIENTO SIGLO XIV-XVI EDUCACION PREHISPÁNICA EN MÉXICO
  • 4.
    ANTES DE LAEDUCACION GRIEGA Escuelas formales en china. Tenemos los templos egipcios, enseñanza: Religión, ciencia y escritura. 3000 A.C 1500 A.C. 2000 A.C Monjes de India enseñan: religión, escritura, filosofía y ciencia.
  • 5.
    EDUCACION GRIEGA El pedagogoimpartía gimnástica y música a niños de 7 años. Ed. Tradicional, las artes marciales, la educación física; las artes musicales y la oratoria. SIGLO X A.C SIGLO V A.C. SIGLO VII A.C Cambio educacional: Participación en el estado. Los griegos: Educación Homérica y Esiódica. Preparación para las armas, política y trabajo. El pedagogo impartía gimnástica y música a niños de 7 años. SIGLO II A.C
  • 6.
    EDUCACION ESCOLASTICA Una educaciónorganizada en Roma enfocada en la ciencia y el arte. SIGLO I A.C Creación de la universidad.: Paris, Oxford , y Cambridge. Enseñó dialéctica: Debate, argumentación, y refutación. SIGLO XII D.C
  • 7.
    RENACIMIENTO SIGLO XIV-XVI Cambiode ideas pedagógicas: La ciencia como método educativo. Alcanzan un gran desarrollo en las Matemáticas, la Astronomía, la Mecánica, la Geografía y las Ciencias Naturales. Descubrimientos en diferentes campos: la invención de la imprenta, el descubrimiento de América, el establecimiento de la vía marítima hacia la India. Para los hijos de los nobles los humanistas exigían una educación física y estética plena. También la enseñanza del latín y del griego, idiomas que se consideraban necesarios para poder estudiar los monumentos literarios de la Antigüedad. En el siglo XVI, conjuntamente con las escuelas primarias, existían escuelas superiores (latinas) y escuelas medias (colegios y gimnasios), donde la enseñanza tenía una duración de 8 a 10 años (sólo para los hijos de las personas acomodadas).
  • 8.
    EDUCACION PREHISPÁNICA ENMÉXICO Incluían el aspecto militar, religioso, ya que era el sector social encargado de gobernar. Escuelas para las clases altas de la sociedad y escuelas para los sectores populares Para el pueblo, existía una escuela llamada Telpochcalli. La escuela para la nobleza era el Calmecac; en este lugar se les enseñaba, entre otras cosas, historia y astronomía, la medición del tiempo, música y filosofía, religión, hábitos de limpieza, cuestiones de economía y gobierno, y sobre todo, disciplina y valores morales. Se encontraba una escuela en cada barrio o Calpulli. Enseñaba a los macehualtzin a servir a su comunidad y a la nobleza, pero principalmente se les enseñaban distintas habilidades para la guerra. Las mujeres del México prehispánico eran educadas en casa por sus madres en las labores del hogar y valores morales. A estas escuelas asistían los hijos de los sacerdotes, guerreros, jueces, senadores, maestros y gobernantes. Había una escuela llamada Ichpochcalli2 para quienes aspiraban a convertirse en sacerdotisas, únicamente pudiendo acceder a esta las mujeres de la nobleza. Había escuelas especiales llamadas Cuicacalli donde se les enseñaba a cantar, bailar, entre otras actividades, siempre con un fin religioso, aunque esta última no era exclusivamente para las mujeres.
  • 9.
    INICIOS DE LAEDUCACIÓN EN MEXICO CONQUISTA COLONIA INDEPENDENCIA
  • 10.
    Se fundó internadoColegio San José de lo Naturales Vasco de Quiroga funda una institución educativa socialista.. EPOCA DE LA CONQUISTA, COLONIA XV al XVII : evangelización (representantes fue Jacobo de Testera), educación popular indígena. Pedro de Gante (Franciscano) funda la primera escuela elemental (letras, canto, música además de artes y oficios)s Educación Rural en escuelas granja (para hijos de caciques) la doctrina, leer, escribir y contar No se da a conocer ningún acontecimiento para la educación. COLONIZACIÓN CONQUISTA Colegio de San Juan de Letrán para criollos y mestizos 1537 primer instituto En Enseñanza Superior Indígena fue el Colegio de Santa Cruz de Tlatelolco
  • 11.
    se funda lasEscuelas Pías 1812 EPOCA DE LA COLONIA los maestros se organizaban en gremios y congregaciones Se establecieron las primeras instituciones laicas educación femenina fue Sor Juana Inés de la Cruz ningún acontecimiento para la educación. 1780 XVII La educación tuvo impulso legislativo Mitad siglo XVIII Educación bajo iniciativa privada
  • 12.
    1867 EPOCA DE LAINDEPENDENCIA el Ministerio de Relaciones creó institutos nacionales de enseñanza pública Reforma educativa 1821 y 1836 Dr. Gabino Barreda redactar la Ley de Instrucción Pública 1833 Enrique Laubscher, Carlos A. Carrillo, Enrique C. Rebsamen, Don Justo Sierra (sentaron las bases de la educación moderna de México) Durante el Porfiriato la educación fue elitista. 1910 se reabre la Universidad Nacional
  • 13.
    REFORMAS DE 1917 GOB.DE PLUTARCO ELÍAS CALLES (1924-1928) PERIODO DE LÁZARO CÁRDENAS (1934-1940)
  • 14.
    REFORMAS DE 1917 ART.3° “La educación que imparta el Estado- Federación, Estados, Municipio- tenderá a desarrollar armónicamente todas las facultades del ser humano y fomentará en él, a la vez el amor a la patria y la conciencia de la solidaridad internacional”. Será Democrática, Nacional, contribuirá a la mejor convivencia humana. La Educación Primaria será Obligatoria. Toda educación que el estado imparta será Gratuita. ART. 6° “La manifestación de los ideales no será objeto de ninguna inquisición judicial o administrativa”. ART. 24 “Todo hombre es libre de profesar, la creencia religiosa que más le agrade y para practicar las ceremonias, devociones o actos del culto respectivo, en los templos o en su domicilio particular, siempre que no constituyan un delito o falta penados por la ley”.
  • 15.
    GOB. DE PLUTARCOELÍAS CALLES (1924-1928) Educación Jugó un papel prioritario como instrumento de unificación y de consolidación de la Ideología del Estado. Proyecto Oficial Educativo Tuvo como objetivo Más que instruir al pueblo, enseñarlo a trabajar –a ganarse la vida- e inculcarle el nacionalismo oficial. SEP Promovió las Escuelas Rurales, los Talleres Técnicos e Industriales y las Misiones Culturales. Escuelas Rurales A través de ellas se buscó incorporar a los indígenas al mundo “civilizado”. El personaje central para lograr este proyecto socializador fue el maestro. TALLERES TÉCNICOS E INDUSTRIALES Funcionaron en las áreas urbanas Con los talleres se cumplía el doble propósito de liberar la fuerza creadora que se decía que tenían todos los mexicanos y de incorporarla al desarrollo económico. Escuelas de Arte que funcionaron como Talleres -Escuelas Nocturnas de Arte para Trabajadores. -Escuela Libre de Escultura y Talla Directa (formación de cantero, herrero y tallista), y -Los Centros Populares de Pintura.
  • 16.
    PERIODO DE LÁZAROCÁRDENAS (1934-1940) Educación Socialista Fue uno de los emblemas de su propaganda. Le confirió a la educación un papel decisivo en el cumplimiento de la política gubernamental. SEP Por primera vez, desde su creación, en 1921, fue conducida por hombres provenientes de la Provincia y ajenos a los círculos intelectuales de la ciudad de México. Autoridades Federales Tomaron el control de las Escuelas Rurales y Técnicas ya existentes. Promovieron la creación de nuevos planteles en el medio rural. Colegios Urbanos Quedaron bajo la potestad de los gobiernos estatales. Decreto Promulgado en 1935 Definía la relación entre el Gobierno y las Escuelas Privadas. “Sólo serían aceptados maestros que a juicio de la SEP pudieran desempeñar las funciones pedagógicas e ideológicas que se les habían asignado”. Maestro Rural “Personaje más importante del México del momento y que la escuela tenía un valor excepcional para el logro de las demandas más sentidas del pueblo. -Instituciones -Planes de Estudio -Libros de Texto elaborados en el curso del Periodo Cardenista Se nutrieron de los antecedentes más inmediatos de la Educación Rural Mexicana.
  • 17.
    CAPITALISMO Adolfo López MateosEcheverría López Portillo Miguel de la Madrid Carlos Salinas Zedillo Fox Calderón Peña Nieta
  • 18.
    PERIODO DE ADOLFOLÓPEZ MATEOS (1962) 1962 decretó la construcción del instituto Nacional de protección de la infancia (INPI) su propósito el proteger a la niñez. 1965 La comisión nacional de libros de textos gratuitos extendió su oferta a las comunidades minoritarias del país mediante la producción de libros en braille. 1968 Lucha estudiantil en la ciudad de México. LOS 60´S
  • 19.
    PERIODO DE LUISHECHEVERRIA Y LÓPEZ PORTILLO 1971 Nivel educativo educación preescolar: fundamentada por la teoría humanista, se dejaron de lado los castigos implementando el dialogo y la libertad de expresión.. 1972 Nace el sistema de universidad abierta de la UNAM. 1974 surge el sistema abierto (medio superior) en el Instituto Politécnico Nacional. 1975 El gobierno de México y la UNESCO, establecen el centro regional para la educación de adultos y la alfabetización en México. Luis Echeverría López Portillo 1976 El sexenio de López Portillo dio lugar al Plan Nacional de Educación, que comprendía un diagnostico del sistema educativo y programas de trabajo para la educación básica 1970 a 1976 Planes y programas de reforma, descentralización y modernización de la educación nivel educativo: Básico. Teoría socio cultural, se pretendía implementar la enseñanza por competencias promoviendo la modalidad social, el dialogo, la participación y consenso en las acciones educativas. Buscaban maestro expertos que promovieran el titulase del alumno en situaciones de educación informal. - Se implemento la reforma “primaria para todos” - Predomino la teoría cognitiva, (La reforma pretendía lograr el desarrollo de habilidades y aprendizaje, no solo a la enseñanza de conocimientos)
  • 20.
    PERIODO DE MIGUELDE LA MADRID 1983 La maestra Elba Esther obtiene un puesto en la educación. Revolución educativa y descentralización frustrada. Educación básica. Promover el desarrollo integral del individuo, ampliar el acceso a todos los mexicanos y mejorar la prestación de los servicios. Teoría socio-cultural, (permitía que los alumnos fueran autónomos 1984 Reforma a la educación normal o licenciatura. Nivel superior. La educación normal se transforma en licenciatura, el curriculum centrado en el paradigma de ciencias de la educación. Prevalece la teoría cognitiva se crean modelos de procesamiento de información y aprendizaje estratégico. 1981 Nivel educativo primaria y secundaria: Teoría socio-cultural, (se toma en cuenta el contexto) 1988 La distribución de textos gratuitos garantizo la unidad y el carácter obligatorio de la educación primaria.
  • 21.
    Programa para lamodernización de la educación. Educación básica. Reforma que se enfoca en: ampliar la cobertura y redistribución de la oferta; elevar la calidad, pertinencia y relevancia; integrar por ciclos; Desconcentrar la administración; mejorar las condiciones de los docentes Reforma que volvió obligatoria la primaria y secundaria. Apoyando a las escuelas en zonas pobres Teoría constructivista. El alumno se visualiza como un constructor activo de su propio conocimiento PERIODO DE CARLOS SALINAS 1988-1994
  • 22.
    Teoría psicogenética. Pretendecrear una relación entre sujeto y objeto. Teoría cognitiva, se encuentran presentes los aprendizajes basados en competencias donde el alumno es el sujeto procesador de la información y el contexto factor principal de la enseñanza. 1996 Nivel educativo primario y secundario: La reforma se basa en una innovación que proyecta un aprendizaje significativo para los alumnos. Teoría Humanista: pretende crear alumnos más sensibles poniendo en práctica los aprendizajes obtenidos Nivel educativo. Preescolar. Pretende que se le brinde a preescolar la importancia de este nivel avalada por la UNESCO. PERIODOS DE ERNESTO ZEDILLO Y VICENTE FOX Ernesto Zedillo Vicente Fox
  • 23.
    2012 Reforma mejorevaluación para todos. Nivel escolar. Educación básica y media superior. Teoría sociocultural. La reforma abarca un aprendizaje basado en el desarrollo psicológico donde la educación debe promover el desarrollo sociocultural cognoscitivo del alumno. Teoría constructivista. Los alumnos deben desarrollar confianza en sus ideas que le permitan explorar por sí mismo. PERIODOS DE ERNESTO ZEDILLO Y VICENTE FOX Felipe Calderón Enrique Peña Nieto 2010 Nivel escolar. Educación básica. Involucra todos los niveles educativos y pretende innovar las estructuras curriculares y practicas educativas. Teoría cognitiva. La reforma orienta a la educación a lograr el desarrollo de habilidades de aprendizaje y no solo a la enseñanza de conocimientos, dotando a los alumnos de habilidades y conocimientos efectivos Creación de un servicio profesional docente y una institución para la evaluación de la educación. 2009 Nivel educativo. Educación básica. En esta reforma se desarrolla el aprendizaje por competencias. 2012 El presidente Enrique Peña Nieto impulsa una reforma educativa. .
  • 24.
    INICIOS DE LAEDUCACIÓN EN MEXICO CONQUISTA COLONIA INDEPENDENCIA
  • 25.
    Se fundó internadoColegio San José de lo Naturales Vasco de Quiroga funda una institución educativa socialista.. EPOCA DE LA CONQUISTA, COLONIA XV al XVII : evangelización (representantes fue Jacobo de Testera), educación popular indígena. Pedro de Gante (Franciscano) funda la primera escuela elemental (letras, canto, música además de artes y oficios)s Educación Rural en escuelas granja (para hijos de caciques) la doctrina, leer, escribir y contar No se da a conocer ningún acontecimiento para la educación. COLONIZACIÓN CONQUISTA Colegio de San Juan de Letrán para criollos y mestizos 1537 primer instituto En Enseñanza Superior Indígena fue el Colegio de Santa Cruz de Tlatelolco
  • 26.
    se funda lasEscuelas Pías 1812 EPOCA DE LA COLONIA los maestros se organizaban en gremios y congregaciones Se establecieron las primeras instituciones laicas educación femenina fue Sor Juana Inés de la Cruz ningún acontecimiento para la educación. 1780 XVII La educación tuvo impulso legislativo Mitad siglo XVIII Educación bajo iniciativa privada
  • 27.
    1867 EPOCA DE LAINDEPENDENCIA el Ministerio de Relaciones creó institutos nacionales de enseñanza pública Reforma educativa 1821 y 1836 Dr. Gabino Barreda redactar la Ley de Instrucción Pública 1833 Enrique Laubscher, Carlos A. Carrillo, Enrique C. Rebsamen, Don Justo Sierra (sentaron las bases de la educación moderna de México) Durante el Porfiriato la educación fue elitista. 1910 se reabre la Universidad Nacional