Fisiopatologia de las Quemaduras



       Leiner Fabián Aroca Maestre
Residente Anestesiología y reanimación HSB
          Universidad El Bosque
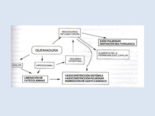
• Quemaduras alteran la homeostasis del
  organismo mas que ningun otro traumatismo
  (afeccion multiorganica)

• Quemaduras severas
  – Abarca mas del 40% de SCT
  – Respuesta hipermetabolica que persiste durante
    un maximo de 1 a 2 años
Zonas de lesion termica
• Zona Central: Necrosis de coagulación:
  desnaturalización proteica, muerte celular.

• Zona de estasis: Lesión vascular, fenómenos
  microtrombóticos. Alteración de regulación
  del tono vascular y del flujo.

• Zona de Hiperemia: Zona viable, perfundida.
• Lesiones graves
  – Fase inicial de disminucion de la perfusion tisular y
    disminucion de la tasa metabolica
  – Fase de flujo, aumeento del metabolismo y la
    circulacion hiperdinamica
Fase inicial
• Lesion microvascular y formacion de edema
  intersticial
• Necrosis de coagulacion con trombosis
  microvascular en la areas mas profundas
• Daño reversible de la microcirculacion
• Perdidad de la integridad capilar
  – Extravasacion de liquido desde el compartimiento
    IV hacia el intersticio



  Alteracion de la                          Aumento de la
                      Alteracion de la
  integridad de la                       presion osmotica en
                     membrana celular
  microcirculacion                        el tejido quemado
Integridad del microcirculacion
• Efecto de mediadores inflamatorios
  –   Prostaglandinas
  –   Tromboxano
  –   Kininas
  –   Serotoninas
  –   Catecolaminas
  –   Histamina
  –   Leucotrienos

• Contribuyen a determinar la gravedad y evolucion
  de la lesion local y efectos a distancia
• Edema en quemaduras pequeñas alacanza su
  maximo nivel entre las 8 y 12 h posteriores

• Quemaduras grandes 18 y 24 h (hipovolemia
  sistemica retrasa la extravasacion de liquido)
• Extravasacion de proteinas
  – Contenido similar de proteinas y electrolitos
  – Perdidas proteicas son proporcionales al tamaño
    de la lesion
  – Hipoproteinemia secundaria (edema pulmonar)
  – Acentuacion del edema con la reanimacion con
    liquidos
Membrana celular

    AGL y
disminucion                        Entrada de Na
de la ATPasa     Edema celular    y agua desde el
                                        EEC
    de la
 membrana




   Isquemia
                 Alteracion del
                  potencial de
                                  Principalmente    Duracion 24 a
     tisular                       en el musculo
                   membrana                           36 horas
Presion osmotica en el tejido quemado
• Aumento de la presion osmotica
  – Extravasacion de sodio desde el compartimiento
    plasmatico
  – Hiponatremia
Membrana
                     celular


Integridad de la                         Presion
microcirculacion                        osmotica


                      Inestabilidad
                    hemodinacmica,
                   reduccion del VP y
                   aumento de la RVP,
                     GC disminuido
Fase hipermetabolica
• Catecolominas y corticoesteroides luego de
  quemaduras mayores de 40% de SCT

• Aumento 10 a 50 veces los niveles plasmaticos

     Incremento del gasto                       Aumento del consumo
                            Incremento del GC
     de energia en reposo                         miocardico de O2



                                                 Disfuncion hepatica,
                                                catabolismo muscular,
         taquicardia            Lipolisis          degradacion de
                                                 proteinas e insulino
                                                      resistencia
Proteinas de fase aguda
• Incremento en los niveles de citoquinas despues
  de la quemadura (3 a 6 meses postquemadura)

• IGF-1, paratohormona, osteocalcina (2 meses
  postquemadura)

• Descenso de los hormonas sexuales y hormonas
  de crecimiento endogenos a los 3 meses
  postquemadura
Consumo energetico
Alteraciones cardiovasculares
• Caida rapida del GC (disminucion del volumen
  plasmatico)
             Hipovolemia          ↓Inotropismo


                                                    ↓ Respuesta
  ↓GC                                              catecolaminas
                      Inestabilidad
                     Cardiovascular
                                                  ↓ Flujo
        ↑R.V.S                                   coronario
                           Edema Fibras
                            Miocárdicas
Alteraciones respiratorias
• Causa mas frecuente de muerte en los
  primeros dias postquemadura

• 25% desarrollan complicaciones respiratorias,
  50% muere por esta causa
• VAS: accion directa del calor o irritantes quimicos
  producidos por la combustion

• VAI: por el contenido gaseoso y particulas de aire
  inspirado (broncoespasmo, TXA2)

• Parenquima pulmonar:
   – Con inhalacion de humo: disminucion de la
     distensibilidad pulmonar 24 h, alteracion V/Q, SDRA
   – Sin inhalacion de humo: edema pulmonar, por
     mediadores inflamatorios
Alteraciones renales
• IRA por hipoperfusion renal

• Diuresis indice mas seguro para vigilar la
  reanimacion
  – Primeras horas o dias: prerrenal
  – Segunda semana: renal y debida a farmacos
    nefrotoxicos o a sepsis
Alteraciones gastrointestinales
• Ileo gastrico e intestinal (desaparece entre 48 –
  72 horas)

• Ulceras de curling en el 90 % pacientes grandes
  quemaduras

• Alteraciones de permeabilidad intestinal

• Colecistitis acalculosa
Alteraciones hematologicas
• Hemolisis intravascular (efecto directo del calor):
  afectar 9 a 40% de los eritrocitos
• Aumento del hematocrito (primeras 24 horas
  70%), sin aumento de incidencia de trombosis)
• Leucocitosis con neutrofilia
• Trombocitopenia en los primeros dias (secuestro)
• Trombocitosis pasada una semana
  (sobreestimulacion medular)
Alteraciones inmunologicas
• Infeccion primera causa de muerte pasados
  los primeros dias postquemadura
• Alteraciones de las barreras mecanicas
• Perdida de proteinas (funcion inmunologica)
• Alteracion de los sistemas de defensa humoral
  y celular
Termorregulacion
• Perdida en pacientes severamente quemados

• Estado hipermetabolico compensa la profunda perdida de
  agua y la severa perdida de calor

• Perdida de agua 4000 mL/m2/24h

• Mediado por incremento consumo de ATP

• Incremento de la temperatura ambiental y en salas de
  cirugia disminuye la tasa metabolica, el catabolismo
  proteico y muscular, mejora la supervivencia
Fase inicial   Fase intermedia    Fase hipermetabolica



   24 – 48 h         48 h – 7 día



 Inestabilidad          SIRS          CATABÓLICA
Cardiopulmonar
                   Disminución del    Hipernatremia
                   gasto cardiaco
                                      Hipokalemia
                   Aumento de las
                    resistencias      Hipocalcemia
  Hiponatremia
                     periféricas
                                      Hipomagnesemia
  Hiperkalemia
                      Pico IL- 6
                                      Hipofosfatemia
Quemaduras electricas
• Producidas por el resultado de la generación de calor, que incluso puede
  alcanzar los 5000ºC .

• La mayor parte de la resistencia a la corriente eléctrica se localiza en el
  punto donde el conductor contacta con la piel, las quemaduras eléctricas
  suelen afectar a ésta y a los tejidos subyacentes.

• Pueden ser de cualquier tamaño y profundidad.

• La necrosis progresiva y la formación de escaras suele ser de mayor
  intensidad y afecta a estructuras mas profundas de lo que indica la lesión
  inicial.

• La lesión por electricidad, especialmente por corriente alterna puede
  producir inmediatamente parálisis respiratoria, fibrilación ventricular
• Alto voltaje produce necrosis y coagulacion

• Bajo voltaje y la corriente alterna alteran la
  configuracion de las proteinas
  – Integridad de la pared celular y sus funcions
Gravedad

• Amperaje y voltaje de la fuente electrica
• Resistencia de los tejidos
• Duracion de la exposicion
• Fuente de energia electrica carece de eneregia
  termica antes de su interaccion con los tejidos

• Quemaduras se deben a la generacion de calor
  por la resistencia de los tejidos

• Resistencia
• Humedad, sudoracion o el agua , reducen la
  resistencia de la piel
  – Muertes por electrocucion

• Paso de la corriente
  – Lesion del endotelio y linfaticos

• Realineamiento de las fibras de colageno
  – Formacion de cataratas
  – Interferencia con la actividad electrica
Musculo
• Lesion muscular
  – Mioglobinuria
  – Hiperkalemia
  – Falla renal aguda


• Edema e isquemia (trombosis vascular)
Lesiones cardiacas
• Arritmias, FV, Asistolia
  – Punto de entrada es una mano y el punto de
    salida es la otra mano
• Lesiones de organos y visceras internas
  – Puntos de entrada y salida estan ubicadas en tronco

• SNC
  – Punto de entrada en la cabeza

• Daño renal
  – Necrosis tubular aguda
  – lesion directa o por la mioglobinuria masiva
    (destruccion muscular y eritrocitos)
• Shcok electrico
  – Fibrilacion ventricular (lesiones de bajo voltaje)
  – Paralisis respiratoria (lesiones de alto voltaje)
GRACIAS

Fisiopatologia quemaduras2

  • 1.
    Fisiopatologia de lasQuemaduras Leiner Fabián Aroca Maestre Residente Anestesiología y reanimación HSB Universidad El Bosque
  • 2.
    • Quemaduras alteranla homeostasis del organismo mas que ningun otro traumatismo (afeccion multiorganica) • Quemaduras severas – Abarca mas del 40% de SCT – Respuesta hipermetabolica que persiste durante un maximo de 1 a 2 años
  • 3.
    Zonas de lesiontermica • Zona Central: Necrosis de coagulación: desnaturalización proteica, muerte celular. • Zona de estasis: Lesión vascular, fenómenos microtrombóticos. Alteración de regulación del tono vascular y del flujo. • Zona de Hiperemia: Zona viable, perfundida.
  • 5.
    • Lesiones graves – Fase inicial de disminucion de la perfusion tisular y disminucion de la tasa metabolica – Fase de flujo, aumeento del metabolismo y la circulacion hiperdinamica
  • 6.
    Fase inicial • Lesionmicrovascular y formacion de edema intersticial • Necrosis de coagulacion con trombosis microvascular en la areas mas profundas • Daño reversible de la microcirculacion
  • 7.
    • Perdidad dela integridad capilar – Extravasacion de liquido desde el compartimiento IV hacia el intersticio Alteracion de la Aumento de la Alteracion de la integridad de la presion osmotica en membrana celular microcirculacion el tejido quemado
  • 8.
    Integridad del microcirculacion •Efecto de mediadores inflamatorios – Prostaglandinas – Tromboxano – Kininas – Serotoninas – Catecolaminas – Histamina – Leucotrienos • Contribuyen a determinar la gravedad y evolucion de la lesion local y efectos a distancia
  • 10.
    • Edema enquemaduras pequeñas alacanza su maximo nivel entre las 8 y 12 h posteriores • Quemaduras grandes 18 y 24 h (hipovolemia sistemica retrasa la extravasacion de liquido)
  • 11.
    • Extravasacion deproteinas – Contenido similar de proteinas y electrolitos – Perdidas proteicas son proporcionales al tamaño de la lesion – Hipoproteinemia secundaria (edema pulmonar) – Acentuacion del edema con la reanimacion con liquidos
  • 12.
    Membrana celular AGL y disminucion Entrada de Na de la ATPasa Edema celular y agua desde el EEC de la membrana Isquemia Alteracion del potencial de Principalmente Duracion 24 a tisular en el musculo membrana 36 horas
  • 13.
    Presion osmotica enel tejido quemado • Aumento de la presion osmotica – Extravasacion de sodio desde el compartimiento plasmatico – Hiponatremia
  • 14.
    Membrana celular Integridad de la Presion microcirculacion osmotica Inestabilidad hemodinacmica, reduccion del VP y aumento de la RVP, GC disminuido
  • 15.
    Fase hipermetabolica • Catecolominasy corticoesteroides luego de quemaduras mayores de 40% de SCT • Aumento 10 a 50 veces los niveles plasmaticos Incremento del gasto Aumento del consumo Incremento del GC de energia en reposo miocardico de O2 Disfuncion hepatica, catabolismo muscular, taquicardia Lipolisis degradacion de proteinas e insulino resistencia
  • 16.
    Proteinas de faseaguda • Incremento en los niveles de citoquinas despues de la quemadura (3 a 6 meses postquemadura) • IGF-1, paratohormona, osteocalcina (2 meses postquemadura) • Descenso de los hormonas sexuales y hormonas de crecimiento endogenos a los 3 meses postquemadura
  • 17.
  • 18.
    Alteraciones cardiovasculares • Caidarapida del GC (disminucion del volumen plasmatico) Hipovolemia ↓Inotropismo ↓ Respuesta ↓GC catecolaminas Inestabilidad Cardiovascular ↓ Flujo ↑R.V.S coronario Edema Fibras Miocárdicas
  • 19.
    Alteraciones respiratorias • Causamas frecuente de muerte en los primeros dias postquemadura • 25% desarrollan complicaciones respiratorias, 50% muere por esta causa
  • 20.
    • VAS: acciondirecta del calor o irritantes quimicos producidos por la combustion • VAI: por el contenido gaseoso y particulas de aire inspirado (broncoespasmo, TXA2) • Parenquima pulmonar: – Con inhalacion de humo: disminucion de la distensibilidad pulmonar 24 h, alteracion V/Q, SDRA – Sin inhalacion de humo: edema pulmonar, por mediadores inflamatorios
  • 22.
    Alteraciones renales • IRApor hipoperfusion renal • Diuresis indice mas seguro para vigilar la reanimacion – Primeras horas o dias: prerrenal – Segunda semana: renal y debida a farmacos nefrotoxicos o a sepsis
  • 23.
    Alteraciones gastrointestinales • Ileogastrico e intestinal (desaparece entre 48 – 72 horas) • Ulceras de curling en el 90 % pacientes grandes quemaduras • Alteraciones de permeabilidad intestinal • Colecistitis acalculosa
  • 24.
    Alteraciones hematologicas • Hemolisisintravascular (efecto directo del calor): afectar 9 a 40% de los eritrocitos • Aumento del hematocrito (primeras 24 horas 70%), sin aumento de incidencia de trombosis) • Leucocitosis con neutrofilia • Trombocitopenia en los primeros dias (secuestro) • Trombocitosis pasada una semana (sobreestimulacion medular)
  • 25.
    Alteraciones inmunologicas • Infeccionprimera causa de muerte pasados los primeros dias postquemadura • Alteraciones de las barreras mecanicas • Perdida de proteinas (funcion inmunologica) • Alteracion de los sistemas de defensa humoral y celular
  • 26.
    Termorregulacion • Perdida enpacientes severamente quemados • Estado hipermetabolico compensa la profunda perdida de agua y la severa perdida de calor • Perdida de agua 4000 mL/m2/24h • Mediado por incremento consumo de ATP • Incremento de la temperatura ambiental y en salas de cirugia disminuye la tasa metabolica, el catabolismo proteico y muscular, mejora la supervivencia
  • 29.
    Fase inicial Fase intermedia Fase hipermetabolica 24 – 48 h 48 h – 7 día Inestabilidad SIRS CATABÓLICA Cardiopulmonar Disminución del Hipernatremia gasto cardiaco Hipokalemia Aumento de las resistencias Hipocalcemia Hiponatremia periféricas Hipomagnesemia Hiperkalemia Pico IL- 6 Hipofosfatemia
  • 31.
    Quemaduras electricas • Producidaspor el resultado de la generación de calor, que incluso puede alcanzar los 5000ºC . • La mayor parte de la resistencia a la corriente eléctrica se localiza en el punto donde el conductor contacta con la piel, las quemaduras eléctricas suelen afectar a ésta y a los tejidos subyacentes. • Pueden ser de cualquier tamaño y profundidad. • La necrosis progresiva y la formación de escaras suele ser de mayor intensidad y afecta a estructuras mas profundas de lo que indica la lesión inicial. • La lesión por electricidad, especialmente por corriente alterna puede producir inmediatamente parálisis respiratoria, fibrilación ventricular
  • 32.
    • Alto voltajeproduce necrosis y coagulacion • Bajo voltaje y la corriente alterna alteran la configuracion de las proteinas – Integridad de la pared celular y sus funcions
  • 34.
    Gravedad • Amperaje yvoltaje de la fuente electrica • Resistencia de los tejidos • Duracion de la exposicion
  • 35.
    • Fuente deenergia electrica carece de eneregia termica antes de su interaccion con los tejidos • Quemaduras se deben a la generacion de calor por la resistencia de los tejidos • Resistencia
  • 36.
    • Humedad, sudoraciono el agua , reducen la resistencia de la piel – Muertes por electrocucion • Paso de la corriente – Lesion del endotelio y linfaticos • Realineamiento de las fibras de colageno – Formacion de cataratas – Interferencia con la actividad electrica
  • 37.
    Musculo • Lesion muscular – Mioglobinuria – Hiperkalemia – Falla renal aguda • Edema e isquemia (trombosis vascular)
  • 38.
    Lesiones cardiacas • Arritmias,FV, Asistolia – Punto de entrada es una mano y el punto de salida es la otra mano
  • 39.
    • Lesiones deorganos y visceras internas – Puntos de entrada y salida estan ubicadas en tronco • SNC – Punto de entrada en la cabeza • Daño renal – Necrosis tubular aguda – lesion directa o por la mioglobinuria masiva (destruccion muscular y eritrocitos)
  • 40.
    • Shcok electrico – Fibrilacion ventricular (lesiones de bajo voltaje) – Paralisis respiratoria (lesiones de alto voltaje)
  • 41.