PONTIFICIA UNIVERSIDAD CATÓLICA DEL ECUADOR SEDE IBARRAADMINISTRACIÓN GLOBALDocente: Ing. Eduardo Estévez
SEIS  SIGMA
SEIS SIGMAEs una metodología de mejora de procesos, centrada en la reducción de la variabilidad de los mismos, consiguiendo reducir o eliminar los defectos o fallas en la entrega de un producto o servicio al cliente. La meta de 6 Sigma es llegar a un máximo de 3,4 defectos por millón de eventos u oportunidades (DPMO), entendiéndose como defecto cualquier evento en que un producto o servicio no logra cumplir los requisitos del cliente.
1 sigma = 690.000 DPMO = 30.23% de eficiencia2 sigma = 308.000 DPMO = 69.12% de eficiencia3 sigma = 66.800 DPMO = 93.33% de eficiencia4 sigma = 6.210 DPMO = 99.994% de eficiencia5 sigma = 230 DPMO = 99.99994% de eficiencia6 sigma = 3,4 DPMO = 99.9999966% de eficiencia
HERRAMIENTAS 6 SIGMA
El diagrama de Pareto, también llamado curva 80-20 o Distribución A-B-C, es una gráfica para organizar datos de forma que estos queden en orden descendente, de izquierda a derecha y separados por barras. Permite, pues, asignar un orden de prioridades.El diagrama permite mostrar gráficamente el principio de Pareto (pocos vitales, muchos triviales), es decir, que hay muchos problemas sin importancia frente a unos pocos graves. Mediante la gráfica colocamos los "pocos vitales" a la izquierda y los "muchos triviales" a la derecha.DIAGRAMA DE PARETOVifredoPareto
DIAGRAMA DE PARETO
El diagrama facilita el estudio comparativo de numerosos procesos dentro de las industrias o empresas comerciales, así como fenómenos sociales o naturales, como se puede ver en el ejemplo de la gráfica al principio del artículo.Hay que tener en cuenta que tanto la distribución de los efectos como sus posibles causas no es un proceso lineal sino que el 20% de las causas totales hace que sean originados el 80% de los efectos.
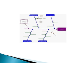
   El Diagrama Causa-Efecto es una forma de organizar y representar las diferentes teorías propuestas sobre las causas de un problema. Se conoce también como diagrama de Ishikawa (por su creador, el Dr. Kaoru Ishikawa, 1943), ó diagrama de Espina de Pescado y se utiliza en las fases de Diagnóstico y Solución de la causa.DIAGRAMA CAUSA - EFECTO (ISHIKAWA)Dr. Kaoru Ishikawa (1915-1989)
La calidad empieza con la educación y termina con la educación.El primer paso a la calidad es conocer lo que el cliente requiere.El estado ideal de la calidad es cuando la inspección no es necesaria.Hay que remover la raíz del problema, no los síntomas. El control de la calidad es responsabilidad de todos los trabajadores.No hay que confundir los medios con los objetivos.Primero poner la calidad y después poner las ganancias a largo plazo.El comercio es la entrada y salida de la calidad.Los altos ejecutivos de las empresas no deben de tener envidia cuando un obrero da una opinión valiosa.Los problemas pueden ser resueltos con simples herramientas para el análisis.Información sin información de dispersión es información falsaElementos claves del pensamiento de Ishikawa:
LAS 6 M DE ANÁLISIS DE ISHIKAWA (mas usuales)Management(Administración y procesos)Manpower(Mano de obra)Machinery(Maquinaria)PROBLEMAMoney(Recursos económicos)Materials(Materia prima)Milieu(Medio ambiente)
Ejemplo:

Herramientas 6 sigma

  • 1.
    PONTIFICIA UNIVERSIDAD CATÓLICA DEL ECUADOR SEDE IBARRAADMINISTRACIÓN GLOBALDocente: Ing. Eduardo Estévez
  • 2.
  • 3.
    SEIS SIGMAEs unametodología de mejora de procesos, centrada en la reducción de la variabilidad de los mismos, consiguiendo reducir o eliminar los defectos o fallas en la entrega de un producto o servicio al cliente. La meta de 6 Sigma es llegar a un máximo de 3,4 defectos por millón de eventos u oportunidades (DPMO), entendiéndose como defecto cualquier evento en que un producto o servicio no logra cumplir los requisitos del cliente.
  • 4.
    1 sigma =690.000 DPMO = 30.23% de eficiencia2 sigma = 308.000 DPMO = 69.12% de eficiencia3 sigma = 66.800 DPMO = 93.33% de eficiencia4 sigma = 6.210 DPMO = 99.994% de eficiencia5 sigma = 230 DPMO = 99.99994% de eficiencia6 sigma = 3,4 DPMO = 99.9999966% de eficiencia
  • 5.
  • 6.
    El diagrama dePareto, también llamado curva 80-20 o Distribución A-B-C, es una gráfica para organizar datos de forma que estos queden en orden descendente, de izquierda a derecha y separados por barras. Permite, pues, asignar un orden de prioridades.El diagrama permite mostrar gráficamente el principio de Pareto (pocos vitales, muchos triviales), es decir, que hay muchos problemas sin importancia frente a unos pocos graves. Mediante la gráfica colocamos los "pocos vitales" a la izquierda y los "muchos triviales" a la derecha.DIAGRAMA DE PARETOVifredoPareto
  • 7.
  • 8.
    El diagrama facilitael estudio comparativo de numerosos procesos dentro de las industrias o empresas comerciales, así como fenómenos sociales o naturales, como se puede ver en el ejemplo de la gráfica al principio del artículo.Hay que tener en cuenta que tanto la distribución de los efectos como sus posibles causas no es un proceso lineal sino que el 20% de las causas totales hace que sean originados el 80% de los efectos.
  • 9.
    El Diagrama Causa-Efecto es una forma de organizar y representar las diferentes teorías propuestas sobre las causas de un problema. Se conoce también como diagrama de Ishikawa (por su creador, el Dr. Kaoru Ishikawa, 1943), ó diagrama de Espina de Pescado y se utiliza en las fases de Diagnóstico y Solución de la causa.DIAGRAMA CAUSA - EFECTO (ISHIKAWA)Dr. Kaoru Ishikawa (1915-1989)
  • 11.
    La calidad empiezacon la educación y termina con la educación.El primer paso a la calidad es conocer lo que el cliente requiere.El estado ideal de la calidad es cuando la inspección no es necesaria.Hay que remover la raíz del problema, no los síntomas. El control de la calidad es responsabilidad de todos los trabajadores.No hay que confundir los medios con los objetivos.Primero poner la calidad y después poner las ganancias a largo plazo.El comercio es la entrada y salida de la calidad.Los altos ejecutivos de las empresas no deben de tener envidia cuando un obrero da una opinión valiosa.Los problemas pueden ser resueltos con simples herramientas para el análisis.Información sin información de dispersión es información falsaElementos claves del pensamiento de Ishikawa:
  • 12.
    LAS 6 MDE ANÁLISIS DE ISHIKAWA (mas usuales)Management(Administración y procesos)Manpower(Mano de obra)Machinery(Maquinaria)PROBLEMAMoney(Recursos económicos)Materials(Materia prima)Milieu(Medio ambiente)
  • 13.