PROTOCOLO CLINICO
1. DEFINICIÓN DEL PROBLEMA: TRASTORNOS DE HIPERCOAGULABILIDAD
Los trastornos de hipercoagulabilidad son un conjunto de alteraciones congénitas o
adquiridas que inducen a un mayor riesgo de trombosis, manifestada como trombosis
venosa profunda con o sin embolismo pulmonar.
Dentro de las causas primarias se encuentra la deficiencia de factores anticoagulantes
siendo la deficiencia de antitrombina III la primera en ser descrita como
desencadénate de eventos trombóticos, desde entonces otras moléculas han sido
identificadas y cuya ausencia lleva en muchas ocasiones a estados de
hipercoagulabilidad.
Dentro de las causas secundarias se considera a los estadios de reposo prolongado,
neoplasias y pacientes críticamente enfermos.
Dada la alta prevalencia de estos eventos y las graves consecuencias que de estos se
desprende es de suma importancia el adecuado manejo profiláctico que permita
prevenir su aparecimiento, y un tratamiento precoz en el caso de que se haya
establecido el cuadro clínico.
2. ETIOLOGÍA
MUTACION ASOCIADA AL FACTOR V DE LEIDEN
La proteína C constituye un potente inhibidor de la coagulación provocando la
destrucción de los factores Va y VIIIa.2
La mutación asociada al factor V de Leiden se produce por una alteración puntual en
el gen que codifica el factor V llevando una sustitución de glutamina por arginina en la
posición 506, haciendo que esta molécula sea mucho mas resistente a la acción de la
proteína C. Esta mutación constituye el 90% aproximadamente de todas las causas
de hipercoagulabilidad secundarias a resistencia a proteína C. Existen otras
mutaciones asociadas al factor V, mucho más raras que sin embargo se manifiestan
clínicamente igual entre las cuales podemos mencionar: al factor V de Cambridge o al
factor V de Liverpool. Otras formas adquiridas de resistencia a la proteína C son el
embarazo, algunos tumores hematológicos sólidos, y la presencia de anticuerpos
antifosfolipidos.2
Se transmite de forma autosómico dominante y dada su alta prevalencia, esta
mutación puede ser considerado como un rasgo evolutivo protector contra ciertas
alteraciones como el sangrado extremo durante el parto o como factor protector
durante un proceso séptico. Se presenta aproximadamente entre el 3 y 8% de las
personas caucásicas, y alrededor del 1% en poblaciones afroamericanas. Rara vez se
encuentra en personas asiáticas, o africanas. La presencia de homocigotos para esta
entidad ocurre en 1 por cada 500 personas caucásicas.2
MUTACIÓN 20210 ASOCIADA A LA PROTROMBINA
Se produce por el intercambio de guanina por adenina en la región 20210 provocando
que el gen de la protrombina no sea codificante. Esta es la segunda alteración más
común dentro del grupo de las trombofilias y se asocia a niveles elevados de
protrombina en plasma, se transmite deforma autosómico dominante.2
Esta mutación se la encuentra mas comúnmente en personas del sur de Europa con
una prevalencia del 0.7 al 4% siendo muy rara en personas de origen no caucásico.2
La presencia de homocigotos con esta alteración es de 1 en 4000 personas de origen
caucásico.2
DEFICIENCIA DE PROTEINA C Y PROTEINA S
La proteína C y S son anticoagulantes naturales dependientes de la vitamina K.
Actúan ligando las células endoteliales trasgredidas a través del receptor de proteína
C la cual a su vez se une al complejo trombina-trombomodulina que se forma al
momento de la instauración del coágulo. Para que la proteína C pueda activarse es
necesario proteína S libre como cofactor la cual a su vez se encargará de inactivar a
los factores Va y VIIIa.2
La deficiencia de proteína C se presenta en alrededor de 1 por cada 200 a 500
personas. Se han identificado mas 160 mutaciones posibles asociadas a este trastorno
y probablemente los individuos homocigotos portadores de esta alteración y con
niveles de proteína C menores al 1% estén en mayor riesgo de presentar
manifestaciones severas de esta alteración como es la púrpura neonatal fulminante.2
La deficiencia de proteína S se presenta en 1 por cada 500 personas y se han logrado
identificar alrededor de 200 mutaciones asociadas a este trastorno, y al igual que la
deficiencia de proteína C, el rasgo homocigoto se asocia a un mayor riesgo de
manifestaciones severas como la púrpura neonatal fulminante.2
La transmisión de los defectos asociados a proteína C y S son de carácter autosómico
dominante teniendo estos pacientes mayor riesgo de sepsis, coagulación intravascular
diseminada (CID), enfermedades hepáticas, deficiencia de vitamina K, y trombosis
aguda.2
La disminución secundaria de proteína S también pueden ser secundarias a la
exposición a altas concentraciones de estrógenos como sucede en el embarazo o por
consumo de anticonceptivos orales.2
DEFICIENCIA DE ANTITROMBINA
Es una enzima que tiene como función interrumpir el proceso de la coagulación a
través de la inhibición de la trombina y por ende de los factores IX, X, XI. Cuando se
encuentra en presencia de heparina la actividad de la antitrombina es 4000 veces
mayor si esta actuara sola.2
La alteración de la antitrombina (AT), provoca un estado protrombótico, el cual puede
producirse sea por incapacidad de la AT de ligarse con la heparina o la incapacidad de
la AT de unirse con la trombina.2
La prevalencia de esta alteración se da en 1 por cada 2000 a 5000 personas,
identificándose más de 130 mutaciones asociadas con esta alteración. La mayor parte
de las personas portadores son heterocigotos, ya que la los homocigotos casi siempre
son incompatibles con la vida.2
Los casos adquiridos de deficiencia de AT pueden ser observados en pacientes con
sepsis, CID, enfermedad hepática, síndrome nefrótico, y quimioterapia con
asparginasa.2
SINDROME DE ANTICUERPOS ANTIFOSFOLIPÍDICO
Este síndrome se presenta cuando se producen anticuerpos en contra de los
fosfolipidos de membrana o las proteínas asociadas a fosfolípidos como son la β2
glucoproteina I y la trombina.2
El efecto de estos anticuerpos se puede observar a nivel de múltiples estratos
celulares como son: a nivel plaquetario, endotelio, monocitos, trofoblastos, e interfiere
con procesos como la activación de la proteína C y de la fibrinólisis.
El diagnóstico de esta entidad requiere al menos la presencia de un evento trombótico
sea arterial o venos, por lo menos un episodio de aborto o episodios a repetición de
partos prematuros, y la evidencia de anticuerpos antifosfolipídicos en dos tomas
consecutivas con al menos 12 semanas de separación entre las dos.
La prevalencia de esta alteración es desconocida pero puede encontrarse hasta en un
50% de las veces en pacientes con lupus eritematoso sistémico (LES) y alrededor del
1 al 5% en la población general.2
El 40% de los pacientes con LES son diagnosticados por debutar con síndrome
antifosfolipídico.2
NIVELES ELEVADOS DE FACTOR VIII
La elevación del factor VIII constituye un factor de riesgo independiente de trombosis y
que guarda relación directamente proporcional con la cantidad de factor circulante.
Suele presentarse de forma familiar sin identificarse hasta el momento polimorfismos
genéticos asociados a esta alteración.
La prevalencia de esta alteración ha sido pobremente estudiada, ya que el factor VIII
es un reactante de fase aguda y por tanto los niveles basales normales son difíciles de
medir. De hecho un 25% de los pacientes que entran a estudios por trombofilia
presentarán elevación de factor VIII sin elevación de proteína C reactiva, sugiriendo
que los niveles elevados de este factor es un hallazgo común en pacientes con
hipercoagulabilidad.2
La elevación del factor VIII ha sido identificada en pacientes con ancestros africanos y
con antecedentes de trombosis venosa.
HIPERHOMOCISTEINEMIA
La presencia de niveles elevados de homocisteina ha demostrado aumentar el riesgo
de episodios trombóticos tanto a nivel arterial como venoso.
La alteración mas importante es la mutación termolábil del gen de la
metiltetrahidrofolato reductasa (MTHFR) a nivel de la posición C677T.
Esta es una alteración común entre la población americana pudiéndose encontrar
homocigotos hasta en un 12% de los casos. Con la consecuente elevación de los
niveles de homocisteina. Sin embargo con un adecuado aporte de folato en la dieta, el
riesgo de presentar eventos trombóticos o abortos por esta alteración es
prácticamente nulo.2, 7
DESORDENES MIELOPROLIFERATIVOS
La trombocitosis esencial y la policitemia vera son dos alteraciones mieloproliferativas
que se asocian a un mayor riesgo de eventos trombóticos especialmente a nivel
arterial. El principal defecto se debe a una mutación a nivel de la Janus cinasa tipo 2
referida como JAK2V61F la cual es encontrada en el 100% de los pacientes con
policitemia vera y en un 50% de los pacientes con trombosis esencial.2,7
En el caso de los pacientes con trombocitosis esencial la presencia de esta mutación
se ha asociado con un aumento del riesgo de presentar eventos coronarios agudos,
así como un aumento en la incidencia de trombosis venosa esplácnica (síndrome de
Budd-Chiari; o trombosis mesentérica, esplénica o portal ) en una tercera parte de los
casos.2
Sin embargo solo la mitad de los pacientes asociados con esta mutación tienen un
desorden mieloproliferativo al momento del diagnóstico y aquellos pacientes con
antecedentes de trombosis esplácnica la posibilidad de presentar un desorden
mieloproliferativo en el futuro es mayor en presencia de la mutación asociada a
JAK2.2,7
HEMOGLOBINURIA PAROXISTICA NOCTURNA
Es un desorden clonal a nivel de las células madre de la médula ósea asociado a la
mutación del gen PIG-A lo que conlleva a la no expresión de la glucoproteina I que
está anclada a la superficie celular. Este defecto se asocia con un mayor riesgo de
eventos trombóticos particularmente en la circulación venosa abdominal aunque
pueden presentarse a nivel de la circulación venosa cerebral y periférica pero en
menor frecuencia. La fisiopatología de los episodios trombóticos asociados a esta
entidad no ha sido enteramente entendida toda vez que ninguno de los hallazgos ha
sido consistente para explicar el por qué del estado trombofílico de estos pacientes por
lo que el manejo de estos casos está asociado a anticoagulación.2,7
ALTERACIONES EN LA FIBRINOLISIS
Varias son las entidades en las que los defectos asociados a la fibrinólisis pueden
causar eventos trombóticos. Entre las más importantes encontramos:
Los niveles bajos de plasminógeno, fueron asociados en un principio a un efecto
protrombótico, sin embargo no se identificó un mayor número eventos de trombóticos
sean estos a nivel arterial o venoso.2
La elevación del factor inhibidor del activador del plasminógeno (PAI-1), puede ser
considerada como indicador de riesgo independiente para episodios trombóticos
venosos mayores aunque esta asociación no es tan fuerte a la hora de predecir
eventos trombóticos arteriales.2
La presencia de los antígenos del factor tisular activador del plasminógeno podría
asociarse a un mayor riesgo de episodios trombóticos, sin embargo varios estudios
han fallado en identificar una fuerte asociación de esta alteración con eventos
trombóticos mayores , no obstante que la presencia de esta variación con niveles
elevados de PAI-1 puede incrementar el riesgo protrombótico .2
El factor inhibidor de la fibrinólisis activado por trombina (TAFI) suprime la fibrinólisis
al evitar que el activador tisular del plasmiógeno se una al plasminógeno y por
consiguiente este se transforme en plasmina. Varios estudios han demostrado que los
niveles elevados de TAFI pueden asociarse a una mayor presentación de eventos
trombóticos y de recurrencias, sin embargo los resultados no son concluyentes.2
DEFECTOS COMBINADOS
Estudios familiares han demostrado que aquellos individuos que eran portadores de
dos o más defectos asociados a hipercoagulabilidad tenían mayor riesgo de padecer
eventos trombóticos en relación a aquellos que tenían alteraciones protromboticas
aisladas. 3
La prevalencia de defectos combinados es bastante menor en relación a la presencia
de un solo defecto, así la incidencia de personas que presentan mutaciones asociada
al factor V de Leiden y de la protrombina 20210ª está alrededor de 1 por cada 1000
personas y en pacientes con reciente diagnóstico de TVP se ha encontrado una
prevalencia de 2.2% a 2.3% de esta alteración.3
Otra combinación identificada es la hiperhomocisteinemia con el factor V de Leiden o
la mutación asociada a la protrombina 20210 A, la cual incrementa el riesgo de TVP en
casi 50 veces más en las personas portadoras de esta alteración.3
OTROS DEFECTOS ASOCIADOS A ESTADOS DE HIPERCOAGULABILIDAD
La relación entre una alteración inherente de hipercoagulabilidad y el embarazo,
también han sido analizadas. Un estudio familiar reportó un incremento en 8 veces el
riesgo de TVP durante el embarazo y el puerperio en pacientes que presentaban esta
combinación.3
Por ejemplo el riesgo de presentar TVP en una paciente con mutación asociada al
factor V de Leiden y embarazo se incrementa entre 4.5 a 16.3 veces más. En cambio
si se asocia al embarazo con la mutación del gen de la trombina 20210 A, el riesgo de
presentar un evento trombótico es 2.9 veces más alto que en los controles sin
antecedente de embarazo.3
Los resultados adversos en el embarazo y en el desarrollo del producto mas
comúnmente observados en este contexto son: abrupto placentario, preclampsia,
retraso de crecimiento intrauterino y pérdida del producto.3
3. CLASIFICACIÓN: Se clasifican en trombofilias primarias o hereditarias y trombofilias
secundarias.
TROMBOFILIAS PRIMARIAS
1) Mutación del Factor V de Leiden
2) Mutación 20210 de la protrombina
3) Deficiencia de proteína C y proteína S.
4) Deficiencia de antitrombina.
5) Síndrome de anticuerpos antifosfolipídicos.
6) Niveles elevados de factor VIII
7) Hiperhomocisteinemia
8) Desordenes mieloproliferativos.
9) Hemoglobinuria paroxística nocturna.
10)Alteraciones de la fibrinólisis.
11) Defectos combinados.
12) Otras asociaciones ligadas a estados de hipercoagulabilidad.4
TROMBOFILIAS SECUNDARIAS
1) Neoplasia activa.
2) Quimioterapia ( L-asparginasa, talidomida)
3) Trombocitopenia inducida por la heparina.
4) Síndrome nefrótico
5) CID
6) Púrpura trombocitopénica trombótica (PTT).
7) Enfermedad de células falciformes.
8) Consumo de contraceptivos orales.
9) Terapia con estrógenos.
10) Embarazo y posparto.
11) Terapia a base de moduladores de los receptores de estrógenos.
12) Enfermedad inflamatoria intestinal.
13) Síndrome de Buerger.
14) Síndrome de Behçet
15) Venas varicosas.
16) LES.
17) Infección por VIH.
18) Deshidratación.4
4. FISIOPATOLOGÍA:
El estado en el cual la sangre puede circular a través del sistema circulatorio está
otorgado por el justo equilibrio entre factores procoagulantes y anticoagulantes por lo
que si cualquiera de estos se alteran producirá alteraciones propias del déficit de ese
determinado factor.1
En circunstancias basales los mecanismos anticoagulantes son por mucho los más
importantes ya que estos impedirán que se libere el mecanismo procoagulante bajo
circunstancias no requeridas por el organismo, y que solamente se expresen en caso
de daño en un determinado tejido.1
Existen varios factores que permiten mantener este estado siendo el flujo sanguíneo
adecuado uno de los más importantes ya que con esto se consigue que varios de los
factores protrombóticos puedan estar diluidos, y que las plaquetas no entren en
contacto directo con el endotelio, gracias al flujo laminar constante que permite formar
una capa entre la superficie plaquetaria y el endotelio. Otro elemento importante es el
estado de inactividad en el que se encuentran los factores procoagulantes que sin
embargo pueden en ciertos estados mantener un estado de subactivación
aumentando el riesgo de trombosis.1
En 1964 se propuso el primer modelo que explicaba como se producía la activación
de los diferentes componentes dentro del proceso de la coagulación aduciendo que
estos se activaban en forma secuencial es decir como una “cascada” provocando que
la activación de un zimógeno lleve a la activación de otra de una manera ordenada.1
En este modelo se identificó dos potenciales vías de activación: la vía intrínseca, la
cual depende de las cargas negativas de la matriz subendotelial que al haber daño del
endotelio subyacente estas quedan expuestas permitiendo que los factores XII, XI, IX,
VIII y V se activen. Y la vía extrínseca dependiente de un factor tisular que al haber un
daño sobre un determinado tejido induce la activación del factor VII. Las dos vías se
unen en el factor X el cual lleva la activación de la protrombina (factor II), en trombina
(factor IIa) y finalmente la conversión del fibrinógeno en fibrina.
Este abordaje del proceso de la coagulación, sin embargo tiene algunas limitaciones
como son el hecho de que este modelo fue concebido en estudios in vitro y no
considera en su verdadera magnitud que el proceso de la coagulación es un proceso
dinámico en el que intervienen al mismo tiempo muchos otros componentes. Por otro
lado considerara al proceso de hemostasia mediado por las plaquetas como un hecho
aislado e independiente, así como el hecho de que la medición del TP puede valorar
toda la vía extrínseca y el TTPa toda la vía intrínseca. No obstante, la valoración de
estos parámetros puede dar resultados ambiguos en algunas circunstancias como por
ejemplo la deficiencia de prekalicreina y del cinicogeno de alto peso molecular puede
prolongar el valor del TTPa de una manera importante sin asociarse a un mayor
riesgo de sangrado.1
La nueva concepción del proceso de la coagulación se basa en un asunto más bien
de tipo dinámico, en donde el principal componente es el llamado factor tisular siendo
este el principal inductor del posterior desarrollo y estabilización del coágulo.
En la estructuración de este modelo se consideran algunos elementos del modelo
tradicional como es: la activación del factor IX y X por acción del factor VII o factor
tisular el cual ligara tanto a la vía intrínseca como a la vía extrínseca, posterior a esto
sobrevendrá una fase inicial, una fase de amplificación y una fase propagación del
coágulo, y la activación plaquetaria por medio del factor activador plaquetario. A
continuación se describe con mayor detenimiento las tres fases que componen este
proceso:
El primer paso se da con la exposición y contacto del factor tisular con la sangre sea
por daño de un tejido o por activación endotelial, esto conlleva a que el factor tisular
que es una glucoproteina de 47Kda que pertenece a la clase II de la superfamilia de
las citocinas, se active y pueda actuar de dos maneras. La una promoviendo la
inflamación, apoptosis, desarrollo embrionario, y migración celular y la otra actuando
como cofactor conjuntamente con los factores VII y VIIa. 1
Este, sin embargo no solamente se encuentra a nivel intravascular como elemento
fundamental del proceso de coagulación sino que también puede encontrarse en
estructuras extravasculares como son: cerebro, corazón pulmones, riñones, testículos
y placenta. La activación de este factor a nivel endotelial puede darse en respuesta a
múltiples estímulos como por ejemplo estímulos inflamatorios por exposición al
lipolisacárido de las bacterias gram negativas como sucede en presencia de un
proceso séptico, en respuesta a las moléculas de adhesión como la selectina P que
se expresa a nivel plaquetario, en presencia del CD40 ligando expresado en los
glóbulos blancos, o la presencia de citocinas inflamatorias como es la interleucina 6,
factor de necrosis tubular, e incluso puede ser activado por las lipoproteínas de baja
densidad oxidadas (LDL).1
Tambaén se cree que este factor tisular puede ser expresado a nivel de los monocitos
y de las plaquetas así como también se ha logrado evidenciar la presencia de
micropartículas las cuales son derivadas directas del factor tisular y se cree que estas
también son capaces de promover estados de hipercoagulabilidad incluso en tejidos
donde no exista la presencia de factor tisular.1
Estas micropartículas tienen la estructura de delgadas vesículas de menos de 1um de
diámetro que expresan antígenos de membrana y que al igual que el factor tisular,
aumenta su concentración en caso de estados proinflamatorios, puede inducir la
activación plaquetaria, o apoptosis1.
Todos estos antecedentes conllevan a identificar que tanto el factor tisular así como
las micropartículas derivadas de este, comparten un intrincado estado de equilibrio
para evitar la propagación inadecuada del coágulo ya que en múltiples estados donde
este equilibrio se rompe provocaran una mayor expresión del proceso de coagulación
como es el caso de: CID, diabetes, trombosis inmune, o síndromes coronarios. 1
Una vez que se activa el factor tisular forma un complejo catalítico con el factor VIIa,
también denominado como complejo del factor extrínseco tipo tenaza el cual es el
encargado de ligar a los fosfolípidos de la membrana celular e inducir la activación de
los zimógenos como el factor IX y factor X. Esta activación del factor llevará a la
producción de pequeñas cantidades de factor IIa. La duración de este proceso
dependerá de las cantidades contenidas de factor tisular y de factor VII y VIIa así
como también de la actividad contrareguladora que ejerza el factor inhibidor del factor
tisular mediante la neutralización del complejo FT:VIIa y por ende la activación del
factor Xa. 1
Posterior a este proceso de activación sobreviene el segundo paso que consiste en la
fase de amplificación, la cual permite la formación de trombina a partir de la vía
intríseca y no de la vía extrínseca. Este proceso se da por la conformación del
complejo VIIa:Xa el cual también se lo conoce como el complejo de factor intrínseco
tipo tenaza el cual se ensambla en la membrana celular especialmente de las
plaquetas en presencia de calcio.1
La formación de este complejo es clave ya que su estructuración permite aumentar la
producción de factor Xa y por consiguiente la inducción del factor IIa en 50 a 100
veces más de lo que podría hacer el complejo de factor extrínseco tipo tenasa.
Esta trombina recién formada no solamente permitirá la expansión del coágulo sino
que también permitirá la activación plaquetaria gracias a la unión de esta con la GpIb
provocando una reacción en cadena que pasa por la activación de los gránulos α
plaquetarios y que terminará con la expresión y activación de la GpIIb/IIIa. Además
induce la producción de factor VIII a partir del complejo factor VIII y el factor de von
Willebrand, así como el aumento del factor XI y XIa. 1.
Esta activación plaquetaria lleva a que las plaquetas se adhieran y formen un
complejo con el colagéno vascular, el cual a su vez producirá un fenómeno de
retroalimentación positiva permitiendo aumentar la cantidad de trombina tanto por el
complejo intrínseco como extrínseco.1
La tercera fase está dada por el proceso de de propagación la cual se caracteriza por
una mayor generación de trombina y depósito de fibrina.
En el proceso de propagación se verán involucrados muchos elementos como son:
las plaquetas previamente activadas, el complejo protrobinasa (FXa:Va), la tenaza
intrínseca, el calcio y la presencia de fosfolipidos, que lleva a la mayor formación de
trombina y finalmente a una mayor producción de fibrina a partir del fibrinógeno, que
en último término permitirá que muchos monómeros solubles de fibrina se
polimericen. Al mismo tiempo se producirá la activación del factor XIIIa y permitira y
la consecuente estabilización del coágulo.1
Paralelo a este proceso, a medida de que el coágulo crece se secreta en mayor
cantidad el inhibidor de la fibrinólisis (TAFI), el cual impedirá que la plasmina se active
y lise al coágulo.1
El proceso contrario al de la coagulación es el de la fibrinólisis el cual es clave para
retraer el coágulo formado por el proceso de hemostasia, así como también es
importante para contrarrestar algunos procesos protrombóticos patológicos como son:
la trombosis intravascular sea de tipo venosa o arterial, o en los procesos
ateroscleróticos por depósito concomitante de fibrina.1
El principal inductor de la fibrinólisis lo constituye la plasmina la cual produce la
degradación de la fibrina en lisisna y arginina constituyéndose estos como productos
de la degradación de la fibrina.1
La plasmina se forma por la degradación proteolítica del plasminógeno mediante la
activación de dos componentes: el activador tisular del plasminógeno (tPA), el cual se
produce por las células endoteliales en respuesta a la presencia de trombina y la
oclusión venosa; y el activador del plasminógeno tipo urocinasa (u-PA).la cual se
forma a partir de una molécula mayor como es la prourocinasa la que es activida por
la plasmina y la presencia de algunos factores de contacto como son el cininógeno, la
precalicreina, y el factor XII. Todos estos factores inductores de la plasmina se
encuentran controlados por el inhibidor del activador del plasminógeno (PAI-1) el cual
se encuentra en grandes cantidades a nivel circulatorio e impide la activación
desmedida de la plasmina.1
A parte de estos dos componentes dentro del proceso de coagulación, existen otras
moléculas que actúan como reguladores intermediarios del proceso de coagulación,
dentro de las cuales podemos identificar:
El inhibidor del factor tisular (TFPI) la cual es una proteasa de serina que neutraliza la
actividad catálitica del factor Xa e inhibe la conformación del complejo FT:VIIa.
Este es formado a nivel de las células endoteliales y en muchas ocasiones puede ser
encontrado ligado al heparan-sulfato, así como también a las moléculas LDL.
La antitrombina la cual constituye el regulador mas importante de la coagulación. Es
una proteasa de serina, que actua sobre los factores que conforman los complejos de
tenaza o de protrombinasa, su mayor efecto es evitar la amplificación y progresión
desmedida del coágulo en zonas de daño; este factor incrementa su actividad en
presencia de heparina o heparinas de bajo peso molecular.1
La proteína C y proteína S que inactivan a los cofactores V, Va, VIIIa, VIIa.
La proteína Z la cual es una proteína dependiente de la vitamina K, tiene como
sustrato de inactivación del factor Xa a través de la proteasa inhibitoria dependiente
de la proteína Z.
Otros factores menos específicos incluyen al inhibidor de la α1 proteasa, que actúa
sobre el factor Xa y la α2 macroglobulina que tiene como principal blanco a la
trombina.1
5. PRESENTACIÓN CLINICA
En muchos de los casos la primera manifestación clínica de cualquier trastorno de
hipercoagulabilidad es la presencia de un primer episodio de TVP en las extremiddes
con o sin tromboembolismo pulmonar.3
Incluso la presencia de tromboflebitis superficial en un extremo, o la presencia de un
evento trombótico a nivel esplácnico o cerebral en otro pueden ser manifestaciones de
un proceso de hipercoagulabilidad.3
En resumen podemos identificar algunas de las siguientes manifestaciones:
 Púrpura fulminate, sea en el adulto o en el recién nacido.
 Trombosis venosa sea superficial o profunda, con o sin tromboembolismo
pulmonar.
 Necrosis de la piel inducida por warfarina.
 trombosis arterial.
 Abortos o partos prematuros recurrentes.
 Complicaciones del embarazo.4
1. COMPLICACIONES:
RIESGO DE TROMBOSIS ASOCIADA A LA MUTACION DEL FACTOR V DE
LEIDEN
Los pacientes heterocigotos para este tipo de mutación son levemente propensos a
producir episodios de trombosis. El riesgo de presentar trombosis venosa profunda
(TVP) se incrementa en solo 2.7 en relación a la población normal, sin embargo los
homozigotos para esta mutación el riego de presentar un evento tromboembólico es
de 18 veces mas que en relación a la población normal. Además que habría que
sumar otros coadyuvantes como son la edad, el consumo de tabaco, obesidad y el
uso de estrógenos.2
En relación al riesgo de recurrencia de un proceso tromboembólico los datos son
limitados pero algunos estudios sostienen que en los pacientes portadores de esta
mutación el riesgo de recurrencia se incrementa en 1.8 veces mas que en la
población normal.2
RIESGO DE TROMBOSIS ASOCIADA A LA MUTACION 20210 DE LA
PROTROMBINA.
Los heterocigotos para esta mutación tienen un riesgo levemente elevado de
trombosis en relación a la población normal. Aproximadamente es tres veces mayor
en relación a las personas no portadoras de esta mutación.2
Además muchos estudios han demostrado que el riesgo de trombosis venosa
asociada a esta mutación es de 1.8 veces en relación a los controles normales, así
como el riesgo de trombosis arterial es de 1.32 veces más que en el caso de
personas no portadoras de la mutación aunque parece existir una asociación
importante con el aumento de accidentes cerebrovasculares isquémicos e infarto
agudo de miocardio especialmente en personas jóvenes.2
En relación a los homocigotos, la presentación es variable y el riesgo de recurrencia
de eventos trombóticos es desconocida.2
RIESGO DE TROMBOSIS ASOCIADA A LA DEFICIENCIA DE PROTEINA C Y S.
Dado a la diversidad genética de las alteraciones asociadas a deficiencia de proteína
C y S existe un amplio espectro de posibilidades en relación al riesgo de trombosis
tanto en individuos de forma aislada así como en casos familiares. El riesgo de
presentar trombosis venosa para este grupo poblacioal se incrementa entre 3 y 11
veces más en relación a las personas no afectadas aunque en algunos casos de
presentación familiar la prevalencia de eventros trombóticos puede ser de hasta el
75%.2
El riesgo de recurrencia de eventos trombóticos en las personas portadoras de esta
alteración es de aproximadamente 1.4 a 1.8 veces mas frecuente en relación a las
personas sanas.2
En relación al riesgo de trombosis arterial, no se ha podido determinar un mayor
riesgo de eventos de este tipo asociados a las personas que padecen esta alteración,
así como un aumento de infarto de miocardio o de acidente cerebrovascular
isquémico.2
El riesgo de partos prematuros superiores a las 28 semanas de gestacióntambién se
encuentra incrementado en los pacientes con deficiencia de proteína C y S.2
RIESGO DE TROMBOSIS ASOCIADA A LA DEFICIENCIA DE ANTITROMBINA.
Este tipo de mutaciones son altamente trombofílicas. La presencia de TVP asociada a
esta alteración puede llegar hasta un 50% en grupos familiares aunque de forma
individual es mucho menor llegando hasta un 6% de los casos.2
El riesgo de recurrencia de un proceso trombótico a nivel venoso se encuentra entre
el 10 y 17% por año, contrario a la escasa asociación de esta alteración con eventos
trombóticos a nivel arterial.2
El riesgo de abortos o partos prematuros asociados con esta entidad es levemente
elevado que las mujeres no portadoras de esta alteración.2
RIESGO DE TROMBOSIS ASOCIADA A LA PRESENCIA DE ANTICUERPOS
ANTIFOSFOLIPÍDICOS.
Es una alteración altamente trombofílica y puede presentarse con episodios tanto a
nivel arterial como venoso. La positividad para los tres anticuerpos como son el
anticoagulante lúpico, anticardiolipina, y en anti β2 glucoproteina I tienen un alto
riesgo de presentar eventos trombóticos así como de abortos o partos prematuros.
El riesgo de recurrencia de un evento trombótico venoso en pacientes con esta
patología es de aproximadamente 29% en los primeros 6 meses y del 50% dentro de
los dos años siguientes.2
RIESGO DE TROMBOSIS ASOCIADA A LA ELEVACION DEL FACTOR VIII
Estudios poblacionales han demostrado que la elevación del factor VIII en más del
150% de su valor normal confiere a esa persona un riesgo 4.8 veces más de
presentar un evento trombótico comparado con aquellas personas que no superan los
niveles de factor VIII mas allá del 100%.2
No se conoce si la elevación de factor VIII sea un factor de riesgo independiente para
presentar episodios recurrentes de trombosis venosa.2
RIESGO DE TROMBOSIS ASOCIADA A LA HIPERHOMOCISTEINEMIA
Varios estudios prospectivos han evaluado esta posibilidad sin ebargo no se ha
logrado identificar un aumento del riesgo de presentación de eventos
tromboembólicos ni recurrencia de estos en personas portadoras de esta alteración.
Estos hallazgos incluyen a aquellos pacientes con homocisteinemia elevada de forma
secundaria a enfermedad renal crónica.2
RIESGO DE TROMBOSIS ASOCIADA A LA PRESENCIA DE LA MUTACION JAK2.
Un estudio encontró que hasta un 5% de pacientes con trombosis venosa cerebral se
asoció a la mutación JAK2. Otro estudio retrospectivo demostró que en pacientes con
antecedentes de TVP pero sin trombosis esplácnica la prevalencia de la mutación
JAK2 fue menor al 1%. Esto concluye que la sola mutación no constituye un factor de
riesgo aislado para el desarrollo de eventos trombóticos o que aumente la recurrencia
de los mismos así como también no aumenta el riesgo de una alteración
mieloproliferativa en los cuatro años de seguimientos posteriores al hallazgo, por lo
que la valoración de JAK2 como método de tamizaje no es recomendado.2
2. PROCEDIMIENTOS DIAGNÓSTICOS:
En primer lugar se debe identificar a los pacientes que son candidatos a ingresar a un
proceso de tamizaje para lo cual podemos valernos de los siguientes criterios:
 Todos los pacientes con antecedente de tromboembolismo
independientemente de la edad de presentación, las circunstancias que
provocaron la trombosis, o la severidad de las manifestaciones clínicas.3
 Los pacientes con neoplasias hematológicas mas un primer evento
tromboembólico, deberían ser estudiados, aunque por regla general los
pacientes oncológicos no entran dentro de los criterios de tamizaje.3
 Las mujeres con antecedentes de complicaciones en el embarazo que no sean
asociadas a TVP como son: uno o mas episodios de partos prematuros, o dos
o mas episodios de abortos.3
 Mujeres con antecedente de preeclampsia, abrupto placentario, retraso de
crecimiento intrautero también son candidatas.3
 Las personas asintomáticas pero que tengan familiares en primer grado de
cosanguineidad con diagnóstico de trombofilia primaria.3
 Mujeres asintomáticas con historia familiar de TVP deben ser estudiadas
previamente al uso de contraceptivos orales, terapia de reemplazo hormonal o
embarazo.3
Los pacientes con antecedente de trombosis arterial por lo general no son
candidatos para entrar dentro de un protocolo de tamizaje para hipercoagulabilidad
salvo que estas se encuentren asociadas a hiperhomocisteinemia.3
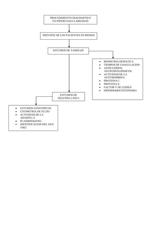
Una vez que se ha identificado a los pacientes que se encuentran potencialmente
en riesgo de padecer un estado de hipercoagulabilidad se les someterá a un panel
de exámenes generales y de primera línea como son:
 Biometria hemática mas frotis
 Tiempos de coagulación
 Tamizaje para anticuerpos antifosfolipídicos.
 Medición de la actividad de la antitrombina mediante un test de
estimulación a base de heparina.
 Medición de proteína C.
 Medición de proteína S.
 Pruebas de resistencia a la proteína C independiente a la mutación del factor
V de Leiden.
 Identificación del factor V de Leiden.
 Identificación de la mutación de la protrombina G20210 A.
 Hiperhomocisteinemia.3,8
Con la aplicación de este panel diagnóstico se puede diagnosticar al menos a una
tercera parte de los pacientes con un primer episodio de TVP. La medición de los
niveles de homocisteina nos aportará al menos el 10% de los diagnósticos,
teniendo como efecto que con este primer tamizaje se logrará diagnosticar por lo
menos al 40% de los pacientes con alguna alteración de hipercoagulabilidad.3
Es importante también considerar las circunstancias que pueden asociarse a
alteraciones de los resultados y que pueden llevar a confusiones en su
interpretación por ejemplo: puede haber niveles bajos de AT por uso prolongado
de heparina, falla hepática, síndrome nefrótico, enfermedad inflamatoria intestinal
o embarazo, niveles bajos de proteína C y S en presencia de anticoagulación
oral.3,8
Otras pruebas adicionales que nos podrían ayudar son:
o Identificación de genotípicos específicos asociados al factor V de Leiden.
o Citometria de flujo en caso de hemogloinuria paroxística nocturna.
o Medición de la actividad de la ADAMTS-13 en caso de sospechar PTT.
o Actividad del plasminógeno.
o Test para valorar la trombocitopenia inducida por la heparina.
o PCR para identificar mutación del gen JAK2.4
ALTERACION METODO DIAGNOSTICO
Mutación asociada al factor V de Leiden Test de resistencia a la proteína C basado
en la medición del TTPa.
PCR para la detección del gen asociado a
la mutación del factor V de Leiden.
Mutación asociada a la protrombina
G20210A.
PCR para detectar la mutación G20210A.
Determinación en plasma de la actividad
del factor II. (presenta menor utilidad en
estudios individuales)
Deficiencia de proteína C y S Test funcionales basados en la
determinación del tiempo de coagulación o
en métodos cromogénicos.
El paciente no debe recibir
anticoagulación oral por al menos 10 días
Deficiencia de antitrombina Ensayos funcionales para deteminar
disminución cuantitativa o cualitativa,
mediante el uso de el método
cromogénico-amiloidótico.
Es mas sensible si se realiza pocas
semanas después del evento trombótico.
Si el resultado es positivo debe ser
repetido el estudio ya que el diagnóstico
no debe basarse en un solo resultado.
Síndrome antifosfolipídico Criterios de Sapporo:
IgG e IgM anti β2 glucoproteina I
IgG e IgM anticardiolipina
Anticoagulante lúpico.
Existe la posibilidad de falsos positivos en
pacinetes que conumen anticoagulantes
orales, ancianos, o en aquellos que
presentan resultados débilmente positivos.
Si en un primer análisis es positivo se
deberá repetir los resultados doce
semanas después.
Elevación del factor VIII Verificación de la actividad del factor VIII
Hiperhomocisteinemia No se indica la medición rutinaria de los
niveles de homocisteina así como el
tamizaje de mutaciones asociadas a la
enzima metiltetrahidrofolato reductasa.
Alteraciones mieloproliferativas Determinación de la mutación JAK2 en:
Pacientes con antecedente de trombosis
venosa esplácnica.
En pacientes con trombosis venosa
cerebral (no es recomendado
rutinariamente)
No se recomienda su determinación en
pacientes con trombosis venosa fuera de
estas dos localizaciones.
Homoglobinuria paroxística nocturna Determinación por citometria de flujo en
sangre periférica de CD55 y CD59 en
pacientes con antecedente de trombosis
venosa con hemolisis o indicios de
citopenia.
Alteraciones en la fibrinolisis La medición de t-PA, PAI-1, TAFI, no
deberían ser medido de forma rutinaria ya
que no aportan mayores datos en el
esclaracimiento en el contexto de un
episodio nuevo de trombosis.
3. SECUENCIA TERAPEUTICA:
El manejo de un paciente con un proceso trombótico asociado a un trastorno de
hipercoagulabilidad se fundamenta en tres aspectos principales
 Tratamiento del evento agudo.
 Profilaxis primaria.
 Profilaxis secundaria.
TRATAMIENTO DEL EVENTO AGUDO
Como regla se conoce que el manejo de una trombosis por hipercoagulabilidad
es idéntico a los eventos trombóticos no asociados a estas alteraciones.
En este contexto se debe siempre descartar la deficiencia de AT ya que estos
pacientes a menudo necesitan altas cantidades de heparina para lograr una
adecuada prolongación del TTPa. En casos extraordinarios puede ser necesaria la
administración de concentrados de AT purificada o en algunos casos de deficiencia
de proteína C puede ser necesaria la administración de concentrados con proteína
C al momento de realizar el cambio a anticoagulación oral con el fin de mantener
los niveles de proteína C en al menos un 50% hasta que se logre alcanzar una
adecuada anticoagulación.3
PREVENCION PRIMARIA.
En un primer momento debe ir enfocada al manejo de la patología de base que
pueda estar provocando el estado de hipercoagulabilidad. En segundo lugar se
debe identificar los factores de riesgo subyacentes como: hospitalización
prolongada, trauma, neoplasia activa con o sin tratamiento con quimioterapia,
colocación de un catéter venoso central o un marcapasos endovenoso,
tromboflebitis superficial, enfermedades neurológicas que comprometan la
motricidad en los miembros inferiores y enfermedad hepática grave y en tercer
lugar se deberá individualizar el riesgo beneficio del uso de anticoagulación en
cada paciente.4
I. Evitar el uso de contraceptivos orales o terapia de reemplazo hormonal
especialmente en mujeres con trombofilias severas.
II. Profilaxis con heparinas de bajo peso molecular en caso de: cirugía,
inmovilización prolongada, inmovilización del los brazos o de las piernas o
viajes prolongados (mas de 4 horas).
III. Profilaxis con heparinas de bajo peso molecular en caso de: puerperio, y en
todo el desarrollo del embarazo.
IV. En caso de deficiencia de AT y embarazo se deberá administrar altas dosis
de heparinas de bajo peso molecular o altas dosis de heparina no
fraccionada con el fin de prolongar el TTPa en 1.3 a 1.5 veces sobre el valor
basal.
V. En el caso de mutación asociada al factor V de Leiden o mutación de la
protrombina 20210A en presencia de embarazo, la indicación de uso de
heparinas de bajo peso molecular permanece controvertida.3
PREVENCION SECUNDARIA.
La TVP tiene una tasa de recurrencia de alrededor del 30% durante el próximo año
en pacientes con episodios trombóticos previos, siendo especialmente importante
entre los 6 y 12 meses posteriores. Los factores de riesgo mayormente asociados a
episodios de recurrencia se encuentran: edad, índice de masa corporal,
enfermedades neurológicas que comprometan a la libre de ambulación, cáncer con
o sin tratamiento con quimioterapia concomitante. Estos pacientes son candidatos
a recibir anticoagulación oral ya que el riesgo de presentar un nuevo episodio
trombótico en el mismo lugar del primer evento es alto, además de que un nuevo
episodio de TEP aumenta el riesgo de mortalidad dentro del los 7 primeros días en
comparación con las personas con un evento primari.4
La utilización de prevención secundaria se pude resumir en las siguientes
indicaciones:
 Profilaxis con anticoagulación oral tan largo tiempo como sea posible en
pacientes con un primer episodio de TVP sin causa aparente con o sin TEP
y que esté asociado a mutación por el factor V de Leiden o a la mutación de
la trombina G20210A, o en su defecto en pacientes con un primer episodio
de TVP con o sin TEP concomitante independiente del genotipo del
paciente.
 Profilaxis con anticoagulación oral de forma indefinida previa evaluación del
riesgo de hemorragia en pacientes con dos o mas episodios de TVP sin
causa aparente con o sin TEP independiente del genotipo del paciente.
Primer episodio de TVP con o sin antecedente de de TEP con trastornos
severos de hipercoagulabilidad como es el caso de los portadores de
alteraciones en la AT, deficiencia de proteína C o S, homocigotos para el
factor V de Leiden, o pacientes con defectos combinados.
 Episodios de tromboembolismo masivos que pudieron haber puesto en
riesgo la vida del paciente.3
Se podrá considerar el uso de anticoagulación indefinida en algunos caso como:
 Dos o mas episodios de tromboflebitis superficial no provocada.
 Dos o mas episodios de TVP con causa conocida con o sin antecedente de
TEP.
 Dos o mas episodios de TVP con o sin antecedente de TEP en los cuales
uno de estos sea sin causa aparente.
 Pacientes con diagnostico de trombofilia sin antecedentes de eventos
trombóticos.3
TROMBOFILIA EN CIRCUNSTANCIAS ESPECIALES
TROMBOFILIA Y USO DE ANTICONCEPTIVOS ORALES O TERAPIA DE
REEMPLAZO HORMONAL.
Es conocido el aumento en el riesgo de presentar eventos trombóticos en pacientes
con consumo de estrógenos y progestágenos. El riesgo es directamente
proporcional al tipo y dosis de estrógeno o progestágeno que se está consumiendo.
Así por ejemplo, se conoce que los progestágenos de tercera generación son mas
trombogenicos que los de segunda generación. Varios estudios han determinado
que las mujeres con trastornos de hipercoagulabilidad y consumo de estos
medicamentos tienen entre 6 y 8 veces más riesgo de presentar eventos
trombóticos. 5
Una alternativa para este tipo de pacientes es el uso de anticonceptivos a base de
progestinas.
TROMBOFILIA Y EMBARAZO
Como se menciono con anterioridad las trombofilias se asocian con un mayor
riesgo de abortos o partos prematuros así como también otras complicaciones
como retardo de crecimiento intrautero, preeclampsia, o abrupto placentario.
Se recomienda que toda paciente con antecedente de síndrome antifosfolipídico o
cualquier estado severo de hipercoagulabilidad con o sin eventos de TEP previos o
complicaciones obstétricas previas deberá ser administrada aspirina, dosis altas de
heparina no fraccionada o heparinas de bajo peso molecular y en el caso de
mujeres portadoras de alteraciones en la metiltetrahidrofolato reductasa se deberá
suplementar con ácido fólico antes y durante el embarazo.5
RIESGO DE TROMBOSIS ASOCIADO A CATETERES PERIFÉRICOS.
El riesgo de presentar eventos trombóticos en pacientes portadores de catéteres
venosos es importante, no solamente por un probable estado de
hipercoagulabilidad inherente sino que la mayor parte de los pacientes que portan
estos dispositivos tienen enfermedades que predisponen a un estado trombogénico
en el paciente como son diferentes tipos de cáncer, administración de
quimioterapia. En este tipo de pacientes la anticoagulación profiláctica es
controvertida ya que pocos estudios han demostrado beneficio a largo plazo sobre
esta conducta.5
HIPERCOAGULABILIDAD Y ALTERACIONES ENDOCRINOLÓGICAS6
DESORDEN ENDOCRINOLOGICO ESTADO DE HIPERCOAGULABILIDAD
Hipotiroidismo Enfermedad de VonWilebrand
Disminución del factor VIII
Hipertiroidismo Anticuepos antifosfolipídicos
Alteración en los factores II, VII y X
Aumento de la actividad del factor VIII
Incremento de la actividad del factor X
Enfermedad de Cushing Aumento de la concentración de PAI-1
Alteración del equilibrio trombina-
antitrombina.
Disminución de la actividad fibrinolítica.
Aumento de los niveles del factor de
VW, factor VIII, factor IX, factor XI y
factor XII.
Acromegalia Niveles elevados de PAI 1 y de t-PA
Disminución de la proteína S
Aumento de los niveles de fibrinógeno.
Deficiencia de GH Aumento del factor de VW.
Aumento de la trombomodulina
Aumento de la expresión de moléculas
de adhesión endotelial.
Incremento de los niveles de PAI-1
Prolactinomas Aumento de la agregación plaquetaria
Síndrome de ovario poliquístico Activación endotelial
Niveles elevados de t-PA
Disminución de la actividad fibrinolítica
Hiperparatiroidismo Aumento de los niveles de t-PA y PAI 1
Aumento en la actividad de los factores
VII y IX.
Síndrome metabólico Hiperactividad plaquetaria
Reducción de la actividad fibrinolítica.
Aumento del estado procoagulante
4. MEDICAMENTOS E INSUMOS UTILIZADOS:
MEDICAMENTO PRESENTACION CANTIDAD FRECUENCIA NUMERO
DE DIAS
HEPARINA NO
FRACCIONADA
25000UI Dosis de
carga:
80mg/kg/peso
Dosis de
mantenimiento:
En bolo y en
infusión
continua
Depende
de la
patologia
18mg/Kg
HEPARINA DE BAJO
PESO MOLECULAR
Enoxaparina
20mg,40mg,80mg
Dosis: 1 a
1,5mg/Kg.
Una o dos
veces al día
Depende
de la
patología
ANTICOAGULANTES
ORALES
Warfarina 5mg Dosis inicial:
5mg
dependiendo
de la
sensibilidad
del paciente.
Monitorización
de acuerdo al
INR
Una vez al
día
Depende
de la
patologia
ANTITROMBINA III
RECOMBINANTE
Atryn 175UI/ml Dosis de
acuerdo al
porcentaje de
actividad de la
AT
Dosis de
carga y
posterior
infusión
continua
Recientemente se ha incluido dentro del arsenal terapéutico a los inhibidores
específicos de la trombina. Dentro de estos el que mayor sustento tiene es el
dabigatran el cual ha sido recientemente aprobado para profilaxis de
tromboembolismo secundario a artroplastia de cadera y rodilla así como para la
prevención de dichos eventos secundarios a fibrilación auricular.9
Este medicamento se presenta como una prodroga que es el dabigatran etexilato
que actúa como un inhibidor reversible de la trombina y a diferencia de la warfarina
tiene la ventaja de que su eficacia no se ve comprometida con la ingesta de
alimentos así como presenta pocas interacciones con otros medicamentos.10
Se absorbe mejor en medio ácido, teniendo una biodisponibilidad del 6%
administrado por vía oral, alcanza el mayor pico plasmático entre la primera y
segunda hora posterior a su administración, con una vida media de 14 a 17 horas,
su excreción se produce en un 80% por vía renal.12
Varios estudios han demostrado que a dosis de 110 a 150mg administrados dos
veces al día han mostrado no ser inferiores en disminuir la incidencia de eventos
cerebrovasculares o embolismo sistémico comparado con el uso de warfarina para
fibrilación auricular, demostrando incluso que a dosis más altas presenta una
eficacia mayor que esta.10
Dentro de los efectos adversos asociados a dabigatran el que tuvo mayor
significancia fue la dispepsia, sin encontrarse un mayor riesgo de sangrado
secundario a su uso comparado con warfarina, sin embargo a dosis mas altas de
las regularmente recomendadas presentaron mayor incidencia de sangrado
digestivo alto, siendo mas común esta asociación en pacientes mayores de 75
años.10,11
Otro aspecto que se asoció a mayor riesgo de sangrado fue en pacientes con
alteración renal, especialmente en aquellos con filtrado glomerular menor de
50cc/min.11
En relación al costo efectividad comparado con la warfarina los resultados son
contradictorios ya que por un lado la warfarina tiene la ventaja de ser mas barata
así como administrarse una vez por día, sin embargo tiene el inconveniente de sus
múltiples interacciones así como la necesidad de ser monitorizada frecuentemente.
Por otra parte si bien el dabigatran es mas caro, y se debe administrar dos veces al
día sin embargo no presenta interacciones y no necesita monitoreo por laboratorio,
además se reduce el riesgo de complicaciones mayores como sangrado
intracerebral.13
Otros anticoagulantes de similares características farmacodinámicas están en
desarrollo como son el rivaroxaban, y el apixaban que se espera que estén
disponibles en un futuro no muy lejano.14
ALGORITMOS:
SOSPECHA DE
HIPERCOAGULABILIDA
D
PRUEBAS DE
TAMIZAJE
TRATAMIENTO
SOSPECHA CLINICA Y
ANTECEDENTES
DIAGNOSTICO
PRUEBAS
ESPECIALES TRATAMIENTO
DEL EVENTO
AGUDO
PROFILAXIS
SECUNDARIA
PROFILAXIS
PRIMARIA
PROCEDIMIENTO DIAGNOSTICO
EN HIPERCOAGULABILIDAD
ESTUDIOS DE TAMIZAJE
 ESTUDIOS GENOTIPICOS
 CITOMETRIA DE FLUJO
 ACTIVIDAD DE LA
ADAMTS-13
 PLASMINOGENO.
 IDENTIFICACION DEL GEN
JAK2
IDENTIFICAR LOS PACIENTES EN RIESGO
 BIOMETRIA HEMATICA
 TIEMPOS DE COAGULACION
 ANTICUERPOS
ANTIFOSFOLIPIDICOS.
 ACTIVIDAD DE LA
ANTITROMBINA
 PROTEINA C.
 PROTEINA S.
 FACTOR V DE LEIDEN
 HIPERHOMOCISTEINEMIA
ESTUDIOS DE
SEGUNDA LINEA
5. VIA CRÍTICA
ACTIVIDAD PRIMER DIA SEGUNDO
DIA
TERCER DÍA 24 HORAS
PREVIA AL
ALTA
ALTA
INTERNO
ROTATIVO
Elaboración de
historia clínica
Transcribir
exámenes
Mantener en orden
la HCL.
Mantener el orden
de la historia clínica
Sintetizar la historia
clínica.
Verificar su
adecuado
ordenamiento
Ordenar la historia
clínica con la
epicrisis y nota de
alta.
Elaborar pedido de
exámenes y turno
para control por
consulta externa.
RESIDENTE Elaboración de nota
de ingreso.
Solicitud de
exámenes de
tamizaje
dependiendo de la
disponibilidad y de
cada caso.
Solicitar
interconsultas.
Iniciar
anticoagulación con
HBPM o heparina no
fraccionada.
Enoxaparina 40 a
80mg SC BID.
Nota de evolución.
Actualización de la
lista de problemas
Mantener en orden
la historia clínica
Nota de evolución.
Actualización de la
lista de problemas
Mantener en orden
la historia clínica
Preparar la epicrisis.
Preparar nota de
alta.
Epicrisis
Nota de alta.
Elaboración de la
receta.
ENFERMERIA Ordenar HCL
Verificar el
cumplimiento de la
solicitud de
exámenes
Evitar traumatizar al
paciente.
Mantener en reposo
la extremidad
comprometida.
Evolución de
enfermería
Verificar el orden de
la HCL.
Evolución de
enfermería
Verificar el orden de
la HCL.
Evolución de
enfermería
Verificar el orden de
la HCL.
Evolución de
enfermería
Verificar el orden de
la HCL.
Nota de alta de
enfermeria.
AUXILIAR Registrar signos
vitales
Registrar signos
vitales.
Registrar signos
vitales.
Registrar signos
vitales
Registrar signos
vitales
INTERNISTA Revisión de la
historia clínica
Revisión de la
historia clínica
Dar soporte general
al paciente.
Dar soporte general
al paciente.
Revisar la historia
clínica y nota de
alta
Revisar y firmar la
epicrisis
MEDICO
ESPECIALISTA
Investigación de la
causa probable.
Inicio de
anticoagulación oral
con warfarina 5 a
7.5mg VO QD
Definir la probable
causa del evento.
Control de la
anticoagulación.
Control de TP e
INR.
Considerar
suspender HBPM.
Definir la probable
etiología.
Verificar una
adecuada
anticoagulación
Indicaciones para el
alta
SECRETARIA Ordenar la historia
clínica
Ordenar la historia
clínica.
Ordenar la historia
clínica.
Ordenar la historia
clínica.
Ordenar y entregar
la historia clínica en
archivo
TRABAJO
SOCIAL
Categorización del
paciente
Seguimiento del
paciente.
Seguimiento del
paciente.
Seguimiento del
paciente.
Seguimiento del
paciente.
BIBLIOGRAFÍA:
1. Adams R, Bird R Review article: coagulation cascade and therapeutics update,
Nephrology 2009 (14): 462–470.
2. Foy P, Moll S, Thrombophilia: 2009 Update, Current Treatment Options in
Cardiovascular Medicine. 2009, (11):114–128.
3. De Stefano V, Rossi E, Paciaroni K, Leone G. Screening for inherited
thrombophilia: Indications and therapeutic implications, Haematologica 2002
(87):1095-1108.
4. Heit, J, Thrombophilia: Common Questions on Laboratory Assessment and
Management. Hematology Am Soc Hematol Educ Program. 2007:127-35.
5. Bockenstedt P. Management of Hereditary Hypercoagulable Disorders,
Hematology Am Soc Hematol Educ Program. 2006:444-9.
6. Franchini M, Lippi G, Manzato F, Vescovi P, Targher G, Hemostatic
abnormalities in endocrine and metabolic disorders, European Journal of
Endocrinology. 2010 (162): 439–451.
7. Thomas D. Roberts H. Hypercoagulability in Venous and Arterial Thrombosis Ann
Intern Med. 1997(126):638-644.
8. Khor B. Cott, E. Laboratory Evaluation of Hypercoagulability, Clin Lab Med 2009
(89): 339–366.
9. Shulman S, Majeed A. A benefit-risk assessment of dabigatran in the prevention of
venous thromboembolism in orthopedic surgery. Drug safety. 2011 (34): 449-463.
10.Jones G. Karly P. Spotlight on Dabigatran etexilate in the prevention of stroke and
systemic embolism patients with atrial fibrillation. Drug and aging. 2011 (28): 415-
419.
11.Eikelboom J et al. Risk of bleeding with 2 doses of Dabigatran compared with
warfarin in older and younger patients with atrial fibrillation. Circulation. 2011(123):
2363-2372.
12. Ezekowitz M. Nagarakanti R. Dabigatran in atrial fibrillation: pharmacology and
clinical trials. J Interv Card Electrophysiol. 2011.
13.D Testai F. Aiyagari V. Dabigatran and other oral antithrombotic agents for the
prevention of stroke in patients with atrial fibrillation. Research Reports in Clinical
Cardiology. 2011 (2): 71-81.
14.Becattini C. Lignani A. Agnelli C. New anticoagulants for the prevention of venous
thromboembolism. Drug Design, Development and Therapy. 2010 (4): 49–60.
15.Snow V. Management of Venous Thromboembolism: A Clinical Practice Guideline from
the American College of Physicians and the American Academy of Family
Physicians. Annals of family medicine. 2007 (5).
16.Treasure T. et al. Venous thromboembolism: reducing the risk. Guideline NICE.
2010.

Hipercoagulabilidad

  • 1.
    PROTOCOLO CLINICO 1. DEFINICIÓNDEL PROBLEMA: TRASTORNOS DE HIPERCOAGULABILIDAD Los trastornos de hipercoagulabilidad son un conjunto de alteraciones congénitas o adquiridas que inducen a un mayor riesgo de trombosis, manifestada como trombosis venosa profunda con o sin embolismo pulmonar. Dentro de las causas primarias se encuentra la deficiencia de factores anticoagulantes siendo la deficiencia de antitrombina III la primera en ser descrita como desencadénate de eventos trombóticos, desde entonces otras moléculas han sido identificadas y cuya ausencia lleva en muchas ocasiones a estados de hipercoagulabilidad. Dentro de las causas secundarias se considera a los estadios de reposo prolongado, neoplasias y pacientes críticamente enfermos. Dada la alta prevalencia de estos eventos y las graves consecuencias que de estos se desprende es de suma importancia el adecuado manejo profiláctico que permita prevenir su aparecimiento, y un tratamiento precoz en el caso de que se haya establecido el cuadro clínico. 2. ETIOLOGÍA MUTACION ASOCIADA AL FACTOR V DE LEIDEN La proteína C constituye un potente inhibidor de la coagulación provocando la destrucción de los factores Va y VIIIa.2 La mutación asociada al factor V de Leiden se produce por una alteración puntual en el gen que codifica el factor V llevando una sustitución de glutamina por arginina en la posición 506, haciendo que esta molécula sea mucho mas resistente a la acción de la proteína C. Esta mutación constituye el 90% aproximadamente de todas las causas de hipercoagulabilidad secundarias a resistencia a proteína C. Existen otras mutaciones asociadas al factor V, mucho más raras que sin embargo se manifiestan clínicamente igual entre las cuales podemos mencionar: al factor V de Cambridge o al factor V de Liverpool. Otras formas adquiridas de resistencia a la proteína C son el embarazo, algunos tumores hematológicos sólidos, y la presencia de anticuerpos antifosfolipidos.2 Se transmite de forma autosómico dominante y dada su alta prevalencia, esta mutación puede ser considerado como un rasgo evolutivo protector contra ciertas alteraciones como el sangrado extremo durante el parto o como factor protector durante un proceso séptico. Se presenta aproximadamente entre el 3 y 8% de las personas caucásicas, y alrededor del 1% en poblaciones afroamericanas. Rara vez se encuentra en personas asiáticas, o africanas. La presencia de homocigotos para esta entidad ocurre en 1 por cada 500 personas caucásicas.2 MUTACIÓN 20210 ASOCIADA A LA PROTROMBINA Se produce por el intercambio de guanina por adenina en la región 20210 provocando que el gen de la protrombina no sea codificante. Esta es la segunda alteración más común dentro del grupo de las trombofilias y se asocia a niveles elevados de protrombina en plasma, se transmite deforma autosómico dominante.2 Esta mutación se la encuentra mas comúnmente en personas del sur de Europa con una prevalencia del 0.7 al 4% siendo muy rara en personas de origen no caucásico.2 La presencia de homocigotos con esta alteración es de 1 en 4000 personas de origen caucásico.2
  • 2.
    DEFICIENCIA DE PROTEINAC Y PROTEINA S La proteína C y S son anticoagulantes naturales dependientes de la vitamina K. Actúan ligando las células endoteliales trasgredidas a través del receptor de proteína C la cual a su vez se une al complejo trombina-trombomodulina que se forma al momento de la instauración del coágulo. Para que la proteína C pueda activarse es necesario proteína S libre como cofactor la cual a su vez se encargará de inactivar a los factores Va y VIIIa.2 La deficiencia de proteína C se presenta en alrededor de 1 por cada 200 a 500 personas. Se han identificado mas 160 mutaciones posibles asociadas a este trastorno y probablemente los individuos homocigotos portadores de esta alteración y con niveles de proteína C menores al 1% estén en mayor riesgo de presentar manifestaciones severas de esta alteración como es la púrpura neonatal fulminante.2 La deficiencia de proteína S se presenta en 1 por cada 500 personas y se han logrado identificar alrededor de 200 mutaciones asociadas a este trastorno, y al igual que la deficiencia de proteína C, el rasgo homocigoto se asocia a un mayor riesgo de manifestaciones severas como la púrpura neonatal fulminante.2 La transmisión de los defectos asociados a proteína C y S son de carácter autosómico dominante teniendo estos pacientes mayor riesgo de sepsis, coagulación intravascular diseminada (CID), enfermedades hepáticas, deficiencia de vitamina K, y trombosis aguda.2 La disminución secundaria de proteína S también pueden ser secundarias a la exposición a altas concentraciones de estrógenos como sucede en el embarazo o por consumo de anticonceptivos orales.2 DEFICIENCIA DE ANTITROMBINA Es una enzima que tiene como función interrumpir el proceso de la coagulación a través de la inhibición de la trombina y por ende de los factores IX, X, XI. Cuando se encuentra en presencia de heparina la actividad de la antitrombina es 4000 veces mayor si esta actuara sola.2 La alteración de la antitrombina (AT), provoca un estado protrombótico, el cual puede producirse sea por incapacidad de la AT de ligarse con la heparina o la incapacidad de la AT de unirse con la trombina.2 La prevalencia de esta alteración se da en 1 por cada 2000 a 5000 personas, identificándose más de 130 mutaciones asociadas con esta alteración. La mayor parte de las personas portadores son heterocigotos, ya que la los homocigotos casi siempre son incompatibles con la vida.2 Los casos adquiridos de deficiencia de AT pueden ser observados en pacientes con sepsis, CID, enfermedad hepática, síndrome nefrótico, y quimioterapia con asparginasa.2 SINDROME DE ANTICUERPOS ANTIFOSFOLIPÍDICO Este síndrome se presenta cuando se producen anticuerpos en contra de los fosfolipidos de membrana o las proteínas asociadas a fosfolípidos como son la β2 glucoproteina I y la trombina.2 El efecto de estos anticuerpos se puede observar a nivel de múltiples estratos celulares como son: a nivel plaquetario, endotelio, monocitos, trofoblastos, e interfiere con procesos como la activación de la proteína C y de la fibrinólisis. El diagnóstico de esta entidad requiere al menos la presencia de un evento trombótico sea arterial o venos, por lo menos un episodio de aborto o episodios a repetición de partos prematuros, y la evidencia de anticuerpos antifosfolipídicos en dos tomas consecutivas con al menos 12 semanas de separación entre las dos.
  • 3.
    La prevalencia deesta alteración es desconocida pero puede encontrarse hasta en un 50% de las veces en pacientes con lupus eritematoso sistémico (LES) y alrededor del 1 al 5% en la población general.2 El 40% de los pacientes con LES son diagnosticados por debutar con síndrome antifosfolipídico.2 NIVELES ELEVADOS DE FACTOR VIII La elevación del factor VIII constituye un factor de riesgo independiente de trombosis y que guarda relación directamente proporcional con la cantidad de factor circulante. Suele presentarse de forma familiar sin identificarse hasta el momento polimorfismos genéticos asociados a esta alteración. La prevalencia de esta alteración ha sido pobremente estudiada, ya que el factor VIII es un reactante de fase aguda y por tanto los niveles basales normales son difíciles de medir. De hecho un 25% de los pacientes que entran a estudios por trombofilia presentarán elevación de factor VIII sin elevación de proteína C reactiva, sugiriendo que los niveles elevados de este factor es un hallazgo común en pacientes con hipercoagulabilidad.2 La elevación del factor VIII ha sido identificada en pacientes con ancestros africanos y con antecedentes de trombosis venosa. HIPERHOMOCISTEINEMIA La presencia de niveles elevados de homocisteina ha demostrado aumentar el riesgo de episodios trombóticos tanto a nivel arterial como venoso. La alteración mas importante es la mutación termolábil del gen de la metiltetrahidrofolato reductasa (MTHFR) a nivel de la posición C677T. Esta es una alteración común entre la población americana pudiéndose encontrar homocigotos hasta en un 12% de los casos. Con la consecuente elevación de los niveles de homocisteina. Sin embargo con un adecuado aporte de folato en la dieta, el riesgo de presentar eventos trombóticos o abortos por esta alteración es prácticamente nulo.2, 7 DESORDENES MIELOPROLIFERATIVOS La trombocitosis esencial y la policitemia vera son dos alteraciones mieloproliferativas que se asocian a un mayor riesgo de eventos trombóticos especialmente a nivel arterial. El principal defecto se debe a una mutación a nivel de la Janus cinasa tipo 2 referida como JAK2V61F la cual es encontrada en el 100% de los pacientes con policitemia vera y en un 50% de los pacientes con trombosis esencial.2,7 En el caso de los pacientes con trombocitosis esencial la presencia de esta mutación se ha asociado con un aumento del riesgo de presentar eventos coronarios agudos, así como un aumento en la incidencia de trombosis venosa esplácnica (síndrome de Budd-Chiari; o trombosis mesentérica, esplénica o portal ) en una tercera parte de los casos.2 Sin embargo solo la mitad de los pacientes asociados con esta mutación tienen un desorden mieloproliferativo al momento del diagnóstico y aquellos pacientes con antecedentes de trombosis esplácnica la posibilidad de presentar un desorden mieloproliferativo en el futuro es mayor en presencia de la mutación asociada a JAK2.2,7 HEMOGLOBINURIA PAROXISTICA NOCTURNA Es un desorden clonal a nivel de las células madre de la médula ósea asociado a la mutación del gen PIG-A lo que conlleva a la no expresión de la glucoproteina I que está anclada a la superficie celular. Este defecto se asocia con un mayor riesgo de
  • 4.
    eventos trombóticos particularmenteen la circulación venosa abdominal aunque pueden presentarse a nivel de la circulación venosa cerebral y periférica pero en menor frecuencia. La fisiopatología de los episodios trombóticos asociados a esta entidad no ha sido enteramente entendida toda vez que ninguno de los hallazgos ha sido consistente para explicar el por qué del estado trombofílico de estos pacientes por lo que el manejo de estos casos está asociado a anticoagulación.2,7 ALTERACIONES EN LA FIBRINOLISIS Varias son las entidades en las que los defectos asociados a la fibrinólisis pueden causar eventos trombóticos. Entre las más importantes encontramos: Los niveles bajos de plasminógeno, fueron asociados en un principio a un efecto protrombótico, sin embargo no se identificó un mayor número eventos de trombóticos sean estos a nivel arterial o venoso.2 La elevación del factor inhibidor del activador del plasminógeno (PAI-1), puede ser considerada como indicador de riesgo independiente para episodios trombóticos venosos mayores aunque esta asociación no es tan fuerte a la hora de predecir eventos trombóticos arteriales.2 La presencia de los antígenos del factor tisular activador del plasminógeno podría asociarse a un mayor riesgo de episodios trombóticos, sin embargo varios estudios han fallado en identificar una fuerte asociación de esta alteración con eventos trombóticos mayores , no obstante que la presencia de esta variación con niveles elevados de PAI-1 puede incrementar el riesgo protrombótico .2 El factor inhibidor de la fibrinólisis activado por trombina (TAFI) suprime la fibrinólisis al evitar que el activador tisular del plasmiógeno se una al plasminógeno y por consiguiente este se transforme en plasmina. Varios estudios han demostrado que los niveles elevados de TAFI pueden asociarse a una mayor presentación de eventos trombóticos y de recurrencias, sin embargo los resultados no son concluyentes.2 DEFECTOS COMBINADOS Estudios familiares han demostrado que aquellos individuos que eran portadores de dos o más defectos asociados a hipercoagulabilidad tenían mayor riesgo de padecer eventos trombóticos en relación a aquellos que tenían alteraciones protromboticas aisladas. 3 La prevalencia de defectos combinados es bastante menor en relación a la presencia de un solo defecto, así la incidencia de personas que presentan mutaciones asociada al factor V de Leiden y de la protrombina 20210ª está alrededor de 1 por cada 1000 personas y en pacientes con reciente diagnóstico de TVP se ha encontrado una prevalencia de 2.2% a 2.3% de esta alteración.3 Otra combinación identificada es la hiperhomocisteinemia con el factor V de Leiden o la mutación asociada a la protrombina 20210 A, la cual incrementa el riesgo de TVP en casi 50 veces más en las personas portadoras de esta alteración.3 OTROS DEFECTOS ASOCIADOS A ESTADOS DE HIPERCOAGULABILIDAD La relación entre una alteración inherente de hipercoagulabilidad y el embarazo, también han sido analizadas. Un estudio familiar reportó un incremento en 8 veces el riesgo de TVP durante el embarazo y el puerperio en pacientes que presentaban esta combinación.3 Por ejemplo el riesgo de presentar TVP en una paciente con mutación asociada al factor V de Leiden y embarazo se incrementa entre 4.5 a 16.3 veces más. En cambio si se asocia al embarazo con la mutación del gen de la trombina 20210 A, el riesgo de
  • 5.
    presentar un eventotrombótico es 2.9 veces más alto que en los controles sin antecedente de embarazo.3 Los resultados adversos en el embarazo y en el desarrollo del producto mas comúnmente observados en este contexto son: abrupto placentario, preclampsia, retraso de crecimiento intrauterino y pérdida del producto.3 3. CLASIFICACIÓN: Se clasifican en trombofilias primarias o hereditarias y trombofilias secundarias. TROMBOFILIAS PRIMARIAS 1) Mutación del Factor V de Leiden 2) Mutación 20210 de la protrombina 3) Deficiencia de proteína C y proteína S. 4) Deficiencia de antitrombina. 5) Síndrome de anticuerpos antifosfolipídicos. 6) Niveles elevados de factor VIII 7) Hiperhomocisteinemia 8) Desordenes mieloproliferativos. 9) Hemoglobinuria paroxística nocturna. 10)Alteraciones de la fibrinólisis. 11) Defectos combinados. 12) Otras asociaciones ligadas a estados de hipercoagulabilidad.4 TROMBOFILIAS SECUNDARIAS 1) Neoplasia activa. 2) Quimioterapia ( L-asparginasa, talidomida) 3) Trombocitopenia inducida por la heparina. 4) Síndrome nefrótico 5) CID 6) Púrpura trombocitopénica trombótica (PTT). 7) Enfermedad de células falciformes. 8) Consumo de contraceptivos orales. 9) Terapia con estrógenos. 10) Embarazo y posparto. 11) Terapia a base de moduladores de los receptores de estrógenos. 12) Enfermedad inflamatoria intestinal. 13) Síndrome de Buerger. 14) Síndrome de Behçet 15) Venas varicosas. 16) LES. 17) Infección por VIH. 18) Deshidratación.4 4. FISIOPATOLOGÍA: El estado en el cual la sangre puede circular a través del sistema circulatorio está otorgado por el justo equilibrio entre factores procoagulantes y anticoagulantes por lo
  • 6.
    que si cualquierade estos se alteran producirá alteraciones propias del déficit de ese determinado factor.1 En circunstancias basales los mecanismos anticoagulantes son por mucho los más importantes ya que estos impedirán que se libere el mecanismo procoagulante bajo circunstancias no requeridas por el organismo, y que solamente se expresen en caso de daño en un determinado tejido.1 Existen varios factores que permiten mantener este estado siendo el flujo sanguíneo adecuado uno de los más importantes ya que con esto se consigue que varios de los factores protrombóticos puedan estar diluidos, y que las plaquetas no entren en contacto directo con el endotelio, gracias al flujo laminar constante que permite formar una capa entre la superficie plaquetaria y el endotelio. Otro elemento importante es el estado de inactividad en el que se encuentran los factores procoagulantes que sin embargo pueden en ciertos estados mantener un estado de subactivación aumentando el riesgo de trombosis.1 En 1964 se propuso el primer modelo que explicaba como se producía la activación de los diferentes componentes dentro del proceso de la coagulación aduciendo que estos se activaban en forma secuencial es decir como una “cascada” provocando que la activación de un zimógeno lleve a la activación de otra de una manera ordenada.1 En este modelo se identificó dos potenciales vías de activación: la vía intrínseca, la cual depende de las cargas negativas de la matriz subendotelial que al haber daño del endotelio subyacente estas quedan expuestas permitiendo que los factores XII, XI, IX, VIII y V se activen. Y la vía extrínseca dependiente de un factor tisular que al haber un daño sobre un determinado tejido induce la activación del factor VII. Las dos vías se unen en el factor X el cual lleva la activación de la protrombina (factor II), en trombina (factor IIa) y finalmente la conversión del fibrinógeno en fibrina. Este abordaje del proceso de la coagulación, sin embargo tiene algunas limitaciones como son el hecho de que este modelo fue concebido en estudios in vitro y no considera en su verdadera magnitud que el proceso de la coagulación es un proceso dinámico en el que intervienen al mismo tiempo muchos otros componentes. Por otro lado considerara al proceso de hemostasia mediado por las plaquetas como un hecho aislado e independiente, así como el hecho de que la medición del TP puede valorar toda la vía extrínseca y el TTPa toda la vía intrínseca. No obstante, la valoración de estos parámetros puede dar resultados ambiguos en algunas circunstancias como por ejemplo la deficiencia de prekalicreina y del cinicogeno de alto peso molecular puede prolongar el valor del TTPa de una manera importante sin asociarse a un mayor riesgo de sangrado.1 La nueva concepción del proceso de la coagulación se basa en un asunto más bien de tipo dinámico, en donde el principal componente es el llamado factor tisular siendo este el principal inductor del posterior desarrollo y estabilización del coágulo. En la estructuración de este modelo se consideran algunos elementos del modelo tradicional como es: la activación del factor IX y X por acción del factor VII o factor tisular el cual ligara tanto a la vía intrínseca como a la vía extrínseca, posterior a esto sobrevendrá una fase inicial, una fase de amplificación y una fase propagación del coágulo, y la activación plaquetaria por medio del factor activador plaquetario. A continuación se describe con mayor detenimiento las tres fases que componen este proceso: El primer paso se da con la exposición y contacto del factor tisular con la sangre sea por daño de un tejido o por activación endotelial, esto conlleva a que el factor tisular que es una glucoproteina de 47Kda que pertenece a la clase II de la superfamilia de las citocinas, se active y pueda actuar de dos maneras. La una promoviendo la inflamación, apoptosis, desarrollo embrionario, y migración celular y la otra actuando como cofactor conjuntamente con los factores VII y VIIa. 1
  • 7.
    Este, sin embargono solamente se encuentra a nivel intravascular como elemento fundamental del proceso de coagulación sino que también puede encontrarse en estructuras extravasculares como son: cerebro, corazón pulmones, riñones, testículos y placenta. La activación de este factor a nivel endotelial puede darse en respuesta a múltiples estímulos como por ejemplo estímulos inflamatorios por exposición al lipolisacárido de las bacterias gram negativas como sucede en presencia de un proceso séptico, en respuesta a las moléculas de adhesión como la selectina P que se expresa a nivel plaquetario, en presencia del CD40 ligando expresado en los glóbulos blancos, o la presencia de citocinas inflamatorias como es la interleucina 6, factor de necrosis tubular, e incluso puede ser activado por las lipoproteínas de baja densidad oxidadas (LDL).1 Tambaén se cree que este factor tisular puede ser expresado a nivel de los monocitos y de las plaquetas así como también se ha logrado evidenciar la presencia de micropartículas las cuales son derivadas directas del factor tisular y se cree que estas también son capaces de promover estados de hipercoagulabilidad incluso en tejidos donde no exista la presencia de factor tisular.1 Estas micropartículas tienen la estructura de delgadas vesículas de menos de 1um de diámetro que expresan antígenos de membrana y que al igual que el factor tisular, aumenta su concentración en caso de estados proinflamatorios, puede inducir la activación plaquetaria, o apoptosis1. Todos estos antecedentes conllevan a identificar que tanto el factor tisular así como las micropartículas derivadas de este, comparten un intrincado estado de equilibrio para evitar la propagación inadecuada del coágulo ya que en múltiples estados donde este equilibrio se rompe provocaran una mayor expresión del proceso de coagulación como es el caso de: CID, diabetes, trombosis inmune, o síndromes coronarios. 1 Una vez que se activa el factor tisular forma un complejo catalítico con el factor VIIa, también denominado como complejo del factor extrínseco tipo tenaza el cual es el encargado de ligar a los fosfolípidos de la membrana celular e inducir la activación de los zimógenos como el factor IX y factor X. Esta activación del factor llevará a la producción de pequeñas cantidades de factor IIa. La duración de este proceso dependerá de las cantidades contenidas de factor tisular y de factor VII y VIIa así como también de la actividad contrareguladora que ejerza el factor inhibidor del factor tisular mediante la neutralización del complejo FT:VIIa y por ende la activación del factor Xa. 1 Posterior a este proceso de activación sobreviene el segundo paso que consiste en la fase de amplificación, la cual permite la formación de trombina a partir de la vía intríseca y no de la vía extrínseca. Este proceso se da por la conformación del complejo VIIa:Xa el cual también se lo conoce como el complejo de factor intrínseco tipo tenaza el cual se ensambla en la membrana celular especialmente de las plaquetas en presencia de calcio.1 La formación de este complejo es clave ya que su estructuración permite aumentar la producción de factor Xa y por consiguiente la inducción del factor IIa en 50 a 100 veces más de lo que podría hacer el complejo de factor extrínseco tipo tenasa. Esta trombina recién formada no solamente permitirá la expansión del coágulo sino que también permitirá la activación plaquetaria gracias a la unión de esta con la GpIb provocando una reacción en cadena que pasa por la activación de los gránulos α plaquetarios y que terminará con la expresión y activación de la GpIIb/IIIa. Además induce la producción de factor VIII a partir del complejo factor VIII y el factor de von Willebrand, así como el aumento del factor XI y XIa. 1. Esta activación plaquetaria lleva a que las plaquetas se adhieran y formen un complejo con el colagéno vascular, el cual a su vez producirá un fenómeno de
  • 8.
    retroalimentación positiva permitiendoaumentar la cantidad de trombina tanto por el complejo intrínseco como extrínseco.1 La tercera fase está dada por el proceso de de propagación la cual se caracteriza por una mayor generación de trombina y depósito de fibrina. En el proceso de propagación se verán involucrados muchos elementos como son: las plaquetas previamente activadas, el complejo protrobinasa (FXa:Va), la tenaza intrínseca, el calcio y la presencia de fosfolipidos, que lleva a la mayor formación de trombina y finalmente a una mayor producción de fibrina a partir del fibrinógeno, que en último término permitirá que muchos monómeros solubles de fibrina se polimericen. Al mismo tiempo se producirá la activación del factor XIIIa y permitira y la consecuente estabilización del coágulo.1 Paralelo a este proceso, a medida de que el coágulo crece se secreta en mayor cantidad el inhibidor de la fibrinólisis (TAFI), el cual impedirá que la plasmina se active y lise al coágulo.1 El proceso contrario al de la coagulación es el de la fibrinólisis el cual es clave para retraer el coágulo formado por el proceso de hemostasia, así como también es importante para contrarrestar algunos procesos protrombóticos patológicos como son: la trombosis intravascular sea de tipo venosa o arterial, o en los procesos ateroscleróticos por depósito concomitante de fibrina.1 El principal inductor de la fibrinólisis lo constituye la plasmina la cual produce la degradación de la fibrina en lisisna y arginina constituyéndose estos como productos de la degradación de la fibrina.1 La plasmina se forma por la degradación proteolítica del plasminógeno mediante la activación de dos componentes: el activador tisular del plasminógeno (tPA), el cual se produce por las células endoteliales en respuesta a la presencia de trombina y la oclusión venosa; y el activador del plasminógeno tipo urocinasa (u-PA).la cual se forma a partir de una molécula mayor como es la prourocinasa la que es activida por la plasmina y la presencia de algunos factores de contacto como son el cininógeno, la precalicreina, y el factor XII. Todos estos factores inductores de la plasmina se encuentran controlados por el inhibidor del activador del plasminógeno (PAI-1) el cual se encuentra en grandes cantidades a nivel circulatorio e impide la activación desmedida de la plasmina.1 A parte de estos dos componentes dentro del proceso de coagulación, existen otras moléculas que actúan como reguladores intermediarios del proceso de coagulación, dentro de las cuales podemos identificar: El inhibidor del factor tisular (TFPI) la cual es una proteasa de serina que neutraliza la actividad catálitica del factor Xa e inhibe la conformación del complejo FT:VIIa. Este es formado a nivel de las células endoteliales y en muchas ocasiones puede ser encontrado ligado al heparan-sulfato, así como también a las moléculas LDL. La antitrombina la cual constituye el regulador mas importante de la coagulación. Es una proteasa de serina, que actua sobre los factores que conforman los complejos de tenaza o de protrombinasa, su mayor efecto es evitar la amplificación y progresión desmedida del coágulo en zonas de daño; este factor incrementa su actividad en presencia de heparina o heparinas de bajo peso molecular.1 La proteína C y proteína S que inactivan a los cofactores V, Va, VIIIa, VIIa. La proteína Z la cual es una proteína dependiente de la vitamina K, tiene como sustrato de inactivación del factor Xa a través de la proteasa inhibitoria dependiente de la proteína Z. Otros factores menos específicos incluyen al inhibidor de la α1 proteasa, que actúa sobre el factor Xa y la α2 macroglobulina que tiene como principal blanco a la trombina.1
  • 9.
    5. PRESENTACIÓN CLINICA Enmuchos de los casos la primera manifestación clínica de cualquier trastorno de hipercoagulabilidad es la presencia de un primer episodio de TVP en las extremiddes con o sin tromboembolismo pulmonar.3 Incluso la presencia de tromboflebitis superficial en un extremo, o la presencia de un evento trombótico a nivel esplácnico o cerebral en otro pueden ser manifestaciones de un proceso de hipercoagulabilidad.3 En resumen podemos identificar algunas de las siguientes manifestaciones:  Púrpura fulminate, sea en el adulto o en el recién nacido.  Trombosis venosa sea superficial o profunda, con o sin tromboembolismo pulmonar.  Necrosis de la piel inducida por warfarina.  trombosis arterial.  Abortos o partos prematuros recurrentes.  Complicaciones del embarazo.4 1. COMPLICACIONES: RIESGO DE TROMBOSIS ASOCIADA A LA MUTACION DEL FACTOR V DE LEIDEN Los pacientes heterocigotos para este tipo de mutación son levemente propensos a producir episodios de trombosis. El riesgo de presentar trombosis venosa profunda (TVP) se incrementa en solo 2.7 en relación a la población normal, sin embargo los homozigotos para esta mutación el riego de presentar un evento tromboembólico es de 18 veces mas que en relación a la población normal. Además que habría que sumar otros coadyuvantes como son la edad, el consumo de tabaco, obesidad y el uso de estrógenos.2 En relación al riesgo de recurrencia de un proceso tromboembólico los datos son limitados pero algunos estudios sostienen que en los pacientes portadores de esta mutación el riesgo de recurrencia se incrementa en 1.8 veces mas que en la población normal.2 RIESGO DE TROMBOSIS ASOCIADA A LA MUTACION 20210 DE LA PROTROMBINA. Los heterocigotos para esta mutación tienen un riesgo levemente elevado de trombosis en relación a la población normal. Aproximadamente es tres veces mayor en relación a las personas no portadoras de esta mutación.2 Además muchos estudios han demostrado que el riesgo de trombosis venosa asociada a esta mutación es de 1.8 veces en relación a los controles normales, así como el riesgo de trombosis arterial es de 1.32 veces más que en el caso de personas no portadoras de la mutación aunque parece existir una asociación importante con el aumento de accidentes cerebrovasculares isquémicos e infarto agudo de miocardio especialmente en personas jóvenes.2 En relación a los homocigotos, la presentación es variable y el riesgo de recurrencia de eventos trombóticos es desconocida.2 RIESGO DE TROMBOSIS ASOCIADA A LA DEFICIENCIA DE PROTEINA C Y S.
  • 10.
    Dado a ladiversidad genética de las alteraciones asociadas a deficiencia de proteína C y S existe un amplio espectro de posibilidades en relación al riesgo de trombosis tanto en individuos de forma aislada así como en casos familiares. El riesgo de presentar trombosis venosa para este grupo poblacioal se incrementa entre 3 y 11 veces más en relación a las personas no afectadas aunque en algunos casos de presentación familiar la prevalencia de eventros trombóticos puede ser de hasta el 75%.2 El riesgo de recurrencia de eventos trombóticos en las personas portadoras de esta alteración es de aproximadamente 1.4 a 1.8 veces mas frecuente en relación a las personas sanas.2 En relación al riesgo de trombosis arterial, no se ha podido determinar un mayor riesgo de eventos de este tipo asociados a las personas que padecen esta alteración, así como un aumento de infarto de miocardio o de acidente cerebrovascular isquémico.2 El riesgo de partos prematuros superiores a las 28 semanas de gestacióntambién se encuentra incrementado en los pacientes con deficiencia de proteína C y S.2 RIESGO DE TROMBOSIS ASOCIADA A LA DEFICIENCIA DE ANTITROMBINA. Este tipo de mutaciones son altamente trombofílicas. La presencia de TVP asociada a esta alteración puede llegar hasta un 50% en grupos familiares aunque de forma individual es mucho menor llegando hasta un 6% de los casos.2 El riesgo de recurrencia de un proceso trombótico a nivel venoso se encuentra entre el 10 y 17% por año, contrario a la escasa asociación de esta alteración con eventos trombóticos a nivel arterial.2 El riesgo de abortos o partos prematuros asociados con esta entidad es levemente elevado que las mujeres no portadoras de esta alteración.2 RIESGO DE TROMBOSIS ASOCIADA A LA PRESENCIA DE ANTICUERPOS ANTIFOSFOLIPÍDICOS. Es una alteración altamente trombofílica y puede presentarse con episodios tanto a nivel arterial como venoso. La positividad para los tres anticuerpos como son el anticoagulante lúpico, anticardiolipina, y en anti β2 glucoproteina I tienen un alto riesgo de presentar eventos trombóticos así como de abortos o partos prematuros. El riesgo de recurrencia de un evento trombótico venoso en pacientes con esta patología es de aproximadamente 29% en los primeros 6 meses y del 50% dentro de los dos años siguientes.2 RIESGO DE TROMBOSIS ASOCIADA A LA ELEVACION DEL FACTOR VIII Estudios poblacionales han demostrado que la elevación del factor VIII en más del 150% de su valor normal confiere a esa persona un riesgo 4.8 veces más de presentar un evento trombótico comparado con aquellas personas que no superan los niveles de factor VIII mas allá del 100%.2 No se conoce si la elevación de factor VIII sea un factor de riesgo independiente para presentar episodios recurrentes de trombosis venosa.2 RIESGO DE TROMBOSIS ASOCIADA A LA HIPERHOMOCISTEINEMIA Varios estudios prospectivos han evaluado esta posibilidad sin ebargo no se ha logrado identificar un aumento del riesgo de presentación de eventos tromboembólicos ni recurrencia de estos en personas portadoras de esta alteración. Estos hallazgos incluyen a aquellos pacientes con homocisteinemia elevada de forma secundaria a enfermedad renal crónica.2
  • 11.
    RIESGO DE TROMBOSISASOCIADA A LA PRESENCIA DE LA MUTACION JAK2. Un estudio encontró que hasta un 5% de pacientes con trombosis venosa cerebral se asoció a la mutación JAK2. Otro estudio retrospectivo demostró que en pacientes con antecedentes de TVP pero sin trombosis esplácnica la prevalencia de la mutación JAK2 fue menor al 1%. Esto concluye que la sola mutación no constituye un factor de riesgo aislado para el desarrollo de eventos trombóticos o que aumente la recurrencia de los mismos así como también no aumenta el riesgo de una alteración mieloproliferativa en los cuatro años de seguimientos posteriores al hallazgo, por lo que la valoración de JAK2 como método de tamizaje no es recomendado.2 2. PROCEDIMIENTOS DIAGNÓSTICOS: En primer lugar se debe identificar a los pacientes que son candidatos a ingresar a un proceso de tamizaje para lo cual podemos valernos de los siguientes criterios:  Todos los pacientes con antecedente de tromboembolismo independientemente de la edad de presentación, las circunstancias que provocaron la trombosis, o la severidad de las manifestaciones clínicas.3  Los pacientes con neoplasias hematológicas mas un primer evento tromboembólico, deberían ser estudiados, aunque por regla general los pacientes oncológicos no entran dentro de los criterios de tamizaje.3  Las mujeres con antecedentes de complicaciones en el embarazo que no sean asociadas a TVP como son: uno o mas episodios de partos prematuros, o dos o mas episodios de abortos.3  Mujeres con antecedente de preeclampsia, abrupto placentario, retraso de crecimiento intrautero también son candidatas.3  Las personas asintomáticas pero que tengan familiares en primer grado de cosanguineidad con diagnóstico de trombofilia primaria.3  Mujeres asintomáticas con historia familiar de TVP deben ser estudiadas previamente al uso de contraceptivos orales, terapia de reemplazo hormonal o embarazo.3 Los pacientes con antecedente de trombosis arterial por lo general no son candidatos para entrar dentro de un protocolo de tamizaje para hipercoagulabilidad salvo que estas se encuentren asociadas a hiperhomocisteinemia.3 Una vez que se ha identificado a los pacientes que se encuentran potencialmente en riesgo de padecer un estado de hipercoagulabilidad se les someterá a un panel de exámenes generales y de primera línea como son:  Biometria hemática mas frotis  Tiempos de coagulación  Tamizaje para anticuerpos antifosfolipídicos.  Medición de la actividad de la antitrombina mediante un test de estimulación a base de heparina.  Medición de proteína C.  Medición de proteína S.  Pruebas de resistencia a la proteína C independiente a la mutación del factor V de Leiden.  Identificación del factor V de Leiden.  Identificación de la mutación de la protrombina G20210 A.  Hiperhomocisteinemia.3,8
  • 12.
    Con la aplicaciónde este panel diagnóstico se puede diagnosticar al menos a una tercera parte de los pacientes con un primer episodio de TVP. La medición de los niveles de homocisteina nos aportará al menos el 10% de los diagnósticos, teniendo como efecto que con este primer tamizaje se logrará diagnosticar por lo menos al 40% de los pacientes con alguna alteración de hipercoagulabilidad.3 Es importante también considerar las circunstancias que pueden asociarse a alteraciones de los resultados y que pueden llevar a confusiones en su interpretación por ejemplo: puede haber niveles bajos de AT por uso prolongado de heparina, falla hepática, síndrome nefrótico, enfermedad inflamatoria intestinal o embarazo, niveles bajos de proteína C y S en presencia de anticoagulación oral.3,8 Otras pruebas adicionales que nos podrían ayudar son: o Identificación de genotípicos específicos asociados al factor V de Leiden. o Citometria de flujo en caso de hemogloinuria paroxística nocturna. o Medición de la actividad de la ADAMTS-13 en caso de sospechar PTT. o Actividad del plasminógeno. o Test para valorar la trombocitopenia inducida por la heparina. o PCR para identificar mutación del gen JAK2.4 ALTERACION METODO DIAGNOSTICO Mutación asociada al factor V de Leiden Test de resistencia a la proteína C basado en la medición del TTPa. PCR para la detección del gen asociado a la mutación del factor V de Leiden. Mutación asociada a la protrombina G20210A. PCR para detectar la mutación G20210A. Determinación en plasma de la actividad del factor II. (presenta menor utilidad en estudios individuales) Deficiencia de proteína C y S Test funcionales basados en la determinación del tiempo de coagulación o en métodos cromogénicos. El paciente no debe recibir anticoagulación oral por al menos 10 días Deficiencia de antitrombina Ensayos funcionales para deteminar disminución cuantitativa o cualitativa, mediante el uso de el método cromogénico-amiloidótico. Es mas sensible si se realiza pocas semanas después del evento trombótico. Si el resultado es positivo debe ser repetido el estudio ya que el diagnóstico no debe basarse en un solo resultado. Síndrome antifosfolipídico Criterios de Sapporo: IgG e IgM anti β2 glucoproteina I IgG e IgM anticardiolipina Anticoagulante lúpico. Existe la posibilidad de falsos positivos en pacinetes que conumen anticoagulantes orales, ancianos, o en aquellos que
  • 13.
    presentan resultados débilmentepositivos. Si en un primer análisis es positivo se deberá repetir los resultados doce semanas después. Elevación del factor VIII Verificación de la actividad del factor VIII Hiperhomocisteinemia No se indica la medición rutinaria de los niveles de homocisteina así como el tamizaje de mutaciones asociadas a la enzima metiltetrahidrofolato reductasa. Alteraciones mieloproliferativas Determinación de la mutación JAK2 en: Pacientes con antecedente de trombosis venosa esplácnica. En pacientes con trombosis venosa cerebral (no es recomendado rutinariamente) No se recomienda su determinación en pacientes con trombosis venosa fuera de estas dos localizaciones. Homoglobinuria paroxística nocturna Determinación por citometria de flujo en sangre periférica de CD55 y CD59 en pacientes con antecedente de trombosis venosa con hemolisis o indicios de citopenia. Alteraciones en la fibrinolisis La medición de t-PA, PAI-1, TAFI, no deberían ser medido de forma rutinaria ya que no aportan mayores datos en el esclaracimiento en el contexto de un episodio nuevo de trombosis. 3. SECUENCIA TERAPEUTICA: El manejo de un paciente con un proceso trombótico asociado a un trastorno de hipercoagulabilidad se fundamenta en tres aspectos principales  Tratamiento del evento agudo.  Profilaxis primaria.  Profilaxis secundaria. TRATAMIENTO DEL EVENTO AGUDO Como regla se conoce que el manejo de una trombosis por hipercoagulabilidad es idéntico a los eventos trombóticos no asociados a estas alteraciones. En este contexto se debe siempre descartar la deficiencia de AT ya que estos pacientes a menudo necesitan altas cantidades de heparina para lograr una adecuada prolongación del TTPa. En casos extraordinarios puede ser necesaria la administración de concentrados de AT purificada o en algunos casos de deficiencia de proteína C puede ser necesaria la administración de concentrados con proteína C al momento de realizar el cambio a anticoagulación oral con el fin de mantener los niveles de proteína C en al menos un 50% hasta que se logre alcanzar una adecuada anticoagulación.3
  • 14.
    PREVENCION PRIMARIA. En unprimer momento debe ir enfocada al manejo de la patología de base que pueda estar provocando el estado de hipercoagulabilidad. En segundo lugar se debe identificar los factores de riesgo subyacentes como: hospitalización prolongada, trauma, neoplasia activa con o sin tratamiento con quimioterapia, colocación de un catéter venoso central o un marcapasos endovenoso, tromboflebitis superficial, enfermedades neurológicas que comprometan la motricidad en los miembros inferiores y enfermedad hepática grave y en tercer lugar se deberá individualizar el riesgo beneficio del uso de anticoagulación en cada paciente.4 I. Evitar el uso de contraceptivos orales o terapia de reemplazo hormonal especialmente en mujeres con trombofilias severas. II. Profilaxis con heparinas de bajo peso molecular en caso de: cirugía, inmovilización prolongada, inmovilización del los brazos o de las piernas o viajes prolongados (mas de 4 horas). III. Profilaxis con heparinas de bajo peso molecular en caso de: puerperio, y en todo el desarrollo del embarazo. IV. En caso de deficiencia de AT y embarazo se deberá administrar altas dosis de heparinas de bajo peso molecular o altas dosis de heparina no fraccionada con el fin de prolongar el TTPa en 1.3 a 1.5 veces sobre el valor basal. V. En el caso de mutación asociada al factor V de Leiden o mutación de la protrombina 20210A en presencia de embarazo, la indicación de uso de heparinas de bajo peso molecular permanece controvertida.3 PREVENCION SECUNDARIA. La TVP tiene una tasa de recurrencia de alrededor del 30% durante el próximo año en pacientes con episodios trombóticos previos, siendo especialmente importante entre los 6 y 12 meses posteriores. Los factores de riesgo mayormente asociados a episodios de recurrencia se encuentran: edad, índice de masa corporal, enfermedades neurológicas que comprometan a la libre de ambulación, cáncer con o sin tratamiento con quimioterapia concomitante. Estos pacientes son candidatos a recibir anticoagulación oral ya que el riesgo de presentar un nuevo episodio trombótico en el mismo lugar del primer evento es alto, además de que un nuevo episodio de TEP aumenta el riesgo de mortalidad dentro del los 7 primeros días en comparación con las personas con un evento primari.4 La utilización de prevención secundaria se pude resumir en las siguientes indicaciones:  Profilaxis con anticoagulación oral tan largo tiempo como sea posible en pacientes con un primer episodio de TVP sin causa aparente con o sin TEP y que esté asociado a mutación por el factor V de Leiden o a la mutación de la trombina G20210A, o en su defecto en pacientes con un primer episodio de TVP con o sin TEP concomitante independiente del genotipo del paciente.  Profilaxis con anticoagulación oral de forma indefinida previa evaluación del riesgo de hemorragia en pacientes con dos o mas episodios de TVP sin causa aparente con o sin TEP independiente del genotipo del paciente. Primer episodio de TVP con o sin antecedente de de TEP con trastornos severos de hipercoagulabilidad como es el caso de los portadores de alteraciones en la AT, deficiencia de proteína C o S, homocigotos para el factor V de Leiden, o pacientes con defectos combinados.
  • 15.
     Episodios detromboembolismo masivos que pudieron haber puesto en riesgo la vida del paciente.3 Se podrá considerar el uso de anticoagulación indefinida en algunos caso como:  Dos o mas episodios de tromboflebitis superficial no provocada.  Dos o mas episodios de TVP con causa conocida con o sin antecedente de TEP.  Dos o mas episodios de TVP con o sin antecedente de TEP en los cuales uno de estos sea sin causa aparente.  Pacientes con diagnostico de trombofilia sin antecedentes de eventos trombóticos.3 TROMBOFILIA EN CIRCUNSTANCIAS ESPECIALES TROMBOFILIA Y USO DE ANTICONCEPTIVOS ORALES O TERAPIA DE REEMPLAZO HORMONAL. Es conocido el aumento en el riesgo de presentar eventos trombóticos en pacientes con consumo de estrógenos y progestágenos. El riesgo es directamente proporcional al tipo y dosis de estrógeno o progestágeno que se está consumiendo. Así por ejemplo, se conoce que los progestágenos de tercera generación son mas trombogenicos que los de segunda generación. Varios estudios han determinado que las mujeres con trastornos de hipercoagulabilidad y consumo de estos medicamentos tienen entre 6 y 8 veces más riesgo de presentar eventos trombóticos. 5 Una alternativa para este tipo de pacientes es el uso de anticonceptivos a base de progestinas. TROMBOFILIA Y EMBARAZO Como se menciono con anterioridad las trombofilias se asocian con un mayor riesgo de abortos o partos prematuros así como también otras complicaciones como retardo de crecimiento intrautero, preeclampsia, o abrupto placentario. Se recomienda que toda paciente con antecedente de síndrome antifosfolipídico o cualquier estado severo de hipercoagulabilidad con o sin eventos de TEP previos o complicaciones obstétricas previas deberá ser administrada aspirina, dosis altas de heparina no fraccionada o heparinas de bajo peso molecular y en el caso de mujeres portadoras de alteraciones en la metiltetrahidrofolato reductasa se deberá suplementar con ácido fólico antes y durante el embarazo.5 RIESGO DE TROMBOSIS ASOCIADO A CATETERES PERIFÉRICOS. El riesgo de presentar eventos trombóticos en pacientes portadores de catéteres venosos es importante, no solamente por un probable estado de hipercoagulabilidad inherente sino que la mayor parte de los pacientes que portan estos dispositivos tienen enfermedades que predisponen a un estado trombogénico en el paciente como son diferentes tipos de cáncer, administración de quimioterapia. En este tipo de pacientes la anticoagulación profiláctica es controvertida ya que pocos estudios han demostrado beneficio a largo plazo sobre esta conducta.5 HIPERCOAGULABILIDAD Y ALTERACIONES ENDOCRINOLÓGICAS6 DESORDEN ENDOCRINOLOGICO ESTADO DE HIPERCOAGULABILIDAD Hipotiroidismo Enfermedad de VonWilebrand Disminución del factor VIII Hipertiroidismo Anticuepos antifosfolipídicos
  • 16.
    Alteración en losfactores II, VII y X Aumento de la actividad del factor VIII Incremento de la actividad del factor X Enfermedad de Cushing Aumento de la concentración de PAI-1 Alteración del equilibrio trombina- antitrombina. Disminución de la actividad fibrinolítica. Aumento de los niveles del factor de VW, factor VIII, factor IX, factor XI y factor XII. Acromegalia Niveles elevados de PAI 1 y de t-PA Disminución de la proteína S Aumento de los niveles de fibrinógeno. Deficiencia de GH Aumento del factor de VW. Aumento de la trombomodulina Aumento de la expresión de moléculas de adhesión endotelial. Incremento de los niveles de PAI-1 Prolactinomas Aumento de la agregación plaquetaria Síndrome de ovario poliquístico Activación endotelial Niveles elevados de t-PA Disminución de la actividad fibrinolítica Hiperparatiroidismo Aumento de los niveles de t-PA y PAI 1 Aumento en la actividad de los factores VII y IX. Síndrome metabólico Hiperactividad plaquetaria Reducción de la actividad fibrinolítica. Aumento del estado procoagulante 4. MEDICAMENTOS E INSUMOS UTILIZADOS: MEDICAMENTO PRESENTACION CANTIDAD FRECUENCIA NUMERO DE DIAS HEPARINA NO FRACCIONADA 25000UI Dosis de carga: 80mg/kg/peso Dosis de mantenimiento: En bolo y en infusión continua Depende de la patologia
  • 17.
    18mg/Kg HEPARINA DE BAJO PESOMOLECULAR Enoxaparina 20mg,40mg,80mg Dosis: 1 a 1,5mg/Kg. Una o dos veces al día Depende de la patología ANTICOAGULANTES ORALES Warfarina 5mg Dosis inicial: 5mg dependiendo de la sensibilidad del paciente. Monitorización de acuerdo al INR Una vez al día Depende de la patologia ANTITROMBINA III RECOMBINANTE Atryn 175UI/ml Dosis de acuerdo al porcentaje de actividad de la AT Dosis de carga y posterior infusión continua Recientemente se ha incluido dentro del arsenal terapéutico a los inhibidores específicos de la trombina. Dentro de estos el que mayor sustento tiene es el dabigatran el cual ha sido recientemente aprobado para profilaxis de tromboembolismo secundario a artroplastia de cadera y rodilla así como para la prevención de dichos eventos secundarios a fibrilación auricular.9 Este medicamento se presenta como una prodroga que es el dabigatran etexilato que actúa como un inhibidor reversible de la trombina y a diferencia de la warfarina tiene la ventaja de que su eficacia no se ve comprometida con la ingesta de alimentos así como presenta pocas interacciones con otros medicamentos.10 Se absorbe mejor en medio ácido, teniendo una biodisponibilidad del 6% administrado por vía oral, alcanza el mayor pico plasmático entre la primera y segunda hora posterior a su administración, con una vida media de 14 a 17 horas, su excreción se produce en un 80% por vía renal.12 Varios estudios han demostrado que a dosis de 110 a 150mg administrados dos veces al día han mostrado no ser inferiores en disminuir la incidencia de eventos cerebrovasculares o embolismo sistémico comparado con el uso de warfarina para fibrilación auricular, demostrando incluso que a dosis más altas presenta una eficacia mayor que esta.10 Dentro de los efectos adversos asociados a dabigatran el que tuvo mayor significancia fue la dispepsia, sin encontrarse un mayor riesgo de sangrado secundario a su uso comparado con warfarina, sin embargo a dosis mas altas de las regularmente recomendadas presentaron mayor incidencia de sangrado digestivo alto, siendo mas común esta asociación en pacientes mayores de 75 años.10,11 Otro aspecto que se asoció a mayor riesgo de sangrado fue en pacientes con alteración renal, especialmente en aquellos con filtrado glomerular menor de 50cc/min.11 En relación al costo efectividad comparado con la warfarina los resultados son contradictorios ya que por un lado la warfarina tiene la ventaja de ser mas barata así como administrarse una vez por día, sin embargo tiene el inconveniente de sus múltiples interacciones así como la necesidad de ser monitorizada frecuentemente. Por otra parte si bien el dabigatran es mas caro, y se debe administrar dos veces al
  • 18.
    día sin embargono presenta interacciones y no necesita monitoreo por laboratorio, además se reduce el riesgo de complicaciones mayores como sangrado intracerebral.13 Otros anticoagulantes de similares características farmacodinámicas están en desarrollo como son el rivaroxaban, y el apixaban que se espera que estén disponibles en un futuro no muy lejano.14 ALGORITMOS: SOSPECHA DE HIPERCOAGULABILIDA D PRUEBAS DE TAMIZAJE TRATAMIENTO SOSPECHA CLINICA Y ANTECEDENTES DIAGNOSTICO PRUEBAS ESPECIALES TRATAMIENTO DEL EVENTO AGUDO PROFILAXIS SECUNDARIA PROFILAXIS PRIMARIA
  • 19.
    PROCEDIMIENTO DIAGNOSTICO EN HIPERCOAGULABILIDAD ESTUDIOSDE TAMIZAJE  ESTUDIOS GENOTIPICOS  CITOMETRIA DE FLUJO  ACTIVIDAD DE LA ADAMTS-13  PLASMINOGENO.  IDENTIFICACION DEL GEN JAK2 IDENTIFICAR LOS PACIENTES EN RIESGO  BIOMETRIA HEMATICA  TIEMPOS DE COAGULACION  ANTICUERPOS ANTIFOSFOLIPIDICOS.  ACTIVIDAD DE LA ANTITROMBINA  PROTEINA C.  PROTEINA S.  FACTOR V DE LEIDEN  HIPERHOMOCISTEINEMIA ESTUDIOS DE SEGUNDA LINEA
  • 20.
    5. VIA CRÍTICA ACTIVIDADPRIMER DIA SEGUNDO DIA TERCER DÍA 24 HORAS PREVIA AL ALTA ALTA INTERNO ROTATIVO Elaboración de historia clínica Transcribir exámenes Mantener en orden la HCL. Mantener el orden de la historia clínica Sintetizar la historia clínica. Verificar su adecuado ordenamiento Ordenar la historia clínica con la epicrisis y nota de alta. Elaborar pedido de exámenes y turno para control por consulta externa. RESIDENTE Elaboración de nota de ingreso. Solicitud de exámenes de tamizaje dependiendo de la disponibilidad y de cada caso. Solicitar interconsultas. Iniciar anticoagulación con HBPM o heparina no fraccionada. Enoxaparina 40 a 80mg SC BID. Nota de evolución. Actualización de la lista de problemas Mantener en orden la historia clínica Nota de evolución. Actualización de la lista de problemas Mantener en orden la historia clínica Preparar la epicrisis. Preparar nota de alta. Epicrisis Nota de alta. Elaboración de la receta. ENFERMERIA Ordenar HCL Verificar el cumplimiento de la solicitud de exámenes Evitar traumatizar al paciente. Mantener en reposo la extremidad comprometida. Evolución de enfermería Verificar el orden de la HCL. Evolución de enfermería Verificar el orden de la HCL. Evolución de enfermería Verificar el orden de la HCL. Evolución de enfermería Verificar el orden de la HCL. Nota de alta de enfermeria. AUXILIAR Registrar signos vitales Registrar signos vitales. Registrar signos vitales. Registrar signos vitales Registrar signos vitales INTERNISTA Revisión de la historia clínica Revisión de la historia clínica Dar soporte general al paciente. Dar soporte general al paciente. Revisar la historia clínica y nota de alta Revisar y firmar la epicrisis MEDICO ESPECIALISTA Investigación de la causa probable. Inicio de anticoagulación oral con warfarina 5 a 7.5mg VO QD Definir la probable causa del evento. Control de la anticoagulación. Control de TP e INR. Considerar suspender HBPM. Definir la probable etiología. Verificar una adecuada anticoagulación Indicaciones para el alta SECRETARIA Ordenar la historia clínica Ordenar la historia clínica. Ordenar la historia clínica. Ordenar la historia clínica. Ordenar y entregar la historia clínica en archivo TRABAJO SOCIAL Categorización del paciente Seguimiento del paciente. Seguimiento del paciente. Seguimiento del paciente. Seguimiento del paciente.
  • 21.
    BIBLIOGRAFÍA: 1. Adams R,Bird R Review article: coagulation cascade and therapeutics update, Nephrology 2009 (14): 462–470. 2. Foy P, Moll S, Thrombophilia: 2009 Update, Current Treatment Options in Cardiovascular Medicine. 2009, (11):114–128. 3. De Stefano V, Rossi E, Paciaroni K, Leone G. Screening for inherited thrombophilia: Indications and therapeutic implications, Haematologica 2002 (87):1095-1108. 4. Heit, J, Thrombophilia: Common Questions on Laboratory Assessment and Management. Hematology Am Soc Hematol Educ Program. 2007:127-35. 5. Bockenstedt P. Management of Hereditary Hypercoagulable Disorders, Hematology Am Soc Hematol Educ Program. 2006:444-9. 6. Franchini M, Lippi G, Manzato F, Vescovi P, Targher G, Hemostatic abnormalities in endocrine and metabolic disorders, European Journal of Endocrinology. 2010 (162): 439–451. 7. Thomas D. Roberts H. Hypercoagulability in Venous and Arterial Thrombosis Ann Intern Med. 1997(126):638-644. 8. Khor B. Cott, E. Laboratory Evaluation of Hypercoagulability, Clin Lab Med 2009 (89): 339–366. 9. Shulman S, Majeed A. A benefit-risk assessment of dabigatran in the prevention of venous thromboembolism in orthopedic surgery. Drug safety. 2011 (34): 449-463. 10.Jones G. Karly P. Spotlight on Dabigatran etexilate in the prevention of stroke and systemic embolism patients with atrial fibrillation. Drug and aging. 2011 (28): 415- 419. 11.Eikelboom J et al. Risk of bleeding with 2 doses of Dabigatran compared with warfarin in older and younger patients with atrial fibrillation. Circulation. 2011(123): 2363-2372. 12. Ezekowitz M. Nagarakanti R. Dabigatran in atrial fibrillation: pharmacology and clinical trials. J Interv Card Electrophysiol. 2011. 13.D Testai F. Aiyagari V. Dabigatran and other oral antithrombotic agents for the prevention of stroke in patients with atrial fibrillation. Research Reports in Clinical Cardiology. 2011 (2): 71-81. 14.Becattini C. Lignani A. Agnelli C. New anticoagulants for the prevention of venous thromboembolism. Drug Design, Development and Therapy. 2010 (4): 49–60. 15.Snow V. Management of Venous Thromboembolism: A Clinical Practice Guideline from the American College of Physicians and the American Academy of Family Physicians. Annals of family medicine. 2007 (5).
  • 22.
    16.Treasure T. etal. Venous thromboembolism: reducing the risk. Guideline NICE. 2010.