Incrustar presentación
Descargar como DOCX, PPTX


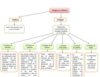
El documento habla sobre la relación entre la lengua y la cultura. Explica que la lengua es el sistema de comunicación más complejo inventado por el hombre y nos sirve como instrumento para interpretar otros aspectos culturales. Además, la lengua se adquiere a través de la interacción social y no se aprende directamente, y tiene una organización y una historia propia que refleja la cultura de una sociedad. Finalmente, la lengua es creativa y permite identificarnos como miembros de una comunidad.

