FILOSOFÍA GRIEGA III: 
PERIODO ONTOLÓGICO 
(O DE LOS GRANDES 
SISTEMAS) 
Profesor: Rafael Mora 
Cepre-Uni
CONTEXTO SOCIAL Y 
FILOSÓFICO 
 En el siglo IV a.n.e el conflicto entre Atenas y Esparta, 
conocido como la guerra del Peloponeso, hizo una profunda 
mella en la opulenta sociedad ateniense y al sistema de Polis 
en general. En esta guerra morirá el gran estratega Pericles. 
 A consecuencia de la guerra Atenas perderá la hegemonía 
en el mundo griego. 
 En este contexto surge el periodo ontológico, en el cual los 
filósofos comienzan a abordar con detalle aspectos de toda 
la realidad. Algunos asumen con realismo los cambios, pero 
otro proclaman la necesidad de “recuperar” las virtudes de la 
sociedad aristocrática. 
 El afán de abordarlo todo lleva a los pensadores a construir 
grandes “edificio del pensamiento”. Por ello, este periodo 
también es conocido como el de los Grandes Sistemas. 
 Resaltan los sistemas de Platón y Aristóteles. El primero 
funda la Academia y el segundo el Liceo.
IDEALISMO OBJETIVO DE 
PLATÓN 
 Nacido en Atenas en el seno de 
una familia aristocrática y noble, 
emparentada con algunos 
gobernantes de la ciudad y 
familias más antiguas y nobles 
de la misma. Su verdadero 
nombre era Aristocles, apodado 
Platón, debido según algunos a 
sus grandes espaldas, o la 
amplitud de su estilo o la 
anchura de su frente. Fundó la 
academia que fue el prototipo 
de todas las universidades 
futuras. (Las materias básicas 
eran aritmética, geometría, 
astronomía y armonía sonora)
 La metafísica de Platón divide al mundo en dos distintos aspectos; el mundo 
inteligible (el mundo del auténtico ser) —, y el mundo que vemos alrededor 
nuestro en forma perceptiva —el mundo de la mera apariencia—. (Alegoría de la 
Caverna) 
 El mundo perceptible consiste en una copia de las formas inteligibles o Ideas. Estas 
formas (o ideas) no cambian y sólo son comprensibles a través del intelecto o 
entendimiento – es decir, la capacidad de pensar las cosas abstrayéndolas de como 
se nos dan a los sentidos. Por ejemplo, para Platón la palabra “caballo” no se 
refería a un caballo en particular sino a cualquiera. De alguna manera existe un 
caballo ideal fuera del espacio y del tiempo. La idea es real, lo particular es solo 
aparente. 
 Platón se valdrá del lenguaje sencillo y didáctico de las metáforas o mitos para dar 
a entender algunas de las bases de su Teoría de Ideas. Especialmente, en la 
República podemos hallar las 3 alegorías más interpretadas: la del Sol, la Línea y 
la de la Caverna.
CABALLO-IDEA 
CABALLOS-COSAS
LAS ALEGORÍAS O MITOS DE 
PLATÓN 
 La teoría de las ideas es el núcleo de toda la filosofía platónica. Uno de los 
problemas fundamentales que se plantea en la filosofía de Platón es el de 
la posibilidad del conocimiento universal. 
 El conocimiento requiere de un objeto permanente, inmutable, con las 
características del ser de Parménides. Considerando todo esto, Platón 
llega a la conclusión de que debe existir algo distinto de lo percibido por 
nuestros sentidos, que no cambie sin cesar. Este algo inmutable y eterno, 
objeto de nuestro conocimiento real, es lo que Platón llama ideas. Idea 
significa modelo o patrón. Las ideas no existen en el mundo sensorial ni en 
nuestra mente, sino en un lugar celeste supraterrenal, fuera del espacio y 
del tiempo. 
 Las ideas son lo auténtico lo verdaderamente real, lo que no está sujeto al 
cambio, al ser y dejar de ser, por eso decimos que no tiene mezcla de no 
ser, sino que es, de manera plena, completa e independiente. Ahora bien, 
Platón sostiene que existen dos tipo de realidad: el mundo sensible y el 
mundo de ideas. 
 En definitiva, el verdadero conocimiento es aquel que se tiene no de las 
cosas sensibles, sino acerca de las ideas, y no por medio de los sentidos,
MITO DEL CARRO ALADO 
 El alma: Platón nos describe, a través del mito del carro alado, en uno de sus 
diálogos llamado Fedro, las partes del alma que son las siguientes: 
 1. La parte sensual. Está relacionada con los instintos y los placeres sensuales. A 
esta parte del alma le corresponde una virtud gracias a la cual esa parte del alma es 
refrenada; dicha virtud es la moderación o la templanza. 
 2. La parte afectiva. Esta parte es la relativa a la sensibilidad, y le corresponde la 
virtud de la fortaleza. 
 3. La parte racional. Es precisamente por la parte que el alma entra nuevamente 
en contacto con el mundo de ideas. Debe ser guiada por la sabiduría o prudencia. 
 La coordinación de estas 3 partes le corresponde a una cuarta virtud que es: la 
justicia; gracias a esta, la parte que debe mandar, manda y la que debe obedecer, 
obedece. 
 De acuerdo a Platón, nosotros antes de encarnar éramos almas libres que andaban 
en el mundo de ideas. Conocimos todo lo abstracto y puro: la justicia, la idea de 
cuadrado, lo bello, la verdad, etc. Sin embargo, por accidente caímos del cielo y nos 
vimos sometidos al proceso del nacimiento. 
 Para volver al mundo de ideas es necesario pasar por una educación especial: la 
filosofía. Gracias a ella podemos ascender en nuestro pensamiento al verdadero 
mundo. Pero no hay cosa que tengamos que aprender, pues todo el conocimiento 
ya lo tenemos desde que estuvimos en el mundo de ideas. Sucede que hemos 
olvidado esos conocimiento y lo que hace la filosofía es recordárnoslo. Los 
conocimientos no los aprendemos sino que más bien los recordamos pues ya los 
tenemos.
LA ESTRUCTURA DEL ESTADO 
IDEAL 
 Platón decía que las sociedades debieran tener una estructura tripartita de clases la 
cual respondía a una estructura según el apetito, espíritu y razón del alma de cada 
individuo: 
 Artesanos o labradores – Los productores. Su función es producir bienes 
materiales. Esta clase está sometida a las otras dos clases para las que produce 
bienes materiales y cambio recibe educación y defensa. Su virtud es la templanza o 
moderación. Los trabajadores correspondían a la parte de “apetito” del alma. 
 Guerreros o guardianes – Los guerreros. Los guerreros aventureros, fuertes, 
valientes formaban el “espíritu” del alma. Su tarea es la defensa de la ciudad y del 
orden social y político establecido. Su virtud es la fortaleza 
 Gobernantes o filósofos – La clase gobernante. Está compuesta por los más 
sabios. Esta clase no posee propiedades ni familia, sus hijos son educados en 
comunidad. Para éstos el poder político será una carga más que una tentación, 
pero que por el bien del pueblo sabrán llevarla, pues realmente le interesa. Estos 
formaban la “razón” del alma. Su virtud es la sabiduría y la prudencia. 
 Platón describe a estos “reyes filósofos” como aquellos que “aman ver la verdad 
esté donde esté con los medios que se disponen” y soporta su idea con la analogía 
de un capitán y su navío o un médico y su medicina. Navegar y curar no son 
prácticas que todo el mundo esté calificado para hacerlas por naturaleza. Gran parte 
de La República está dedicada a indicar el proceso educacional necesario para 
producir estos “filósofos reyes”. 
 Notemos cómo para Platón el conocimiento desemboca en un compromiso político 
que su maestro Sócrates no supo entender y que desencadenó su muerte. Platón 
busca no solo ser sabio sino realizar el bien y la justicia. Cuando salgamos de la 
caverna y conozcamos la verdad nuestro deber es volver y enseñarla a todos
FRASES DE PLATÓN 
 La mayor declaración de amor es la que no se hace; el hombre que siente mucho, habla 
poco. 
 Buscando el bien de nuestros semejantes, encontramos el nuestro. 
 La pobreza no viene por la disminución de las riquezas, sino por la multiplicación de los 
deseos. 
 Dos excesos deben evitarse en la educación de la juventud; demasiada severidad, y 
demasiada dulzura. 
 La filosofía es un silencioso diálogo del alma consigo misma en torno al ser. 
 Cuando la muerte se precipita sobre el hombre, la parte mortal se extingue; pero el 
principio inmortal se retira y se aleja sano y salvo. 
 Son filósofos verdaderos aquellos a quienes gusta contemplar la verdad. 
 Cuando una multitud ejerce la autoridad, es más cruel aún que los tiranos. 
 El objetivo de la educación es la virtud y el deseo de convertirse en un buen ciudadano. 
 La libertad está en ser dueños de la propia vida. 
 Aprendiendo a morir se aprende a vivir mejor. 
 El hombre embrutecido por la superstición es el más vil de los hombres.
ARISTÓTELES DE ESTAGIRA 
 Aristóteles nació en Estagira 
(Macedonia). Él fue maestro de 
Alejandro Magno. En el 335 fundó su 
escuela en Atenas cerca del templo de 
Apolo llamado “Liceo” (escuela 
peripatética) y se dedica a ella hasta 
que muerto Alejandro Magno (323), el 
partido antimacedónico lo acusa de 
impiedad, obligándolo a retirarse a 
Calcidia, en donde muere. Su filosofía 
es enciclopédica, es decir, consta de 
numerosos tratados la mayor parte de 
ellos conservados. Podemos resumir su 
filosofía bajo el rótulo de Idealismo 
Naturalista ya que si bien acepta el 
predomino de la idea platónica sobre la 
materia no postula otro mundo que el 
natural para sostener su teoría.
IDEALISMO NATURALISTA 
 Se empeñó en producir una teoría sobre las formas que se 
opusiera a la de Platón. Como éste discrepaba del relativismo 
sofista de Protágoras y otros, pero creía que las formas no podrían 
generar ni movimiento ni cambio; tampoco contribuirían a entender 
lo real y lo conocible. 
 Aristóteles no negó algo tan evidente como el cambio, pero 
tampoco el ser permanente de las cosas; ahora bien, su vigoroso 
sentido de la realidad se niega a aceptar un mundo supraterrenal, 
como el de las ideas, descubriendo en cambio en este mundo 
sensible ambas cosas: permanencia y cambio. Esto se sellará con 
su famosa frase: “Amigo de Platón, per más amigo de la verdad” 
 Dice Aristóteles que el verdadero conocimiento no es el de las 
cosas individuales sino que se funda en los conceptos universales, 
pero no significa que se dan en las cosas y la razón las deduce al 
identificar lo común en los múltiples particulares y concibiéndolos 
como un universal. 
 Este universal así concebido es sólo una forma lógica, pero no 
tiene una realidad ontológica, es decir, no existe como ser. En 
realidad, solo existen las cosas individuales, el ser particular del 
mundo visible, lo que Aristóteles llama sustancia o, mas 
exactamente, sustancia primera compuesto de materia y forma.
LÓGICA 
 Aristóteles (Padre de, entre otras ciencias, la Lógica) 
sostuvo que el elemento básico de toda 
argumentación era el silogismo, aquel razonamiento 
que consta de 2 premisas y 1 sola conclusión. Él 
enumeró todos los silogismos posibles y mostró 
cuales eran válidos y cuales no. La Lógica u 
“Organon” era un instrumento que debía 
perfeccionarse en la búsqueda del saber. 
 La obra de Aristóteles sobre lógica lo llevó a analizar 
la estructura del lenguaje. Distinguió el conocimiento 
de los significados de las palabras y el de los juicios 
formulados con ellas, estableciendo 10 categorías de 
palabras según su significado particular: sustancia, 
calidad, cantidad, relación, lugar, tiempo, posición, 
estado, acción y pasión. Aquí empieza la lingüística.
LAS 10 CATEGORÍAS 
 Categorías Ejemplos 
 Sustancia Árbol 
 Cantidad 3 metros de alto 
 Cualidad Verde 
 Relación Junto al río 
 Lugar En el campo 
 Tiempo Ahora 
 Acción Crece 
 Pasión Observando 
 Estado Sano 
 Posición Vertical
HILEMORFISMO 
 Sustancia. La sustancia es el sentido fundamental del ser, porque todas las cosas 
son sustancias o afecciones de la sustancia, es decir, la sustancia es el soporte o el 
substrato de sus accidentes. La sustancia es algo independiente que existe por sí y 
no en otro. Aristóteles distingue dos clases de sustancia: sustancia primera y 
sustancia segunda. 
 La sustancia primera es el ser propiamente dicho, las cosas individuales, las cosas 
concretas: esta flor, esta escuela, este hombre, etc. 
 La sustancia segunda constituye el grupo de los géneros y las especies; la flor, la 
escuela, el hombre, etc. 
 Los géneros y las especies son sólo abstracciones de las cosas individuales, por 
eso se les llamó sustancias segundas. Las sustancias primeras son un 
compuesto de materia y forma. 
 La materia es aquella que sufre los cambios, es decir, lo que permanece en los 
cambios, aquello de lo que está hecho algo. Por ejemplo: el cartón, la roca, la 
madera. 
 La forma es lo que hace que algo sea lo que es. La forma de la caja, el diseño de la 
columna dórica griega, una mesa. 
 Esta totalidad de materia y forma en realidad son indisolubles, solamente podemos 
separarlas en el pensamiento. Juntas integran la sustancia, y como dijimos no se ve
MODOS DE SER. TEORÍA DE ACTO 
Y POTENCIA 
 En la metafísica aristotélica, el ser se dice de 4 maneras: 
 A) Por esencia y por accidente. La esencia en el ser que existe por sí. El 
ser que existe por otro; es decir, aquello sin lo cual la cosa sigue siendo lo 
que es. 
 B) Según las categorías. En primer lugar, para que exista el ser debe 
existir la sustancia. Ésta es algo así como el punto de partida. Pero la 
sustancia no puede existir sin más como sustancia, es necesario que tenga 
formas accidentales. Aristóteles nos ofrece una lista de 10 categorías que 
ya hemos conocido. 
 C) El ser verdadero y el ser falso. Decimos del ser que es verdadero 
cuando muestra el ser que realmente tiene, y falso cuando muestra otro 
ser al que realmente es. 
 D) Según la potencia y el acto. Estas nociones de potencia y acto le 
permiten a Aristóteles explicar el cambio o movimiento de las cosas del 
mundo sensible. La potencia radica en la materia, y el acto en la forma. No 
existe potencia en abstracto. La potencia es la posibilidad o posibilidades 
que tiene algo para modificarse. 
 Para explicar el cambio Aristóteles recurrió a teoría del acto y la potencia, 
es decir las ideas de efectividad y de potencia. La sustancia es portadora 
potencial de las cualidades que se vuelven efectivas en ella. Así, si 
decimos que el aceite es combustible es porque en él está presente la 
posibilidad de arder, pero para que esto suceda es preciso acercarle un
TEORÍA DE 4 CAUSAS. 
 El problema del cambio llevó a Aristóteles a un 
estudio de cuales son las causas de todo 
devenir, y concluyó en esas 4 causas: 
 Causa material. Es la materia, aquello de lo que 
está hecho algo. Por ejemplo: un gran pedazo de 
marmol 
 Causa formal. Es lo que hace que algo sea lo 
que es. Por ejemplo: el diseño de un arquitecto. 
 Causa eficiente. Es el principio del movimiento o 
del cambio. Por ejemplo: el escultor que 
transformará la roca en columna. 
 Causa final. Es el fin el para qué fue hecha una 
cosa. Por ejemplo: el adornar el patio de algún 
templo.
TEORÍA DE4 
CAUSAS: 
CM: PIEDRA 
CFo: EL 
DISEÑO 
CE: 
ESCULTOR 
CFi: 
ADORNAR
GNOSEOLOGÍA 
 Para Aristóteles los sentidos son la única fuente de conocimiento, porque a 
través de ellos conocemos los particulares con base en los cuales el 
intelecto se encarga de abstraer las características esenciales y así formar 
el universal, o para decirlo más exactamente: la sensación conoce las 
formas sensibles, esto es, formas presentes en la materia; la inteligencia 
conoce las formas inteligibles abstraídas de la materia. 
 Conforme predominan los sentidos o el intelecto en la elaboración del 
conocimiento, Aristóteles distingue diferentes grados de saber: 
 1. La experiencia (saber por qué): es el conocimiento que adquirimos en 
nuestro contacto directo con las cosas particulares, individuales y que por 
ello no se puede enseñar. 
 2. Arte o técnica (saber cómo): es un saber adquirido mediante la 
repetición de experiencias adecuadas. Nos da cierta universalidad y por 
ello se puede enseñar. La técnica es superior a la experiencia. 
 3. Sabiduría (saber por qué): es el saber pleno, este nos dice que las 
cosas son y por qué son. La sabiduría tiene 2 método: 
 La episteme. Es el saber de la ciencia, el saber demostrativo 
 El nous. Es el saber de los principios. Aquellos que no se pueden 
demostrar, por ser principios. Se llega a ellos por intuición. Es el grado 
supremo del conocimiento, de la ciencia que tiene por objeto el ente en 
cuanto tal.
CLASIFICACION DE LAS 
CIENCIAS
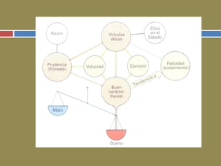
ÉTICA 
 La ética de Aristóteles es una ética de bienes porque él supone que cada vez que el hombre 
actúa lo hace en búsqueda de un determinado bien. El bien supremo es la felicidad, y la felicidad 
es la sabiduría (el desarrollo de las virtudes, en particular la razón). Aristóteles rechazó el 
absolutismo platónico en materia ética: “Es tan inapropiado exigir una demostración en la ética 
como lo es permitirle a un matemático que use sólo argumentos probables.” 
 La actividad contemplativa es, en efecto, la más alta de todas, puesto que la inteligencia es lo 
más alto de cuanto hay en nosotros, y además, la más continua, porque el contemplar podemos 
hacerlo con mayor continuidad que otra cosa cualquiera. Según Aristóteles, si el ojo fuera un ser 
vivo, la visión sería su alma. Él distinguió una facultad, la razón activa, considerándola separada 
del cuerpo e inmortal. 
 El bien era aquello a lo que tienden todas las cosas, la búsqueda de la virtud por parte de la 
razón activa. La virtud exige elegir, y la acción correcta era siempre el justo medio. Por ejemplo, 
nunca es bueno ni estudiar mucho ni muy poco, siempre lo mejor es distribuir uno su tiempo. El 
justo medio entre el derrochador y el tacaño, es el ahorrador. La templanza es el término medio 
entre el libertinaje y la insensibilidad. La fortaleza es el término medio entre el miedo y la 
audacia. La generosidad es un término medio en relación con el uso y posesión de los bienes. 
La prodigalidad es su exceso y la avaricia su defecto. 
 El hombre prudente es aquel que puede reconocer el punto medio en cada situación. Cuando 
uno hace algo virtuoso, la acción es buena de por sí. La prudencia no es ni ciencia ni praxis, es 
una virtud. Ser virtuosos significa hacer lo que uno debe hacer pero haciéndolo bien.
PSICOLOGÍA
ÉTICA 
 Existen dos clases de virtudes: virtudes éticas y virtudes 
dianoéticas. 
 Ambas expresan la excelencia del hombre y su consecución 
produce la felicidad, ya que ésta última es "la actividad del 
hombre conforme a la virtud“ 
 Las virtudes éticas son adquiridas a través de la costumbre o 
el hábito y consisten, fundamentalmente, en el dominio de la 
parte irracional del alma (la sensitiva) y regular las relaciones 
entre los hombres. Las virtudes éticas más importantes son: la 
fortaleza, la templanza, la justicia. 
 Las virtudes dianoéticas se corresponden con la parte 
racional del hombre, siendo, por ello, propias del intelecto 
(nous) o del pensamiento (nóesis). Su origen no es innato, 
sino que deben ser aprendidas a través de la educación o la 
enseñanza. Las principales virtudes dianoéticas son la 
inteligencia (sabiduría) y la prudencia.
POLÍTICA 
 Aristóteles expuso en la Política una defensa de la esclavitud y la 
teoría clásica de las formas de gobierno. Según él, el esclavo es 
esclavo por naturaleza,. Porque algunos están hechos para 
obedecer mientras que otros para mandar. Aristóteles sostiene que 
los esclavos son necesarios para que otros puedan tener ocio para 
filosofar. 
 Para la célebre teoría de las seis formas de gobierno Aristóteles 
tomó en cuenta dos factores primordiales, quién gobierna y cómo 
gobierna. En base al criterio de quién gobierna, distinguió según si 
en la constitución el gobierno reside en una persona, pocas 
personas y muchas personas, dando a la primera el nombre de 
monarquía, a la segunda el de aristocracia y nombrando a la 
tercera democracia. 
 Atendiendo al criterio de cómo gobierna, habló de constituciones 
puras o impuras y como consecuencia a las tres formas anteriores, 
consideradas como puras (buenas), se podía contraponer otras tres 
formas impuras (malas), de modo que aplicado a estas formas 
malas el criterio de quién gobierna. Aristóteles las clasificó como 
tiranía (gobierno de uno), oligarquía (gobierno de pocos) y 
demagogia (desgobierno de muchos).
FRASES DE ARISTÓTELES 
 El ignorante afirma, el sabio duda y reflexiona. 
 El sabio no dice todo lo que piensa, pero siempre piensa todo lo que dice. 
 Considero más valiente al que conquista sus deseos que al que conquista 
a sus enemigos, ya que la victoria más dura es la victoria sobre uno 
mismo. 
 La inteligencia consiste no sólo en el conocimiento, sino también en la 
destreza de aplicar los conocimientos en la práctica. 
 Algunos creen que para ser amigos basta con querer, como si para estar 
sano bastara con desear la salud. 
 Cualquiera puede enfadarse, eso es algo muy sencillo. Pero enfadarse con 
la persona adecuada, en el grado exacto, en el momento oportuno, con el 
propósito justo y del modo correcto, eso, ciertamente, no resulta tan 
sencillo. 
 No basta decir solamente la verdad, es mejor mostrar la causa de la 
falsedad.
 Sólo hay felicidad donde hay virtud y esfuerzo serio, pues la vida no es un juego. 
 Los tiranos se rodean de hombres malos porque les gusta ser adulados y ningún hombre 
de espíritu elevado les adulará. 
 El único Estado estable es aquel en que todos los ciudadanos son iguales ante la ley. 
 La riqueza consiste mucho más en el disfrute que en la posesión. 
 El hombre solitario es una bestia o un dios. 
 Un estado es gobernado mejor por un hombre bueno que por unas buenas leyes. 
 Se quiere más aquello que se ha conseguido con muchas fatigas 
 La virtud es una disposición voluntaria adquirida, que consiste en un término medio entre 
dos extremos malos, el uno por exceso y el otro por defecto. 
 El que posee las nociones más exactas sobre las causas de las cosas y es capaz de dar 
perfecta cuenta de ellas en su enseñanza, es más sabio que todos los demás en 
cualquier otra ciencia. 
 La excelencia moral es resultado del hábito. Nos volvemos justos realizando actos de 
justicia; templados, realizando actos de templanza; valientes, realizando actos de 
valentía.
BIBLIOGRAFÍA 
 PLATÓN (1989) Diálogos. Madrid: Gredos. 
 PLATÓN. (2005) La República. Buenos Aires: Eudeba. 
 REALE, G. (2001) Platón. Barcelona: Herder. 
 ……………. (2003) Por una nueva interpretación de Platón. 
Barcelona: Herder. 
 ……………. (2004) Sabiduría Antigua. Madrid: Herder. 
 GUTHRIE, W. (1999) Historia de la Filosofía. Madrid: Gredos. 
 GOSLING, J. C. B. (1993) Platón. México: UNAM. 
 BERRYMAN, S. (2004) Democritus. En: Stanford Encyclopedia of 
Philosophy. http://plato.stanford.edu/entries/democritus/ 
 SEDLEY, D. (1998). Ancient philosophy. En E. Craig (Ed.), 
Routledge Encyclopedia of Philosophy. London: Routledge. 
Retrieved October 19, 2008, from 
http://www.rep.routledge.com/article/A130 
 WEBS DE CONSULTA: 
 http://www.slideshare.net/rafael.mora 
 http://es.scribd.com/articulos

Periodo ontologico

  • 1.
    FILOSOFÍA GRIEGA III: PERIODO ONTOLÓGICO (O DE LOS GRANDES SISTEMAS) Profesor: Rafael Mora Cepre-Uni
  • 2.
    CONTEXTO SOCIAL Y FILOSÓFICO  En el siglo IV a.n.e el conflicto entre Atenas y Esparta, conocido como la guerra del Peloponeso, hizo una profunda mella en la opulenta sociedad ateniense y al sistema de Polis en general. En esta guerra morirá el gran estratega Pericles.  A consecuencia de la guerra Atenas perderá la hegemonía en el mundo griego.  En este contexto surge el periodo ontológico, en el cual los filósofos comienzan a abordar con detalle aspectos de toda la realidad. Algunos asumen con realismo los cambios, pero otro proclaman la necesidad de “recuperar” las virtudes de la sociedad aristocrática.  El afán de abordarlo todo lleva a los pensadores a construir grandes “edificio del pensamiento”. Por ello, este periodo también es conocido como el de los Grandes Sistemas.  Resaltan los sistemas de Platón y Aristóteles. El primero funda la Academia y el segundo el Liceo.
  • 3.
    IDEALISMO OBJETIVO DE PLATÓN  Nacido en Atenas en el seno de una familia aristocrática y noble, emparentada con algunos gobernantes de la ciudad y familias más antiguas y nobles de la misma. Su verdadero nombre era Aristocles, apodado Platón, debido según algunos a sus grandes espaldas, o la amplitud de su estilo o la anchura de su frente. Fundó la academia que fue el prototipo de todas las universidades futuras. (Las materias básicas eran aritmética, geometría, astronomía y armonía sonora)
  • 4.
     La metafísicade Platón divide al mundo en dos distintos aspectos; el mundo inteligible (el mundo del auténtico ser) —, y el mundo que vemos alrededor nuestro en forma perceptiva —el mundo de la mera apariencia—. (Alegoría de la Caverna)  El mundo perceptible consiste en una copia de las formas inteligibles o Ideas. Estas formas (o ideas) no cambian y sólo son comprensibles a través del intelecto o entendimiento – es decir, la capacidad de pensar las cosas abstrayéndolas de como se nos dan a los sentidos. Por ejemplo, para Platón la palabra “caballo” no se refería a un caballo en particular sino a cualquiera. De alguna manera existe un caballo ideal fuera del espacio y del tiempo. La idea es real, lo particular es solo aparente.  Platón se valdrá del lenguaje sencillo y didáctico de las metáforas o mitos para dar a entender algunas de las bases de su Teoría de Ideas. Especialmente, en la República podemos hallar las 3 alegorías más interpretadas: la del Sol, la Línea y la de la Caverna.
  • 6.
  • 11.
    LAS ALEGORÍAS OMITOS DE PLATÓN  La teoría de las ideas es el núcleo de toda la filosofía platónica. Uno de los problemas fundamentales que se plantea en la filosofía de Platón es el de la posibilidad del conocimiento universal.  El conocimiento requiere de un objeto permanente, inmutable, con las características del ser de Parménides. Considerando todo esto, Platón llega a la conclusión de que debe existir algo distinto de lo percibido por nuestros sentidos, que no cambie sin cesar. Este algo inmutable y eterno, objeto de nuestro conocimiento real, es lo que Platón llama ideas. Idea significa modelo o patrón. Las ideas no existen en el mundo sensorial ni en nuestra mente, sino en un lugar celeste supraterrenal, fuera del espacio y del tiempo.  Las ideas son lo auténtico lo verdaderamente real, lo que no está sujeto al cambio, al ser y dejar de ser, por eso decimos que no tiene mezcla de no ser, sino que es, de manera plena, completa e independiente. Ahora bien, Platón sostiene que existen dos tipo de realidad: el mundo sensible y el mundo de ideas.  En definitiva, el verdadero conocimiento es aquel que se tiene no de las cosas sensibles, sino acerca de las ideas, y no por medio de los sentidos,
  • 13.
    MITO DEL CARROALADO  El alma: Platón nos describe, a través del mito del carro alado, en uno de sus diálogos llamado Fedro, las partes del alma que son las siguientes:  1. La parte sensual. Está relacionada con los instintos y los placeres sensuales. A esta parte del alma le corresponde una virtud gracias a la cual esa parte del alma es refrenada; dicha virtud es la moderación o la templanza.  2. La parte afectiva. Esta parte es la relativa a la sensibilidad, y le corresponde la virtud de la fortaleza.  3. La parte racional. Es precisamente por la parte que el alma entra nuevamente en contacto con el mundo de ideas. Debe ser guiada por la sabiduría o prudencia.  La coordinación de estas 3 partes le corresponde a una cuarta virtud que es: la justicia; gracias a esta, la parte que debe mandar, manda y la que debe obedecer, obedece.  De acuerdo a Platón, nosotros antes de encarnar éramos almas libres que andaban en el mundo de ideas. Conocimos todo lo abstracto y puro: la justicia, la idea de cuadrado, lo bello, la verdad, etc. Sin embargo, por accidente caímos del cielo y nos vimos sometidos al proceso del nacimiento.  Para volver al mundo de ideas es necesario pasar por una educación especial: la filosofía. Gracias a ella podemos ascender en nuestro pensamiento al verdadero mundo. Pero no hay cosa que tengamos que aprender, pues todo el conocimiento ya lo tenemos desde que estuvimos en el mundo de ideas. Sucede que hemos olvidado esos conocimiento y lo que hace la filosofía es recordárnoslo. Los conocimientos no los aprendemos sino que más bien los recordamos pues ya los tenemos.
  • 15.
    LA ESTRUCTURA DELESTADO IDEAL  Platón decía que las sociedades debieran tener una estructura tripartita de clases la cual respondía a una estructura según el apetito, espíritu y razón del alma de cada individuo:  Artesanos o labradores – Los productores. Su función es producir bienes materiales. Esta clase está sometida a las otras dos clases para las que produce bienes materiales y cambio recibe educación y defensa. Su virtud es la templanza o moderación. Los trabajadores correspondían a la parte de “apetito” del alma.  Guerreros o guardianes – Los guerreros. Los guerreros aventureros, fuertes, valientes formaban el “espíritu” del alma. Su tarea es la defensa de la ciudad y del orden social y político establecido. Su virtud es la fortaleza  Gobernantes o filósofos – La clase gobernante. Está compuesta por los más sabios. Esta clase no posee propiedades ni familia, sus hijos son educados en comunidad. Para éstos el poder político será una carga más que una tentación, pero que por el bien del pueblo sabrán llevarla, pues realmente le interesa. Estos formaban la “razón” del alma. Su virtud es la sabiduría y la prudencia.  Platón describe a estos “reyes filósofos” como aquellos que “aman ver la verdad esté donde esté con los medios que se disponen” y soporta su idea con la analogía de un capitán y su navío o un médico y su medicina. Navegar y curar no son prácticas que todo el mundo esté calificado para hacerlas por naturaleza. Gran parte de La República está dedicada a indicar el proceso educacional necesario para producir estos “filósofos reyes”.  Notemos cómo para Platón el conocimiento desemboca en un compromiso político que su maestro Sócrates no supo entender y que desencadenó su muerte. Platón busca no solo ser sabio sino realizar el bien y la justicia. Cuando salgamos de la caverna y conozcamos la verdad nuestro deber es volver y enseñarla a todos
  • 17.
    FRASES DE PLATÓN  La mayor declaración de amor es la que no se hace; el hombre que siente mucho, habla poco.  Buscando el bien de nuestros semejantes, encontramos el nuestro.  La pobreza no viene por la disminución de las riquezas, sino por la multiplicación de los deseos.  Dos excesos deben evitarse en la educación de la juventud; demasiada severidad, y demasiada dulzura.  La filosofía es un silencioso diálogo del alma consigo misma en torno al ser.  Cuando la muerte se precipita sobre el hombre, la parte mortal se extingue; pero el principio inmortal se retira y se aleja sano y salvo.  Son filósofos verdaderos aquellos a quienes gusta contemplar la verdad.  Cuando una multitud ejerce la autoridad, es más cruel aún que los tiranos.  El objetivo de la educación es la virtud y el deseo de convertirse en un buen ciudadano.  La libertad está en ser dueños de la propia vida.  Aprendiendo a morir se aprende a vivir mejor.  El hombre embrutecido por la superstición es el más vil de los hombres.
  • 19.
    ARISTÓTELES DE ESTAGIRA  Aristóteles nació en Estagira (Macedonia). Él fue maestro de Alejandro Magno. En el 335 fundó su escuela en Atenas cerca del templo de Apolo llamado “Liceo” (escuela peripatética) y se dedica a ella hasta que muerto Alejandro Magno (323), el partido antimacedónico lo acusa de impiedad, obligándolo a retirarse a Calcidia, en donde muere. Su filosofía es enciclopédica, es decir, consta de numerosos tratados la mayor parte de ellos conservados. Podemos resumir su filosofía bajo el rótulo de Idealismo Naturalista ya que si bien acepta el predomino de la idea platónica sobre la materia no postula otro mundo que el natural para sostener su teoría.
  • 20.
    IDEALISMO NATURALISTA Se empeñó en producir una teoría sobre las formas que se opusiera a la de Platón. Como éste discrepaba del relativismo sofista de Protágoras y otros, pero creía que las formas no podrían generar ni movimiento ni cambio; tampoco contribuirían a entender lo real y lo conocible.  Aristóteles no negó algo tan evidente como el cambio, pero tampoco el ser permanente de las cosas; ahora bien, su vigoroso sentido de la realidad se niega a aceptar un mundo supraterrenal, como el de las ideas, descubriendo en cambio en este mundo sensible ambas cosas: permanencia y cambio. Esto se sellará con su famosa frase: “Amigo de Platón, per más amigo de la verdad”  Dice Aristóteles que el verdadero conocimiento no es el de las cosas individuales sino que se funda en los conceptos universales, pero no significa que se dan en las cosas y la razón las deduce al identificar lo común en los múltiples particulares y concibiéndolos como un universal.  Este universal así concebido es sólo una forma lógica, pero no tiene una realidad ontológica, es decir, no existe como ser. En realidad, solo existen las cosas individuales, el ser particular del mundo visible, lo que Aristóteles llama sustancia o, mas exactamente, sustancia primera compuesto de materia y forma.
  • 21.
    LÓGICA  Aristóteles(Padre de, entre otras ciencias, la Lógica) sostuvo que el elemento básico de toda argumentación era el silogismo, aquel razonamiento que consta de 2 premisas y 1 sola conclusión. Él enumeró todos los silogismos posibles y mostró cuales eran válidos y cuales no. La Lógica u “Organon” era un instrumento que debía perfeccionarse en la búsqueda del saber.  La obra de Aristóteles sobre lógica lo llevó a analizar la estructura del lenguaje. Distinguió el conocimiento de los significados de las palabras y el de los juicios formulados con ellas, estableciendo 10 categorías de palabras según su significado particular: sustancia, calidad, cantidad, relación, lugar, tiempo, posición, estado, acción y pasión. Aquí empieza la lingüística.
  • 22.
    LAS 10 CATEGORÍAS  Categorías Ejemplos  Sustancia Árbol  Cantidad 3 metros de alto  Cualidad Verde  Relación Junto al río  Lugar En el campo  Tiempo Ahora  Acción Crece  Pasión Observando  Estado Sano  Posición Vertical
  • 23.
    HILEMORFISMO  Sustancia.La sustancia es el sentido fundamental del ser, porque todas las cosas son sustancias o afecciones de la sustancia, es decir, la sustancia es el soporte o el substrato de sus accidentes. La sustancia es algo independiente que existe por sí y no en otro. Aristóteles distingue dos clases de sustancia: sustancia primera y sustancia segunda.  La sustancia primera es el ser propiamente dicho, las cosas individuales, las cosas concretas: esta flor, esta escuela, este hombre, etc.  La sustancia segunda constituye el grupo de los géneros y las especies; la flor, la escuela, el hombre, etc.  Los géneros y las especies son sólo abstracciones de las cosas individuales, por eso se les llamó sustancias segundas. Las sustancias primeras son un compuesto de materia y forma.  La materia es aquella que sufre los cambios, es decir, lo que permanece en los cambios, aquello de lo que está hecho algo. Por ejemplo: el cartón, la roca, la madera.  La forma es lo que hace que algo sea lo que es. La forma de la caja, el diseño de la columna dórica griega, una mesa.  Esta totalidad de materia y forma en realidad son indisolubles, solamente podemos separarlas en el pensamiento. Juntas integran la sustancia, y como dijimos no se ve
  • 25.
    MODOS DE SER.TEORÍA DE ACTO Y POTENCIA  En la metafísica aristotélica, el ser se dice de 4 maneras:  A) Por esencia y por accidente. La esencia en el ser que existe por sí. El ser que existe por otro; es decir, aquello sin lo cual la cosa sigue siendo lo que es.  B) Según las categorías. En primer lugar, para que exista el ser debe existir la sustancia. Ésta es algo así como el punto de partida. Pero la sustancia no puede existir sin más como sustancia, es necesario que tenga formas accidentales. Aristóteles nos ofrece una lista de 10 categorías que ya hemos conocido.  C) El ser verdadero y el ser falso. Decimos del ser que es verdadero cuando muestra el ser que realmente tiene, y falso cuando muestra otro ser al que realmente es.  D) Según la potencia y el acto. Estas nociones de potencia y acto le permiten a Aristóteles explicar el cambio o movimiento de las cosas del mundo sensible. La potencia radica en la materia, y el acto en la forma. No existe potencia en abstracto. La potencia es la posibilidad o posibilidades que tiene algo para modificarse.  Para explicar el cambio Aristóteles recurrió a teoría del acto y la potencia, es decir las ideas de efectividad y de potencia. La sustancia es portadora potencial de las cualidades que se vuelven efectivas en ella. Así, si decimos que el aceite es combustible es porque en él está presente la posibilidad de arder, pero para que esto suceda es preciso acercarle un
  • 27.
    TEORÍA DE 4CAUSAS.  El problema del cambio llevó a Aristóteles a un estudio de cuales son las causas de todo devenir, y concluyó en esas 4 causas:  Causa material. Es la materia, aquello de lo que está hecho algo. Por ejemplo: un gran pedazo de marmol  Causa formal. Es lo que hace que algo sea lo que es. Por ejemplo: el diseño de un arquitecto.  Causa eficiente. Es el principio del movimiento o del cambio. Por ejemplo: el escultor que transformará la roca en columna.  Causa final. Es el fin el para qué fue hecha una cosa. Por ejemplo: el adornar el patio de algún templo.
  • 28.
    TEORÍA DE4 CAUSAS: CM: PIEDRA CFo: EL DISEÑO CE: ESCULTOR CFi: ADORNAR
  • 30.
    GNOSEOLOGÍA  ParaAristóteles los sentidos son la única fuente de conocimiento, porque a través de ellos conocemos los particulares con base en los cuales el intelecto se encarga de abstraer las características esenciales y así formar el universal, o para decirlo más exactamente: la sensación conoce las formas sensibles, esto es, formas presentes en la materia; la inteligencia conoce las formas inteligibles abstraídas de la materia.  Conforme predominan los sentidos o el intelecto en la elaboración del conocimiento, Aristóteles distingue diferentes grados de saber:  1. La experiencia (saber por qué): es el conocimiento que adquirimos en nuestro contacto directo con las cosas particulares, individuales y que por ello no se puede enseñar.  2. Arte o técnica (saber cómo): es un saber adquirido mediante la repetición de experiencias adecuadas. Nos da cierta universalidad y por ello se puede enseñar. La técnica es superior a la experiencia.  3. Sabiduría (saber por qué): es el saber pleno, este nos dice que las cosas son y por qué son. La sabiduría tiene 2 método:  La episteme. Es el saber de la ciencia, el saber demostrativo  El nous. Es el saber de los principios. Aquellos que no se pueden demostrar, por ser principios. Se llega a ellos por intuición. Es el grado supremo del conocimiento, de la ciencia que tiene por objeto el ente en cuanto tal.
  • 31.
  • 33.
    ÉTICA  Laética de Aristóteles es una ética de bienes porque él supone que cada vez que el hombre actúa lo hace en búsqueda de un determinado bien. El bien supremo es la felicidad, y la felicidad es la sabiduría (el desarrollo de las virtudes, en particular la razón). Aristóteles rechazó el absolutismo platónico en materia ética: “Es tan inapropiado exigir una demostración en la ética como lo es permitirle a un matemático que use sólo argumentos probables.”  La actividad contemplativa es, en efecto, la más alta de todas, puesto que la inteligencia es lo más alto de cuanto hay en nosotros, y además, la más continua, porque el contemplar podemos hacerlo con mayor continuidad que otra cosa cualquiera. Según Aristóteles, si el ojo fuera un ser vivo, la visión sería su alma. Él distinguió una facultad, la razón activa, considerándola separada del cuerpo e inmortal.  El bien era aquello a lo que tienden todas las cosas, la búsqueda de la virtud por parte de la razón activa. La virtud exige elegir, y la acción correcta era siempre el justo medio. Por ejemplo, nunca es bueno ni estudiar mucho ni muy poco, siempre lo mejor es distribuir uno su tiempo. El justo medio entre el derrochador y el tacaño, es el ahorrador. La templanza es el término medio entre el libertinaje y la insensibilidad. La fortaleza es el término medio entre el miedo y la audacia. La generosidad es un término medio en relación con el uso y posesión de los bienes. La prodigalidad es su exceso y la avaricia su defecto.  El hombre prudente es aquel que puede reconocer el punto medio en cada situación. Cuando uno hace algo virtuoso, la acción es buena de por sí. La prudencia no es ni ciencia ni praxis, es una virtud. Ser virtuosos significa hacer lo que uno debe hacer pero haciéndolo bien.
  • 34.
  • 35.
    ÉTICA  Existendos clases de virtudes: virtudes éticas y virtudes dianoéticas.  Ambas expresan la excelencia del hombre y su consecución produce la felicidad, ya que ésta última es "la actividad del hombre conforme a la virtud“  Las virtudes éticas son adquiridas a través de la costumbre o el hábito y consisten, fundamentalmente, en el dominio de la parte irracional del alma (la sensitiva) y regular las relaciones entre los hombres. Las virtudes éticas más importantes son: la fortaleza, la templanza, la justicia.  Las virtudes dianoéticas se corresponden con la parte racional del hombre, siendo, por ello, propias del intelecto (nous) o del pensamiento (nóesis). Su origen no es innato, sino que deben ser aprendidas a través de la educación o la enseñanza. Las principales virtudes dianoéticas son la inteligencia (sabiduría) y la prudencia.
  • 38.
    POLÍTICA  Aristótelesexpuso en la Política una defensa de la esclavitud y la teoría clásica de las formas de gobierno. Según él, el esclavo es esclavo por naturaleza,. Porque algunos están hechos para obedecer mientras que otros para mandar. Aristóteles sostiene que los esclavos son necesarios para que otros puedan tener ocio para filosofar.  Para la célebre teoría de las seis formas de gobierno Aristóteles tomó en cuenta dos factores primordiales, quién gobierna y cómo gobierna. En base al criterio de quién gobierna, distinguió según si en la constitución el gobierno reside en una persona, pocas personas y muchas personas, dando a la primera el nombre de monarquía, a la segunda el de aristocracia y nombrando a la tercera democracia.  Atendiendo al criterio de cómo gobierna, habló de constituciones puras o impuras y como consecuencia a las tres formas anteriores, consideradas como puras (buenas), se podía contraponer otras tres formas impuras (malas), de modo que aplicado a estas formas malas el criterio de quién gobierna. Aristóteles las clasificó como tiranía (gobierno de uno), oligarquía (gobierno de pocos) y demagogia (desgobierno de muchos).
  • 40.
    FRASES DE ARISTÓTELES  El ignorante afirma, el sabio duda y reflexiona.  El sabio no dice todo lo que piensa, pero siempre piensa todo lo que dice.  Considero más valiente al que conquista sus deseos que al que conquista a sus enemigos, ya que la victoria más dura es la victoria sobre uno mismo.  La inteligencia consiste no sólo en el conocimiento, sino también en la destreza de aplicar los conocimientos en la práctica.  Algunos creen que para ser amigos basta con querer, como si para estar sano bastara con desear la salud.  Cualquiera puede enfadarse, eso es algo muy sencillo. Pero enfadarse con la persona adecuada, en el grado exacto, en el momento oportuno, con el propósito justo y del modo correcto, eso, ciertamente, no resulta tan sencillo.  No basta decir solamente la verdad, es mejor mostrar la causa de la falsedad.
  • 41.
     Sólo hayfelicidad donde hay virtud y esfuerzo serio, pues la vida no es un juego.  Los tiranos se rodean de hombres malos porque les gusta ser adulados y ningún hombre de espíritu elevado les adulará.  El único Estado estable es aquel en que todos los ciudadanos son iguales ante la ley.  La riqueza consiste mucho más en el disfrute que en la posesión.  El hombre solitario es una bestia o un dios.  Un estado es gobernado mejor por un hombre bueno que por unas buenas leyes.  Se quiere más aquello que se ha conseguido con muchas fatigas  La virtud es una disposición voluntaria adquirida, que consiste en un término medio entre dos extremos malos, el uno por exceso y el otro por defecto.  El que posee las nociones más exactas sobre las causas de las cosas y es capaz de dar perfecta cuenta de ellas en su enseñanza, es más sabio que todos los demás en cualquier otra ciencia.  La excelencia moral es resultado del hábito. Nos volvemos justos realizando actos de justicia; templados, realizando actos de templanza; valientes, realizando actos de valentía.
  • 43.
    BIBLIOGRAFÍA  PLATÓN(1989) Diálogos. Madrid: Gredos.  PLATÓN. (2005) La República. Buenos Aires: Eudeba.  REALE, G. (2001) Platón. Barcelona: Herder.  ……………. (2003) Por una nueva interpretación de Platón. Barcelona: Herder.  ……………. (2004) Sabiduría Antigua. Madrid: Herder.  GUTHRIE, W. (1999) Historia de la Filosofía. Madrid: Gredos.  GOSLING, J. C. B. (1993) Platón. México: UNAM.  BERRYMAN, S. (2004) Democritus. En: Stanford Encyclopedia of Philosophy. http://plato.stanford.edu/entries/democritus/  SEDLEY, D. (1998). Ancient philosophy. En E. Craig (Ed.), Routledge Encyclopedia of Philosophy. London: Routledge. Retrieved October 19, 2008, from http://www.rep.routledge.com/article/A130  WEBS DE CONSULTA:  http://www.slideshare.net/rafael.mora  http://es.scribd.com/articulos