Los psicólogos
                                            clínicos no solo
                                            trabajan con
                                            adultos sino que
                                            su clientela incluye
                                            todo tipo de
                   Los ambientes de
                                            edades
                 trabajo del psicólogo
                        se han ido
                 extendiendo cada vez                              La actitud o percepción
                    mas (facultades,                                  clínica es un rasgo
                    clínicas, ejercito,                              característico de los
                  escuelas publicas y                                 psicólogos clínicos
                 privadas, industrias y
                        centros de
                  tratamiento infantil




                                           EL CAMPO                                    El psicólogo clínico se
 Generalmente los                                                                         puede dedicar a:
psicólogos clínicos
 se dedican a mas
                                             DE LA                                           evaluación,
                                                                                            tratamiento,
de una actividad de
    tipo laboral
                                          PSICOLOGÍA                                       investigación,
                                                                                      enseñanza, consultoría,
                                                                                        administración, etc.
                                            CLÍNICA



                                                                    Área de la psicología
                                                                        que aplica los
                  Gran parte de la                                   conocimientos de
                    población de                                      esta, investiga la
                    psicólogos se                                         conducta
                     dedica a la                                        humana, hace
                  psicología clínica                                evaluaciones y varios
                                                                     tipos de asistencia
                                                                         psicológica
                                              Los psicólogos
                                           clínicos estudian en
                                                 forma casi
                                                exclusiva la
                                            conducta humana
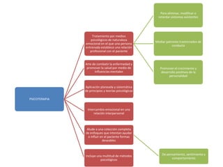
Para eliminar, modificar o
                                                        retardar síntomas existentes




                   Tratamiento por medios
                  psicológicos de naturaleza
                                                      Mediar patrones trastornados de
               emocional en el que una persona
                                                                 conducta
               entrenada establece una relación
                  profesional con el paciente


               Arte de combatir la enfermedad y
                promover la salud por medio de           Promover el crecimiento y
                     influencias mentales                 desarrollo positivos de la
                                                               personalidad


               Aplicación planeada y sistemática
               de principios y teorías psicológicas

PSICOTERAPIA


                 Intercambio emocional en una
                     relación interpersonal



                Alude a una colección completa
               de enfoques que intentan ayudar
                 o influir en el paciente formas
                            deseables



               Incluye una multitud de métodos            De pensamiento, sentimiento y
                         psicológicos                           comportamiento
• FACILITADORES EXTRATERAPEUTICOS

   Los mecanismos involucrados en las          Hay una gran variedad de fuerzas que
     curaciones espontaneas no son           operan sobre el individuo y algunas sirven
         exactamente conocidos                      para mejorar los síntomas



El efecto placebo es mas poderoso cuando        Los placebos han sido ampliamente
       el dolor y stress es mas grande          reconocidos por la profesión medica



El solo acto de hablar puede proporcionar    Las sugestiones se formulan mejor cuando
 al individuo una considerable mitigación     son congruentes con las ideologías de la
                 emociona                                     persona



                                             Si la persona tiene un status al permanecer
Los grupos ejercen una influencia sobre el   con el grupo el precio puede ser un cambio
                individuo                         en sus formas y maneras de pensar
OBJETIVOS DE LA ASESORIA
            PSICOLOGICA
                                                                           Cuando una
                                                                         persona busca
                                                        Los servicios de
                                                                           ayuda al ser
                                                        asesoría han de
 En cada etapa     Si se identifican    La mayoría de                     incapaz por si                     Las deficiencias
                                                         ser positivos y
       del          los disturbios     la gente cuando                      mismo de                               de la      La personalidad
                                                          preventivos.
 desarrollo, el      emocionales              tiene                        manejar sus                         personalidad     y su línea de
                                                          Deben estar                      El objetivo del
individuo tiene    antes de que su        dificultades                   problemas y un                          aparecen      desarrollo, son
                                                          disponibles y                     consejero es
que enfrentarse        condición        emocionales y                     profesional le                         cuando el         el punto
                                                           preparados                        capacitar al
a ciertas tareas        llegue a            necesita                         ayuda, se                         individuo se     fundamental
                                                          para ofrecer                     individuo para
     y debe         proporciones           ayuda, se                       acostumbra                           enfrenta a    desde el cual el
                                                          ayuda en los                         que se
   satisfacer         de crisis, el         resiste a                       emplear el                       situaciones que       psicólogo
                                                           problemas                       responsabilice
 requisitos por         tiempo          admitirlo (solo                       termino                            ponen de        examina los
                                                         típicos que se                     por si mismo
 la sociedad o     requerido para         cerca de la                         asesoría                        manifiesto su       problemas
                                                         presentan en
   evolución       la solución será     mitad admiten                      (profesores,                        insuficiencia     individuales
                                                          las distintas
     interna             menor           su problema)                        médicos,                            personal
                                                           etapas del
                                                                            psicólogos,
                                                            desarrollo
                                                                           psiquiatras,
                                                                                etc.)
Los pacientes son
                                   consumidores como
                                      cualquier otro           Existe una gran
                                     usuario de otros           necesidad de
                                         servicios              principios que
                El tratamiento                                   gobiernen el
                debe tener un                                 comportamiento
                    termino                                  ético en el ejercicio
                                                              de las profesiones
                                                             relacionadas con la
                                                                 salud mental



                                                                                      El paciente tiene
                                                                                      derecho a recibir
Compensar en                                                                         tratamiento y que
  caso de                                                                                 haya una
  agravios                                                                               preparación
                                                                                       previa antes de
                                                                                          finalizarla
                                          LA ÉTICA Y LA
                                            RELACIÓN
                                          TERAPÉUTICA:
                                         DERECHOS DEL
                                           PACIENTE Y
                                       RESPONSABILIDADES
                                         DEL TEPAÉUTA

                                                                                      El servicio debe
 Registro del
                                                                                     ser proporcionado
  procesos
                                                                                         por alguien
 terapéutico
                                                                                        competente




                                                              Debe haber un
                Confidencialidad                             arreglo financiero
                                                                 razonable
                                        Informar sobre el
                                       plan de tratamiento
                                          y obtener un
                                         consentimiento
PROBLEMAS ETICOS DE LA
                                                                        RECLUSION DE PACIENTES
                                                                           EN INSTITUCIONES




              Ética                                                                           A principios del siglo XVIII las                     Requerimientos de
                                        La conducta                                             personas peligrosas eran                               la reclusión
                                                       El hombre no            La
                                         apropiada                                                  encarceladas bajo                                 involuntaria
                                                        ha deseado         principal
                                             la                                                     condiciones muy
                                                       meramente la           meta
                                         determina                                                    deprimentes
                                                       supervivencia,      ética de
                                          una elite                             la
                                                           sino la
                                            que                            sociedad
                                                       supervivencia
                                          adquirió                            es la
                                                          sin dolor
                                          poder a                           libertad
                                         través de                                                                                          Solicitud de una parte interesada
Corrección              Sistema de        métodos
de motivos               valores y       científicos
y conductas              reglas de                                                                  Con el inicio de la
                         conducta                                                                  revolución francesa
                         según las
                      cuales la gente                                                                                                   Examen de un medico y un psiquiatra con
                       trata de vivir                                                                                                             licencia de estado
                        en sociedad



                                                                                       La razón guiaba la
                                                                                            conducta                  El tratamiento   Que el paciente pase en el hospital un lapso
                                                                                                                          fue mas               determinado de tiempo
                                                                                                                       humanitario




                                                                                                                                       Al final de la estancia reglamentada se debe
                                                                                                                                                       volver a evaluar




                                                                                                                                                  El paciente debe ser
                                                                                                                                                  representado por un
                                                                                                                                               abogado y presentarse ante
                                                                                                                                                 un juez en un tribunal
Funcionamiento social



                           Mejoramiento en psicoterapia                                                                                                Integración de la
                                                                                                                                                         personalidad


                                                                                                                                                   Sentido de satisfacción o
                                                         Relacionada con la manera en que cada                                                        bienestar personal
                            Moralidad                     quien se relaciona con otra persona

                                                                                                                         Relacionados
                                                                                                                              con
                                     No hay un acuerdo universal de lo correcto o incorrecto                              principios                       Explicados en
                                                                                                       Deducidos         religiosos de                    distintas formas
                                                                                                      lógicamente        Martin Buber                       por filósofos
                                                                                                       por Baruch
                                                                                                        Spinoza
                               Principios éticos            Determinados a priori por
                                   morales                           Kant
 PROBLEMAS ETICOS PARA
TERMINAR LA PSICOTERAPIA

                                                                                      La moralidad no es cuestión de palabras sino de hechos



                                                                                                           El origen de la moralidad se halla en la presión social

                                        El tratamiento de las personas que sufren trastornos
                                               mentales es un proceso vectorial de dar




                              Ayudar a los demás es implícitamente un                                  La gente que se ocupa de los individuos mentalmente
                                    acto de moralidad suprema                                         trastornados debe obedecer un código de ética estricto
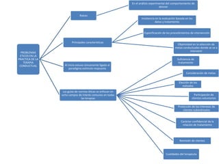
En el análisis experimental del comportamiento de
                                                                                   skinner

                               Raíces
                                                                    Insistencia en la evaluación basada en los
                                                                               datos y tratamiento


                                                                      Especificación de los procedimientos de intervención


                        Principales características
                                                                                                Objetividad en la selección de
                                                                                               metas conductuales donde se va a
                                                                                                          intervenir
  PROBLEMAS
 ETICOS EN LA
PRACTICA DE LA                                                                                   Suficiencia de
    TERAPIA                                                                                       tratamiento
 CONDUCTUAL        Al inicio estuvo únicamente ligada al
                       paradigma estimulo-respuesta
                                                                                                        Consideración de metas


                                                                                                  Elección de los
                                                                                                     métodos
                  Las guías de normas éticas se enfocan en
                 ocho campos de interés comunes en todas                                                       Participación de
                                 las terapias                                                                clientes voluntarios

                                                                                                  Protección de los intereses de
                                                                                                      clientes subordinados


                                                                                                    Carácter confidencial de la
                                                                                                     relación de tratamiento




                                                                                                   Remisión de clientes



                                                                                        Cualidades del terapeuta
PROBLEMAS ETICOS EN LA
         INVESTIGACION PSICOTERAPEUTICA
  Representa una                                                                          La mayoría de los
 intersección de la                                                                        códigos de ética
actividad científica,                                       Código                      buscan la solución de
                        Código de ética       Ley                       Investigación
   sometida a las                                         Nuremberg                     los dilemas éticos en
  consideraciones                                                                         una estructura de
       éticas                                                                             riesgo y beneficio



                                                                                          El respeto por los
                                                                                         sujetos requiere del
                                                                                              uso de una
                                                                                          metodología sana
                                                                        Procedimiento     apropiada para la
   El tratamiento                                                                              disciplina
                                                                            formal
        que se              Intento
                                                                          elaborado
       investiga        interno de una     Imposición
                                                          Declaración    para obtener
         debe            profesión por     externa de
                                                          de Helsinki   conocimientos
   ajustarse a los       regularse a si   restricciones
                                                                         que pueden
      principios             misma
                                                                             estar
         éticos
                                                                        generalizados
                                                                                            Es importante
                                                                                            contar con el
                                                                                           consentimiento
                                                                                              informado
CODIGO ETICO DEL PSICOLOGO
                                 Deberes                                                  Pruebas e
    Deriva de
                               generales del       Docencia           Investigación   instrumentos de    Ejercicio
estudios de otros
                                 psicólogo                                                medición      libre de la
                                                                                                        profesión

                                confidencialidad                           Humanos

    Toda profesión debe
   ocuparse en definir las
     normas éticas que
         regulen las                                                                                        Secreto
     actividades de sus         Respeto hacia el
                                                     Obligación de         animales
        practicantes               paciente                                                               profesional
                                                   ayudar a otros a
                                                    que adquieran
                                                    conocimientos
                                                     y habilidades

      Asegurar profesionales
                                   Constante
           calificados,            formación
         competentes y             profesional
      responsables humana
          y socialmente




      Para preservar              Ser objetivo
     el bienestar del
     individuo, de la
       sociedad y su
         entorno
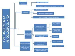
No es un suceso aislado
                      Evaluación

                                                      Forma parte de un proceso que conduce a una meta


                                                  Recopila información

                           Evaluador
                                                        La combina, integra y procesa
PSICOLOGIA CLINICA
 EVALUACION EN LA


                                                        Emite u orienta en la toma de una decisión




                                                                                        ¿Qué se desea
                                                                                          conocer?
                                                   Planeación de los
                                                procedimientos para la
                                                 recopilación de datos                  ¿Cómo pueden
                                                                                         adquirir esos
                                                                                        conocimientos?
                              Componentes
                              del proceso de
                                evaluación       Recopilación de datos de la
                                                         evaluación                     Entrevista



                                                                                        Pruebas psicológicas
                                               Comunicación de los datos
                     El terapeuta aprende          de la evaluación
                         acerca de otras
                     personas y forma una                                                   Observación
                     “imagen de trabajo”
                           adecuada
                                               Procesamiento de los datos y
                                                  formación de hipótesis

Seminario 6

  • 1.
    Los psicólogos clínicos no solo trabajan con adultos sino que su clientela incluye todo tipo de Los ambientes de edades trabajo del psicólogo se han ido extendiendo cada vez La actitud o percepción mas (facultades, clínica es un rasgo clínicas, ejercito, característico de los escuelas publicas y psicólogos clínicos privadas, industrias y centros de tratamiento infantil EL CAMPO El psicólogo clínico se Generalmente los puede dedicar a: psicólogos clínicos se dedican a mas DE LA evaluación, tratamiento, de una actividad de tipo laboral PSICOLOGÍA investigación, enseñanza, consultoría, administración, etc. CLÍNICA Área de la psicología que aplica los Gran parte de la conocimientos de población de esta, investiga la psicólogos se conducta dedica a la humana, hace psicología clínica evaluaciones y varios tipos de asistencia psicológica Los psicólogos clínicos estudian en forma casi exclusiva la conducta humana
  • 2.
    Para eliminar, modificaro retardar síntomas existentes Tratamiento por medios psicológicos de naturaleza Mediar patrones trastornados de emocional en el que una persona conducta entrenada establece una relación profesional con el paciente Arte de combatir la enfermedad y promover la salud por medio de Promover el crecimiento y influencias mentales desarrollo positivos de la personalidad Aplicación planeada y sistemática de principios y teorías psicológicas PSICOTERAPIA Intercambio emocional en una relación interpersonal Alude a una colección completa de enfoques que intentan ayudar o influir en el paciente formas deseables Incluye una multitud de métodos De pensamiento, sentimiento y psicológicos comportamiento
  • 3.
    • FACILITADORES EXTRATERAPEUTICOS Los mecanismos involucrados en las Hay una gran variedad de fuerzas que curaciones espontaneas no son operan sobre el individuo y algunas sirven exactamente conocidos para mejorar los síntomas El efecto placebo es mas poderoso cuando Los placebos han sido ampliamente el dolor y stress es mas grande reconocidos por la profesión medica El solo acto de hablar puede proporcionar Las sugestiones se formulan mejor cuando al individuo una considerable mitigación son congruentes con las ideologías de la emociona persona Si la persona tiene un status al permanecer Los grupos ejercen una influencia sobre el con el grupo el precio puede ser un cambio individuo en sus formas y maneras de pensar
  • 4.
    OBJETIVOS DE LAASESORIA PSICOLOGICA Cuando una persona busca Los servicios de ayuda al ser asesoría han de En cada etapa Si se identifican La mayoría de incapaz por si Las deficiencias ser positivos y del los disturbios la gente cuando mismo de de la La personalidad preventivos. desarrollo, el emocionales tiene manejar sus personalidad y su línea de Deben estar El objetivo del individuo tiene antes de que su dificultades problemas y un aparecen desarrollo, son disponibles y consejero es que enfrentarse condición emocionales y profesional le cuando el el punto preparados capacitar al a ciertas tareas llegue a necesita ayuda, se individuo se fundamental para ofrecer individuo para y debe proporciones ayuda, se acostumbra enfrenta a desde el cual el ayuda en los que se satisfacer de crisis, el resiste a emplear el situaciones que psicólogo problemas responsabilice requisitos por tiempo admitirlo (solo termino ponen de examina los típicos que se por si mismo la sociedad o requerido para cerca de la asesoría manifiesto su problemas presentan en evolución la solución será mitad admiten (profesores, insuficiencia individuales las distintas interna menor su problema) médicos, personal etapas del psicólogos, desarrollo psiquiatras, etc.)
  • 5.
    Los pacientes son consumidores como cualquier otro Existe una gran usuario de otros necesidad de servicios principios que El tratamiento gobiernen el debe tener un comportamiento termino ético en el ejercicio de las profesiones relacionadas con la salud mental El paciente tiene derecho a recibir Compensar en tratamiento y que caso de haya una agravios preparación previa antes de finalizarla LA ÉTICA Y LA RELACIÓN TERAPÉUTICA: DERECHOS DEL PACIENTE Y RESPONSABILIDADES DEL TEPAÉUTA El servicio debe Registro del ser proporcionado procesos por alguien terapéutico competente Debe haber un Confidencialidad arreglo financiero razonable Informar sobre el plan de tratamiento y obtener un consentimiento
  • 6.
    PROBLEMAS ETICOS DELA RECLUSION DE PACIENTES EN INSTITUCIONES Ética A principios del siglo XVIII las Requerimientos de La conducta personas peligrosas eran la reclusión El hombre no La apropiada encarceladas bajo involuntaria ha deseado principal la condiciones muy meramente la meta determina deprimentes supervivencia, ética de una elite la sino la que sociedad supervivencia adquirió es la sin dolor poder a libertad través de Solicitud de una parte interesada Corrección Sistema de métodos de motivos valores y científicos y conductas reglas de Con el inicio de la conducta revolución francesa según las cuales la gente Examen de un medico y un psiquiatra con trata de vivir licencia de estado en sociedad La razón guiaba la conducta El tratamiento Que el paciente pase en el hospital un lapso fue mas determinado de tiempo humanitario Al final de la estancia reglamentada se debe volver a evaluar El paciente debe ser representado por un abogado y presentarse ante un juez en un tribunal
  • 7.
    Funcionamiento social Mejoramiento en psicoterapia Integración de la personalidad Sentido de satisfacción o Relacionada con la manera en que cada bienestar personal Moralidad quien se relaciona con otra persona Relacionados con No hay un acuerdo universal de lo correcto o incorrecto principios Explicados en Deducidos religiosos de distintas formas lógicamente Martin Buber por filósofos por Baruch Spinoza Principios éticos Determinados a priori por morales Kant PROBLEMAS ETICOS PARA TERMINAR LA PSICOTERAPIA La moralidad no es cuestión de palabras sino de hechos El origen de la moralidad se halla en la presión social El tratamiento de las personas que sufren trastornos mentales es un proceso vectorial de dar Ayudar a los demás es implícitamente un La gente que se ocupa de los individuos mentalmente acto de moralidad suprema trastornados debe obedecer un código de ética estricto
  • 8.
    En el análisisexperimental del comportamiento de skinner Raíces Insistencia en la evaluación basada en los datos y tratamiento Especificación de los procedimientos de intervención Principales características Objetividad en la selección de metas conductuales donde se va a intervenir PROBLEMAS ETICOS EN LA PRACTICA DE LA Suficiencia de TERAPIA tratamiento CONDUCTUAL Al inicio estuvo únicamente ligada al paradigma estimulo-respuesta Consideración de metas Elección de los métodos Las guías de normas éticas se enfocan en ocho campos de interés comunes en todas Participación de las terapias clientes voluntarios Protección de los intereses de clientes subordinados Carácter confidencial de la relación de tratamiento Remisión de clientes Cualidades del terapeuta
  • 9.
    PROBLEMAS ETICOS ENLA INVESTIGACION PSICOTERAPEUTICA Representa una La mayoría de los intersección de la códigos de ética actividad científica, Código buscan la solución de Código de ética Ley Investigación sometida a las Nuremberg los dilemas éticos en consideraciones una estructura de éticas riesgo y beneficio El respeto por los sujetos requiere del uso de una metodología sana Procedimiento apropiada para la El tratamiento disciplina formal que se Intento elaborado investiga interno de una Imposición Declaración para obtener debe profesión por externa de de Helsinki conocimientos ajustarse a los regularse a si restricciones que pueden principios misma estar éticos generalizados Es importante contar con el consentimiento informado
  • 10.
    CODIGO ETICO DELPSICOLOGO Deberes Pruebas e Deriva de generales del Docencia Investigación instrumentos de Ejercicio estudios de otros psicólogo medición libre de la profesión confidencialidad Humanos Toda profesión debe ocuparse en definir las normas éticas que regulen las Secreto actividades de sus Respeto hacia el Obligación de animales practicantes paciente profesional ayudar a otros a que adquieran conocimientos y habilidades Asegurar profesionales Constante calificados, formación competentes y profesional responsables humana y socialmente Para preservar Ser objetivo el bienestar del individuo, de la sociedad y su entorno
  • 11.
    No es unsuceso aislado Evaluación Forma parte de un proceso que conduce a una meta Recopila información Evaluador La combina, integra y procesa PSICOLOGIA CLINICA EVALUACION EN LA Emite u orienta en la toma de una decisión ¿Qué se desea conocer? Planeación de los procedimientos para la recopilación de datos ¿Cómo pueden adquirir esos conocimientos? Componentes del proceso de evaluación Recopilación de datos de la evaluación Entrevista Pruebas psicológicas Comunicación de los datos El terapeuta aprende de la evaluación acerca de otras personas y forma una Observación “imagen de trabajo” adecuada Procesamiento de los datos y formación de hipótesis