George
Siemens
CONDUCTISTA COGNOSCITIVA APRENDIZAJE
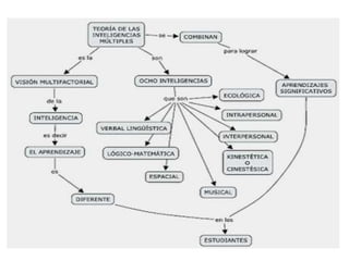
SIGNIFICATIVO
CONSTRUCTIVISTA CONECTIVISTA
Estudia la
conducta
entendida como
la reacción o
respuesta
aprendida ante
un estímulo
dado por el
entorno del
individuo
(esquema
estímulo-
respuesta).
Se centra en los
procesos
de pensamiento y
en la conducta de
aquel que refleja
estos procesos y
es algo así como
el producto de los
esfuerzos que
emprenderá un
hombre por
comprender y
actuar en
el mundo y en el
contexto en el
cual le tocó
desarrollarse.
Es un
proceso a
través del
cual una
nueva
información
se relaciona
con un
aspecto
relevante de
la estructura
del
conocimiento
del individuo
Es el proceso
de enseñanza
donde se
percibe y se
lleva a cabo
como proceso
dinámico,
participativo e
interactivo del
sujeto, de modo
que el
conocimiento
sea una
auténtica
construcción
operada por la
persona que
aprende
basado en el
análisis de las
limitaciones
del conductismo,
el cognitivismo o
cognitismo y
el Constructivis
mo o
constructivismo,
para explicar el
efecto que la
tecnología ha
tenido sobre la
manera en que
actualmente
vivimos, nos
comunicamos y
aprendemos.
La capacidad que tenemos las personas de
autorregular nuestro propio aprendizaje, es decir de
planificar qué estrategias se han de utilizar en cada
situación(de aprendizaje), aplicarlas, controlar el
proceso, evaluarlo para detectar posibles fallos, y
como consecuencia... transferir todo ello a una
nueva acción o situación de aprendizaje
Concepto de
Metacognición
Metacognición
Características
Llegar a conocer los
objetivos que se quieren
alcanzar con el esfuerzo
mental
Posibilidad de la
elección de las
estrategias para
conseguir los objetivos
planteados
Evaluación de los
resultados para saber
hasta qué punto se han
logrado los objetivos
Auto observación del propio proceso de
elaboración de conocimientos, para
comprobar si las estrategias elegidas son las
adecuadas
Estrategias de
Estudio
-Atiende la clase
totalmente concentrado.
-Toma notas de aspectos
claves.
-Haz preguntas.
- Repasa
TIPOS DE ADQUISICIÓN
DEL CONOCIMIENTO
Técnicas que
conducen al
conocimiento
Auto-observación
Observación directa
Observación
Métodos basados en
condensación de
información,
sumarización y el
uso de palabras
clave
Mapa conceptual
Mapa mental
Métodos basados
en habilidades de
comunicación
Pre visualizar
Preguntar
Leer
Resumir
Evaluación
Definición
Mapas mentales
Mapas
conceptuales
Conceptos
Es el modo por el cual
las personas ingresan
nuevos elementos a
sus esquemas
mentales
preexistentes,
explicando el
crecimiento o cambio
cuantitativo de éste.
La Asimilación
se entiende el
proceso mediante el
cual el sujeto modifica
sus esquemas
(estructuras
cognitivas) para poder
incorporar a esa
estructura
cognoscitiva nuevos
objetos
Por Acomodación
Es cuando la
asimilación y
acomodación se
nivelan o se
equilibran
Equilibrio
Procesos cognitivos
Básicos
Observación
comparación
descripción
clasificación
análisis
síntesis
evaluación
Teorias aprendizaje

Teorias aprendizaje

  • 1.
  • 2.
    CONDUCTISTA COGNOSCITIVA APRENDIZAJE SIGNIFICATIVO CONSTRUCTIVISTACONECTIVISTA Estudia la conducta entendida como la reacción o respuesta aprendida ante un estímulo dado por el entorno del individuo (esquema estímulo- respuesta). Se centra en los procesos de pensamiento y en la conducta de aquel que refleja estos procesos y es algo así como el producto de los esfuerzos que emprenderá un hombre por comprender y actuar en el mundo y en el contexto en el cual le tocó desarrollarse. Es un proceso a través del cual una nueva información se relaciona con un aspecto relevante de la estructura del conocimiento del individuo Es el proceso de enseñanza donde se percibe y se lleva a cabo como proceso dinámico, participativo e interactivo del sujeto, de modo que el conocimiento sea una auténtica construcción operada por la persona que aprende basado en el análisis de las limitaciones del conductismo, el cognitivismo o cognitismo y el Constructivis mo o constructivismo, para explicar el efecto que la tecnología ha tenido sobre la manera en que actualmente vivimos, nos comunicamos y aprendemos.
  • 8.
    La capacidad quetenemos las personas de autorregular nuestro propio aprendizaje, es decir de planificar qué estrategias se han de utilizar en cada situación(de aprendizaje), aplicarlas, controlar el proceso, evaluarlo para detectar posibles fallos, y como consecuencia... transferir todo ello a una nueva acción o situación de aprendizaje Concepto de Metacognición
  • 9.
    Metacognición Características Llegar a conocerlos objetivos que se quieren alcanzar con el esfuerzo mental Posibilidad de la elección de las estrategias para conseguir los objetivos planteados Evaluación de los resultados para saber hasta qué punto se han logrado los objetivos Auto observación del propio proceso de elaboración de conocimientos, para comprobar si las estrategias elegidas son las adecuadas
  • 10.
    Estrategias de Estudio -Atiende laclase totalmente concentrado. -Toma notas de aspectos claves. -Haz preguntas. - Repasa
  • 11.
    TIPOS DE ADQUISICIÓN DELCONOCIMIENTO Técnicas que conducen al conocimiento Auto-observación Observación directa Observación Métodos basados en condensación de información, sumarización y el uso de palabras clave Mapa conceptual Mapa mental Métodos basados en habilidades de comunicación Pre visualizar Preguntar Leer Resumir Evaluación
  • 12.
  • 13.
    Conceptos Es el modopor el cual las personas ingresan nuevos elementos a sus esquemas mentales preexistentes, explicando el crecimiento o cambio cuantitativo de éste. La Asimilación se entiende el proceso mediante el cual el sujeto modifica sus esquemas (estructuras cognitivas) para poder incorporar a esa estructura cognoscitiva nuevos objetos Por Acomodación Es cuando la asimilación y acomodación se nivelan o se equilibran Equilibrio
  • 14.