Universidad de El Salvador -Escuela de Administración.
4Flujos de caja.
Introducción.
El estudio del Flujo de caja y las proyecciones financieras ha llegado
a adquirir tal importancia para los banqueros y empresarios en
general que no pasa un solo día sin que se vean casos en los cuales
dicho estado financiero tenía papel protagónico excepcional. Para
cualquier inversionista serio, la visión futura de sus negocios tiene que
ver con el Flujo de Caja.
Igual sucede con todo empresario responsable, en el manejo del día a
día de su negocio, así como con los banqueros que quieren minimizar
el riesgo en la toma de decisiones de crédito.
Por otra parte, hoy por hoy, cuando la contabilidad delas empresas se
presentan ajustada por inflación, es el flujo de caja el único estado
financiero que reporta seguridad y tranquilidad sobre la verdadera
situación de una empresa frente a sus acreedores.
Universidad de El Salvador -Escuela de Administración.
5Flujos de caja.
Objetivo general
Conocer la mecánica de la elaboración del flujo de caja y los factores asociados a su elaboración.
Objetivos específicos.
 Definir que es un flujo de caja.
 Especificar para qué sirve un flujo de caja y de que elementos se compone.
 Descubrir cuántos flujos de caja existen y los factores teóricos y prácticos asociados a su
elaboración.
 Proyectar flujos de caja de acuerdo a su clasificación.
Universidad de El Salvador -Escuela de Administración.
6Flujos de caja.
Fundamentos
De un
Flujo de caja.
Universidad de El Salvador -Escuela de Administración.
7Flujos de caja.
1. Qué es un flujo de caja?
En finanzas y en economía se entiende por flujo de caja o flujo de fondos (en inglés cash flow)
los flujos de entradas y salidas de caja o efectivo, en un período dado.
El flujo de caja es la acumulación neta de activos líquidos en un periodo determinado y, por lo
tanto, constituye un indicador importante de la liquidez de una empresa.
El estudio de los flujos de caja dentro de una empresa puede ser utilizado para determinar:
 Problemas de liquidez. El ser rentable no significa necesariamente poseer liquidez. Una
compañía puede tener problemas de efectivo, aun siendo rentable. Por lo tanto, permite
anticipar los saldos en dinero.
 Para analizar la viabilidad de proyectos de inversión, los flujos de fondos son la base de
cálculo del Valor actual neto y de la Tasa interna de retorno.
 Para medir la rentabilidad o crecimiento de un negocio cuando se entienda que las
normas contables no representan adecuadamente la realidad económica.
2. Cómo se clasifican los flujos de caja?
 Flujo de caja Histórico. Es la reconstrucción, para un periodo ya transcurrido, del
movimiento de efectivo, en cuanto a entradas, salidas y saldo al final de dicho periodo.
 Flujo de caja Proyectado. Puede ser llamado presupuesto de caja, es un estado
financiero proforma que permite establecer, para un periodo futuro, el movimiento de
efectivo, en cuanto a entradas, salidas y saldo al final de dicho período.
 Flujo de caja proyectado simplificado. Este no implica un ordenamiento sofisticado de
las entradas o salidas de caja, sino que éstas se organizan únicamente en un grupo de
entradas y otro de salidas.
 Flujo de caja proyectado Clasificado. La presentación clasificada es aquella en donde
los renglones se agrupan según su naturaleza, independientemente de si son entradas o
salidas:
Universidad de El Salvador -Escuela de Administración.
8Flujos de caja.
El flujo de caja Proyectado clasificado se divide en las siguientes secciones:
 Flujos de caja operacionales: efectivo recibido o expendido como resultado de las
actividades económicas de base de la compañía.
 Flujos de caja de inversión: efectivo recibido o expendido considerando los gastos en
inversión de capital que beneficiarán el negocio a futuro. (Ej: la compra de maquinaria
nueva, inversiones o adquisiciones.)
 Flujos de caja de financiamiento: efectivo recibido o expendido como resultado de
actividades financieras, tales como recepción o pago de préstamos, emisiones o recompra
de acciones y/o pago de dividendos.
Universidad de El Salvador -Escuela de Administración.
9Flujos de caja.
3. De qué elementos se compone el flujo de caja?
Saldo Inicial de caja. Egresos Operativos Ingresos Operativos
Que corresponde al monto
de efectivo con el cual se
inicia el período contable y
que debe tomarse del
balance inicial primer
renglón del activo
corriente.
Se llama Gastos
operacionales al dinero que
una empresa o una
organización debe
desembolsar en concepto
del desarrollo de las
diferentes actividades que
despliega.
Son los ingresos de que
dispone regularmente la
entidad gracias a sus
actividades cotidianas.
Por ejemplo:
transferencias de
recursos de la nación,
impuesto de renta,
impuesto predial,
sobretasa a la gasolina,
impuesto de avisos y
tableros, multas y
sanciones, venta de
bienes, entre otros
.
Flujo neto del periodo. El Saldo Final de caja.
El cual puede ser positivo
o negativo y que resulta de
la diferencia entre entradas
y salidas del período.
Resultado de sumar el saldo
inicial y el flujo neto del
periodo.
Universidad de El Salvador -Escuela de Administración.
10Flujos de caja.
4. Para qué sirve?
El flujo de caja le sirve para tener claro cuáles son los ingresos y gastos que tienen que ver con el
movimiento de efectivo. En pocas palabras, como usted o su empresa gastan o invierten en
dinero, según nuestro criterio, lo más importante son las proyecciones del mismo flujo porque le
pueden permitir reaccionar o tomar decisiones ante posibles eventualidades. Por ejemplo, en
diciembre, con el pago del decimotercer mes, su flujo de caja proyectado le debe indicar que
necesitan recursos para cubrir esta obligación y usted sabrá si tiene un saldo suficiente en caja o
en una cuenta bancaria que le permita cubrir esta erogación, que ya no es una eventualidad, sino
un compromiso contractual.
El flujo de caja le sirve para conocer con cuánto efectivo comienza el día y con cuánto termina.
Su uso y monitoreo pueden ser diarios, semanales, mensuales o como usted estime conveniente,
incluyendo al momento de elaborarlo dentro del paquete presupuestario y los años
subsiguientes.
5. Cuáles son los propósitos de un flujo de caja?
 Presentar la información pertinente sobre los ingresos y egresos de efectivo, en una
empresa, durante un periodo determinado de tiempo.
 Evaluar la habilidad de la empresa para generar futuros flujos de efectivo.
 Prever las necesidades de efectivo y la manera de cubrirlas adecuada y oportunamente.
 Permitir la planeación de lo que la empresa puede hacer con los excesos temporales de
efectivo.
 Evaluar las posibilidades de la empresa para cumplir sus obligaciones frente a entidades
financieras, proveedores, etc.
 Analizar la posibilidad de futuros repartos de utilidades o pagos de dividendos.
 Evaluar el efecto de las inversiones fijas y su financiamiento sobre la situación financiera
de la empresa.
Universidad de El Salvador -Escuela de Administración.
11Flujos de caja.
6. Qué estados financieros previos requiero para hacer un flujo de caja?
 Balance general inicial.
 Balance general final.
 Estados de resultados del periodo.
7. A través de qué métodos se elabora un flujo de caja?
 Método indirecto.
Se basa en la estimación directa de los ingresos y egresos de efectivo.
Al predeterminar el importe de todos y cada uno de los elementos u operaciones de caja, realiza
una proyección de los registros de caja.
Este método es el más usual en la práctica y es el más apropiado para obtener un cuadro
completo que muestre las fluctuaciones que afecten tanto a los ingresos como a los egresos de
efectivo; es el más apropiado cuando el negocio está sujeto a variaciones estacionales.
 Método directo.
Se denomina método directo porque muestra de manera clara y directa cuáles son las entradas
y salidas de efectivo de un negocio, para un periodo determinado de tiempo. Para lograr esto
examina uno por uno todos los renglones del estado de resultados, para detectar en donde están
las entradas y salidas del efectivo y lo mismo hace con el balance general inicial, comparándolo
con lo que será cada renglón al finalizar el periodo proyectado.
Universidad de El Salvador -Escuela de Administración.
12Flujos de caja.
8. Cuál es la estructura base de cada tipo de flujo de caja?
 FLUJO NETO ORIGINADO POR ACTIVIDADES DE OPERACION
 Recaudación de deudores por venta
 Ingresos financieros percibidos
 Dividendos y otros repartos percibidos
 Pagos a Proveedores y Personal (menos)
 Intereses pagados (menos)
 Impuesto a la renta pagado (menos)
 Impuesto al Valor pagado y otros similares (menos)
 Otros gastos pagados (menos)
 FLUJO NETO ORIGINADO POR ACTIVIDADES DE FINANCIAMIENTO
 Obtención de préstamos
 Colocación de acciones de pago
 Préstamos documentados de empresas relacionadas
 Otras fuentes de financiamiento
 Pago de dividendos (menos)
 Pago de préstamos (menos)
 Pago de préstamos documentados de empresas relacionadas (menos)
 Otros desembolsos por financiamiento (menos).
¿ Còmo se hace el
Mètodo directo ?
Forma
simplificada.Forma clasificada.
Universidad de El Salvador -Escuela de Administración.
13Flujos de caja.
 FLUJO NETO ORIGINADO POR ACTIVIDADES DE INVERSION
 Venta de activo fijo
 Venta de Inversiones Permanentes
 Venta de otras inversiones
 Otros ingresos de inversión
 Incorporación de activos fijos (menos)
 Inversiones permanentes (menos)
 Otros desembolsos de inversión (menos).
Universidad de El Salvador -Escuela de Administración.
14Flujos de caja.
Factores asociados
a la elaboración
De un
Flujo de Caja.
Universidad de El Salvador -Escuela de Administración.
15Flujos de caja.
9. Factores asociados a la elaboración de un flujo de caja
 El centro de planificación del efectivo.
El presupuesto de efectivo, también conocido como flujo de caja proyectado, es un presupuesto
que muestra el pronóstico de las futuras entradas y salidas de efectivo (dinero en efectivo) de una
empresa, para un periodo de tiempo determinado.
La importancia del presupuesto de efectivo es que nos permite prever la futura disponibilidad del
efectivo (saber si vamos a tener un déficit o un excedente de efectivo) y, en base a ello, poder
tomar decisiones.
Por ejemplo:
 Si prevemos que vamos a tener un déficit o va a ser necesario contar con un mayor
efectivo, podemos, por ejemplo:
 Solicitar oportunamente un financiamiento.
 Solicitar el refinanciamiento de una deuda.
 Solicitar un crédito comercial (pagar las compras al crédito en vez de al contado) o, en
todo caso, solicitar un mayor crédito.
 Cobrar al contado y ya no al crédito o, en todo caso, otorgar uno menor crédito.
 Si prevemos que vamos a tener un excedente de efectivo, podemos, por ejemplo:
 invertirlo en la adquisición de nueva maquinaria o nuevos equipos.
 invertirlo en la adquisición de mayor mercadería.
 invertirlo en la expansión del negocio.
 usarlo en inversiones ajenas a la empresa, por ejemplo, invertirlo en acciones.
 Por otro lado, el presupuesto de efectivo nos permite conocer el futuro escenario de un
proyecto o negocio: saber si el futuro proyecto o negocio será rentable (cuando los futuros
ingresos son mayores que los futuros egresos), o saber si seremos capaces de pagar
oportunamente una deuda contraída.
Universidad de El Salvador -Escuela de Administración.
16Flujos de caja.
 Horizonte en el tiempo de la planificación del flujo de efectivo
En cuanto al horizonte o tiempo de planeación, el flujo de efectivo comprende por lo regular, en
presentar de forma comprensible la información sobre el manejo de efectivo, es decir, su
obtención y utilización por parte de la entidad durante el período determinado y, como
consecuencia, mostrar una síntesis de los cambios ocurridos en la situación financiera para que
los usuarios de los estados financieros puedan conocer y evaluar la liquidez o solvencia de la
entidad y obtener la planeación, los años que se requieran en función de la naturaleza del
negocio y de sus estrategias, para la toma de decisiones dentro de la misma. Dentro del
horizonte o tiempo de planeación existen diversos objetivos a desarrollar por el administrador
como:
 Proporcionar información apropiada a la gerencia, para que ésta pueda medir sus políticas
de contabilidad y tomar decisiones que ayuden al desenvolvimiento de la empresa.
 Facilitar información financiera, lo cual le permite mejorar sus políticas de operación y
financiamiento.
 Proyectar en donde se ha estado gastando el efectivo disponible, que dará como resultado
la descapitalización de la empresa.
 Mostrar la relación que existe entre la utilidad neta y los cambios en los saldos de efectivo.
Estos saldos de efectivo pueden disminuir a pesar de que haya utilidad neta positiva y
viceversa.
 Reportar los flujos de efectivo pasados para facilitar; la predicción de flujos de efectivo
futuros, la evaluación de la manera en que la administración genera y utiliza el efectivo y
la determinación de la capacidad que tiene una compañía para pagar intereses y
dividendos y para pagar sus deudas cuando éstas vencen.
Universidad de El Salvador -Escuela de Administración.
17Flujos de caja.
 Políticas de liquidez.
 Si usted vende al contado, compre al contado. Si compra a plazos y vende de contado
generará una liquidez artificial, ya que no corresponde a generación interna. Este exceso
de fondos lo hará sentirse rico y realizar gastos o compras que el negocio no puede a la
larga soportar.
 Empareje los plazos de ventas y de compras si vende a plazos.
 Si vende a plazos, cobre un interés mayor al que a usted le cargan por financiarle lo que
usted vende o su materia prima.
 No financie activos fijos con créditos de corto plazo.
 No financie capital de trabajo con deudas en una sola moneda, analice la variabilidad en
los tipos de cambio.
 Si se financia en dólares, cúbrase. Tenga siempre inventario importado y/o acreencias en
dólares mayores a lo que debe.
 No mantenga efectivo ocioso. Pague siempre con él sus pasivos más costosos.
 Exija el reparto de utilidades. Forzar la caja obliga a la gerencia a cobrar cartera a bajar
inventarios. Las cajas abundantes dan la sensación de solvencia y relajan la
administración.
 Si al contar con liquidez desea prepagar deuda en moneda nacional, cancele primero
aquel pagaré que esté más próximo a su vencimiento final.
 En una economía inflacionaria puede ser mejor invertir los sobrantes en
adquisición de materias primas que en prepago de deudas.
 Tómese todos los descuentos por pronto pago que representen una economía mayor al
costo del dinero. En la práctica, casi todos deben tomarse. Haga de ello una norma.
 Proteja su cartera. Exija garantías, que, además de protegerlo, pueden servirle para
endosar, también como garantías, cuando requiera solicitar créditos.
Universidad de El Salvador -Escuela de Administración.
18Flujos de caja.
 No comprometa efectivo en adquirir activos en la etapa inicial de sus negocios.
 Alquile lo que pueda, subcontrate. Reserve la adquisición de inmuebles para cuando el
negocio esté consolidado.
 Entre alternativas de igual rentabilidad escoja siempre la que mayor liquidez le asegure.
10.Recomendaciones para mejorar el flujo de caja.
 Organice su programa de facturación
Cuanto más rápida sea la rotación de sus cuentas por cobrar, mayor será el capital que podrá
invertir en el crecimiento de su empresa. Para poder facturar antes y con mayor frecuencia,
prepare un programa de facturación con un software de contabilidad. Algunos programas pueden
clasificar de forma automática las cuentas por cobrar según su antigüedad, en las categorías de
menos de 30 días de antigüedad, de entre 30 y 59 días, de entre 60 y 90 días, etc. Este tipo de
sistema automático de seguimiento le permite emprender acciones inmediatas ante el
vencimiento de las cuentas.
 Aplace sus cuentas por pagar hasta la fecha máxima permitida
Haga uso del plazo máximo que le conceden sus proveedores para pagar sus facturas (con
frecuencia, 60 o 90 días). Piense que estos plazos equivalen a una línea de crédito sin intereses
que le otorga su proveedor. De esta manera, contará con suficiente tiempo para obtener el dinero
de sus cuentas por cobrar sin necesidad de incurrir en el gasto que involucran las líneas de
crédito de corto plazo.
 Aproveche los incentivos que se ofrecen para los pagos adelantados
Si sus proveedores le ofrecen un descuento por pago adelantado (generalmente, por el pago
dentro de las dos semanas después de recibir la factura), no deje pasar esa oportunidad.
Piénselo de esta forma: un 2% sobre una factura a 30 días equivale a una ganancia de un 24%
anual, si se invirtiera esa cantidad. Si sus proveedores no le ofrecen ningún tipo de incentivo,
solicítelo usted. Es posible que estén dispuestos a otorgarle un descuento a cambio de un pago
más rápido de sus facturas.
Universidad de El Salvador -Escuela de Administración.
19Flujos de caja.
 Equilibre su base de clientes
Muchas empresas profesionales y de servicios, como es el caso de agencias de publicidad o
relaciones públicas, contadores, estudios jurídicos, firmas de corretaje de propiedades, etc.
operan con algunos clientes sobre la base de proyectos. Busque la forma de transformar su
relación con estos clientes en una relación basada en la iguala de honorarios, es decir, que le
paguen una cantidad determinada mensual por un número específico de servicios. Puede
ofrecerles algún tipo de incentivo, como servicios de valor agregado o un descuento, para que
acepten operar sobre esta base. Con este sistema podría bajar su margen de utilidades; no
obstante, podrá predecir su flujo de caja en forma más exacta.
 Revise su estructura de fijación de precios
¿Ha logrado equiparar sus precios con sus costos crecientes? ¿Cuándo reajustó sus precios por
última vez? Muchas empresas pequeñas se rehúsan a aumentar sus precios por temor a perder
clientes. Sin embargo, los clientes de hecho esperan que sus proveedores introduzcan pequeñas
alzas periódicas en los precios. Asimismo, asegúrese de verificar los precios de la competencia
con cierta regularidad. Si sus rivales cobran precios más altos, usted debe hacer lo mismo.
 No opere con un único proveedor
Puede ahorrar dinero si opera con varios proveedores. Evalúe cuidadosamente en qué casos
debe pagar por el servicio agregado y cuándo puede ahorrar dinero al pagar el precio de
productos básicos.
Por ejemplo, puede adquirirle el hardware de las computadoras a un comerciante con valor
agregado que le ayudará a seleccionar el sistema adecuado para satisfacer sus necesidades
comerciales. Sin embargo, puede adquirir otros artículos, como por ejemplo cartuchos para
impresora, cables o software comercial, mediante compras por catálogo o de otro vendedor.
 Establezca una cooperativa de compras
Ahorre en insumos al agruparse con otros colegas de su rubro para comprar artículos, como
disquetes y papel de impresora, al por mayor y luego distribuya la cuenta en forma proporcional a
la cantidad comprada por cada uno.
Universidad de El Salvador -Escuela de Administración.
20Flujos de caja.
 Renegocie sus pólizas de seguro y sus proveedores
¿Goza de las mejores condiciones con los seguros, el servicio telefónico y otros gastos regulares
de su empresa? Una vez al año, revise cada una de sus pólizas de seguros y solicite tres
cotizaciones para cada una, para asegurarse que está obteniendo el mejor producto por su
dinero. Supervise de cerca los servicios cuyo precio es importante, como el servicio telefónico de
larga distancia y el servicio de acceso a Internet. Revise estas cuentas en forma periódica, y
compare para asegurarse de pagar la mejor tarifa disponible en el mercado.
 Reduzca su inventario
Mantener un inventario excesivamente grande puede implicar un enorme capital ocioso. Ajuste
periódicamente la rotación del inventario para asegurarse de cumplir con las normas del sector.
Puede hacerlo al calcular su índice de rotación de inventario (costo de los bienes dividido por el
valor promedio del inventario). Evite comprar más de lo necesario cuando los proveedores lo
seduzcan con grandes descuentos, ya que esto podría inmovilizar su capital. Verifique
periódicamente el inventario para buscar los productos vencidos o antiguos y posponga los
próximos pedidos para deshacerse de tales existencias, o véndalas al costo para recuperar
liquidez.
 Considere arrendar en lugar de comprar
El arrendamiento por lo general tiene un costo más alto que la compra, sin embargo, estos costos
mayores con frecuencia se ven justificados por beneficios en el flujo de caja. Al arrendar equipos
de computación, automóviles u otras herramientas necesarias para la expansión de su empresa,
podrá evitar la inmovilización de su capital o la obtención de líneas de crédito que puede destinar
con más provecho a las actividades diarias de la empresa. Por otra parte, los pagos por concepto
de arrendamiento se consideran un gasto comercial, de manera que los beneficios tributarios se
mantienen aunque no se realicen compras.
Universidad de El Salvador -Escuela de Administración.
21Flujos de caja.
Proyecciones
De flujos de caja.
Universidad de El Salvador -Escuela de Administración.
22Flujos de caja.
Ejemplos de flujos de efectivo que se proyectarán en esta sección.
Flujos de caja
Operativos
Mètodo
Directo
Mètodo
Indirecto.
financiamiento Inversiòn.
Universidad de El Salvador -Escuela de Administración.
23Flujos de caja.
11.Proyecciones de flujos de caja.
 Condiciones previas a cumplir para proyectar el flujo de caja.
 Proyecte sus ingresos. Defina la mejor forma de presentar los valores de los que
dependen las ventas de su negocio, como número de clientes atendido, volumen y
frecuencia de compra, precio. Establezca sus estimados de estas variables para los
siguientes años, pero ordénelos en el momento que estime podrá realizar la cobranza
efectiva de las ventas.
 Calcule la compra de activos y gastos pre operativo. Anote todos los pagos que debería
realizar en compra de equipos, local o estudios previos, hasta estar listo para empezar a
operar. La mayoría de estos egresos se deben situar en la etapa pre operativa, pero
también se puede incluir las ampliaciones de su capacidad previsibles.
 Señale sus gastos operativos. A partir de su diseño de los procesos productivos, indique
las compras de materia prima, servicios, gastos en personal que deberá realizar para
lograr ofrecer su producto en el mercado, según los estimados de venta ya realizados.
Tome en cuenta que los gastos por lo general se realizan antes de poder realizar las
ventas.
 Arme el flujo de caja. Analice las dependencias entre ingresos y gastos, y desarrolle las
fórmulas que le permitan tener cuadros en los que cambiando las variables claves, se
reordenen automáticamente las proyecciones. Evalúe la coherencia de los resultados y
esté consciente sobre cómo se interconectan todas las variables de su proyecto.
 Busque los resultados óptimos. Realice diferentes simulaciones cambiando las
proyecciones del número de clientes o niveles de ventas, ajuste los costos, asuma
ganancias de productividad e inversiones adicionales, ya sea en planta o ingreso a nuevos
mercados. Coloque un valor de rescate por el negocio al final del lapso proyectado, para
calcular correctamente la TIR económica y el VAN.
Universidad de El Salvador -Escuela de Administración.
24Flujos de caja.
 Proyección 1. Ejemplo del método directo.
Flujo de caja proyectado presentación simplificada.
Caso práctico “Lácteos Copinat”.
Esta compañía está ubicada en el municipio de San Juan Opico, inició operaciones en el año de
1992, Su actividad principal o giro es la mano factura de productos lácteos.
Sus principales productos son los siguientes:
 Queso fresco
 Crema especial
 Queso Duro
 Queso corriente para pupuserías.
 Queso Cápita
 Queso Hila para pupuserías.
En el presente año la empresa decidió ensanchar su planta para atender las necesidades de un
constante crecimiento en la demanda, contando con la aprobación de un crédito a 5 años, a
través de una línea re descontable por valor de $ 700 millones para realizar las siguientes
inversiones.
 Construcciones: $ 200 millones
 Maquinaria: $ 500 millones
El crédito antes mencionado tendría una tasa de interés del 36 % semestre vencido, un plazo de
5 años, el primero de los cuales es un periodo de gracia (lapso durante el cual solo se pagan
interés pero no se amortiza el capital) y las cuotas se pagarán semestralmente. Su desembolso
se realizará a mediados del año 1, Los créditos actuales de largo plazo, de los cuales falta
pagar dos cuotas anuales de $ 103 millones cada uno, tienen la misma tasa de interés, los
bonos convertibles en acciones, los cuales se convertirán a mediados del primer año, pagan el
25 %.
Universidad de El Salvador -Escuela de Administración.
25Flujos de caja.
El gerente de la empresa considera que una vez implantado el proyecto el volumen de ventas de
la empresa crecería cada año de la siguiente manera, partiendo de las cifras del año B.
AÑO %
1 30
2 20
3 15
4 10
5 10
Los descuentos de ventas corresponden al 3 % de las ventas brutas y loso descuentos en
compras al 1% dela ventas brutas.
Universidad de El Salvador -Escuela de Administración.
26Flujos de caja.
Estados Financieros previos proyección 1.
N° 1
LACTEOS COPINAT.
ESTADO DE COSTE DE VENTAS
DEL 01/12 AL 31/12
EXPRESADO EN MILLONES
DÓLARES USD.
AÑO A AÑO B
Inventario inicial de materias primas. $ 622.00 $ 635.00
Compras brutas $ 8,200.00 $ 11,530.00
Menos devoluciones y descuentos $ 13.00 $ 76.00
Compras netas $ 8,187.00 $ 11,454.00
Menos Inventario final de materias primas $ 635.00 $ 979.00
Materias primas utilizadas $ 8,174.00 $ 11,110.00
Mano de obra directa $ 643.00 $ 915.00
Costes indirectos de fabricación
Servicios $ 81.00 $ 104.00
Depreciación de planta y equipo $ 160.00 $ 195.00
Seguros e impuestos distintos a los de la renta $ 14.00 $ 15.00
Otros costes de fabricación $ 110.00 $ 199.00
Total costes indirectos de fabricación $ 365.00 $ 513.00
Total coste de fabricación $ 9,182.00 $ 12,538.00
Más Inventario inicial de productos en proceso $ - $ -
Menos Inventario Inicial de productos en proceso $ - $ -
Coste de producción. $ 9,182.00 $ 12,538.00
Más inventario inicial de productos terminados $ 33.00 $ 185.00
Menos Inventario Final de productos terminados $ 185.00 $ 271.00
Coste de ventas. $ 9,030.00 $ 12,452.00
Universidad de El Salvador -Escuela de Administración.
27Flujos de caja.
N°2
LACTEOS COPINAT.
ESTADO DE RESULTADOS.
DEL 01/12 AL 31/12
EXPRESADO EN MILLONES DE DÓLARES
USD.
AÑO A AÑO B
Ventas brutas $ 11,120.00 $ 15,526.00
Menos devoluciones y descuentos en ventas $ (370.00) $ (635.00)
Ventas netas $ 10,750.00 $ 14,891.00
Coste de Ventas. $ 9,030.00 $ 12,452.00
Utilidad Bruta $ 1,720.00 $ 2,439.00
Gastos operacionales
Gastos Admón.
Sueldos $ 230.00 $ 290.00
Papelería y cafetería. $ 85.00 $ 56.00
Otros impuestos $ 27.00 $ 36.00
Depreciación de muebles y enseres de oficina $ 63.00 $ 94.00
Amortización de Diferidos
Otros Gastos de Oficina $ 65.00 $ 78.00
Gastos de ventas
Sueldos $ 448.00 $ 553.00
Gastos de viajes. $ 32.00 $ 58.00
Propaganda $ 63.00 $ 115.00
Depreciación de vehículos $ 7.00 $ 7.00
otros gastos de venta $ 117.00 $ 404.00
Total Gastos de Operaciones $ 1,137.00 $ 1,691.00
Utilidad de Operación $ 583.00 $ 748.00
Gastos financieros $ 84.00 $ 96.00
Corrección monetaria $ 60.00 $ 82.00
otros Ingresos $ 118.00 $ 165.00
Utilidad antes de impuestos sobre la renta $ 677.00 $ 899.00
Previsión para impuestos sobre la renta $ 237.00 $ 315.00
Utilidad neta. $ 440.00 $ 584.00
Universidad de El Salvador -Escuela de Administración.
28Flujos de caja.
N°3
LACTEOS COPINAT.
ESTADO DE SITUACION FINANCIERA.
DEL 01/12 AL 31/12
EXPRESADO EN MILLONES DE DÓLARES USD.
AÑO A AÑO B
Efectivo $ 185.00 $ 265.00
Inversiones temporales
Deudores
Clientes $ 960.00 $ 1,260.00
Empleados $ 27.00 $ 64.00
Otros $ 193.00 $ 252.00
Producto Terminado $ 185.00 $ 271.00
Materias primas y materiales $ 635.00 $ 979.00
Total Activo Corriente $ 2,185.00 $ 3,091.00
Terrenos $ 55.00 $ 125.00
Edificios $ 208.00 $ 308.00
Maquinaría en montaje $ 188.00 $ 225.00
Maquinaria y equipos $ 490.00 $ 553.00
Muebles, enseres y computadoras $ 190.00 $ 275.00
Vehículos $ 33.00 $ 37.00
Depreciación acumulada $ (265.00) $ (520.00)
Total Activo Fijo $ 899.00 $ 1,003.00
Otros deudores $ 20.00 $ 44.00
Inversiones $ 128.00 $ 128.00
cargos diferidos $ 60.00 $ 16.00
Valorizaciones $ 100.00 $ 100.00
Total Otros activos $ 308.00 $ 288.00
TOTAL ACTIVO $ 3,392.00 $ 4,382.00
Obligaciones financieras $ 19.00 $ 87.00
Porción Cte. Oblig. De LP $ 195.00 $ 126.00
Proveedores $ 748.00 $ 970.00
Cesantías causadas por pagar $ 60.00 $ 78.00
Impuestos de renta por pagar $ 164.00 $ 44.00
Gastos acumulados por pagar $ 44.00 $ 72.00
Acreedores varios $ 41.00 $ 77.00
Total Pasivo Cte. $ 1,271.00 $ 1,454.00
Obligaciones Financieras L.P $ 157.00 $ 206.00
Obligaciones con socios $ 266.00 $ 390.00
Bonos convertibles en acciones $ 150.00 $ 150.00
Total pasivo largo plazo $ 573.00 $ 746.00
Capital $ 500.00 $ 500.00
Reserva legal $ 160.00 $ 250.00
Revalorización del patrimonio $ 150.00 $ 200.00
Utilidades por distribuir $ 198.00 $ 548.00
Utilidad del ejercicio $ 440.00 $ 584.00
Valorizaciones $ 100.00 $ 100.00
Total patrimonio $ 1,548.00 $ 2,182.00
TOTAL PASIVO Y PATRIMONIO. $ 3,392.00 $ 4,382.00
Universidad de El Salvador -Escuela de Administración.
29Flujos de caja.
Las ventas se realizan a 30días de plazo y los proveedores, por tratarse en su mayoría de
productos agropecuarios, solo dan un promedio de 15 días para el pago de materias primas.
En el periodo enero-diciembre del año B, la compañía logró el nivel máximo de ventas que era
posible alcanzar con el equipo existente. Gracias a la tecnología del nuevo equipo, que reduce
los desperdicios, el coste de la materia prima se reducirá a un 74.2 % sobre el valor de las
ventas netas, pero por otra parte se requieren 10 trabajadores adicionales de planta por cada
10% de incremento en la cantidad producida, lo cual implica, para el primer año, un cargo
adicional a pérdidas y ganancias de $ 108 millones, monto del cual 6% corresponde a las
cesantías cargadas del periodo, y el 40% de prestaciones sociales.
De otra parte. Se ha optado como política depreciar en línea recta sobre el costo total de los
activos fijos depreciables hasta llegar al 100% de dicho valor. Sin embargo, los activos nuevos
sólo comienzan a depreciarse en el segundo periodo.
En lo que respecta a los otros costos de fabricación se han estimado las siguientes cifras para el
primer año, las cuales se ajustarían de acuerdo con el crecimiento de las ventas:
 Costo Anual $ Millones
 Servicios públicos 152
 Seguros e impuestos distintos a los de la renta 45
 Otros costos de fabricación 250
Debido a que el proceso de producción dura menos de un día, no existe inventario de productos
en proceso. Así mismo, por tratarse de materias primas y productos terminados de alta
perecebilidad, se considera prudente mantener inventarios mínimos en estos reglones, así.
 Materias primas 15 días de consumo.
 Productos Terminados 5 días de coste de ventas.
$ millones
Sueldos de empleados admón. 348
Papelería y cafetería 69
Sueldos de ventas y comisiones 664
Gastos de viaje 71
Otros impuestos 43
Propaganda 230
Gastos Generales de Oficina 94
Otros gastos de ventas. 485
Universidad de El Salvador -Escuela de Administración.
30Flujos de caja.
Por su parte de los gastos de administración y ventas, con igual composición en cuanto a
cesantías, se estimaron de la siguiente manera para el primer año de proyección.
Los activos diferidos se terminan de amortizar en el año 1.
Se ha estimado también que la firma requiere financiación adicional al préstamo re descontable
tendrá que contratarla como crédito ordinario con tasa de interés del 34 %, la misma tasa de los
créditos actuales de corto plazo. Además los socios consideran prudente que solo repartan
utilidades aparte del segundo año, siempre y cuando el saldo de efectivo es de $ 336 Millones
como mínimo.
 Información Básica:
Para desarrollar nuestro flujo de caja necesitamos la información de los estados financieros
1, 2,3.
 Metodología.
El flujo de caja proyectado no puede preparase ni analizarse solo, de manera independiente.
Tiene que proyectarse conjuntamente con el estado de resultados y el balance general, debido a
la interrelación existe entre estos tres estados, así mismo cuando se está trabajando en una
empresa productiva, se debe proyectar también el estado de coste de ventas, pero cabe la pena
aclarar que en este trabajo solo llegaremos hasta el flujo de caja.
 Procedimiento.
El primer paso que se debe dar es revisar la información histórica suministrada, con énfasis en el
último año, con el fin de comprobar que dicha información sea consistente y el balance este
cuadrado. Así mismo se debe leer detenidamente la información básica para la proyección,
suministrada por la empresa, con el fin de ordenarla antes de iniciar la proyección de los estados
financieros.
Universidad de El Salvador -Escuela de Administración.
31Flujos de caja.
N° 4 LACTEOS COPINAT.
ESTADO DE COSTE DE VENTAS
DEL 01/12 AL 31/12
EXPRESADO EN MILLONES DE
DÓLARES USD. Proyección.
AÑO B AÑO 1
Inventario inicial de materias primas. $ 635.00 $ 979.00
Compras brutas $ 11,530.00 $ 14,302.00
Menos devoluciones y descuentos $ 76.00 $ 143.00
Compras netas $ 11,454.00 $ 14,159.00
Menos Inventario final de materias primas $ 979.00 $ 606.00
Materias primas utilizadas $ 11,110.00 $ 14,532.00
Mano de obra directa $ 915.00 $ 1,206.00
Costes indirectos de fabricación
Servicios $ 104.00 $ 152.00
Depreciación de planta y equipo $ 195.00 $ 71.00
Seguros e impuestos distintos a los de la renta $ 15.00 $ 45.00
Otros costes de fabricación $ 199.00 $ 250.00
Total costes indirectos de fabricación $ 513.00 $ 518.00
Total coste de fabricación $ 12,538.00 $ 16,256.00
Más Inventario inicial de productos en proceso $ - $ -
Menos Inventario Inicial de productos en proceso $ - $ -
Coste de producción. $ 12,538.00 $ 16,256.00
Más inventario inicial de productos terminados $ 185.00 $ 271.00
Menos Inventario Final de productos terminados $ 271.00 $ 226.00
Coste de ventas. $ 12,452.00 $ 16,301.00
Universidad de El Salvador -Escuela de Administración.
32Flujos de caja.
LACTEOS COPINAT.
N° 5 ESTADO DE RESULTADOS.
DEL 01/12 AL 31/12
EXPRESADO EN MILLONES DE DÓLARES
USD. Proyección.
AÑO B AÑO 1
Ventas brutas $ 15,526.00 $ 20,184.00
Menos devoluciones y descuentos en ventas $ (635.00) $ (606.00)
Ventas netas $ 14,891.00 $ 19,578.00
Coste de Ventas. $ 12,452.00 $ 16,301.00
Utilidad Bruta $ 2,439.00 $ 3,278.00
Gastos operacionales
Gastos Admón.
Sueldos $ 290.00 $ 348.00
Papelería y cafetería. $ 56.00 $ 69.00
Otros impuestos $ 36.00 $ 43.00
Depreciación de muebles y enseres de oficina $ 94.00 $ 28.00
Amortización de Diferidos $ 16.00
Otros Gastos de Oficina $ 78.00 $ 94.00
Gastos de ventas
Sueldos $ 553.00 $ 664.00
Gastos de viajes. $ 58.00 $ 71.00
Propaganda $ 115.00 $ 230.00
Depreciación de vehículos $ 7.00 $ 7.00
otros gastos de venta $ 404.00 $ 485.00
Total Gastos de Operaciones $ 1,691.00 $ 2,054.00
Utilidad de Operación $ 748.00 $ 1,223.00
Gastos financieros $ 96.00 $ 256.00
Corrección monetaria $ 82.00 $ -
otros Ingresos $ 165.00 $ 121.00
Utilidad antes de impuestos sobre la renta $ 899.00 $ 1,088.00
Previsión para impuestos sobre la renta $ 315.00 $ 381.00
Utilidad neta. $ 584.00 $ 707.00
Universidad de El Salvador -Escuela de Administración.
33
Flujos de caja.
LACTEOS COPINAT.
ESTADO DE FLUJO DE CAJA.
N°6 METODO DIRECTO SIMPLIFICADO
01/12 A 31/12
EN MILLONES DE DOLARES USD
Proyección.
ENTRADAS DE EFECTIVO
Ventas $ 17947
Recuperación de cartera $ 1260
Recuperación de Cuentas por cobrar a empleados y otros $ 316
Préstamo de largo plazo $ 700
Rendimiento de Inversiones Temporales $ 85
Intereses de Préstamos a empleados $ 37
Total Entradas de efectivo $ 20,344.00
SALIDAS DE EFECTIVO
Compras de materias primas $ 13,569.00
Mano de obra directa $ 1,134.00
Costos indirectos de fabricación $ 447.00
Sueldos de empleados $ 327.00
Otros gastos de admon. $ 206.00
Sueldos y comisiones de ventas $ 624.00
Otros gastos de venta $ 786.00
Gastos Financieros $ 256.00
Nuevos préstamos a empleados $ 120.00
Inversión en construcciones $ 200.00
Compra de maquinaría $ 500.00
Pago de Obligaciones financieras C.P $ 87.00
Pago porción cte. De obligaciones L.P $ 126.00
Pago a proveedores $ 970.00
Pago de cesantías $ 78.00
Pago de impuestos de renta $ 44.00
Pago de gastos acumulados $ 72.00
Pago de Acreedores varios $ 77.00
Compra de Inversiones Temporales $ 650.00
Total salidas de efectivo $ 20,273.00
Flujo neto del periodo $ 71.00
Más Saldo Inicial de caja. $ 265.00
SALDO FINAL DE CAJA. $ 336.00
Universidad de El Salvador -Escuela de Administración.
34
Flujos de caja.
LACTEOS COPINAT.
ESTADO DE SITUACION FINANCIERA.
DEL 01/12 AL 31/12
EXPRESADO EN MILLONES DE DÓLARES USD.
Proyección.
AÑO B. AÑO 1
Efectivo $ 265.00 $ 336.00
Inversiones temporales $ 650.00
Deudores
Clientes $ 1,260.00 $ 1,632.00
Empleados $ 64.00 $ 120.00
Otros $ 252.00 $ -
Producto Terminado $ 271.00 $ 226.00
Materias primas y materiales $ 979.00 $ 606.00
Total Activo Corriente $ 3,091.00 $ 3,570.00
Terrenos $ 125.00 $ 125.00
Edificios $ 308.00 $ 508.00
Maquinaría en montaje $ 225.00 $ -
Maquinaria y equipos $ 553.00 $ 1,278.00
Muebles, enseres y computadoras $ 275.00 $ 275.00
Vehículos $ 37.00 $ 37.00
Depreciación acumulada $ (520.00) $ (626.00)
Total Activo Fijo $ 1,003.00 $ 1,597.00
Otros deudores $ 44.00 $ 44.00
Inversiones $ 128.00 $ 128.00
cargos diferidos $ 16.00 $ -
Valorizaciones $ 100.00 $ 100.00
Total Otros activos $ 288.00 $ 272.00
TOTAL ACTIVO $ 4,382.00 $ 5,439.00
Obligaciones financieras $ 87.00 $ -
Porción Cte. Oblig. De LP $ 126.00 $ 103.00
Proveedores $ 970.00 $ 590.00
Cesantías causadas por pagar $ 78.00 $ 133.00
Impuestos de renta por pagar $ 44.00 $ 381.00
Gastos acumulados por pagar $ 72.00 $ -
Acreedores varios $ 77.00 $ -
Total Pasivo Cte. $ 1,454.00 $ 1,207.00
Obligaciones Financieras L.P $ 206.00 $ 803.00
Obligaciones con socios $ 390.00 $ 390.00
Bonos convertibles en acciones $ 150.00 $ -
Total pasivo largo plazo $ 746.00 $ 1,193.00
Capital $ 500.00 $ 650.00
Reserva legal $ 250.00 $ 308.00
Revalorización del patrimonio $ 200.00 $ 200.00
Utilidades por distribuir $ 548.00 $ 1,074.00
Utilidad del ejercicio $ 584.00 $ 707.00
Valorizaciones $ 100.00 $ 100.00
Total patrimonio $ 2,182.00 $ 3,040.00
TOTAL PASIVO Y PATRIMONIO. $ 4,382.00 $ 5,439.00
Universidad de El Salvador -Escuela de Administración.
35
Flujos de caja.
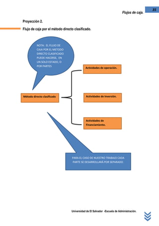
Proyección 2.
Flujo de caja por el método directo clasificado.
Método directo clasificado
Actividades de
Financiamiento.
Actividades de Inversión.
Actividades de operación.
NOTA: EL FLUJO DE
CAJA POR EL METODO
DIRECTO CLASIFICADO
PUEDE HACERSE, EN
UN SOLO ESTADO, O
POR PARTES
SEPARADAS.
PARA EL CASO DE NUESTRO TRABAJO CADA
PARTE SE DESARROLLARÁ POR SEPARADO.
Universidad de El Salvador -Escuela de Administración.
36
Flujos de caja.
Flujo de caja de financiamiento.
Para el ejemplo anterior se supone que el inversionista podrá obtener un préstamo
inicial de $80.000.000 a una tasa de interés real de 8%, que deberá ser pagada en
cuotas anuales iguales durante 8 años.
Lo primero que debe hacerse es calcularse el monto de la deuda y descomponerla
para cada momento el interés y amortización correspondiente. El cual se muestra a
continuación:
Al incorporar el monto del préstamo, los intereses anuales y la amortización de
cada periodo, el flujo de caja del inversionista queda como se muestra en el
siguiente cuadro.
Universidad de El Salvador -Escuela de Administración.
37Flujos de caja.
Universidad de El Salvador -Escuela de Administración.
38Flujos de caja.
Flujo de Caja Inversión.
 Los proyectos más comunes en empresas en marcha se refieren a los de
reemplazo, ampliación, externalización e internalización de procesos o servicios y
los de abandono.
 Los proyectos de ampliación se pueden enfrentar por sustitución de activos
(cambio de tecnología pequeña por otra mayor) o por complemento de activos
(agregación de tecnología productiva ya existente).
 La externalización de procesos y servicios (outsourcing) se refiere al uso de
terceros para realizar algunos procesos o servicios, permitiendo la venta de
activos. Y la internalización se refiere al aumento de la productividad haciendo los
cambios internos necesarios (disminución de recursos, capacidades ociosas, etc)
 Los proyectos de abandono se caracterizan por posibilitar la eliminación de áreas
no rentables y poder invertir en otros
 EJEMPLO
Supóngase, que una empresa en funcionamiento está estudiando la posibilidad de
reemplazar un equipo de producción que utiliza actualmente, por otro a fin de reducir los
costos de operación.
El equipo antiguo
 Se adquirió hace dos años en $1.000.000.
 Hoy podría venderse en $700.000. Si se continúa con él, podría usarse por cinco
años más, al cabo de las cuales podrá venderse en $100.000.
 La empresa tiene costos de operación asociados al equipo de $800.000 anuales
y paga impuestos de un 10% sobre las utilidades.
 El equipo nuevo, tiene un valor de $1.600.000, y podrá usarse por 5 años antes
de reemplazarlo, teniendo un valor para esa fecha de $240.000. Durante su
operación permitirá reducir los costos en 300.000 anuales.
 Todos los equipos se deprecian anualmente en un 20%.
Universidad de El Salvador -Escuela de Administración.
39Flujos de caja.
 Solución método 1.
Se proyectarán los flujos de caja de ambas situaciones, incluyéndose los movimientos
efectivos de caja.
 En la situación actual no hay inversión en el momento 0, puesto que el equipo se
adquirió hace 2 años, por lo cual la depreciación solo debe considerar los
siguientes 3 años.
 En el caso del reemplazo, en el momento 0 se debe considerar el ingreso por la
venta del equipo actual y el impuesto por pagar por la utilidad de la venta. Dado
que costó $1.000.000 hace dos años, aún tiene un valor contable de $600.000;
como se vende en $700.000, debe pagarse el 10% de impuesto sobre la utilidad
contable de $100.000.
El valor en libro debe volver a sumarse, ya que no representa un egreso de caja.
 Se ha elaborado ambos flujos proyectados, sin considerar los ingresos por ser
irrelevantes para el análisis, siendo la mejor alternativa la que posea un menor
costo actualizado.
Universidad de El Salvador -Escuela de Administración.
40Flujos de caja.
 Método 2.
Universidad de El Salvador -Escuela de Administración.
41Flujos de caja.
Alternativamente puede obtenerse un resultado similar mediante el análisis incremental,
calculándose un solo flujo las diferencias que se producirán en los ingresos y egresos si
se opta por la nueva alternativa.
El reemplazo se hará si los beneficios netos futuros actualizados (ahorro de costos)
superan la inversión diferencial programada para el año 0.
Universidad de El Salvador -Escuela de Administración.
42Flujos de caja.
Flujo de caja Operativo.
 Ejemplo
 En un nuevo proyecto se estima producir y vender 50.000 unidades anuales de
un producto a $500 cada una durante los 2 primeros años y a $600 a partir del
3º año. Las proyecciones de ventas se incrementarían a partir del 6º año en un
20%.
 Terrenos $12mill., obras físicas $60 mill.y maquinarias $48 mill. Los costos de
fabricación para un volumen de hasta 55.000 son: Mano de obra $20, materiales
$35 y costos indirectos $5. Sobre este nivel de producción es posible importar
directamente los materiales a un costo unitario de $32
 Una de las maquinas cuyo valor es $10 mill., debe remplazarse cada 8 años por
otra similar y podría venderse en $2,5 mill. Para satisfacer el incremento de
ventas debe ampliarse la inversión en obras civiles 12 mill. y maquinarias 8 mill.
 Los costos fijos de fabricación se estiman en 2.000.000, sin incluir depreciación.
La ampliación de la capacidad hará que los costos se incrementen en $200.000.
 Los gastos de administración y ventas se estiman en $800.000 anuales los 5
primeros años y en $820.000 cuando se incremente el nivel de operación. Los
gastos de venta variables corresponden a comisiones del 2% sobre las ventas.
 La legislación vigente permite depreciar las obras físicas en 20 años y todas las
máquinas en 10 años. Los activos intangibles se amortizan linealmente en 5
años.
 El capital de trabajo es equivalente a seis meses de costo total desembolsable.
 Los gastos de puesta en marcha ascienden a $2.000.000, dentro de los que se
incluye el costo del estudio de viabilidad, que asciende a $800.000.
 La tasa de impuestos a las utilidades es de 15% y la rentabilidad exigida al capital
invertido es de 12%.
Universidad de El Salvador -Escuela de Administración.
43Flujos de caja.
 Solución:
 Ingresos afectos a impuesto: ingresos esperados por la venta de de los productos
y por la venta de la máquina que se reemplaza al final del 8º año..
 Egresos afectos a impuestos: costos variables resultantes del costo de
fabricación unitario por las unidades producidas, el costo anual fijo de fabricación,
la comisión de ventas y los gastos fijos de administración y ventas.
 Gastos no desembolsables: la depreciación, la amortización de intangibles y el
valor de libro del activo que se vende. La amortización de intangibles
corresponde al 20% anual del total de activos intangibles posibles de contabilizar,
incluyendo el costo del estudio. El valor de libro es el saldo por depreciar del
activo que se vende al término del 8º año. Como tuvo un costo de $10 millones y
se deprecia en 10 años, su valor libro corresponde a $2 millones.
La depreciación se muestra a Continuación:
 Cálculo de impuestos: 15% de las utilidades antes del impuesto.
 Ajuste por gastos no desembolsables: se suman la depreciación, la
amortización y el valor libro.
 Egresos no afectos a impuesto: desembolsos que no son incorporados en el
Estado de Resultado en el momento que ocurren y que deben ser incluidos por
ser movimientos de caja. En el momento cero se anota la inversión en terrenos,
obras físicas y maquinarias ($120.000.000) más la inversión relevante en activos
intangibles ($2.000.000 se excluye el costo del estudio por ser un costo
comprometido independientemente de la decisión que se tome respecto de hacer
o no el proyecto). En el momento 5 (final del 5º año), la inversión para enfrentar la
Universidad de El Salvador -Escuela de Administración.
44Flujos de caja.
ampliación de la capacidad de producción a partir del 6º año, y en el momento 8,
la inversión para reponer el activo vendido. La inversión en capital de trabajo se
calcula como el 50% (medio año) de los costos anuales desembolsables y se
anota primero en el momento 0 y luego, el incremento en los momentos 2 y 5.
 Valor de desecho: se calculó por el método económico, dividiendo el flujo del
año 10, sin valor de desecho, menos la depreciación anual entre la tasa de
retorno exigido.
CONTINUA PAGINA SIGUIENTE
Universidad de El Salvador -Escuela de Administración.
45
Flujos de caja.
Universidad de El Salvador -Escuela de Administración.
46Flujos de caja.
 Proyección 3
Flujo de caja operativo mediante el método de Utilidad Neta Ajustada
PRESUPUESTO DE CAJA PROYECTADO
PRIMER TRIMESTRE 2013
ENERO FEBRERO MARZO
UTILIDAD NETA $100,000 $130,000 $120,000
MAS:
DEPRECIACIÒN. 15,000 15,000 15,000
SEGUROS 2,000 2,000 2,000
IMPUESTO SOBRE LA RENTA. 25,000 25,000 25,000
PROVISION PARA PARATICIPACION DE
UTILIDADES TRABAJADORES.
$1000 1000 1000
EXCESO DE COBRANZA/ VENTAS 14,000 (100,000) (80,000)
VENTA DE ACTIVO FIJO 5000
TOTAL INGRESOS $ 157,000 $73,000 $88,000
PRESUPUESTO DE CAJA PROYECTADO DESEMBOLSOS
PRIMER TRIMESTRE 2013
ENERO FEBRERO MARZO
DESEMBOLSOS
SEGUROS ADELANTADOS $24,000
COMPARA DE ACTIVO FIJO 50,000
PAGO DE DIVIDENDOS $100,000
DISMINUCION DE CUENTAS POR PAGAR ($20,000) $10,000 $20,000
TOTAL DE EGRESOS $154,000 $10,000 $20,000
Universidad de El Salvador -Escuela de Administración.
47Flujos de caja.
RESUMEN DEL PRESUPUESTO DE CAJA.
Podemos observar que la utilidad neta debe aumentarse de todos los gastos que se han cargado
de pérdidas y ganancias, y que no representan erogaciones en efectivo; los cargos por impuestos
sobre la renta y por participación de utilidades a los trabajadores, representan una provisión, en
cambio hay que restar o aumentar todos los pagos y cobros que no figuran en el estado de
pérdidas y ganancias, y que afecten los valores del balance general, tales como los cargo y los
créditos diferidos.
Como la utilidad neta se ha obtenido en función de las ventas y estas generalmente no se
calculan en un 100% a base de contado, es necesario ajustar esa utilidad neta en función de las
ventas que sean cobradas; para ellos aumentamos los excesos de cobranzas sobre las ventas
mensuales o disminuimos la porción de ventas que no se cobra.
En la misma forma en el estado de pérdidas y ganancias se han cargado los materiales
empleados en la fabricación de los artículos que se han vendido , existiendo un lapso de tiempo
entre el pago de las facturas por la compra y el cargo que se hace generalmente por una porción
de ese pago; entonces es necesario armonizar estas situación, , aumentando a la utilidad neta el
incremento que sufren las cuentas por pagar, cuando dentro del coste de ventas figuran compras
que no se han liquidado en efectivo. En la misma forma, habrá que disminuir de la utilidad neta,
las reducciones mediante el pago que se hace, de las cuentas por pagar, si estas ideas parecen
confusas trataremos de explicarlas de otras maneras.
Las compras de materiales a crédito, determinan un aumento de activo compensado por un
aumento en el pasivo. Si se lleva un sistema de inventarios mínimos, podemos decir que esas
compras quedaran reflejadas finalmente dentro del costo de ventas. En estas condiciones la
utilidad neta ha quedado reducida por un aumento de pasivo que no ha sido liquidado en efectivo;
como la utilidad neta desemboca un superávit o déficit de efectivo necesitamos rectificarla
aumentando de las compras no liquidadas o a la inversa, disminuyéndola por los pagos de
pasivo que el estado de pérdidas y ganancias no considera, ay que se trata de una operación que
fue captada exclusivamente por las cuentas de balance.
SALDO AL 1º ENERO 2013 $120,000 $123,000 $186,000
SUPERAVIT O DEFICIT DE EFECTIVO 3000 63,000 68,000
SALDO FINAL $123,000 $186,000 $254,000
Universidad de El Salvador -Escuela de Administración.
48Flujos de caja.
Este método adolece de los siguientes inconvenientes:
 Los elementos de ajuste de la utilidad neta se dispersan entre el estado de perdidas;
ganancias y balance general lo que provoca que no exista un control rígido sobre su
consideración al formular el presupuesto, siendo posible el pasar por alto la presencia de
algunos de los factores de ajuste.
 Es necesario armonizar los egresos de efectivo por la compra de mercancías con el cargo
final de coste de lo vendido, lo que generalmente supone una situación compleja, que
generalmente se resuelve en una estimación que solo es aproximada a la realidad.
 El efectivo no precisa del importe del ingreso y egresos del efectivo.
Las desventajas señaladas y especialmente la que se refiere al desconocimiento de los ingresos
y egresos, hace que este método sea poco aplicado y no especialmente aconsejable
su aplicación cuando la empresa opera con cortos márgenes de efectivo.
Su aplicación por otra parte supone la existencia de dos requisitos:
 Que le volumen de ventas se a relativamente estable a través del ejercicio
 Que los desembolsos de efectivo sean constante en relación a las ventas.

Analísis y proyecciones del FLujo de Caja

  • 1.
    Universidad de ElSalvador -Escuela de Administración. 4Flujos de caja. Introducción. El estudio del Flujo de caja y las proyecciones financieras ha llegado a adquirir tal importancia para los banqueros y empresarios en general que no pasa un solo día sin que se vean casos en los cuales dicho estado financiero tenía papel protagónico excepcional. Para cualquier inversionista serio, la visión futura de sus negocios tiene que ver con el Flujo de Caja. Igual sucede con todo empresario responsable, en el manejo del día a día de su negocio, así como con los banqueros que quieren minimizar el riesgo en la toma de decisiones de crédito. Por otra parte, hoy por hoy, cuando la contabilidad delas empresas se presentan ajustada por inflación, es el flujo de caja el único estado financiero que reporta seguridad y tranquilidad sobre la verdadera situación de una empresa frente a sus acreedores.
  • 2.
    Universidad de ElSalvador -Escuela de Administración. 5Flujos de caja. Objetivo general Conocer la mecánica de la elaboración del flujo de caja y los factores asociados a su elaboración. Objetivos específicos.  Definir que es un flujo de caja.  Especificar para qué sirve un flujo de caja y de que elementos se compone.  Descubrir cuántos flujos de caja existen y los factores teóricos y prácticos asociados a su elaboración.  Proyectar flujos de caja de acuerdo a su clasificación.
  • 3.
    Universidad de ElSalvador -Escuela de Administración. 6Flujos de caja. Fundamentos De un Flujo de caja.
  • 4.
    Universidad de ElSalvador -Escuela de Administración. 7Flujos de caja. 1. Qué es un flujo de caja? En finanzas y en economía se entiende por flujo de caja o flujo de fondos (en inglés cash flow) los flujos de entradas y salidas de caja o efectivo, en un período dado. El flujo de caja es la acumulación neta de activos líquidos en un periodo determinado y, por lo tanto, constituye un indicador importante de la liquidez de una empresa. El estudio de los flujos de caja dentro de una empresa puede ser utilizado para determinar:  Problemas de liquidez. El ser rentable no significa necesariamente poseer liquidez. Una compañía puede tener problemas de efectivo, aun siendo rentable. Por lo tanto, permite anticipar los saldos en dinero.  Para analizar la viabilidad de proyectos de inversión, los flujos de fondos son la base de cálculo del Valor actual neto y de la Tasa interna de retorno.  Para medir la rentabilidad o crecimiento de un negocio cuando se entienda que las normas contables no representan adecuadamente la realidad económica. 2. Cómo se clasifican los flujos de caja?  Flujo de caja Histórico. Es la reconstrucción, para un periodo ya transcurrido, del movimiento de efectivo, en cuanto a entradas, salidas y saldo al final de dicho periodo.  Flujo de caja Proyectado. Puede ser llamado presupuesto de caja, es un estado financiero proforma que permite establecer, para un periodo futuro, el movimiento de efectivo, en cuanto a entradas, salidas y saldo al final de dicho período.  Flujo de caja proyectado simplificado. Este no implica un ordenamiento sofisticado de las entradas o salidas de caja, sino que éstas se organizan únicamente en un grupo de entradas y otro de salidas.  Flujo de caja proyectado Clasificado. La presentación clasificada es aquella en donde los renglones se agrupan según su naturaleza, independientemente de si son entradas o salidas:
  • 5.
    Universidad de ElSalvador -Escuela de Administración. 8Flujos de caja. El flujo de caja Proyectado clasificado se divide en las siguientes secciones:  Flujos de caja operacionales: efectivo recibido o expendido como resultado de las actividades económicas de base de la compañía.  Flujos de caja de inversión: efectivo recibido o expendido considerando los gastos en inversión de capital que beneficiarán el negocio a futuro. (Ej: la compra de maquinaria nueva, inversiones o adquisiciones.)  Flujos de caja de financiamiento: efectivo recibido o expendido como resultado de actividades financieras, tales como recepción o pago de préstamos, emisiones o recompra de acciones y/o pago de dividendos.
  • 6.
    Universidad de ElSalvador -Escuela de Administración. 9Flujos de caja. 3. De qué elementos se compone el flujo de caja? Saldo Inicial de caja. Egresos Operativos Ingresos Operativos Que corresponde al monto de efectivo con el cual se inicia el período contable y que debe tomarse del balance inicial primer renglón del activo corriente. Se llama Gastos operacionales al dinero que una empresa o una organización debe desembolsar en concepto del desarrollo de las diferentes actividades que despliega. Son los ingresos de que dispone regularmente la entidad gracias a sus actividades cotidianas. Por ejemplo: transferencias de recursos de la nación, impuesto de renta, impuesto predial, sobretasa a la gasolina, impuesto de avisos y tableros, multas y sanciones, venta de bienes, entre otros . Flujo neto del periodo. El Saldo Final de caja. El cual puede ser positivo o negativo y que resulta de la diferencia entre entradas y salidas del período. Resultado de sumar el saldo inicial y el flujo neto del periodo.
  • 7.
    Universidad de ElSalvador -Escuela de Administración. 10Flujos de caja. 4. Para qué sirve? El flujo de caja le sirve para tener claro cuáles son los ingresos y gastos que tienen que ver con el movimiento de efectivo. En pocas palabras, como usted o su empresa gastan o invierten en dinero, según nuestro criterio, lo más importante son las proyecciones del mismo flujo porque le pueden permitir reaccionar o tomar decisiones ante posibles eventualidades. Por ejemplo, en diciembre, con el pago del decimotercer mes, su flujo de caja proyectado le debe indicar que necesitan recursos para cubrir esta obligación y usted sabrá si tiene un saldo suficiente en caja o en una cuenta bancaria que le permita cubrir esta erogación, que ya no es una eventualidad, sino un compromiso contractual. El flujo de caja le sirve para conocer con cuánto efectivo comienza el día y con cuánto termina. Su uso y monitoreo pueden ser diarios, semanales, mensuales o como usted estime conveniente, incluyendo al momento de elaborarlo dentro del paquete presupuestario y los años subsiguientes. 5. Cuáles son los propósitos de un flujo de caja?  Presentar la información pertinente sobre los ingresos y egresos de efectivo, en una empresa, durante un periodo determinado de tiempo.  Evaluar la habilidad de la empresa para generar futuros flujos de efectivo.  Prever las necesidades de efectivo y la manera de cubrirlas adecuada y oportunamente.  Permitir la planeación de lo que la empresa puede hacer con los excesos temporales de efectivo.  Evaluar las posibilidades de la empresa para cumplir sus obligaciones frente a entidades financieras, proveedores, etc.  Analizar la posibilidad de futuros repartos de utilidades o pagos de dividendos.  Evaluar el efecto de las inversiones fijas y su financiamiento sobre la situación financiera de la empresa.
  • 8.
    Universidad de ElSalvador -Escuela de Administración. 11Flujos de caja. 6. Qué estados financieros previos requiero para hacer un flujo de caja?  Balance general inicial.  Balance general final.  Estados de resultados del periodo. 7. A través de qué métodos se elabora un flujo de caja?  Método indirecto. Se basa en la estimación directa de los ingresos y egresos de efectivo. Al predeterminar el importe de todos y cada uno de los elementos u operaciones de caja, realiza una proyección de los registros de caja. Este método es el más usual en la práctica y es el más apropiado para obtener un cuadro completo que muestre las fluctuaciones que afecten tanto a los ingresos como a los egresos de efectivo; es el más apropiado cuando el negocio está sujeto a variaciones estacionales.  Método directo. Se denomina método directo porque muestra de manera clara y directa cuáles son las entradas y salidas de efectivo de un negocio, para un periodo determinado de tiempo. Para lograr esto examina uno por uno todos los renglones del estado de resultados, para detectar en donde están las entradas y salidas del efectivo y lo mismo hace con el balance general inicial, comparándolo con lo que será cada renglón al finalizar el periodo proyectado.
  • 9.
    Universidad de ElSalvador -Escuela de Administración. 12Flujos de caja. 8. Cuál es la estructura base de cada tipo de flujo de caja?  FLUJO NETO ORIGINADO POR ACTIVIDADES DE OPERACION  Recaudación de deudores por venta  Ingresos financieros percibidos  Dividendos y otros repartos percibidos  Pagos a Proveedores y Personal (menos)  Intereses pagados (menos)  Impuesto a la renta pagado (menos)  Impuesto al Valor pagado y otros similares (menos)  Otros gastos pagados (menos)  FLUJO NETO ORIGINADO POR ACTIVIDADES DE FINANCIAMIENTO  Obtención de préstamos  Colocación de acciones de pago  Préstamos documentados de empresas relacionadas  Otras fuentes de financiamiento  Pago de dividendos (menos)  Pago de préstamos (menos)  Pago de préstamos documentados de empresas relacionadas (menos)  Otros desembolsos por financiamiento (menos). ¿ Còmo se hace el Mètodo directo ? Forma simplificada.Forma clasificada.
  • 10.
    Universidad de ElSalvador -Escuela de Administración. 13Flujos de caja.  FLUJO NETO ORIGINADO POR ACTIVIDADES DE INVERSION  Venta de activo fijo  Venta de Inversiones Permanentes  Venta de otras inversiones  Otros ingresos de inversión  Incorporación de activos fijos (menos)  Inversiones permanentes (menos)  Otros desembolsos de inversión (menos).
  • 11.
    Universidad de ElSalvador -Escuela de Administración. 14Flujos de caja. Factores asociados a la elaboración De un Flujo de Caja.
  • 12.
    Universidad de ElSalvador -Escuela de Administración. 15Flujos de caja. 9. Factores asociados a la elaboración de un flujo de caja  El centro de planificación del efectivo. El presupuesto de efectivo, también conocido como flujo de caja proyectado, es un presupuesto que muestra el pronóstico de las futuras entradas y salidas de efectivo (dinero en efectivo) de una empresa, para un periodo de tiempo determinado. La importancia del presupuesto de efectivo es que nos permite prever la futura disponibilidad del efectivo (saber si vamos a tener un déficit o un excedente de efectivo) y, en base a ello, poder tomar decisiones. Por ejemplo:  Si prevemos que vamos a tener un déficit o va a ser necesario contar con un mayor efectivo, podemos, por ejemplo:  Solicitar oportunamente un financiamiento.  Solicitar el refinanciamiento de una deuda.  Solicitar un crédito comercial (pagar las compras al crédito en vez de al contado) o, en todo caso, solicitar un mayor crédito.  Cobrar al contado y ya no al crédito o, en todo caso, otorgar uno menor crédito.  Si prevemos que vamos a tener un excedente de efectivo, podemos, por ejemplo:  invertirlo en la adquisición de nueva maquinaria o nuevos equipos.  invertirlo en la adquisición de mayor mercadería.  invertirlo en la expansión del negocio.  usarlo en inversiones ajenas a la empresa, por ejemplo, invertirlo en acciones.  Por otro lado, el presupuesto de efectivo nos permite conocer el futuro escenario de un proyecto o negocio: saber si el futuro proyecto o negocio será rentable (cuando los futuros ingresos son mayores que los futuros egresos), o saber si seremos capaces de pagar oportunamente una deuda contraída.
  • 13.
    Universidad de ElSalvador -Escuela de Administración. 16Flujos de caja.  Horizonte en el tiempo de la planificación del flujo de efectivo En cuanto al horizonte o tiempo de planeación, el flujo de efectivo comprende por lo regular, en presentar de forma comprensible la información sobre el manejo de efectivo, es decir, su obtención y utilización por parte de la entidad durante el período determinado y, como consecuencia, mostrar una síntesis de los cambios ocurridos en la situación financiera para que los usuarios de los estados financieros puedan conocer y evaluar la liquidez o solvencia de la entidad y obtener la planeación, los años que se requieran en función de la naturaleza del negocio y de sus estrategias, para la toma de decisiones dentro de la misma. Dentro del horizonte o tiempo de planeación existen diversos objetivos a desarrollar por el administrador como:  Proporcionar información apropiada a la gerencia, para que ésta pueda medir sus políticas de contabilidad y tomar decisiones que ayuden al desenvolvimiento de la empresa.  Facilitar información financiera, lo cual le permite mejorar sus políticas de operación y financiamiento.  Proyectar en donde se ha estado gastando el efectivo disponible, que dará como resultado la descapitalización de la empresa.  Mostrar la relación que existe entre la utilidad neta y los cambios en los saldos de efectivo. Estos saldos de efectivo pueden disminuir a pesar de que haya utilidad neta positiva y viceversa.  Reportar los flujos de efectivo pasados para facilitar; la predicción de flujos de efectivo futuros, la evaluación de la manera en que la administración genera y utiliza el efectivo y la determinación de la capacidad que tiene una compañía para pagar intereses y dividendos y para pagar sus deudas cuando éstas vencen.
  • 14.
    Universidad de ElSalvador -Escuela de Administración. 17Flujos de caja.  Políticas de liquidez.  Si usted vende al contado, compre al contado. Si compra a plazos y vende de contado generará una liquidez artificial, ya que no corresponde a generación interna. Este exceso de fondos lo hará sentirse rico y realizar gastos o compras que el negocio no puede a la larga soportar.  Empareje los plazos de ventas y de compras si vende a plazos.  Si vende a plazos, cobre un interés mayor al que a usted le cargan por financiarle lo que usted vende o su materia prima.  No financie activos fijos con créditos de corto plazo.  No financie capital de trabajo con deudas en una sola moneda, analice la variabilidad en los tipos de cambio.  Si se financia en dólares, cúbrase. Tenga siempre inventario importado y/o acreencias en dólares mayores a lo que debe.  No mantenga efectivo ocioso. Pague siempre con él sus pasivos más costosos.  Exija el reparto de utilidades. Forzar la caja obliga a la gerencia a cobrar cartera a bajar inventarios. Las cajas abundantes dan la sensación de solvencia y relajan la administración.  Si al contar con liquidez desea prepagar deuda en moneda nacional, cancele primero aquel pagaré que esté más próximo a su vencimiento final.  En una economía inflacionaria puede ser mejor invertir los sobrantes en adquisición de materias primas que en prepago de deudas.  Tómese todos los descuentos por pronto pago que representen una economía mayor al costo del dinero. En la práctica, casi todos deben tomarse. Haga de ello una norma.  Proteja su cartera. Exija garantías, que, además de protegerlo, pueden servirle para endosar, también como garantías, cuando requiera solicitar créditos.
  • 15.
    Universidad de ElSalvador -Escuela de Administración. 18Flujos de caja.  No comprometa efectivo en adquirir activos en la etapa inicial de sus negocios.  Alquile lo que pueda, subcontrate. Reserve la adquisición de inmuebles para cuando el negocio esté consolidado.  Entre alternativas de igual rentabilidad escoja siempre la que mayor liquidez le asegure. 10.Recomendaciones para mejorar el flujo de caja.  Organice su programa de facturación Cuanto más rápida sea la rotación de sus cuentas por cobrar, mayor será el capital que podrá invertir en el crecimiento de su empresa. Para poder facturar antes y con mayor frecuencia, prepare un programa de facturación con un software de contabilidad. Algunos programas pueden clasificar de forma automática las cuentas por cobrar según su antigüedad, en las categorías de menos de 30 días de antigüedad, de entre 30 y 59 días, de entre 60 y 90 días, etc. Este tipo de sistema automático de seguimiento le permite emprender acciones inmediatas ante el vencimiento de las cuentas.  Aplace sus cuentas por pagar hasta la fecha máxima permitida Haga uso del plazo máximo que le conceden sus proveedores para pagar sus facturas (con frecuencia, 60 o 90 días). Piense que estos plazos equivalen a una línea de crédito sin intereses que le otorga su proveedor. De esta manera, contará con suficiente tiempo para obtener el dinero de sus cuentas por cobrar sin necesidad de incurrir en el gasto que involucran las líneas de crédito de corto plazo.  Aproveche los incentivos que se ofrecen para los pagos adelantados Si sus proveedores le ofrecen un descuento por pago adelantado (generalmente, por el pago dentro de las dos semanas después de recibir la factura), no deje pasar esa oportunidad. Piénselo de esta forma: un 2% sobre una factura a 30 días equivale a una ganancia de un 24% anual, si se invirtiera esa cantidad. Si sus proveedores no le ofrecen ningún tipo de incentivo, solicítelo usted. Es posible que estén dispuestos a otorgarle un descuento a cambio de un pago más rápido de sus facturas.
  • 16.
    Universidad de ElSalvador -Escuela de Administración. 19Flujos de caja.  Equilibre su base de clientes Muchas empresas profesionales y de servicios, como es el caso de agencias de publicidad o relaciones públicas, contadores, estudios jurídicos, firmas de corretaje de propiedades, etc. operan con algunos clientes sobre la base de proyectos. Busque la forma de transformar su relación con estos clientes en una relación basada en la iguala de honorarios, es decir, que le paguen una cantidad determinada mensual por un número específico de servicios. Puede ofrecerles algún tipo de incentivo, como servicios de valor agregado o un descuento, para que acepten operar sobre esta base. Con este sistema podría bajar su margen de utilidades; no obstante, podrá predecir su flujo de caja en forma más exacta.  Revise su estructura de fijación de precios ¿Ha logrado equiparar sus precios con sus costos crecientes? ¿Cuándo reajustó sus precios por última vez? Muchas empresas pequeñas se rehúsan a aumentar sus precios por temor a perder clientes. Sin embargo, los clientes de hecho esperan que sus proveedores introduzcan pequeñas alzas periódicas en los precios. Asimismo, asegúrese de verificar los precios de la competencia con cierta regularidad. Si sus rivales cobran precios más altos, usted debe hacer lo mismo.  No opere con un único proveedor Puede ahorrar dinero si opera con varios proveedores. Evalúe cuidadosamente en qué casos debe pagar por el servicio agregado y cuándo puede ahorrar dinero al pagar el precio de productos básicos. Por ejemplo, puede adquirirle el hardware de las computadoras a un comerciante con valor agregado que le ayudará a seleccionar el sistema adecuado para satisfacer sus necesidades comerciales. Sin embargo, puede adquirir otros artículos, como por ejemplo cartuchos para impresora, cables o software comercial, mediante compras por catálogo o de otro vendedor.  Establezca una cooperativa de compras Ahorre en insumos al agruparse con otros colegas de su rubro para comprar artículos, como disquetes y papel de impresora, al por mayor y luego distribuya la cuenta en forma proporcional a la cantidad comprada por cada uno.
  • 17.
    Universidad de ElSalvador -Escuela de Administración. 20Flujos de caja.  Renegocie sus pólizas de seguro y sus proveedores ¿Goza de las mejores condiciones con los seguros, el servicio telefónico y otros gastos regulares de su empresa? Una vez al año, revise cada una de sus pólizas de seguros y solicite tres cotizaciones para cada una, para asegurarse que está obteniendo el mejor producto por su dinero. Supervise de cerca los servicios cuyo precio es importante, como el servicio telefónico de larga distancia y el servicio de acceso a Internet. Revise estas cuentas en forma periódica, y compare para asegurarse de pagar la mejor tarifa disponible en el mercado.  Reduzca su inventario Mantener un inventario excesivamente grande puede implicar un enorme capital ocioso. Ajuste periódicamente la rotación del inventario para asegurarse de cumplir con las normas del sector. Puede hacerlo al calcular su índice de rotación de inventario (costo de los bienes dividido por el valor promedio del inventario). Evite comprar más de lo necesario cuando los proveedores lo seduzcan con grandes descuentos, ya que esto podría inmovilizar su capital. Verifique periódicamente el inventario para buscar los productos vencidos o antiguos y posponga los próximos pedidos para deshacerse de tales existencias, o véndalas al costo para recuperar liquidez.  Considere arrendar en lugar de comprar El arrendamiento por lo general tiene un costo más alto que la compra, sin embargo, estos costos mayores con frecuencia se ven justificados por beneficios en el flujo de caja. Al arrendar equipos de computación, automóviles u otras herramientas necesarias para la expansión de su empresa, podrá evitar la inmovilización de su capital o la obtención de líneas de crédito que puede destinar con más provecho a las actividades diarias de la empresa. Por otra parte, los pagos por concepto de arrendamiento se consideran un gasto comercial, de manera que los beneficios tributarios se mantienen aunque no se realicen compras.
  • 18.
    Universidad de ElSalvador -Escuela de Administración. 21Flujos de caja. Proyecciones De flujos de caja.
  • 19.
    Universidad de ElSalvador -Escuela de Administración. 22Flujos de caja. Ejemplos de flujos de efectivo que se proyectarán en esta sección. Flujos de caja Operativos Mètodo Directo Mètodo Indirecto. financiamiento Inversiòn.
  • 20.
    Universidad de ElSalvador -Escuela de Administración. 23Flujos de caja. 11.Proyecciones de flujos de caja.  Condiciones previas a cumplir para proyectar el flujo de caja.  Proyecte sus ingresos. Defina la mejor forma de presentar los valores de los que dependen las ventas de su negocio, como número de clientes atendido, volumen y frecuencia de compra, precio. Establezca sus estimados de estas variables para los siguientes años, pero ordénelos en el momento que estime podrá realizar la cobranza efectiva de las ventas.  Calcule la compra de activos y gastos pre operativo. Anote todos los pagos que debería realizar en compra de equipos, local o estudios previos, hasta estar listo para empezar a operar. La mayoría de estos egresos se deben situar en la etapa pre operativa, pero también se puede incluir las ampliaciones de su capacidad previsibles.  Señale sus gastos operativos. A partir de su diseño de los procesos productivos, indique las compras de materia prima, servicios, gastos en personal que deberá realizar para lograr ofrecer su producto en el mercado, según los estimados de venta ya realizados. Tome en cuenta que los gastos por lo general se realizan antes de poder realizar las ventas.  Arme el flujo de caja. Analice las dependencias entre ingresos y gastos, y desarrolle las fórmulas que le permitan tener cuadros en los que cambiando las variables claves, se reordenen automáticamente las proyecciones. Evalúe la coherencia de los resultados y esté consciente sobre cómo se interconectan todas las variables de su proyecto.  Busque los resultados óptimos. Realice diferentes simulaciones cambiando las proyecciones del número de clientes o niveles de ventas, ajuste los costos, asuma ganancias de productividad e inversiones adicionales, ya sea en planta o ingreso a nuevos mercados. Coloque un valor de rescate por el negocio al final del lapso proyectado, para calcular correctamente la TIR económica y el VAN.
  • 21.
    Universidad de ElSalvador -Escuela de Administración. 24Flujos de caja.  Proyección 1. Ejemplo del método directo. Flujo de caja proyectado presentación simplificada. Caso práctico “Lácteos Copinat”. Esta compañía está ubicada en el municipio de San Juan Opico, inició operaciones en el año de 1992, Su actividad principal o giro es la mano factura de productos lácteos. Sus principales productos son los siguientes:  Queso fresco  Crema especial  Queso Duro  Queso corriente para pupuserías.  Queso Cápita  Queso Hila para pupuserías. En el presente año la empresa decidió ensanchar su planta para atender las necesidades de un constante crecimiento en la demanda, contando con la aprobación de un crédito a 5 años, a través de una línea re descontable por valor de $ 700 millones para realizar las siguientes inversiones.  Construcciones: $ 200 millones  Maquinaria: $ 500 millones El crédito antes mencionado tendría una tasa de interés del 36 % semestre vencido, un plazo de 5 años, el primero de los cuales es un periodo de gracia (lapso durante el cual solo se pagan interés pero no se amortiza el capital) y las cuotas se pagarán semestralmente. Su desembolso se realizará a mediados del año 1, Los créditos actuales de largo plazo, de los cuales falta pagar dos cuotas anuales de $ 103 millones cada uno, tienen la misma tasa de interés, los bonos convertibles en acciones, los cuales se convertirán a mediados del primer año, pagan el 25 %.
  • 22.
    Universidad de ElSalvador -Escuela de Administración. 25Flujos de caja. El gerente de la empresa considera que una vez implantado el proyecto el volumen de ventas de la empresa crecería cada año de la siguiente manera, partiendo de las cifras del año B. AÑO % 1 30 2 20 3 15 4 10 5 10 Los descuentos de ventas corresponden al 3 % de las ventas brutas y loso descuentos en compras al 1% dela ventas brutas.
  • 23.
    Universidad de ElSalvador -Escuela de Administración. 26Flujos de caja. Estados Financieros previos proyección 1. N° 1 LACTEOS COPINAT. ESTADO DE COSTE DE VENTAS DEL 01/12 AL 31/12 EXPRESADO EN MILLONES DÓLARES USD. AÑO A AÑO B Inventario inicial de materias primas. $ 622.00 $ 635.00 Compras brutas $ 8,200.00 $ 11,530.00 Menos devoluciones y descuentos $ 13.00 $ 76.00 Compras netas $ 8,187.00 $ 11,454.00 Menos Inventario final de materias primas $ 635.00 $ 979.00 Materias primas utilizadas $ 8,174.00 $ 11,110.00 Mano de obra directa $ 643.00 $ 915.00 Costes indirectos de fabricación Servicios $ 81.00 $ 104.00 Depreciación de planta y equipo $ 160.00 $ 195.00 Seguros e impuestos distintos a los de la renta $ 14.00 $ 15.00 Otros costes de fabricación $ 110.00 $ 199.00 Total costes indirectos de fabricación $ 365.00 $ 513.00 Total coste de fabricación $ 9,182.00 $ 12,538.00 Más Inventario inicial de productos en proceso $ - $ - Menos Inventario Inicial de productos en proceso $ - $ - Coste de producción. $ 9,182.00 $ 12,538.00 Más inventario inicial de productos terminados $ 33.00 $ 185.00 Menos Inventario Final de productos terminados $ 185.00 $ 271.00 Coste de ventas. $ 9,030.00 $ 12,452.00
  • 24.
    Universidad de ElSalvador -Escuela de Administración. 27Flujos de caja. N°2 LACTEOS COPINAT. ESTADO DE RESULTADOS. DEL 01/12 AL 31/12 EXPRESADO EN MILLONES DE DÓLARES USD. AÑO A AÑO B Ventas brutas $ 11,120.00 $ 15,526.00 Menos devoluciones y descuentos en ventas $ (370.00) $ (635.00) Ventas netas $ 10,750.00 $ 14,891.00 Coste de Ventas. $ 9,030.00 $ 12,452.00 Utilidad Bruta $ 1,720.00 $ 2,439.00 Gastos operacionales Gastos Admón. Sueldos $ 230.00 $ 290.00 Papelería y cafetería. $ 85.00 $ 56.00 Otros impuestos $ 27.00 $ 36.00 Depreciación de muebles y enseres de oficina $ 63.00 $ 94.00 Amortización de Diferidos Otros Gastos de Oficina $ 65.00 $ 78.00 Gastos de ventas Sueldos $ 448.00 $ 553.00 Gastos de viajes. $ 32.00 $ 58.00 Propaganda $ 63.00 $ 115.00 Depreciación de vehículos $ 7.00 $ 7.00 otros gastos de venta $ 117.00 $ 404.00 Total Gastos de Operaciones $ 1,137.00 $ 1,691.00 Utilidad de Operación $ 583.00 $ 748.00 Gastos financieros $ 84.00 $ 96.00 Corrección monetaria $ 60.00 $ 82.00 otros Ingresos $ 118.00 $ 165.00 Utilidad antes de impuestos sobre la renta $ 677.00 $ 899.00 Previsión para impuestos sobre la renta $ 237.00 $ 315.00 Utilidad neta. $ 440.00 $ 584.00
  • 25.
    Universidad de ElSalvador -Escuela de Administración. 28Flujos de caja. N°3 LACTEOS COPINAT. ESTADO DE SITUACION FINANCIERA. DEL 01/12 AL 31/12 EXPRESADO EN MILLONES DE DÓLARES USD. AÑO A AÑO B Efectivo $ 185.00 $ 265.00 Inversiones temporales Deudores Clientes $ 960.00 $ 1,260.00 Empleados $ 27.00 $ 64.00 Otros $ 193.00 $ 252.00 Producto Terminado $ 185.00 $ 271.00 Materias primas y materiales $ 635.00 $ 979.00 Total Activo Corriente $ 2,185.00 $ 3,091.00 Terrenos $ 55.00 $ 125.00 Edificios $ 208.00 $ 308.00 Maquinaría en montaje $ 188.00 $ 225.00 Maquinaria y equipos $ 490.00 $ 553.00 Muebles, enseres y computadoras $ 190.00 $ 275.00 Vehículos $ 33.00 $ 37.00 Depreciación acumulada $ (265.00) $ (520.00) Total Activo Fijo $ 899.00 $ 1,003.00 Otros deudores $ 20.00 $ 44.00 Inversiones $ 128.00 $ 128.00 cargos diferidos $ 60.00 $ 16.00 Valorizaciones $ 100.00 $ 100.00 Total Otros activos $ 308.00 $ 288.00 TOTAL ACTIVO $ 3,392.00 $ 4,382.00 Obligaciones financieras $ 19.00 $ 87.00 Porción Cte. Oblig. De LP $ 195.00 $ 126.00 Proveedores $ 748.00 $ 970.00 Cesantías causadas por pagar $ 60.00 $ 78.00 Impuestos de renta por pagar $ 164.00 $ 44.00 Gastos acumulados por pagar $ 44.00 $ 72.00 Acreedores varios $ 41.00 $ 77.00 Total Pasivo Cte. $ 1,271.00 $ 1,454.00 Obligaciones Financieras L.P $ 157.00 $ 206.00 Obligaciones con socios $ 266.00 $ 390.00 Bonos convertibles en acciones $ 150.00 $ 150.00 Total pasivo largo plazo $ 573.00 $ 746.00 Capital $ 500.00 $ 500.00 Reserva legal $ 160.00 $ 250.00 Revalorización del patrimonio $ 150.00 $ 200.00 Utilidades por distribuir $ 198.00 $ 548.00 Utilidad del ejercicio $ 440.00 $ 584.00 Valorizaciones $ 100.00 $ 100.00 Total patrimonio $ 1,548.00 $ 2,182.00 TOTAL PASIVO Y PATRIMONIO. $ 3,392.00 $ 4,382.00
  • 26.
    Universidad de ElSalvador -Escuela de Administración. 29Flujos de caja. Las ventas se realizan a 30días de plazo y los proveedores, por tratarse en su mayoría de productos agropecuarios, solo dan un promedio de 15 días para el pago de materias primas. En el periodo enero-diciembre del año B, la compañía logró el nivel máximo de ventas que era posible alcanzar con el equipo existente. Gracias a la tecnología del nuevo equipo, que reduce los desperdicios, el coste de la materia prima se reducirá a un 74.2 % sobre el valor de las ventas netas, pero por otra parte se requieren 10 trabajadores adicionales de planta por cada 10% de incremento en la cantidad producida, lo cual implica, para el primer año, un cargo adicional a pérdidas y ganancias de $ 108 millones, monto del cual 6% corresponde a las cesantías cargadas del periodo, y el 40% de prestaciones sociales. De otra parte. Se ha optado como política depreciar en línea recta sobre el costo total de los activos fijos depreciables hasta llegar al 100% de dicho valor. Sin embargo, los activos nuevos sólo comienzan a depreciarse en el segundo periodo. En lo que respecta a los otros costos de fabricación se han estimado las siguientes cifras para el primer año, las cuales se ajustarían de acuerdo con el crecimiento de las ventas:  Costo Anual $ Millones  Servicios públicos 152  Seguros e impuestos distintos a los de la renta 45  Otros costos de fabricación 250 Debido a que el proceso de producción dura menos de un día, no existe inventario de productos en proceso. Así mismo, por tratarse de materias primas y productos terminados de alta perecebilidad, se considera prudente mantener inventarios mínimos en estos reglones, así.  Materias primas 15 días de consumo.  Productos Terminados 5 días de coste de ventas. $ millones Sueldos de empleados admón. 348 Papelería y cafetería 69 Sueldos de ventas y comisiones 664 Gastos de viaje 71 Otros impuestos 43 Propaganda 230 Gastos Generales de Oficina 94 Otros gastos de ventas. 485
  • 27.
    Universidad de ElSalvador -Escuela de Administración. 30Flujos de caja. Por su parte de los gastos de administración y ventas, con igual composición en cuanto a cesantías, se estimaron de la siguiente manera para el primer año de proyección. Los activos diferidos se terminan de amortizar en el año 1. Se ha estimado también que la firma requiere financiación adicional al préstamo re descontable tendrá que contratarla como crédito ordinario con tasa de interés del 34 %, la misma tasa de los créditos actuales de corto plazo. Además los socios consideran prudente que solo repartan utilidades aparte del segundo año, siempre y cuando el saldo de efectivo es de $ 336 Millones como mínimo.  Información Básica: Para desarrollar nuestro flujo de caja necesitamos la información de los estados financieros 1, 2,3.  Metodología. El flujo de caja proyectado no puede preparase ni analizarse solo, de manera independiente. Tiene que proyectarse conjuntamente con el estado de resultados y el balance general, debido a la interrelación existe entre estos tres estados, así mismo cuando se está trabajando en una empresa productiva, se debe proyectar también el estado de coste de ventas, pero cabe la pena aclarar que en este trabajo solo llegaremos hasta el flujo de caja.  Procedimiento. El primer paso que se debe dar es revisar la información histórica suministrada, con énfasis en el último año, con el fin de comprobar que dicha información sea consistente y el balance este cuadrado. Así mismo se debe leer detenidamente la información básica para la proyección, suministrada por la empresa, con el fin de ordenarla antes de iniciar la proyección de los estados financieros.
  • 28.
    Universidad de ElSalvador -Escuela de Administración. 31Flujos de caja. N° 4 LACTEOS COPINAT. ESTADO DE COSTE DE VENTAS DEL 01/12 AL 31/12 EXPRESADO EN MILLONES DE DÓLARES USD. Proyección. AÑO B AÑO 1 Inventario inicial de materias primas. $ 635.00 $ 979.00 Compras brutas $ 11,530.00 $ 14,302.00 Menos devoluciones y descuentos $ 76.00 $ 143.00 Compras netas $ 11,454.00 $ 14,159.00 Menos Inventario final de materias primas $ 979.00 $ 606.00 Materias primas utilizadas $ 11,110.00 $ 14,532.00 Mano de obra directa $ 915.00 $ 1,206.00 Costes indirectos de fabricación Servicios $ 104.00 $ 152.00 Depreciación de planta y equipo $ 195.00 $ 71.00 Seguros e impuestos distintos a los de la renta $ 15.00 $ 45.00 Otros costes de fabricación $ 199.00 $ 250.00 Total costes indirectos de fabricación $ 513.00 $ 518.00 Total coste de fabricación $ 12,538.00 $ 16,256.00 Más Inventario inicial de productos en proceso $ - $ - Menos Inventario Inicial de productos en proceso $ - $ - Coste de producción. $ 12,538.00 $ 16,256.00 Más inventario inicial de productos terminados $ 185.00 $ 271.00 Menos Inventario Final de productos terminados $ 271.00 $ 226.00 Coste de ventas. $ 12,452.00 $ 16,301.00
  • 29.
    Universidad de ElSalvador -Escuela de Administración. 32Flujos de caja. LACTEOS COPINAT. N° 5 ESTADO DE RESULTADOS. DEL 01/12 AL 31/12 EXPRESADO EN MILLONES DE DÓLARES USD. Proyección. AÑO B AÑO 1 Ventas brutas $ 15,526.00 $ 20,184.00 Menos devoluciones y descuentos en ventas $ (635.00) $ (606.00) Ventas netas $ 14,891.00 $ 19,578.00 Coste de Ventas. $ 12,452.00 $ 16,301.00 Utilidad Bruta $ 2,439.00 $ 3,278.00 Gastos operacionales Gastos Admón. Sueldos $ 290.00 $ 348.00 Papelería y cafetería. $ 56.00 $ 69.00 Otros impuestos $ 36.00 $ 43.00 Depreciación de muebles y enseres de oficina $ 94.00 $ 28.00 Amortización de Diferidos $ 16.00 Otros Gastos de Oficina $ 78.00 $ 94.00 Gastos de ventas Sueldos $ 553.00 $ 664.00 Gastos de viajes. $ 58.00 $ 71.00 Propaganda $ 115.00 $ 230.00 Depreciación de vehículos $ 7.00 $ 7.00 otros gastos de venta $ 404.00 $ 485.00 Total Gastos de Operaciones $ 1,691.00 $ 2,054.00 Utilidad de Operación $ 748.00 $ 1,223.00 Gastos financieros $ 96.00 $ 256.00 Corrección monetaria $ 82.00 $ - otros Ingresos $ 165.00 $ 121.00 Utilidad antes de impuestos sobre la renta $ 899.00 $ 1,088.00 Previsión para impuestos sobre la renta $ 315.00 $ 381.00 Utilidad neta. $ 584.00 $ 707.00
  • 30.
    Universidad de ElSalvador -Escuela de Administración. 33 Flujos de caja. LACTEOS COPINAT. ESTADO DE FLUJO DE CAJA. N°6 METODO DIRECTO SIMPLIFICADO 01/12 A 31/12 EN MILLONES DE DOLARES USD Proyección. ENTRADAS DE EFECTIVO Ventas $ 17947 Recuperación de cartera $ 1260 Recuperación de Cuentas por cobrar a empleados y otros $ 316 Préstamo de largo plazo $ 700 Rendimiento de Inversiones Temporales $ 85 Intereses de Préstamos a empleados $ 37 Total Entradas de efectivo $ 20,344.00 SALIDAS DE EFECTIVO Compras de materias primas $ 13,569.00 Mano de obra directa $ 1,134.00 Costos indirectos de fabricación $ 447.00 Sueldos de empleados $ 327.00 Otros gastos de admon. $ 206.00 Sueldos y comisiones de ventas $ 624.00 Otros gastos de venta $ 786.00 Gastos Financieros $ 256.00 Nuevos préstamos a empleados $ 120.00 Inversión en construcciones $ 200.00 Compra de maquinaría $ 500.00 Pago de Obligaciones financieras C.P $ 87.00 Pago porción cte. De obligaciones L.P $ 126.00 Pago a proveedores $ 970.00 Pago de cesantías $ 78.00 Pago de impuestos de renta $ 44.00 Pago de gastos acumulados $ 72.00 Pago de Acreedores varios $ 77.00 Compra de Inversiones Temporales $ 650.00 Total salidas de efectivo $ 20,273.00 Flujo neto del periodo $ 71.00 Más Saldo Inicial de caja. $ 265.00 SALDO FINAL DE CAJA. $ 336.00
  • 31.
    Universidad de ElSalvador -Escuela de Administración. 34 Flujos de caja. LACTEOS COPINAT. ESTADO DE SITUACION FINANCIERA. DEL 01/12 AL 31/12 EXPRESADO EN MILLONES DE DÓLARES USD. Proyección. AÑO B. AÑO 1 Efectivo $ 265.00 $ 336.00 Inversiones temporales $ 650.00 Deudores Clientes $ 1,260.00 $ 1,632.00 Empleados $ 64.00 $ 120.00 Otros $ 252.00 $ - Producto Terminado $ 271.00 $ 226.00 Materias primas y materiales $ 979.00 $ 606.00 Total Activo Corriente $ 3,091.00 $ 3,570.00 Terrenos $ 125.00 $ 125.00 Edificios $ 308.00 $ 508.00 Maquinaría en montaje $ 225.00 $ - Maquinaria y equipos $ 553.00 $ 1,278.00 Muebles, enseres y computadoras $ 275.00 $ 275.00 Vehículos $ 37.00 $ 37.00 Depreciación acumulada $ (520.00) $ (626.00) Total Activo Fijo $ 1,003.00 $ 1,597.00 Otros deudores $ 44.00 $ 44.00 Inversiones $ 128.00 $ 128.00 cargos diferidos $ 16.00 $ - Valorizaciones $ 100.00 $ 100.00 Total Otros activos $ 288.00 $ 272.00 TOTAL ACTIVO $ 4,382.00 $ 5,439.00 Obligaciones financieras $ 87.00 $ - Porción Cte. Oblig. De LP $ 126.00 $ 103.00 Proveedores $ 970.00 $ 590.00 Cesantías causadas por pagar $ 78.00 $ 133.00 Impuestos de renta por pagar $ 44.00 $ 381.00 Gastos acumulados por pagar $ 72.00 $ - Acreedores varios $ 77.00 $ - Total Pasivo Cte. $ 1,454.00 $ 1,207.00 Obligaciones Financieras L.P $ 206.00 $ 803.00 Obligaciones con socios $ 390.00 $ 390.00 Bonos convertibles en acciones $ 150.00 $ - Total pasivo largo plazo $ 746.00 $ 1,193.00 Capital $ 500.00 $ 650.00 Reserva legal $ 250.00 $ 308.00 Revalorización del patrimonio $ 200.00 $ 200.00 Utilidades por distribuir $ 548.00 $ 1,074.00 Utilidad del ejercicio $ 584.00 $ 707.00 Valorizaciones $ 100.00 $ 100.00 Total patrimonio $ 2,182.00 $ 3,040.00 TOTAL PASIVO Y PATRIMONIO. $ 4,382.00 $ 5,439.00
  • 32.
    Universidad de ElSalvador -Escuela de Administración. 35 Flujos de caja. Proyección 2. Flujo de caja por el método directo clasificado. Método directo clasificado Actividades de Financiamiento. Actividades de Inversión. Actividades de operación. NOTA: EL FLUJO DE CAJA POR EL METODO DIRECTO CLASIFICADO PUEDE HACERSE, EN UN SOLO ESTADO, O POR PARTES SEPARADAS. PARA EL CASO DE NUESTRO TRABAJO CADA PARTE SE DESARROLLARÁ POR SEPARADO.
  • 33.
    Universidad de ElSalvador -Escuela de Administración. 36 Flujos de caja. Flujo de caja de financiamiento. Para el ejemplo anterior se supone que el inversionista podrá obtener un préstamo inicial de $80.000.000 a una tasa de interés real de 8%, que deberá ser pagada en cuotas anuales iguales durante 8 años. Lo primero que debe hacerse es calcularse el monto de la deuda y descomponerla para cada momento el interés y amortización correspondiente. El cual se muestra a continuación: Al incorporar el monto del préstamo, los intereses anuales y la amortización de cada periodo, el flujo de caja del inversionista queda como se muestra en el siguiente cuadro.
  • 34.
    Universidad de ElSalvador -Escuela de Administración. 37Flujos de caja.
  • 35.
    Universidad de ElSalvador -Escuela de Administración. 38Flujos de caja. Flujo de Caja Inversión.  Los proyectos más comunes en empresas en marcha se refieren a los de reemplazo, ampliación, externalización e internalización de procesos o servicios y los de abandono.  Los proyectos de ampliación se pueden enfrentar por sustitución de activos (cambio de tecnología pequeña por otra mayor) o por complemento de activos (agregación de tecnología productiva ya existente).  La externalización de procesos y servicios (outsourcing) se refiere al uso de terceros para realizar algunos procesos o servicios, permitiendo la venta de activos. Y la internalización se refiere al aumento de la productividad haciendo los cambios internos necesarios (disminución de recursos, capacidades ociosas, etc)  Los proyectos de abandono se caracterizan por posibilitar la eliminación de áreas no rentables y poder invertir en otros  EJEMPLO Supóngase, que una empresa en funcionamiento está estudiando la posibilidad de reemplazar un equipo de producción que utiliza actualmente, por otro a fin de reducir los costos de operación. El equipo antiguo  Se adquirió hace dos años en $1.000.000.  Hoy podría venderse en $700.000. Si se continúa con él, podría usarse por cinco años más, al cabo de las cuales podrá venderse en $100.000.  La empresa tiene costos de operación asociados al equipo de $800.000 anuales y paga impuestos de un 10% sobre las utilidades.  El equipo nuevo, tiene un valor de $1.600.000, y podrá usarse por 5 años antes de reemplazarlo, teniendo un valor para esa fecha de $240.000. Durante su operación permitirá reducir los costos en 300.000 anuales.  Todos los equipos se deprecian anualmente en un 20%.
  • 36.
    Universidad de ElSalvador -Escuela de Administración. 39Flujos de caja.  Solución método 1. Se proyectarán los flujos de caja de ambas situaciones, incluyéndose los movimientos efectivos de caja.  En la situación actual no hay inversión en el momento 0, puesto que el equipo se adquirió hace 2 años, por lo cual la depreciación solo debe considerar los siguientes 3 años.  En el caso del reemplazo, en el momento 0 se debe considerar el ingreso por la venta del equipo actual y el impuesto por pagar por la utilidad de la venta. Dado que costó $1.000.000 hace dos años, aún tiene un valor contable de $600.000; como se vende en $700.000, debe pagarse el 10% de impuesto sobre la utilidad contable de $100.000. El valor en libro debe volver a sumarse, ya que no representa un egreso de caja.  Se ha elaborado ambos flujos proyectados, sin considerar los ingresos por ser irrelevantes para el análisis, siendo la mejor alternativa la que posea un menor costo actualizado.
  • 37.
    Universidad de ElSalvador -Escuela de Administración. 40Flujos de caja.  Método 2.
  • 38.
    Universidad de ElSalvador -Escuela de Administración. 41Flujos de caja. Alternativamente puede obtenerse un resultado similar mediante el análisis incremental, calculándose un solo flujo las diferencias que se producirán en los ingresos y egresos si se opta por la nueva alternativa. El reemplazo se hará si los beneficios netos futuros actualizados (ahorro de costos) superan la inversión diferencial programada para el año 0.
  • 39.
    Universidad de ElSalvador -Escuela de Administración. 42Flujos de caja. Flujo de caja Operativo.  Ejemplo  En un nuevo proyecto se estima producir y vender 50.000 unidades anuales de un producto a $500 cada una durante los 2 primeros años y a $600 a partir del 3º año. Las proyecciones de ventas se incrementarían a partir del 6º año en un 20%.  Terrenos $12mill., obras físicas $60 mill.y maquinarias $48 mill. Los costos de fabricación para un volumen de hasta 55.000 son: Mano de obra $20, materiales $35 y costos indirectos $5. Sobre este nivel de producción es posible importar directamente los materiales a un costo unitario de $32  Una de las maquinas cuyo valor es $10 mill., debe remplazarse cada 8 años por otra similar y podría venderse en $2,5 mill. Para satisfacer el incremento de ventas debe ampliarse la inversión en obras civiles 12 mill. y maquinarias 8 mill.  Los costos fijos de fabricación se estiman en 2.000.000, sin incluir depreciación. La ampliación de la capacidad hará que los costos se incrementen en $200.000.  Los gastos de administración y ventas se estiman en $800.000 anuales los 5 primeros años y en $820.000 cuando se incremente el nivel de operación. Los gastos de venta variables corresponden a comisiones del 2% sobre las ventas.  La legislación vigente permite depreciar las obras físicas en 20 años y todas las máquinas en 10 años. Los activos intangibles se amortizan linealmente en 5 años.  El capital de trabajo es equivalente a seis meses de costo total desembolsable.  Los gastos de puesta en marcha ascienden a $2.000.000, dentro de los que se incluye el costo del estudio de viabilidad, que asciende a $800.000.  La tasa de impuestos a las utilidades es de 15% y la rentabilidad exigida al capital invertido es de 12%.
  • 40.
    Universidad de ElSalvador -Escuela de Administración. 43Flujos de caja.  Solución:  Ingresos afectos a impuesto: ingresos esperados por la venta de de los productos y por la venta de la máquina que se reemplaza al final del 8º año..  Egresos afectos a impuestos: costos variables resultantes del costo de fabricación unitario por las unidades producidas, el costo anual fijo de fabricación, la comisión de ventas y los gastos fijos de administración y ventas.  Gastos no desembolsables: la depreciación, la amortización de intangibles y el valor de libro del activo que se vende. La amortización de intangibles corresponde al 20% anual del total de activos intangibles posibles de contabilizar, incluyendo el costo del estudio. El valor de libro es el saldo por depreciar del activo que se vende al término del 8º año. Como tuvo un costo de $10 millones y se deprecia en 10 años, su valor libro corresponde a $2 millones. La depreciación se muestra a Continuación:  Cálculo de impuestos: 15% de las utilidades antes del impuesto.  Ajuste por gastos no desembolsables: se suman la depreciación, la amortización y el valor libro.  Egresos no afectos a impuesto: desembolsos que no son incorporados en el Estado de Resultado en el momento que ocurren y que deben ser incluidos por ser movimientos de caja. En el momento cero se anota la inversión en terrenos, obras físicas y maquinarias ($120.000.000) más la inversión relevante en activos intangibles ($2.000.000 se excluye el costo del estudio por ser un costo comprometido independientemente de la decisión que se tome respecto de hacer o no el proyecto). En el momento 5 (final del 5º año), la inversión para enfrentar la
  • 41.
    Universidad de ElSalvador -Escuela de Administración. 44Flujos de caja. ampliación de la capacidad de producción a partir del 6º año, y en el momento 8, la inversión para reponer el activo vendido. La inversión en capital de trabajo se calcula como el 50% (medio año) de los costos anuales desembolsables y se anota primero en el momento 0 y luego, el incremento en los momentos 2 y 5.  Valor de desecho: se calculó por el método económico, dividiendo el flujo del año 10, sin valor de desecho, menos la depreciación anual entre la tasa de retorno exigido. CONTINUA PAGINA SIGUIENTE
  • 42.
    Universidad de ElSalvador -Escuela de Administración. 45 Flujos de caja.
  • 43.
    Universidad de ElSalvador -Escuela de Administración. 46Flujos de caja.  Proyección 3 Flujo de caja operativo mediante el método de Utilidad Neta Ajustada PRESUPUESTO DE CAJA PROYECTADO PRIMER TRIMESTRE 2013 ENERO FEBRERO MARZO UTILIDAD NETA $100,000 $130,000 $120,000 MAS: DEPRECIACIÒN. 15,000 15,000 15,000 SEGUROS 2,000 2,000 2,000 IMPUESTO SOBRE LA RENTA. 25,000 25,000 25,000 PROVISION PARA PARATICIPACION DE UTILIDADES TRABAJADORES. $1000 1000 1000 EXCESO DE COBRANZA/ VENTAS 14,000 (100,000) (80,000) VENTA DE ACTIVO FIJO 5000 TOTAL INGRESOS $ 157,000 $73,000 $88,000 PRESUPUESTO DE CAJA PROYECTADO DESEMBOLSOS PRIMER TRIMESTRE 2013 ENERO FEBRERO MARZO DESEMBOLSOS SEGUROS ADELANTADOS $24,000 COMPARA DE ACTIVO FIJO 50,000 PAGO DE DIVIDENDOS $100,000 DISMINUCION DE CUENTAS POR PAGAR ($20,000) $10,000 $20,000 TOTAL DE EGRESOS $154,000 $10,000 $20,000
  • 44.
    Universidad de ElSalvador -Escuela de Administración. 47Flujos de caja. RESUMEN DEL PRESUPUESTO DE CAJA. Podemos observar que la utilidad neta debe aumentarse de todos los gastos que se han cargado de pérdidas y ganancias, y que no representan erogaciones en efectivo; los cargos por impuestos sobre la renta y por participación de utilidades a los trabajadores, representan una provisión, en cambio hay que restar o aumentar todos los pagos y cobros que no figuran en el estado de pérdidas y ganancias, y que afecten los valores del balance general, tales como los cargo y los créditos diferidos. Como la utilidad neta se ha obtenido en función de las ventas y estas generalmente no se calculan en un 100% a base de contado, es necesario ajustar esa utilidad neta en función de las ventas que sean cobradas; para ellos aumentamos los excesos de cobranzas sobre las ventas mensuales o disminuimos la porción de ventas que no se cobra. En la misma forma en el estado de pérdidas y ganancias se han cargado los materiales empleados en la fabricación de los artículos que se han vendido , existiendo un lapso de tiempo entre el pago de las facturas por la compra y el cargo que se hace generalmente por una porción de ese pago; entonces es necesario armonizar estas situación, , aumentando a la utilidad neta el incremento que sufren las cuentas por pagar, cuando dentro del coste de ventas figuran compras que no se han liquidado en efectivo. En la misma forma, habrá que disminuir de la utilidad neta, las reducciones mediante el pago que se hace, de las cuentas por pagar, si estas ideas parecen confusas trataremos de explicarlas de otras maneras. Las compras de materiales a crédito, determinan un aumento de activo compensado por un aumento en el pasivo. Si se lleva un sistema de inventarios mínimos, podemos decir que esas compras quedaran reflejadas finalmente dentro del costo de ventas. En estas condiciones la utilidad neta ha quedado reducida por un aumento de pasivo que no ha sido liquidado en efectivo; como la utilidad neta desemboca un superávit o déficit de efectivo necesitamos rectificarla aumentando de las compras no liquidadas o a la inversa, disminuyéndola por los pagos de pasivo que el estado de pérdidas y ganancias no considera, ay que se trata de una operación que fue captada exclusivamente por las cuentas de balance. SALDO AL 1º ENERO 2013 $120,000 $123,000 $186,000 SUPERAVIT O DEFICIT DE EFECTIVO 3000 63,000 68,000 SALDO FINAL $123,000 $186,000 $254,000
  • 45.
    Universidad de ElSalvador -Escuela de Administración. 48Flujos de caja. Este método adolece de los siguientes inconvenientes:  Los elementos de ajuste de la utilidad neta se dispersan entre el estado de perdidas; ganancias y balance general lo que provoca que no exista un control rígido sobre su consideración al formular el presupuesto, siendo posible el pasar por alto la presencia de algunos de los factores de ajuste.  Es necesario armonizar los egresos de efectivo por la compra de mercancías con el cargo final de coste de lo vendido, lo que generalmente supone una situación compleja, que generalmente se resuelve en una estimación que solo es aproximada a la realidad.  El efectivo no precisa del importe del ingreso y egresos del efectivo. Las desventajas señaladas y especialmente la que se refiere al desconocimiento de los ingresos y egresos, hace que este método sea poco aplicado y no especialmente aconsejable su aplicación cuando la empresa opera con cortos márgenes de efectivo. Su aplicación por otra parte supone la existencia de dos requisitos:  Que le volumen de ventas se a relativamente estable a través del ejercicio  Que los desembolsos de efectivo sean constante en relación a las ventas.