Tono Broncomotor Terapéutica del broncoespasmo en quirófano Dr Daniel M Casas
Asma 10% de la población general 1% asma severo  (10% de los asmáticos) 0,1% near fatal asthma  (10% de los severos) 10% de mortalidad Información: http://www.ginasthma.com http://www.nhlbi.nih.gov/guidelines/asthma/index.htm
Fisiopatología Broncoespasmo Edema intersticial Aumento de secreciones
Fisiopatología Trastornos mecánicos Aumento de las resistencias no elásticas Aumento del tiempo espiratorio (TE) Atrapamiento aéreo Disminución de la compliance Desventaja mecánica del diafragma Alteración del intercambio gaseoso Relación V/Q Vasoconstricción pulmonar hipóxica Sobrecarga del VD
Diagnostico
Clasificación Continuos / frecuentes Severo Persistente Diarios / Más de 1 noche por semana Moderado Persistente Más de 2 días por semana pero menos de 1 por día / Más de 2 noches por mes Leve Persistente Menos de 2 días por semana / Menos de 2 noches por mes Leve Intermitente Síntomas Tipo
Near fatal asthma:  Factores de riesgo Historia de exacerbaciones severas Antecedente de intubación por asma Internación en UTI por asma 2 o más hospitalizaciones por asma en el último año 3 o más asistencias a guardia por asma en el último año Hospitalización o asistencia a guardia en el último mes Uso de más de 2 unidades de   2  aerosol por mes Uso de corticoides sistémicos o suspensión reciente Disociación entre la gravedad del signo y la percepción del síntoma Comorbilidades (particularmente cardíacas o EPOC)
Clínica del broncoespasmo Roncus, sibilancias, rales Constantes de tiempo (  ) prolongadas Capnografía: Fase III ascendente Aumento de la presión pico TE prolongado Auto-PEEP
Recomendaciones del NHLBI La administración continua de   2  es el modo más efectivo de reversión del broncoespasmo. Utilizar agonistas   2  selectivos. Considerar el agregado de ipratropio. Los corticoides sistémicos aceleran la resolución y reducen la tasa de reagudizaciones. Generalmente las xantinas no están recomendadas. La hipercapnia permisiva es la estrategia ventilatoria recomendada.
Anestesia en el asmático Administración de   2  inhalatorio Considerar corticoide sistémico Anestesia “broncoprotectora” Adecuado plano anestésico En el manejo de la vía aérea Al aspirar secreciones Durante la cirugía En la extubación
Terapéutica del broncoespasmo Farmacológica  2  Inhalatorio Corticoide sistémico Halogenados (Halotano?) ARM Hipercapnia permisiva TE prolongado PEEP Taquicardia (sinusal) Hipoxemia transitoria Hipokalemia
Seguimiento Mantener terapia farmacológica Mantener estrategia de ARM Mantener ARM mientras continúa el broncoespasmo Mantener al paciente sedado
Espirometría Tiempo (segundos) 1 3 4 5 2 Volumen (litros) 1 2 3 4 FEV 1 FVC Normal Obstrucción Restricción
Curva Flujo - Volumen Normal Obstrucción Restricción Q (L/s) V (L) Neuromuscular
Geometría diafragmática Diafragma Tórax Radio de curvatura diafragmática Normal Atrapamiento aéreo Descenso y aplanamiento diafragmático: Aumento del radio de curvatura
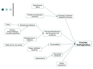
Función Diafragmática Precarga: Capaciad Residual Funcional Poscarga:Resistencias que se oponen a la ventilación Resistencias elásticas Tórax Pulmón: Fibras elásticas Tensión superficial Atrapamiento aéreo Pérdida de elasticidad pulmonar Resistencias no elásticas Radio de las vías aéreas Fatiga, debilidad, isquemia Contractilidad Desventaja mecánica Aplanamiento Patrón respiratorio

Tono Broncomotor

  • 1.
    Tono Broncomotor Terapéuticadel broncoespasmo en quirófano Dr Daniel M Casas
  • 2.
    Asma 10% dela población general 1% asma severo (10% de los asmáticos) 0,1% near fatal asthma (10% de los severos) 10% de mortalidad Información: http://www.ginasthma.com http://www.nhlbi.nih.gov/guidelines/asthma/index.htm
  • 3.
    Fisiopatología Broncoespasmo Edemaintersticial Aumento de secreciones
  • 4.
    Fisiopatología Trastornos mecánicosAumento de las resistencias no elásticas Aumento del tiempo espiratorio (TE) Atrapamiento aéreo Disminución de la compliance Desventaja mecánica del diafragma Alteración del intercambio gaseoso Relación V/Q Vasoconstricción pulmonar hipóxica Sobrecarga del VD
  • 5.
  • 6.
    Clasificación Continuos /frecuentes Severo Persistente Diarios / Más de 1 noche por semana Moderado Persistente Más de 2 días por semana pero menos de 1 por día / Más de 2 noches por mes Leve Persistente Menos de 2 días por semana / Menos de 2 noches por mes Leve Intermitente Síntomas Tipo
  • 7.
    Near fatal asthma: Factores de riesgo Historia de exacerbaciones severas Antecedente de intubación por asma Internación en UTI por asma 2 o más hospitalizaciones por asma en el último año 3 o más asistencias a guardia por asma en el último año Hospitalización o asistencia a guardia en el último mes Uso de más de 2 unidades de  2 aerosol por mes Uso de corticoides sistémicos o suspensión reciente Disociación entre la gravedad del signo y la percepción del síntoma Comorbilidades (particularmente cardíacas o EPOC)
  • 8.
    Clínica del broncoespasmoRoncus, sibilancias, rales Constantes de tiempo (  ) prolongadas Capnografía: Fase III ascendente Aumento de la presión pico TE prolongado Auto-PEEP
  • 9.
    Recomendaciones del NHLBILa administración continua de  2 es el modo más efectivo de reversión del broncoespasmo. Utilizar agonistas  2 selectivos. Considerar el agregado de ipratropio. Los corticoides sistémicos aceleran la resolución y reducen la tasa de reagudizaciones. Generalmente las xantinas no están recomendadas. La hipercapnia permisiva es la estrategia ventilatoria recomendada.
  • 10.
    Anestesia en elasmático Administración de  2 inhalatorio Considerar corticoide sistémico Anestesia “broncoprotectora” Adecuado plano anestésico En el manejo de la vía aérea Al aspirar secreciones Durante la cirugía En la extubación
  • 11.
    Terapéutica del broncoespasmoFarmacológica  2 Inhalatorio Corticoide sistémico Halogenados (Halotano?) ARM Hipercapnia permisiva TE prolongado PEEP Taquicardia (sinusal) Hipoxemia transitoria Hipokalemia
  • 12.
    Seguimiento Mantener terapiafarmacológica Mantener estrategia de ARM Mantener ARM mientras continúa el broncoespasmo Mantener al paciente sedado
  • 13.
    Espirometría Tiempo (segundos)1 3 4 5 2 Volumen (litros) 1 2 3 4 FEV 1 FVC Normal Obstrucción Restricción
  • 14.
    Curva Flujo -Volumen Normal Obstrucción Restricción Q (L/s) V (L) Neuromuscular
  • 15.
    Geometría diafragmática DiafragmaTórax Radio de curvatura diafragmática Normal Atrapamiento aéreo Descenso y aplanamiento diafragmático: Aumento del radio de curvatura
  • 16.
    Función Diafragmática Precarga:Capaciad Residual Funcional Poscarga:Resistencias que se oponen a la ventilación Resistencias elásticas Tórax Pulmón: Fibras elásticas Tensión superficial Atrapamiento aéreo Pérdida de elasticidad pulmonar Resistencias no elásticas Radio de las vías aéreas Fatiga, debilidad, isquemia Contractilidad Desventaja mecánica Aplanamiento Patrón respiratorio