UNIVERSIDAD FERMIN TORO
FACULTAD DE CIENCIAS JURIDICAS Y POLITICAS
ERSCUELA DE DERECHO
MARIA DIAZ
INDICE
ACTIVIDAD FINANCIERA DELESTADO
TEORÍAS SOBRE LA ACTIVIDAD FINANCIERA
FINES DE LA ACTIVIDAD FINANCIERA
PRESUPUESTO PUBLICO
PRINCIPIOS PRESUPUESTARIOS
GASTO PUBLICO Y SUS EFECTOS ECONOMICOS
CLASIFICACION DE LOS GASTOS PUBLICOS
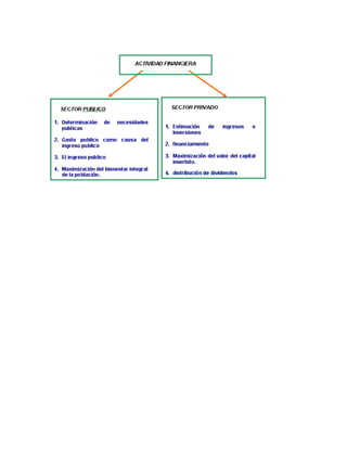
ACTIVIDAD FINANCIERA DELESTADO
Conjunto de actuaciones relacionadas con el fenómeno financiero, encaminada a la
obtención de ingresos y realización de gastos, con los que poder subvenir a la
satisfacción de determinadas necesidades colectivas.
TEORÍAS SOBRE LA ACTIVIDAD FINANCIERA
1. TEORÍAS ECONÓMICAS.
Las explicaciones de tipo económico no son uniformes; coinciden en cuanto
consideran la actividad financiera estatal como fenómeno económico, pero difieren en
la formulación de las explicaciones. Así, para la escuela clásica Inglesa (Smith,
Ricardo, MacCulloch, Mill) y sus continuadores, la acción del Estado se traduce en un
consumo Improductivo, pues al intensificar la presión tributaria sustrae a los
particulares una porción de renta que podría utilizarse en nueva producción de
bienes. Otros autores (Senior, Bastiat) ven en esa acción una serie de actos de cambio
o de equivalencia entre los servicios públicos y las prestaciones de los particulares, que
constituirían su precio; interpretación objetada por ser imposible la formación
automática del precio de los servicios del Estado, no solamente por falta de libertad en
su elección, ya que están obligados coactivamente al pago de las contribuciones, y por
desconocerse con certeza la utilidad de aquéllos, que es elemento para la libre
formación del precio.
2. TEORÍA SOCIOLÓGICA.-
Se considera creador de esta doctrina a Wilfredo Pareto en su Tratado de sociología
general, quien establece un nuevo elemento regulador de la actividad financiera: el
principio social. Según esta interpretación, la forma general de la sociedad se
determina por los diversos elementos que actúan en ella, pudiendo distinguirse las
siguientes categorías:
1) Los elementos de la naturaleza (suelo, flora, fauna, clima, ubicación geográfica,
riquezas minerales, etc.);
2) la acción ejercida sobre una sociedad por otras anteriores en el tiempo o exteriores
en el espacio;
3) los elementos internos, tales como la raza y lo que llama "residuos", que son la
calidad de los sentimientos, de las inclinaciones, de los conocimientos, de la
inteligencia y de los intereses predominantes en toda sociedad. La autoridad debe
comprender y apreciar adecuadamente esos elementos, para actuar conforme a ellos;
de esta manera se producirá una armonía y recíproca comprensión entre clase
gobernante y clase gobernadora, pudiendo así satisfacer a todos la acción estatal.
3. TEORÍA POLÍTICA.
La insuficiencia de las doctrinas puramente económicas indujo a Griziotti, el eminente
maestro de Pavía, a orientar su enseñanza hacia un concepto integral de las finanzas,
asignando predominio al elemento político. Según él, siendo políticos el sujeto de la
actividad financiera (Estado), los medios o procedimientos (prestaciones obligatorias y
coactivas) y los fines perseguidos (muchas veces extra fiscales), deben aceptarse que
tal actividad tiene necesaria y esencialmente naturaleza política.
No es exacto que según esta interpretación la actividad financiera sea "exclusivamente
de naturaleza política", porque al refutar al profesor Arena, que propugnaba una
teoría político-económico-corporativa, Griziotti puntualiza que con ella
necesariamente debía desembocarse en la teoría política, que es "una expresión
abreviada indicativa de la naturaleza de las selecciones y directivas de la actividad
financiera, y como preludio a la verdadera síntesis, que es la síntesis integral político-
jurídico-económico-técnica. de las finanzas". No es el caso de prescindir de las fuerzas
económicas, de las fuerzas altruistas y de las fuerzas morales o de otra especie, sino de
admitir el predominio de lo político.
FINES DE LA ACTIVIDAD FINANCIERA. NEUTRALISMO E
INTERVENCIONISMO. –
Los problemas esbozados en los parágrafos precedentes nos conducen a examinar una
cuestión que preocupa a los financistas y que han motivado discrepancias, acentuadas
en los últimos tiempos al intensificarse los aspectos económicos y sociales de la
actividad financiera. Nos referimos a la oposición entre neutralismo e
intervencionismo de las finanzas públicas; o, como también se dice, si ellas deben
proponerse exclusivamente la obtención de recursos (fin fiscal) o si, además, les
corresponde perseguir finalidades de naturaleza económica y social (fines
extrafiscales).
Fácil es advertir que el asunto reconoce su origen en la misión que se atribuya al
Estado. Si éste debe ser un mero espectador de los problemas que se plantean en
materia económica y social, la actividad financiera necesariamente adoptará carácter
pasivo y estático; por el contrario, si se establece que debe actuar positivamente en
ellos con el fin predeterminado de encauzarlos en cierto sentido, entonces aquella
actividad adoptará una modalidad activa y dinámica.
PRESUPUESTO PUBLICO
El Presupuesto público es una estimación financiera anticipada, generalmente anual,
de los egresos e ingresos del gobierno, necesarios para cumplir con los propósitos de
un programa determinado. Asimismo, constituye el instrumento operativo básico para
la ejecución de las decisiones de política económica y de planeación. En otras
palabras, el presupuesto público es un instrumento fundamental de la política
económica, que resume las fuentes y usos del gasto público; es decir, de dónde se
obtiene el dinero y en qué se gasta. De tal manera que, tanto la estructura tributaria
como la composición del gasto, se revelan en el presupuesto. Aunque este tiene un
fuerte componente inercial, las prioridades, planes y decisiones del Gobierno de
cualquier país se deben materializar en el presupuesto. En suma, el presupuesto
traduce la actividad del Estado a unidades monetarias.
PRINCIPIOS PRESUPUESTARIOS
Los criterios utilizados para clasificar los Principios Presupuestarios han variado de
acuerdo con la época y según el pensamiento económico predominante en ellas como
producto de circunstancias políticas, económicas y sociales.
Los principios son una serie o especie de reglas que tienen como objetivo asegurar un
alto grado de racionalidad en las diferentes etapas del proceso presupuestario para
que el Presupuesto Público cumpla sus fines de mejor manera posible.
Programación: El Presupuesto debe tener el contenido y la forma de la
programación. El contenido establece que deben todos los elementos que permitan la
definición y la adopción de los objetivos prioritarios. La forma debe señalar los
objetivos adoptados, las acciones necesarias a efectuarse para lograr esos objetivos.
Integralidad: El Presupuesto debe ser un Instrumento del sistema de Planificación, al
reflejo de una política presupuestaria única y un instrumento en donde deben
aparecer todos los elementos de la programación.
Universalidad: Todo aquello que constituye materia del Presupuesto debe ser
incluido en él·
Exclusividad: No se debe incluir en el Presupuesto asuntos que no sean inherentes a
la materia.
Unidad: Los Presupuestos de todas las Instituciones del Sector público deben ser
elaborados, aprobados, ejecutados y evaluados con plena sujeción a la política
presupuestaria única definida y adoptada por la autoridad competente.
Acuciosidad: Se debe tender a la fijación de objetivos posibles de alcanzar, altamente
complementarios entre sí y que tengan la más alta prioridad.
Claridad: Si los documentos presupuestarios se expresan de manera clara y
ordenada, todas las etapas del proceso pueden ser llevadas a cabo con mayor
eficiencia.
Periodicidad (Anualidad): Se procura la amortización de dos posiciones externas,
adoptando un período presupuestario que no sea tan amplio que imposibilite la
previsión con cierto grado de minuciosidad, ni tan breve que impida la realización de
las correspondientes tareas.
Continuidad: Es necesario conjugar la anualidad con la continuidad, con plenos
caracteres dinámicos. Todas las etapas de cada ejercicio presupuestario debe
apoyarse en los resultados de ejercicios anteriores y tomar en cuenta las expectativas
de ejercicios futuros.
Flexibilidad. El Presupuesto no debe ser rígido que impida constituirse en un
instrumento eficaz de administración, gobierno y planificación. Se debe dotar a los
niveles administrativos del poder suficiente de modificar los medios en provecho de
los fines prioritarios del Estado.
Equilibrio: Los gastos no deben exceder el monto de los Ingresos.
Exactitud: Los Ingresos y Egresos deben ser calculados sobre bases seguras y ciertas
utilizando las mejores técnicas disponibles.
Publicidad: El Presupuesto debe ser un documento público.
Especialización Cualitativa del Presupuesto: Los recursos asignados a determinados
objetivos, deben ser invertidos exclusivamente a ellos (no se aplica en la actualidad).
Especialización Temporal: Los gastos deben ser contraídos, asignados y pagados
dentro del periodo para el cual lo autorizaron.
GASTO PUBLICO Y SUS EFECTOS ECONOMICOS
El gasto público es la cantidad de recursos financieros, materiales y humanos que el
sector público representado por el gobierno emplea para el cumplimiento de sus
funciones, entre las que se encuentran de manera primordial la de satisfacer los
servicios públicos de la sociedad. Así mismo el gasto público es un instrumento
importante de la política económica de cualquier país pues por medio de este, el
gobierno influye en los niveles de consumo, inversión, empleo, etc. Así, el gasto público
es considerado la devolución a la sociedad de algunos recursos económicos que el
gobierno captó vía ingresos públicos, por medio de su sistema tributario
principalmente.
El gasto público es uno de los elementos más importantes en la política económica de
un país, que le permite moldearla según los objetivos que se quieran alcanzar.
El gasto público puede influir en de diferentes formas en la economía principalmente
a nivel macro.
Empleo. El gasto público es una fuente importante de generación de empleo, tanto así
que son muchas las regiones del país donde la única fuente de empleo es precisamente
el estado. La economía se puede acelerar o desacelerar según el estado decida gastar
más o menos. La producción del país puede verse fuertemente influida por el gasto
publico lo que de forma indirecta tiene efecto sobre el nivel de empleo.
Ahorro. El gasto público puede afectar el nivel o capacidad de ahorro de la población,
en vista a que el gasto publico esta financiado por lo general por ingresos provenientes
de los impuestos. Al incrementar los impuestos, se deja a la población con una menor
parte de sus utilidades lo que disminuye su capacidad de ahorro.
Inversión. Como la inversión en buena parte depende del nivel de ahorro de la
población, al disminuirse el nivel de ahorro por las causas ya expuestas, se afecta la
capacidad para invertir. Si no se ahorra, no habrá recursos para invertir.
Inflación. El gasto público puede presionar el alza de los precios al aumentar la
demanda de bienes y servicios. Bien sabemos que cuando la demanda se incrementa a
un ritmo superior que la oferta, se sufre de una tendencia inflacionaria, y el gasto
público tiene la capacidad de incrementar la demanda de bienes y servicios.
Devaluación – Revaluación de la moneda. El gasto público puede influir en el
comportamiento de la moneda frente a otras divisas, en la medida en que el gasto
público sea financiado con crédito externo. El ingreso de divisas producto de la
adquisición de créditos puede conducir a que la moneda local se fortalezca, puesto que
al incrementarse la oferta de una determinada divisa, el efecto de la ley de la oferta y
demanda, conlleva a que el precio de la moneda local se revalúe.
Déficit fiscal. Naturalmente que el gasto público es responsable directo en el
incremento o disminución del déficit fiscal de un país, en la medida en que se gasta
más o menos de los ingresos obtenidos.
En términos generales, estos pueden ser algunos de los efectos que puede tener el gasto
público en la economía. Como se puede ver, algunos efectos son negativos y otros
positivos, por lo que se puede concluir que el gasto publico es una herramienta muy
importante a la hora de implementar ciertas políticas macroeconómicas.
CLASIFICACION DE LOS GASTOS PUBLICOS
Criterio Económico
a) Gasto Corriente o de inversión. Aquellos gastos en los que el sector público obtiene
una contraprestación a la realización del desembolso, estos gastos representan la
contribución del sector público a la formación bruta de capital de una economía.
b) Desembolsos unilaterales, transferencias y/o bilaterales. Gastos realizados por el
sector público sin obtener nada a cambio, es decir, sin contraprestación por parte de
los destinatarios del gasto.
Criterio administrativo:
define al ejecutor o administrador directo de los recursos públicos y los organiza a
través de ramos presupuestales. Esta clasificación es ideal para identificar a todos los
ejecutores de gasto, y facilita la ubicación de los responsables del gasto público, ya que
nos muestra cuanto se asigna a las diferentes instituciones, organismos y empresas que
forman parte del aparato estatal.
Actividad financiera

Actividad financiera

  • 1.
    UNIVERSIDAD FERMIN TORO FACULTADDE CIENCIAS JURIDICAS Y POLITICAS ERSCUELA DE DERECHO MARIA DIAZ
  • 2.
    INDICE ACTIVIDAD FINANCIERA DELESTADO TEORÍASSOBRE LA ACTIVIDAD FINANCIERA FINES DE LA ACTIVIDAD FINANCIERA PRESUPUESTO PUBLICO PRINCIPIOS PRESUPUESTARIOS GASTO PUBLICO Y SUS EFECTOS ECONOMICOS CLASIFICACION DE LOS GASTOS PUBLICOS
  • 3.
    ACTIVIDAD FINANCIERA DELESTADO Conjuntode actuaciones relacionadas con el fenómeno financiero, encaminada a la obtención de ingresos y realización de gastos, con los que poder subvenir a la satisfacción de determinadas necesidades colectivas. TEORÍAS SOBRE LA ACTIVIDAD FINANCIERA 1. TEORÍAS ECONÓMICAS. Las explicaciones de tipo económico no son uniformes; coinciden en cuanto consideran la actividad financiera estatal como fenómeno económico, pero difieren en la formulación de las explicaciones. Así, para la escuela clásica Inglesa (Smith, Ricardo, MacCulloch, Mill) y sus continuadores, la acción del Estado se traduce en un consumo Improductivo, pues al intensificar la presión tributaria sustrae a los particulares una porción de renta que podría utilizarse en nueva producción de bienes. Otros autores (Senior, Bastiat) ven en esa acción una serie de actos de cambio o de equivalencia entre los servicios públicos y las prestaciones de los particulares, que constituirían su precio; interpretación objetada por ser imposible la formación automática del precio de los servicios del Estado, no solamente por falta de libertad en su elección, ya que están obligados coactivamente al pago de las contribuciones, y por desconocerse con certeza la utilidad de aquéllos, que es elemento para la libre formación del precio. 2. TEORÍA SOCIOLÓGICA.- Se considera creador de esta doctrina a Wilfredo Pareto en su Tratado de sociología general, quien establece un nuevo elemento regulador de la actividad financiera: el principio social. Según esta interpretación, la forma general de la sociedad se
  • 4.
    determina por losdiversos elementos que actúan en ella, pudiendo distinguirse las siguientes categorías: 1) Los elementos de la naturaleza (suelo, flora, fauna, clima, ubicación geográfica, riquezas minerales, etc.); 2) la acción ejercida sobre una sociedad por otras anteriores en el tiempo o exteriores en el espacio; 3) los elementos internos, tales como la raza y lo que llama "residuos", que son la calidad de los sentimientos, de las inclinaciones, de los conocimientos, de la inteligencia y de los intereses predominantes en toda sociedad. La autoridad debe comprender y apreciar adecuadamente esos elementos, para actuar conforme a ellos; de esta manera se producirá una armonía y recíproca comprensión entre clase gobernante y clase gobernadora, pudiendo así satisfacer a todos la acción estatal. 3. TEORÍA POLÍTICA. La insuficiencia de las doctrinas puramente económicas indujo a Griziotti, el eminente maestro de Pavía, a orientar su enseñanza hacia un concepto integral de las finanzas, asignando predominio al elemento político. Según él, siendo políticos el sujeto de la actividad financiera (Estado), los medios o procedimientos (prestaciones obligatorias y coactivas) y los fines perseguidos (muchas veces extra fiscales), deben aceptarse que tal actividad tiene necesaria y esencialmente naturaleza política. No es exacto que según esta interpretación la actividad financiera sea "exclusivamente de naturaleza política", porque al refutar al profesor Arena, que propugnaba una teoría político-económico-corporativa, Griziotti puntualiza que con ella necesariamente debía desembocarse en la teoría política, que es "una expresión abreviada indicativa de la naturaleza de las selecciones y directivas de la actividad
  • 5.
    financiera, y comopreludio a la verdadera síntesis, que es la síntesis integral político- jurídico-económico-técnica. de las finanzas". No es el caso de prescindir de las fuerzas económicas, de las fuerzas altruistas y de las fuerzas morales o de otra especie, sino de admitir el predominio de lo político. FINES DE LA ACTIVIDAD FINANCIERA. NEUTRALISMO E INTERVENCIONISMO. – Los problemas esbozados en los parágrafos precedentes nos conducen a examinar una cuestión que preocupa a los financistas y que han motivado discrepancias, acentuadas en los últimos tiempos al intensificarse los aspectos económicos y sociales de la actividad financiera. Nos referimos a la oposición entre neutralismo e intervencionismo de las finanzas públicas; o, como también se dice, si ellas deben proponerse exclusivamente la obtención de recursos (fin fiscal) o si, además, les corresponde perseguir finalidades de naturaleza económica y social (fines extrafiscales). Fácil es advertir que el asunto reconoce su origen en la misión que se atribuya al Estado. Si éste debe ser un mero espectador de los problemas que se plantean en materia económica y social, la actividad financiera necesariamente adoptará carácter pasivo y estático; por el contrario, si se establece que debe actuar positivamente en ellos con el fin predeterminado de encauzarlos en cierto sentido, entonces aquella actividad adoptará una modalidad activa y dinámica. PRESUPUESTO PUBLICO
  • 6.
    El Presupuesto públicoes una estimación financiera anticipada, generalmente anual, de los egresos e ingresos del gobierno, necesarios para cumplir con los propósitos de un programa determinado. Asimismo, constituye el instrumento operativo básico para la ejecución de las decisiones de política económica y de planeación. En otras palabras, el presupuesto público es un instrumento fundamental de la política económica, que resume las fuentes y usos del gasto público; es decir, de dónde se obtiene el dinero y en qué se gasta. De tal manera que, tanto la estructura tributaria como la composición del gasto, se revelan en el presupuesto. Aunque este tiene un fuerte componente inercial, las prioridades, planes y decisiones del Gobierno de cualquier país se deben materializar en el presupuesto. En suma, el presupuesto traduce la actividad del Estado a unidades monetarias. PRINCIPIOS PRESUPUESTARIOS Los criterios utilizados para clasificar los Principios Presupuestarios han variado de acuerdo con la época y según el pensamiento económico predominante en ellas como producto de circunstancias políticas, económicas y sociales. Los principios son una serie o especie de reglas que tienen como objetivo asegurar un alto grado de racionalidad en las diferentes etapas del proceso presupuestario para que el Presupuesto Público cumpla sus fines de mejor manera posible. Programación: El Presupuesto debe tener el contenido y la forma de la programación. El contenido establece que deben todos los elementos que permitan la definición y la adopción de los objetivos prioritarios. La forma debe señalar los objetivos adoptados, las acciones necesarias a efectuarse para lograr esos objetivos.
  • 7.
    Integralidad: El Presupuestodebe ser un Instrumento del sistema de Planificación, al reflejo de una política presupuestaria única y un instrumento en donde deben aparecer todos los elementos de la programación. Universalidad: Todo aquello que constituye materia del Presupuesto debe ser incluido en él· Exclusividad: No se debe incluir en el Presupuesto asuntos que no sean inherentes a la materia. Unidad: Los Presupuestos de todas las Instituciones del Sector público deben ser elaborados, aprobados, ejecutados y evaluados con plena sujeción a la política presupuestaria única definida y adoptada por la autoridad competente. Acuciosidad: Se debe tender a la fijación de objetivos posibles de alcanzar, altamente complementarios entre sí y que tengan la más alta prioridad. Claridad: Si los documentos presupuestarios se expresan de manera clara y ordenada, todas las etapas del proceso pueden ser llevadas a cabo con mayor eficiencia. Periodicidad (Anualidad): Se procura la amortización de dos posiciones externas, adoptando un período presupuestario que no sea tan amplio que imposibilite la previsión con cierto grado de minuciosidad, ni tan breve que impida la realización de las correspondientes tareas. Continuidad: Es necesario conjugar la anualidad con la continuidad, con plenos caracteres dinámicos. Todas las etapas de cada ejercicio presupuestario debe apoyarse en los resultados de ejercicios anteriores y tomar en cuenta las expectativas de ejercicios futuros.
  • 8.
    Flexibilidad. El Presupuestono debe ser rígido que impida constituirse en un instrumento eficaz de administración, gobierno y planificación. Se debe dotar a los niveles administrativos del poder suficiente de modificar los medios en provecho de los fines prioritarios del Estado. Equilibrio: Los gastos no deben exceder el monto de los Ingresos. Exactitud: Los Ingresos y Egresos deben ser calculados sobre bases seguras y ciertas utilizando las mejores técnicas disponibles. Publicidad: El Presupuesto debe ser un documento público. Especialización Cualitativa del Presupuesto: Los recursos asignados a determinados objetivos, deben ser invertidos exclusivamente a ellos (no se aplica en la actualidad). Especialización Temporal: Los gastos deben ser contraídos, asignados y pagados dentro del periodo para el cual lo autorizaron. GASTO PUBLICO Y SUS EFECTOS ECONOMICOS El gasto público es la cantidad de recursos financieros, materiales y humanos que el sector público representado por el gobierno emplea para el cumplimiento de sus funciones, entre las que se encuentran de manera primordial la de satisfacer los servicios públicos de la sociedad. Así mismo el gasto público es un instrumento importante de la política económica de cualquier país pues por medio de este, el gobierno influye en los niveles de consumo, inversión, empleo, etc. Así, el gasto público es considerado la devolución a la sociedad de algunos recursos económicos que el gobierno captó vía ingresos públicos, por medio de su sistema tributario principalmente.
  • 9.
    El gasto públicoes uno de los elementos más importantes en la política económica de un país, que le permite moldearla según los objetivos que se quieran alcanzar. El gasto público puede influir en de diferentes formas en la economía principalmente a nivel macro. Empleo. El gasto público es una fuente importante de generación de empleo, tanto así que son muchas las regiones del país donde la única fuente de empleo es precisamente el estado. La economía se puede acelerar o desacelerar según el estado decida gastar más o menos. La producción del país puede verse fuertemente influida por el gasto publico lo que de forma indirecta tiene efecto sobre el nivel de empleo. Ahorro. El gasto público puede afectar el nivel o capacidad de ahorro de la población, en vista a que el gasto publico esta financiado por lo general por ingresos provenientes de los impuestos. Al incrementar los impuestos, se deja a la población con una menor parte de sus utilidades lo que disminuye su capacidad de ahorro. Inversión. Como la inversión en buena parte depende del nivel de ahorro de la población, al disminuirse el nivel de ahorro por las causas ya expuestas, se afecta la capacidad para invertir. Si no se ahorra, no habrá recursos para invertir. Inflación. El gasto público puede presionar el alza de los precios al aumentar la demanda de bienes y servicios. Bien sabemos que cuando la demanda se incrementa a un ritmo superior que la oferta, se sufre de una tendencia inflacionaria, y el gasto público tiene la capacidad de incrementar la demanda de bienes y servicios. Devaluación – Revaluación de la moneda. El gasto público puede influir en el comportamiento de la moneda frente a otras divisas, en la medida en que el gasto público sea financiado con crédito externo. El ingreso de divisas producto de la adquisición de créditos puede conducir a que la moneda local se fortalezca, puesto que al incrementarse la oferta de una determinada divisa, el efecto de la ley de la oferta y demanda, conlleva a que el precio de la moneda local se revalúe.
  • 10.
    Déficit fiscal. Naturalmenteque el gasto público es responsable directo en el incremento o disminución del déficit fiscal de un país, en la medida en que se gasta más o menos de los ingresos obtenidos. En términos generales, estos pueden ser algunos de los efectos que puede tener el gasto público en la economía. Como se puede ver, algunos efectos son negativos y otros positivos, por lo que se puede concluir que el gasto publico es una herramienta muy importante a la hora de implementar ciertas políticas macroeconómicas. CLASIFICACION DE LOS GASTOS PUBLICOS Criterio Económico a) Gasto Corriente o de inversión. Aquellos gastos en los que el sector público obtiene una contraprestación a la realización del desembolso, estos gastos representan la contribución del sector público a la formación bruta de capital de una economía. b) Desembolsos unilaterales, transferencias y/o bilaterales. Gastos realizados por el sector público sin obtener nada a cambio, es decir, sin contraprestación por parte de los destinatarios del gasto. Criterio administrativo: define al ejecutor o administrador directo de los recursos públicos y los organiza a través de ramos presupuestales. Esta clasificación es ideal para identificar a todos los ejecutores de gasto, y facilita la ubicación de los responsables del gasto público, ya que nos muestra cuanto se asigna a las diferentes instituciones, organismos y empresas que forman parte del aparato estatal.