APENDICTIS
AGUDA
MR1 MARIA ALEJANDRA CUPE CASQUINA
MEDICA RESIDENTE CIRUGIA GENERAL
ANTECEDENTES HISTORICOS
1. RICHAR HALL REPORTO 1ER CASO SOBREVIDA DE PACIENTE CON
APENDICECTOMIA POR A PERFORADA
2. 1889 CHESTER MCBURNEY DESCRIBIO LA CARACTERISTICA DE MIGRACION Y
LOCALIZACION DEL DOLOR
3. 1894 MCBURNEY DESCRIBIO LA TECNICA PARA DIVIDIR LOS MUSCULOS DEL
CID Y REMOVER EL APENDICE
4. 1RA APENDICECTOMIA LAPAROSCOPICA FUE REPORTADA EN 1982
5. HAN SIDO REPORTADOS OTROS MECANISMOS DE APENDICECTOMIA
MINIMAMENTE INVASIVA COMO LA TRANSVAGINAL Y SILS
SABISTON CAPITULO 51 EL APENDICE PAG 1279
EMBRIOLOGIA
6ta w
Divertículo cecal
Borde
antimesenterico
del asa caudal
del intestino 1/2
ANATOMIA Y FISIOLOGIA
DIVERTICULO CONICO
LADO IZQ Y EN POSICION DORSAL
A 2.5 CM APROX DEBAJO DE LA VIC
200 o + foliculos HASTA 15 a
1 – 30cm 4-8 mm
Diagnóstico y tratamiento quirúrgicos, 15e Cap 30 Apéndice,
Sabrina E. Sanchez, Mc Graw Hill
Los linfáticos del apéndice
terminan en la cadena ganglionar
ileocólica.
La inervación simpática: ganglios
celiacos y mesentéricos superiores a
través del plexo solar
La inervación parasimpática proviene
del nervio vago
La inervación sensitiva proviene del
octavo nervio torácico espinal y en
ocasiones del décimo y décimo primero.
Rouviere H. Anatomía Humana Descriptiva, Topográfica y Funcional 10 ma edición . Apéndice Vermicular. Pág. 330- 333 año 2001
http://www.bibliopsi.org/docs/carreras/terapia-ocupacional/ANATOMIA%20TO/Anatomia%20Humana%20-%20Descriptiva,% 20topografica%20y%20funcional%20-
Tomo%20II%20Tronco%20-%20Rouviere%20y%20Delmas.pdf
SABISTON CAPITULO 51 EL APENDICE PAG 1279
RETROCECAL +
COMUN
PELVICA 30%
RETROPERITONEAL 7%
FISIOPATOLOGIA
La capacidad luminal normal es de
sólo 0.1 ml. Una secreción tan
pequeña como de 0.5 ml de líquido en
un punto distal respecto de una
obstrucción eleva la presión
intraluminal a 60 cmH2O.
SABISTON CAPITULO 51 EL APENDICE PAG 1279
SCHWARTZ CAP 30 APÉNDICE PAG 1075
 Conforme la distensión progresiva afecta primero el retorno venoso y luego el flujo de entrada
arteriolar, sufre más el área con la irrigación más deficiente.
 Se desarrollan infartos elipsoidales en el borde antimesentérico.
 Al progresar la distensión, la invasión bacteriana, la alteración del riego y el infarto ocurre
perforación.
Por lo regular, la perforación tiene lugar justo después del punto
de obstrucción, no tanto en la punta por el efecto del diámetro
sobre la tensión intraluminal.
FISIOPATOLOGIA
SABISTON CAPITULO 51 EL APENDICE PAG 1279
SCHWARTZ CAP 30 APÉNDICE PAG 1075
CLASIFICACIÓN
Hernández-Orduña J. Clasificación práctica de la gravedad y manejo médico-quirúrgico de la apendicitis aguda. Cir Gen. 2020;42(4):263-273. doi:10.35366/101395.
Fase 1 eritematosa o catarral, fase 2 supurativa o flegmonosa, fase 3
necrosada y fase 4 perforada.
Maingot 2008 fase 1. apendicitis aguda no perforada y 2. Perforada;
a) con absceso local y b) peritonitis generalizada
2003,Dr. Gilberto Guzmán clasificó acorde a hallazgos quirúrgicos
grado 0 sin apendicitis;
Ia apéndice edematoso e ingurgitado; Ib apéndice abscedado o
flegmonoso; Ic apéndice necrosado sin perforación;
II apéndice perforado con absceso localizado;
III apendicitis complicada con peritonitis generalizada.
Guzmán-Valdivia Gómez G. (2003). Una clasificación útil en apendicitis aguda [An useful classification for acute appendicitis]. Revista de gastroenterologia de
Sistema de clasificación laparoscópica de
apendicitis aguda
Gomes, C. A., Sartelli, M., Di Saverio, S., Ansaloni, L., Catena, F., Coccolini, F., Inaba, K., Demetriades, D., Gomes, F. C., & Gomes, C. C. (2015). Acute appendicitis:
proposal of a new comprehensive grading system based on clinical, imaging and laparoscopic findings. World journal of emergency surgery : WJES, 10, 60.
CLASIFICACIÓN
Hernández-Orduña J. Clasificación práctica de la gravedad y manejo médico-quirúrgico de la apendicitis aguda. Cir Gen. 2020;42(4):263-273. doi:10.35366/101395.
Gomes, C. A., Sartelli, M., Di Saverio, S., Ansaloni, L., Catena, F., Coccolini, F., Inaba, K., Demetriades, D., Gomes, F. C., & Gomes, C. C. (2015). Acute appendicitis:
proposal of a new comprehensive grading system based on clinical, imaging and laparoscopic findings. World journal of emergency surgery : WJES, 10, 60.
CLASIFICACIÓN
CLASIFICACIÓN
Hernández-Orduña J. Clasificación práctica de la gravedad y manejo médico-quirúrgico de la apendicitis aguda. Cir Gen. 2020;42(4):263-273. doi:10.35366/101395.
DIAGNÓSTICO Y TRATAMIENTO
(1)Diagnóstico
(2) tratamiento no quirúrgico de la AA no complicada
(3) momento de la apendicectomía y demora hospitalaria
(4) tratamiento quirúrgico
(5) tratamiento intraoperatorio. clasificación quirúrgica
de AA
(6) manejo de AA perforada con flemón o absceso, y (7)
profilaxis antibiótica y tratamiento antibiótico
postoperatorio.
La búsqueda bibliográfica arrojó 984 artículos. Se revisaron los títulos, resúmenes y texto completo.
En total, se seleccionaron y revisaron en detalle 157 artículos para definir 48 afirmaciones y 51
recomendaciones que abordan siete temas y 30 preguntas de investigación.
Di Saverio, S., Podda, M., De Simone, B., Ceresoli, M., Augustin, G., Gori, A., Boermeester, M., Sartelli, M., Coccolini, F., Tarasconi, A., De' Angelis, N., Weber, D. G.,
Tolonen, M., Birindelli, A., Biffl, W., Moore, E. E., Kelly, M., Soreide, K., Kashuk, J., Ten Broek, R., … Catena, F. (2020). Diagnosis and treatment of acute appendicitis:
2020 update of the WSES Jerusalem guidelines. World journal of emergency surgery : WJES, 15(1), 27. https://doi.org/10.1186/s13017-020-00306-3
DIAGNOSTICO
Sammalkorpi, H. E., Mentula, P., & Leppäniemi, A. (2014). A new adult appendicitis score improves diagnostic accuracy of acute appendicitis--a prospective
study. BMC gastroenterology, 14, 114. https://doi.org/10.1186/1471-230X-14-114
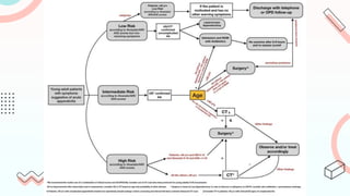
Los pacientes se clasificaron en tres grupos correspondientes a la probabilidad de
apendicitis: alta (≥16 puntos), intermedia (11-15 puntos) y baja (0-10 puntos).
Sammalkorpi, H. E., Mentula, P., & Leppäniemi, A. (2014). A new adult appendicitis score improves diagnostic accuracy of acute appendicitis--a prospective
study. BMC gastroenterology, 14, 114. https://doi.org/10.1186/1471-230X-14-114
Manejo no quirúrgico de la apendicitis aguda no
complicada
Momento de la apendicectomía y demora hospitalaria
Tratamiento quirúrgico
Clasificación intraoperatoria de la apendicitis aguda
Manejo de la apendicitis perforada con flemón o absceso
Antibioticoterapia perioperatoria
GRACIAS

APENDICITIS AGUDA GUIA DE JERUSALEN

  • 1.
    APENDICTIS AGUDA MR1 MARIA ALEJANDRACUPE CASQUINA MEDICA RESIDENTE CIRUGIA GENERAL
  • 2.
    ANTECEDENTES HISTORICOS 1. RICHARHALL REPORTO 1ER CASO SOBREVIDA DE PACIENTE CON APENDICECTOMIA POR A PERFORADA 2. 1889 CHESTER MCBURNEY DESCRIBIO LA CARACTERISTICA DE MIGRACION Y LOCALIZACION DEL DOLOR 3. 1894 MCBURNEY DESCRIBIO LA TECNICA PARA DIVIDIR LOS MUSCULOS DEL CID Y REMOVER EL APENDICE 4. 1RA APENDICECTOMIA LAPAROSCOPICA FUE REPORTADA EN 1982 5. HAN SIDO REPORTADOS OTROS MECANISMOS DE APENDICECTOMIA MINIMAMENTE INVASIVA COMO LA TRANSVAGINAL Y SILS SABISTON CAPITULO 51 EL APENDICE PAG 1279
  • 3.
  • 4.
    ANATOMIA Y FISIOLOGIA DIVERTICULOCONICO LADO IZQ Y EN POSICION DORSAL A 2.5 CM APROX DEBAJO DE LA VIC 200 o + foliculos HASTA 15 a 1 – 30cm 4-8 mm Diagnóstico y tratamiento quirúrgicos, 15e Cap 30 Apéndice, Sabrina E. Sanchez, Mc Graw Hill
  • 6.
    Los linfáticos delapéndice terminan en la cadena ganglionar ileocólica. La inervación simpática: ganglios celiacos y mesentéricos superiores a través del plexo solar La inervación parasimpática proviene del nervio vago La inervación sensitiva proviene del octavo nervio torácico espinal y en ocasiones del décimo y décimo primero. Rouviere H. Anatomía Humana Descriptiva, Topográfica y Funcional 10 ma edición . Apéndice Vermicular. Pág. 330- 333 año 2001 http://www.bibliopsi.org/docs/carreras/terapia-ocupacional/ANATOMIA%20TO/Anatomia%20Humana%20-%20Descriptiva,% 20topografica%20y%20funcional%20- Tomo%20II%20Tronco%20-%20Rouviere%20y%20Delmas.pdf
  • 8.
    SABISTON CAPITULO 51EL APENDICE PAG 1279 RETROCECAL + COMUN PELVICA 30% RETROPERITONEAL 7%
  • 9.
    FISIOPATOLOGIA La capacidad luminalnormal es de sólo 0.1 ml. Una secreción tan pequeña como de 0.5 ml de líquido en un punto distal respecto de una obstrucción eleva la presión intraluminal a 60 cmH2O. SABISTON CAPITULO 51 EL APENDICE PAG 1279 SCHWARTZ CAP 30 APÉNDICE PAG 1075  Conforme la distensión progresiva afecta primero el retorno venoso y luego el flujo de entrada arteriolar, sufre más el área con la irrigación más deficiente.  Se desarrollan infartos elipsoidales en el borde antimesentérico.  Al progresar la distensión, la invasión bacteriana, la alteración del riego y el infarto ocurre perforación. Por lo regular, la perforación tiene lugar justo después del punto de obstrucción, no tanto en la punta por el efecto del diámetro sobre la tensión intraluminal.
  • 10.
    FISIOPATOLOGIA SABISTON CAPITULO 51EL APENDICE PAG 1279 SCHWARTZ CAP 30 APÉNDICE PAG 1075
  • 11.
    CLASIFICACIÓN Hernández-Orduña J. Clasificaciónpráctica de la gravedad y manejo médico-quirúrgico de la apendicitis aguda. Cir Gen. 2020;42(4):263-273. doi:10.35366/101395. Fase 1 eritematosa o catarral, fase 2 supurativa o flegmonosa, fase 3 necrosada y fase 4 perforada. Maingot 2008 fase 1. apendicitis aguda no perforada y 2. Perforada; a) con absceso local y b) peritonitis generalizada 2003,Dr. Gilberto Guzmán clasificó acorde a hallazgos quirúrgicos grado 0 sin apendicitis; Ia apéndice edematoso e ingurgitado; Ib apéndice abscedado o flegmonoso; Ic apéndice necrosado sin perforación; II apéndice perforado con absceso localizado; III apendicitis complicada con peritonitis generalizada. Guzmán-Valdivia Gómez G. (2003). Una clasificación útil en apendicitis aguda [An useful classification for acute appendicitis]. Revista de gastroenterologia de
  • 12.
    Sistema de clasificaciónlaparoscópica de apendicitis aguda Gomes, C. A., Sartelli, M., Di Saverio, S., Ansaloni, L., Catena, F., Coccolini, F., Inaba, K., Demetriades, D., Gomes, F. C., & Gomes, C. C. (2015). Acute appendicitis: proposal of a new comprehensive grading system based on clinical, imaging and laparoscopic findings. World journal of emergency surgery : WJES, 10, 60. CLASIFICACIÓN
  • 13.
    Hernández-Orduña J. Clasificaciónpráctica de la gravedad y manejo médico-quirúrgico de la apendicitis aguda. Cir Gen. 2020;42(4):263-273. doi:10.35366/101395. Gomes, C. A., Sartelli, M., Di Saverio, S., Ansaloni, L., Catena, F., Coccolini, F., Inaba, K., Demetriades, D., Gomes, F. C., & Gomes, C. C. (2015). Acute appendicitis: proposal of a new comprehensive grading system based on clinical, imaging and laparoscopic findings. World journal of emergency surgery : WJES, 10, 60. CLASIFICACIÓN
  • 14.
    CLASIFICACIÓN Hernández-Orduña J. Clasificaciónpráctica de la gravedad y manejo médico-quirúrgico de la apendicitis aguda. Cir Gen. 2020;42(4):263-273. doi:10.35366/101395.
  • 15.
    DIAGNÓSTICO Y TRATAMIENTO (1)Diagnóstico (2)tratamiento no quirúrgico de la AA no complicada (3) momento de la apendicectomía y demora hospitalaria (4) tratamiento quirúrgico (5) tratamiento intraoperatorio. clasificación quirúrgica de AA (6) manejo de AA perforada con flemón o absceso, y (7) profilaxis antibiótica y tratamiento antibiótico postoperatorio. La búsqueda bibliográfica arrojó 984 artículos. Se revisaron los títulos, resúmenes y texto completo. En total, se seleccionaron y revisaron en detalle 157 artículos para definir 48 afirmaciones y 51 recomendaciones que abordan siete temas y 30 preguntas de investigación. Di Saverio, S., Podda, M., De Simone, B., Ceresoli, M., Augustin, G., Gori, A., Boermeester, M., Sartelli, M., Coccolini, F., Tarasconi, A., De' Angelis, N., Weber, D. G., Tolonen, M., Birindelli, A., Biffl, W., Moore, E. E., Kelly, M., Soreide, K., Kashuk, J., Ten Broek, R., … Catena, F. (2020). Diagnosis and treatment of acute appendicitis: 2020 update of the WSES Jerusalem guidelines. World journal of emergency surgery : WJES, 15(1), 27. https://doi.org/10.1186/s13017-020-00306-3
  • 16.
  • 19.
    Sammalkorpi, H. E.,Mentula, P., & Leppäniemi, A. (2014). A new adult appendicitis score improves diagnostic accuracy of acute appendicitis--a prospective study. BMC gastroenterology, 14, 114. https://doi.org/10.1186/1471-230X-14-114 Los pacientes se clasificaron en tres grupos correspondientes a la probabilidad de apendicitis: alta (≥16 puntos), intermedia (11-15 puntos) y baja (0-10 puntos).
  • 22.
    Sammalkorpi, H. E.,Mentula, P., & Leppäniemi, A. (2014). A new adult appendicitis score improves diagnostic accuracy of acute appendicitis--a prospective study. BMC gastroenterology, 14, 114. https://doi.org/10.1186/1471-230X-14-114
  • 29.
    Manejo no quirúrgicode la apendicitis aguda no complicada
  • 31.
    Momento de laapendicectomía y demora hospitalaria
  • 33.
  • 38.
  • 39.
    Manejo de laapendicitis perforada con flemón o absceso
  • 41.
  • 45.