Casos clínicos
                          EPOC
                  Según las nuevas guías




   CC_EPOC 9/12
CC_EPOC 9/12
                                              Autores

                         Borja García-Cosío Piqueras
                       Germán Peces-Barba Romero
                       Luis Alejandro Pérez de Llano
                      José Antonio Quintano Jiménez
                                  Joan Serra Batlles
                           Juan José Soler Cataluña
Casos clínicos
                  EPOC
             Según las nuevas guías
                                                                  Autores
                                     Borja García-Cosío Piqueras
Servicio de Neumología. Hospital Universitario Son Espases. Palma de Mallorca

                                   Germán Peces-Barba Romero
        Servicio de Neumología. IIS-Fundación Jiménez Díaz. CIBERES. Madrid

                                   Luis Alejandro Pérez de Llano
            Servicio de Neumología. Hospital Universitario Lucus Augusti. Lugo

                                José Antonio Quintano Jiménez
          Servicio de Neumología. Centro de Salud Lucena I. Lucena (Córdoba)

                                                   Joan Serra Batlles
                  Servicio de Neumología. Hospital General de Vic (Barcelona)

                                         Juan José Soler Cataluña
                      Servicio de Neumología. Hospital de Requena (Valencia)
© 2012 Ferrer Internacional, S.A.

Editado por	 EdikaMed, S.L.
	            Josep Tarradellas, 52 - 08029 Barcelona

ISBN: 978-84-7877-736-5

Impreso por:

Depósito legal: B-22.269-2012

Quedan rigurosamente prohibidas, sin la autorización escrita de
los titulares del Copyright, la reproducción (parcial o total), distri-
bución, comunicación pública o transformación de esta obra, sal-
vo excepción prevista por la ley. Diríjase a EdikaMed, S.L. (www.
edikamed.com; 93 454 96 00) o a CEDRO (Centro Español de
Derechos Reprográficos, www.conlicencia.com; 91 702 19 70/
93 272 04 45) si necesita fotocopiar o escanear fragmentos de
esta obra.
III


   Índice



Introducción              .  .  .  .  .  .  .  .  .  .  .  .  .  .  .  .  .  .  .  .  .  .  .  .  .  .  .  .  .  .  .  .   	V

Caso 1. Fenotipo enfisematoso en tratamiento
con corticoides sin agudizaciones recientes   .  .  .  .  .  .  .  .  .  .  	 1
Borja García-Cosío Piqueras


Caso 2. Paciente EPOC agudizador                                        .  .  .  .  .  .  .  .  .  .  .  .  .  .  .  .     	3
Germán Peces-Barba Romero


Caso 3. Paciente con EPOC grave, fenotipo agudizador
y persistencia de disnea invalidante a pesar
de la administración de triple terapia (fluticasona,
salmeterol y tiotropio) y rehabilitación respiratoria  .  .  .  .  .  .  	 6
Luis Alejandro Pérez de Llano


Caso 4. Un paciente naive (no tratado previamente)                                                       .  .  .  .  .     	9
José Antonio Quintano Jiménez


Caso 5. Fenotipo mixto EPOC-asma                                        .  .  .  .  .  .  .  .  .  .  .  .  .  .  .  .     1
                                                                                                                           	2
Joan Serra Batlles


Caso 6. Fenotipo enfisematoso sin agudizaciones.
Dos mejor que uno   .  .  .  .  .  .  .  .  .  .  .  .  .  .  .  .  .  .  .  .  .  .  .  .  .  .  .  	 5
                                                                                                     1
Juan José Soler Cataluña


Anexo         .  .  .  .  .  .  .  .  .  .  .  .  .  .  .  .  .  .  .  .  .  .  .  .  .  .  .  .  .  .  .  .  .  .  .  .   1
                                                                                                                           	7
V


   Introducción


La enfermedad pulmonar obstructiva crónica        que son: 1, no agudizador, con enfisema o
(EPOC) se caracteriza esencialmente por una       bronquitis crónica; 2, mixto EPOC-asma; 3,
limitación crónica al flujo aéreo poco reversi-   agudizador con enfisema, y 4, agudizador con
ble. Sabemos que es una patología muy hete-       bronquitis crónica.
rogénea y que no es posible categorizarla úni-
camente por el volumen espiratorio máximo         A continuación presentamos 6 casos clínicos
en el primer segundo (FEV1), tal como se ve-      en situaciones de la práctica clínica habitual
nía haciendo hasta ahora, por lo que la nueva     de pacientes diagnosticados con EPOC de fe-
guía GesEPOC propone 4 fenotipos distintos        notipos distintos. Planteamos los casos con
de EPOC, que son aquellos atributos de la en-     su metodología diagnóstica, su tratamiento y
fermedad que solos o combinados describen         evolución clínica según las normativas de las
las diferencias entre individuos con EPOC en      guías, junto a comentarios y una discusión
relación con parámetros que tienen signifi-       práctica. Estos casos pretenden ser procesos
cado clínico (síntomas, agudizaciones, res-       asistenciales clínicos de situaciones que nos
puesta al tratamiento, velocidad de progre-       encontramos con frecuencia, mostrando lo
sión de la enfermedad o muerte). Por tanto,       que un grupo de expertos hacen en el manejo
el fenotipo debería ser capaz de clasificar a     de estos pacientes.
los pacientes en subgrupos con valor pronós-
tico y que permitan determinar la terapia más
adecuada para lograr mejores resultados clí-                                Joan Serra Batlles
nicos. La guía GesEPOC propone 4 fenotipos                         Jefe Clínico de Neumología
que determinan un tratamiento diferenciado                  Hospital General de Vic. Barcelona
1



   Caso clínico 1
   Fenotipo enfisematoso
   en tratamiento con corticoides
   sin agudizaciones recientes
   Borja García-Cosío Piqueras
   Servicio de Neumología
   Hospital Universitario Son Espases. Palma de Mallorca




Mujer de 64 años, ex fumadora con una do-         Pruebas complementarias
sis total acumulada de 90 paquetes/año.
Independiente para actividades de la vida         •	 Hemograma y bioquímica básica normal. Sin
cotidiana. Vive sola. Ha trabajado de admi-          eosinofilia. Determinación de α-1-antitripsina:
nistrativa.                                          normal.
                                                  •	 Radiografía de tórax: signos de hiperinsu-
                                                     flación pulmonar.
Antecedentes personales                           •	 TC: enfisema centrolobulillar en lóbulos su-
Hipertensión arterial.                               periores y panlobular en lóbulos inferiores.
                                                  •	 Pruebas funcionales respiratorias: FVC
                                                     1.750 (67%); FEV1 500 (26%); FEV1/FVC
Tratamiento actual                                   28%; TLC 116%; RV 215%. Prueba bronco-
Salmeterol/fluticasona 50/500 µg, 1 inha-            dilatadora negativa. DLCO 29%. KCO 50%.
lación cada 12 horas; tiotropio 18 µg, cada       •	 Gasometría arterial basal: pH 7,45; pO2
24 horas; enalapril 5 mg, cada 24 horas; ome-        58; pCO2 39.
prazol 20 mg, cada 24 horas. OCD a 1,5 lpm        •	 Ecocardiografía transtorácica: fracción de
 en domicilio y 3 lpm en la deambulación.            eyección del VI a 64%. Retraso de la relaja-
                                                     ción. Sin dilatación de cavidades.
                                                  •	 Prueba de marcha de 6 minutos: recorre
Historia clínica                                     364 metros, desaturación a 78%.
Paciente con EPOC muy grave, estadio GOLD
grupo D (FEV1 470 [26%]), con importante atra-    Evolución y comentarios
pamiento aéreo (RV 241%). Última agudiza-
ción en marzo de 2009 por traqueobronquitis       Tras ser dada de alta por agudización en
aguda, con cultivos de esputo (flora mixta) y     2009, se incluye a la paciente en un progra-
gasometría arterial basal (FiO2 0,28): pH 7,4;    ma de rehabilitación respiratoria y se visita
pO2 99; pCO2 46; HCO3 31. Disnea de mode-         en la consulta externa cada 6 meses, sin
rados esfuerzos. Seguimiento en consultas         evidencia de nuevas agudizaciones, aunque
externas de neumología.                           persisten síntomas de disnea de esfuerzo.
2           Casos clínicos

Ante la falta de agudizaciones en los últi-      la que no se debe retirar. El caso que pre-
mos 3 años, se decide suspender los corti-       sentamos es una paciente con predominio
coides inhalados, para lo cual se cambia su      de enfisema y mucho atrapamiento aéreo
tratamiento habitual por salmeterol/flutica-     (fenotipo enfisematoso GesEPOC [fig. 1, ver
sona 50/250 µg, 1 inhalación cada 12 ho-         anexo, pág. 49] [5]) y sin una historia recien-
ras, durante 1 mes y, posteriormente, se sus-    te de agudizaciones en la que la retirada de
pende, iniciándose tratamiento con indaca-       corticoides inhalados y la instauración de un
terol 300 µg, 1 inhalación cada 24 horas.        β-adrenérgico de acción ultralarga, como in-
La paciente ha seguido con el tratamiento        dacaterol, produce una importante mejoría
broncodilatador, 1 vez al día, con tiotropio e   de la sintomatología, sin aumentar el riesgo
indacaterol, con mejoría progresiva de sus       de recaída por nuevas agudizaciones.
actividades diarias y disminución de la dis-
nea de esfuerzo. No ha presentado hasta la
                                                 Bibliografía
actualidad nuevas agudizaciones.
                                                 1. Wouters EF, Postma DS, Fokkens B, Hop WC, Prins J,
                                                 Kuipers AF, et al.; COSMIC (COPD and Seretide: a multi-
Discusión                                        center intervention and characterization) study group.
                                                 Withdrawal of fluticasone propionate from combined
En la actualidad no existen pautas claras        salmeterol/fluticasone treatment in patients with COPD
                                                 causes immediate and sustained disease deterioration:
de cómo ni cuándo deben ser suspendidos          a randomised controlled trial. Thorax. 2005;60(6):480-7.
los corticoides inhalados. Hay trabajos que      2. Van der Valk P, Monninkhof E, Van der Palen J, Ziel-
alertan sobre el riesgo de aparición precoz      huis G, Van Herwaarden C. Effect of discontinuation of
de nuevas agudizaciones tras la retirada de      inhaled corticosteroids in patients with chronic obstruc-
                                                 tive pulmonary disease: the COPE study. Am J Respir
los corticoides inhalados [1,2], motivo por el   Crit Care Med. 2002;166(10):1358-63.
cual se realizó una reducción progresiva en      3. Nadeem NJ, Taylor SJ, Eldridge SM. Withdrawal of in-
este caso. Sin embargo, un reciente meta-        haled corticosteroids in individuals with COPD −a syste-
análisis [3] no confirma este riesgo y hace      matic review and comment on trial methodology. Respir
                                                 Res. 2011;12:107.
hincapié en la definición de exacerbación en
                                                 4. Soler Cataluña JJ, Rodríguez Roisin R. Frequent chro-
esos estudios, como bien apuntan otros en-       nic obstructive pulmonary disease exacerbators: how
sayos [4]. En los trabajos que alertan sobre     much real, how much fictitious? COPD. 2010;7(4):276-
el riesgo de agudización, la población a la      84. Review.

que se le retiró el corticoide era precisamen-   5. Miravitlles M, Calle M, Soler Cataluña JJ. Clinical phe-
                                                 notypes of COPD: identification, definition and implica-
te aquella para la que se considera que el       tions for guidelines. Arch Bronconeumol. 2012;48(3):
corticoide está indicado y, por tanto, es en     86-98.
3



   Caso 2
   Paciente EPOC agudizador
   Germán Peces-Barba Romero
   Servicio de Neumología
   Instituto de Investigación Sanitaria de la Fundación Jiménez Díaz. CIBERES. Madrid




Varón de 67 años que acude a la consulta           ipratropio inhalado a demanda. Fuera de los
remitido por su médico de cabecera para es-        episodios de exacerbación, no mantiene nin-
tudio de disnea. Fumador de 30 cigarrillos/        gún tratamiento.
día, con tabaquismo acumulado de 60 pa-
quetes/año. Jubilado desde los 65 años, ha
trabajado como almacenista en empresa de
                                                   Exploración física
mudanzas                                           Obeso, con IMC 32. PA 111/89. FC 92. Eup-
                                                   neico en reposo. SatO2 basal 96%. Auscul-
Antecedentes personales                            tación cardiopulmonar normal. Ausencia de
                                                   edemas en los miembros inferiores. Resto de
Bronquitis crónica, sin seguir ningún trata-       exploración física, normal.
miento de forma habitual.
                                                   Pruebas complementarias
Historia clínica                                   •	 Analítica: hemograma y bioquímica sanguí-
                                                      nea, que estaban dentro de la normalidad.
Paciente derivado desde su centro de aten-         •	 Pruebas funcionales respiratorias: patrón
ción primaria para estudio de disnea de es-           obstructivo moderado. FEV1 1.634 (54%),
fuerzo. Es tosedor habitual, con criterios de         FEV1/FVC 56%, sin cambios tras BD. DLCO
bronquitis crónica, presencia de tos y expec-         79%.
toración habitual diaria, generalmente de          •	 Gasometría arterial basal: pH 7,39; pO2
aspecto blanquecino-amarillento, en canti-            67; pCO2 41; SBC 25,5; gradiente alveolo-
dad escasa y desde hace muchos años. Des-             arterial 27.
de los últimos 5 a 6 años nota además la           •	 ECG en ritmo sinusal, con bloqueo comple-
presencia de disnea de carácter progresiva,           to de rama derecha.
que actualmente le impide caminar deprisa          •	 Cuestionario CAT: 14 puntos.
en llano (grado 2). Recuerda haber presen-
tado un promedio de, al menos, 2 cuadros
                                                   Evolución y comentarios
catarrales al año en estos últimos años, con
expectoración muy purulenta, que han pre-          Con el diagnóstico de EPOC con perfil de
cisado de respectivos ciclos de tratamiento        bronquitis crónica y agudizador frecuente,
antibiótico, generalmente con buena res-           sintomático y con obstrucción espirométrica
puesta. Durante estos ciclos, presenta leve        moderada (GOLD grupo D), se inicia trata-
deterioro de la disnea, que es tratada con         miento con medidas generales de abstención
4           Casos clínicos

de tabaco, vacunación antigripal y triple tera-    antiinflamatorio. Se decide la retirada de los
pia farmacológica consistente en tiotropio y       corticosteroides inhalados.
combinación de salmeterol/fluticasona en la
dosis de 50/500 µg cada 12 horas.                  Discusión
A los 6 meses refiere que ha dejado de fumar       La indicación de los corticosteroides inha-
y que se encuentra mejor de la disnea −aun-        lados en la EPOC se establece de manera
que persiste en el grado 2−, la puntuación del     conjunta tanto para los broncodilatadores
cuestionario CAT se mantiene en 13 puntos y        β-adrenérgicos de duración prolongada en pa-
cuenta haber padecido un episodio leve de          cientes con FEV1 menor de 60% y frecuentes
exacerbación infecciosa con fiebre e incre-        exacerbaciones, como opción para los grupos
mento de la tos y de la purulencia del esputo,     C y D de la nueva clasificación GOLD, preva-
con mínima repercusión sobre la disnea, que        leciendo la importancia de la presencia de
fue tratada por su médico de cabecera con          las exacerbaciones sobre la de la obstrucción
ciclo de antibióticos con buena respuesta.         espirométrica. El presente caso, clasificado
Se mantiene el mismo tratamiento y se pro-         como del grupo D por la asociación de los sín-
grama revisión con determinación de nuevo          tomas y de la intensidad de la disnea, acon-
estudio funcional a los 6 meses.                   seja asociar un broncodilatador anticolinér-
                                                   gico de larga duración, en este caso tiotropio
A los 12 meses, está en situación de convale-      (GOLD 2011). La presencia de bronquitis cró-
cencia clínica por haber presentado 2 meses        nica podría haber justificado la adición en el
antes un nuevo episodio de exacerbación. Se        tratamiento de entrada de roflumilast, indica-
acompaña de mayor disnea, fiebre de 38 °C,         do en exacerbadores con perfil clínico de bron-
tos intensa, expectoración purulenta y dolor       quitis crónica y FEV1 menor de 50% −nuestro
en el costado izquierdo, de características        paciente presentaba un FEV1 de 54%−.
pleuríticas. Acude a urgencias y es hospitali-
zado con el diagnóstico de neumonía segmen-        Tras 12 meses de evolución no se consigue
taria del lóbulo inferior izquierdo. No presenta   mejoría alguna y, en este tiempo, el pacien-
otras complicaciones, responde bien al trata-      te presenta dos nuevas exacerbaciones, una
miento con antibiótico y con corticosteroides      de ellas con hospitalización por neumonía.
sistémicos y es dado de alta manteniendo           Aunque ambos casos se resuelven sin com-
el tratamiento habitual. El día de la consul-      plicaciones, la situación del paciente aconse-
ta afirma que todavía no llega a alcanzar su       ja replantear el tratamiento iniciado, ya que
situación clínica habitual y que persiste un       el inicio de un tratamiento programado bien
leve deterioro de su grado de disnea, que se       cumplimentado no consigue reducir de ma-
mantiene en la puntuación de 2. La pruebas         nera objetiva los síntomas ni las exacerbacio-
funcionales muestran una mejoría leve en el        nes que anteriormente venía presentando, a
FEV1: 1.670 ml (55%) y el cuestionario CAT se      pesar de persistir en el hábito de fumar y de
mantiene en una puntuación de 14.                  carecer de tratamiento de base de su EPOC
                                                   por permanecer no diagnosticada.
Ante la persistencia de las exacerbaciones y
la falta de mejoría clínica, se decide un cam-     Siempre debe evaluarse la respuesta al trata-
bio de tratamiento a doble terapia broncodi-       miento con respecto a los objetivos plantea-
latadora con tiotropio 18 µg más indacaterol       dos de disminución de los síntomas, mejoría
150 µg/día, además de roflumilast oral como        de la función pulmonar y prevención de las
Caso 2                                                                                                5
   Paciente EPOC agudizador

exacerbaciones. En este caso, y para intentar     En el caso que nos ocupa, que es un paciente
mejorar la obstrucción espirométrica, se plan-    diagnosticado de EPOC con perfil de bronqui-
tea reforzar el tratamiento broncodilatador       tis crónica y agudizaciones frecuentes (GOLD
sustituyendo salmeterol por indacaterol [1]       grupo D), se realiza cambio de tratamiento
y así aumentar la prevención de las exacer-       según las guías clínicas GesEPOC iniciando
baciones retirando los corticoides inhalados      tratamiento con roflumilast e indacaterol en
y añadiendo roflumilast. Para los pacientes       un paciente que no presentaba una evolución
clasificados dentro del grupo D, la guía GOLD     favorable.
recomienda el tratamiento con triple terapia
(corticoides inhalados, β-agonistas y anticoli-
nérgicos de larga duración) [2], aunque reco-
                                                  Bibliografía
noce que el soporte de esta recomendación         1. Korn S, Kerwin E, Atis S, Amos C, Owen R, Lassen C;
                                                  INSIST study group. Indacaterol once-daily provides supe-
es débil y basado en estudios realizados en
                                                  rior efficacy to salmeterol twice-daily in COPD: a 12-week
un periodo limitado de tiempo [3,4]. Está in-     study. Respir Med. 2011;105(5):719-26.
dicado asociar el tratamiento con roflumilast     2. www.goldcopd.com
en los pacientes agudizadores con criterios       3. Welte T, Miravitlles M, Hernández P, Eriksson G, Peter-
de bronquitis crónica que ya tienen iniciado      son S, Polanowski T, Kessler R. Efficacy and tolerability of
un tratamiento broncodilatador [5], no exis-      budesonide/formoterol added to tiotropium in patients
                                                  with chronic obstructive pulmonary disease. Am J Respir
tiendo datos acerca de la asociación de los       Crit Care Med. 2009;180(8):741-50.
corticoides inhalados con roflumilast.            4. Aaron SD, Vandemheen KL, Fergusson D, Maltais F,
                                                  Bourbeau J, Goldstein R, et al. Tiotropium in combination
No puede extraerse en este caso una clara         with placebo, salmeterol, or fluticasone-salmeterol for
                                                  treatment of chronic obstructive pulmonary disease: a
causa que justifique la retirada de los corti-    randomized trial. Ann Intern Med. 2007;146(8):545-55.
coides inhalados, y la neumonía padecida en       5. Calverley PM, Rabe KF, Goehring UM, Kristiansen S,
la última exacerbación no tiene por qué ser       Fabbri L, Martínez FJ. Roflumilast in symptomatic chronic
atribuida a un efecto secundario de éstos,        obstructive pulmonary disease: two randomized clinical
                                                  trials. Lancet. 2009;374:685-94.
aunque los pacientes que los reciben aso-
                                                  6. Crim C, Calverley PM, Anderson JA, Celli B, Ferguson
cian un mayor riesgo de neumonías [6]. Sin
                                                  GT, Jenkins C, et al. Pneumonia risk in COPD patients re-
embargo, la retirada de corticoides inhalados     ceiving inhaled corticosteroids alone or in combination:
puede conducir a la precipitación de nuevas       TORCH study results. Eur Respir J. 2009;34(3):641-7.
exacerbaciones en pacientes que venían ad-        7. Van der Valk P, Monninkhof E, Van der Palen J, Zielhuis
                                                  G, Van Herwaarden C. Effect of discontinuation of inha-
ministrándoselos de manera regular [7], por
                                                  led corticosteroids in patients with chronic obstructive
lo que de suspenderlos, debe mantenerse un        pulmonary disease: the COPE study. Am J Respir Crit Care
especial cuidado en el seguimiento posterior.     Med. 2002;166(10):1358-63.
Caso 3
   Paciente con EPOC grave,
   fenotipo agudizador
   y persistencia de disnea
   invalidante a pesar
   de la administración de triple
   terapia (fluticasona, salmeterol
   y tiotropio) y rehabilitación
   respiratoria
   Luis Alejandro Pérez de Llano
   Servicio de Neumología
   Hospital Lucus Augusti. Lugo


Varón de 61 años, diagnosticado de EPOC. Ex    hasta el año 2009. Desde entonces no pre-
fumador de 70 paquetes/año.                    sentó más, coincidiendo con el empleo de un
                                               corticoide inhalado.
Antecedentes personales
•	 Hipertensión arterial y dislipemia.         Exploración física
•	 Cardiopatía isquémica (portador de triple
                                               IMC: 27,34.
   stent coronario).
•	 Aneurisma de aorta abdominal.
•	 Nefrectomía izquierda por hipernefroma.     Pruebas complementarias
                                               •	 Pruebas funcionales respiratorias: indi-
Tratamiento actual
                                                  can una obstrucción de carácter muy grave,
En el año 2009 se pautó tratamiento con           con atrapamiento aéreo y disminución de la
la combinación fluticasona/salmeterol 50/         DLCO (año 2009). FVC 2.570 (55,8%), FEV1
500 µg y tiotropio.                               1.000 (28,6%), índice FEV1/FVC 51,3%.
                                                  Test de difusión pulmonar DLCO 44%.
                                               •	 Gasometría arterial basal: PaO2 55 mmHg,
Historia clínica
                                                  PaCO2 37 mmHg. pH normal.
Paciente diagnosticado de EPOC desde el        •	 TC pulmonar donde mostró áreas de enfi-
año 2003. Presentó 3-4 agudizaciones/año          sema y bullas de predominio apical.
Caso 3                                                                                              7
   Paciente con EPOC grave, fenotipo agudizador y persistencia de disnea...

Evolución y comentarios                           te a los pacientes [2], pero en este caso fue
                                                  ineficaz. En esta situación, las opciones tera-
El paciente permaneció libre de agudizacio-       péuticas son escasas (se puede acudir a tra-
nes graves. No precisó ingreso por motivo         tamientos de segunda línea como la teofilina,
alguno. Se encontró clínicamente estable, en      pero este medicamento presenta problemas
un nivel de disnea MRC (escala del Medical        de tolerancia y de efectos adversos). Por ello,
Research Council): 3, hasta mediados del          se decidió cambiar el salmeterol por indaca-
año 2011, momento en el que notó un pro-          terol (deshaciendo la combinación de corti-
gresivo aumento de la disnea habitual que le      coide-LABA, pero manteniendo el primero, ya
impedía incluso salir de casa (escala MRC: 4).    que se consideró un tratamiento eficaz).
Se realizó una prueba de marcha de 6 minu-
tos, recorriendo 225 metros (SatO2 media          La eficacia del indacaterol respecto al salme-
81%, mínima 74%). En ese momento, el FEV1         terol se apoya en el resultado de diferentes
era de 1.140 ml (33% sobre el teórico, lo que     estudios. Kornmann et al. [3] distribuyeron
suponía cierta mejora sobre el que se había       de modo aleatorio a 1.002 pacientes con
registrado en el año 2009). Se programó           EPOC moderada-grave para recibir, durante
rehabilitación respiratoria, pero el paciente     6 meses, indacaterol, salmeterol o placebo;
no mejoró su disnea. Se optó por cambiar          el tratamiento con indacaterol consiguió una
el tratamiento, retirando la combinación flu-     mejoría en el FEV1 que superó en 60 ml la
ticasona/salmeterol y sustituyéndola por un       lograda por el salmeterol, además de mejo-
corticoide inhalado (fluticasona 300 µg, 2 ve-    rar significativamente el grado de disnea y la
ces/día) (que se había mostrado eficaz para       calidad de vida medida por el cuestionario
evitar exacerbaciones), manteniendo tiotro-       de St. George. Korn et al. [4] trataron de ma-
pio y sustituyendo salmeterol por indacaterol     nera aleatoria a 1.123 pacientes con EPOC
300 µg. Al cabo de 2 meses, el paciente refe-     moderada-grave durante 12 semanas con
ría una mejoría en su grado de disnea (GF3)       salmeterol o con indacaterol, y comprobaron
y se comprobó que el FEV1 había ascendido         que este último ofrecía una mejoría estadís-
hasta 1.280 ml.                                   ticamente significativa en el FEV1, la FVC y
                                                  el índice transicional de disnea respecto del
Discusión                                         primero.

Nos encontramos ante un paciente con una          En resumen, en pacientes con disnea limitan-
obstrucción grave (calificada por la GOLD en      te, en los que todas las opciones terapéuticas
un estadio 3, grave, ya que el FEV1 −33% so-      han sido probadas, merece la pena probar un
bre el teórico− se sitúa entre el 30 y el 50%).   cambio con un β-agonista de larga duración,
Además, en la última clasificación GOLD es-       introduciendo indacaterol que, en ciertos pa-
taría encuadrado en el grupo D, que corres-       cientes, puede contribuir a mejorar la clínica
ponde a pacientes muy sintomáticos y con          y la función pulmonar.
antecedentes de ≥ 2 exacerbaciones anuales
[1]; es preciso resaltar que el tratamiento con
corticoides inhalados posibilitó que el pacien-   Bibliografía
te dejase de tener agudizaciones. Sin embar-      1. Global Initiative for Chronic Obstructive Lung Disease.
go, la disnea empeoró durante el seguimiento      Pocket guide to COPD diagnosis, management and pre-
y, en estos casos, las posibilidades terapéuti-   vention. 2011. www.goldcopd.org.
cas son limitadas. Se recomienda la rehabili-     2. Lacasse Y, Goldstein R, Lasserson TJ, Martin S. Pul-
                                                  monary rehabilitation for chronic obstructive pulmo-
tación respiratoria, que por lo general ofrece    nary disease. Cochrane Database Syst Rev. 2006;(4):
buenos resultados para mejorar clínicamen-        CD003793. Review.
8             Casos clínicos


3. Kornmann O, Dahl R, Centanni S, Dogra A, Owen R,          4. Korn S, Kerwin E, Atis S, Amos C, Owen R, Lassen
Lassen C, et al. Once-daily indacaterol versus twice-daily   C. Indacaterol once-daily provides superior efficacy to
salmeterol for COPD: a placebo-controlled comparison.        salmeterol twice-daily in COPD: a 12-week study. Respir
Eur Respir J. 2011;37(2):273-9.                              Med. 2011;105(5):719-26.
9



   Caso 4
   Un paciente naive
   (no tratado previamente)
   José Antonio Quintano Jiménez
   Médico de Familia. Neumólogo
   Centro de Salud Lucena I. Lucena (Córdoba)




Paciente de 58 años, de profesión adminis-       Exploración física
trativo, que acude por primera vez en los úl-
timos 5 años al medico de familia consultan-     Constitución asténica. IMC 23. PA 130/75.
do por dolor en el tobillo en la deambulación    FC 76 x’. Eupneico. AR: disminución del mur-
a raíz de una caída hace 1 semana. Bebedor       mullo vesicular sin ruidos añadidos. AC: tonos
moderado. Vida sedentaria. Fumador des-          puros y rítmicos, sin soplos. Abdomen sin or-
de la juventud, con un índice acumulado de       ganomegalias. Extremidades: dolor a la movi-
42 paquetes/año.                                 lización del tobillo.

                                                 El médico le diagnostica esguince grado I; le
Antecedentes personales                          prescribe ibuprofeno, le realiza un vendaje
                                                 y le aconseja reposo. Le da consejo médico
Cuadros de gota.
                                                 antitabaco y le solicita analítica básica y una
                                                 espirometría forzada con prueba broncodila-
Tratamiento actual                               tadora.

AINE y colchicina.
                                                 Pruebas complementarias
Historia clínica                                 •	 Analítica: hemograma y bioquímica bá-
                                                    sica, incluyendo pruebas hepáticas y
El paciente refiere ser tosedor habitual con        de ácido úrico, dentro de los valores de
expectoración escasa, sin ruidos respirato-         la normalidad. Determinación de α-1-
rios, que tiene catarro en los últimos invier-      antitripsina, cuyos valores están dentro
nos con aumento de la tos, que le dura más          de la normalidad.
de lo habitual, pero a pesar de ello no acude    •	 Radiografía de tórax: signos de hiperinsu-
al médico. Al preguntarle si tiene dificultad       flación pulmonar y radiotransparencia.
respiratoria constata que le ocurre al andar     •	 Pruebas funcionales respiratorias: informa
deprisa o al subir cuestas y con los catarros.      de un patrón ventilatorio obstructivo de gra-
Escala de disnea del MRC (Medical Research          do ligero, con prueba broncodilatadora ne-
Council): 1. En su vida diaria no le preocupa,      gativa. FVC 3.960 (80%), FEV1 2.450 (67%),
y lo achaca a la falta de ejercicio.                índice FEV1/FVC 61,8%.
10          Casos clínicos

Evolución y comentarios                           enfoque actual de la enfermedad que hace
                                                  GesEPOC, de una aproximación al paciente
Ante el cuadro clínico que presenta el pacien-    basada en fenotipos (bronquitis crónica, en-
te, el médico, siguiendo la Guía Española de      fisema, mixto asma-EPOC y agudizador) y de
la EPOC (GesEPOC) (figs. 1 y 2, ver anexo,        una evaluación de la gravedad con escalas
pág. 17, 18) [1] hace el siguiente diagnóstico:   multidimensionales (como el BODEx) [5],
EPOC, fenotipo enfisema no agudizador, esta-      que establecen una perspectiva de trata-
dio I.                                            miento personalizado de la EPOC modulado
                                                  por la gravedad [6,7].
El médico le informa sobre la enfermedad; le
realiza una intervención mínima en tabaquis-      Una vez confirmada la existencia de EPOC,
mo aconseja la practica de ejercicio y prescri-   se recomienda realizar radiografía de tórax
be indacaterol 150 µg/día.                        para descartar complicaciones y valorar en
                                                  este caso posible fenotipo enfisema [1]. Al
Discusión                                         estudiar la gravedad, tras pasar en nuestro
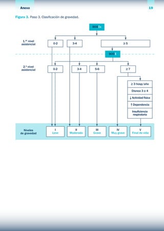
                                                  caso el índice BODEx (tabla 1, ver anexo,
Estamos ante un motivo de consulta habi-          pág. 17) la puntuación es de 1 punto. (IMC 0,
tual en atención primaria. Usuario que con-       FEV1 0, MRC 1, exacerbaciones 0.) Por tanto,
sulta por un problema de salud en el que el       y siguiendo GesEPOC, al paciente se le puede
médico de familia, al hacer la anamnesis,         definir como EPOC fenotipo enfisema no agu-
se encuentra con una persona mayor de             dizador en estadio I. EPOC tipo A. Atendiendo
40 años, con una historia de fumador im-          a la última versión de GOLD, estaríamos ante
portante y con síntomas respiratorios; ante       un paciente EPOC grupo A [4].
esto, está obligada la sospecha potencial
de EPOC y cabe hacer una búsqueda activa.         El abandono del hábito del tabaco es la in-
Es el momento de aprovechar para hacer el         tervención más importante para evitar el
diagnóstico, pues el paciente no consultará       deterioro funcional de la persona que pade-
por los síntomas respiratorios, que achaca        ce EPOC, y debe indicarse en todos los pa-
al tabaco y que no le afectan. Debe sospe-        cientes (Evidencia A) [2]. En los que tienen
charse EPOC en todo individuo mayor de            EPOC, se debe combinar el consejo médico
35-40 años con factores de riesgo, como           y el tratamiento farmacológico antitabaquis-
exposición a humo de tabaco (> 10 paque-          mo (Evidencia alta, recomendación fuerte a
tes/año) y que presente síntomas compati-         favor), además del consejo individualizado
bles con la enfermedad (tos, expectoración,       sobre actividad física (Evidencia moderada,
disnea de esfuerzo) [1,2]. Este diagnóstico       recomendación fuerte a favor) [3].
deberá confirmarse mediante la práctica de
una espirometría que demuestre la existen-        El tratamiento de base de la EPOC son los
cia de limitación al flujo aéreo. Se considera    broncodilatadores, y las guías de práctica
que existe EPOC cuando la relación volumen        clínica recomiendan el empleo de los de
espiratorio forzado en el primer segundo y        acción larga (LABA) en pacientes con EPOC
capacidad vital forzada (FEV1/FVC) es infe-       y síntomas permanentes (Evidencia alta,
rior a 0,70 después de tratamiento bronco-        recomendación fuerte a favor) [3]. La guía
dilatador [3,4]. En nuestro caso, el FEV1/FVC     GesEPOC recomienda, en el paciente EPOC
es 61,8 y el FEV1 del 70%. La prueba bronco-      fenotipo enfisema no agudizador desde el
dilatadora es negativa y no hay clínica ni an-    estadio I (EPOC grupo A), los LABA, que inclu-
tecedentes de asma. Estamos ante un caso          yen β2-agonistas de larga duración −como
de EPOC que hay que definir atendiendo al         indacaterol− y los anticolinérgicos de larga
Caso 4                                                                                              11
   Un paciente naive (no tratado previamente)

duración (LAMA) −como el tiotropio− si no         Bibliografia
mejora [1]. Igualmente se consideran en las
                                                  1. GESEPOC. Guía española de EPOC. www.gesepoc.com
guías GOLD [4].
                                                  2.Ministerio de Sanidad y Política Social. Plan de Calidad
                                                  para el Sistema Nacional de Salud. Estrategia en EPOC
El indacaterol es un broncodilatador β2-          del Sistema Nacional de Salud. Sanidad 2009. Ministerio
agonista de larga duración que tiene un efec-     de Sanidad y Política Social. Disponible en: http://www.
                                                  msc.es/organizacion/sns/planCalidadSNS/docs/Estra-
to de 24 horas, por lo que se administra 1 vez    tegiaEPOCSNS.pdf
al día. En varios ensayos clínicos en los que
                                                  3. SEPAR-SemFYC. Atención integral al paciente con en-
se compara con salmeterol o formoterol, los       fermedad pulmonar obstructiva crónica. Semfyc Edicio-
resultados de los valores espirométricos son      nes. 2010.
estadísticamente significativos a favor del in-   4. Global Initiative for Chronic Obstructive Lung Disease.
dacaterol [8-10]; igualmente, los estudios en     Pocket guide to COPD diagnosis, management and pre-
                                                  vention. 2011. www.goldcopd.org
los que se compara con tiotropio indican, al
menos, la misma eficacia broncodilatadora         5. Soler Cataluña JJ, Martínez García MA, Sánchez L,
                                                  Perpiñá T, Román S. Severe exacerbations and BODE in-
[11-13]. En nuestro paciente, que presenta        dex: two independent risk factors for death in COPD pa-
síntomas diarios de tos y disnea, está indica-    tients. Respir Med. 2009;103(5):692-9.
da su administración, al ser un fármaco que       6. Hacia un nuevo enfoque en el tratamiento de la EPOC.
mejora la función pulmonar y la disnea, supe-     La Guía Española de la EPOC (GesEPOC). Arch Bronco-
                                                  neumol. 2011;47:379-81.
ra a salmeterol y muestra igual eficacia que
el tiotropio.                                     7. López Campos JL. Estrategias de tratamiento en la
                                                  enfermedad pulmonar obstructiva crónica: una propuesta
                                                  de sistematización. Arch Bronconeumol. 2010;46:617-20.
En este paciente, con diagnóstico de EPOC de
                                                  8. Kornmann O, Dahl R, Centanni S, Dogra A, Owen R,
fenotipo enfisema, posteriormente, y según        Lassen C, et al. Once-daily indacaterol versus twice-daily
evolución, se debe continuar con un estudio       salmeterol for COPD: a placebo-controlled comparison.
más completo en el segundo nivel asistencial,     Eur Respir J. 2011;37(2):273-9.

para una clasificación de certeza mediante        9. Korn S, Kerwin E, Atis S, Amos C, Owen R, Lassen
                                                  C. Indacaterol once-daily provides superior efficacy to
estudio de volúmenes pulmonares estáticos         salmeterol twice-daily in COPD: a 12-week study. Respir
y prueba de transferencia del CO y tomografía     Med. 2011;105(5):719-26.
axial computarizada.                              10. Dahl R, Chung KF, Buhl R, Magnussen H, Nonikov
                                                  V, Jack D, et al. Efficacy of a new once-daily long-acting
Este caso clínico refleja la actitud práctica a   inhaled beta-2-agonist indacaterol versus twice-daily for-
                                                  moterol in COPD. Thorax. 2010;65(6):473-9.
ejercer por los médicos de atención prima-
                                                  11. Vogelmeier C, Ramos Barbón D, Jack D, Piggott S,
ria ante el infradiagnóstico en la EPOC, si-
                                                  Owen R, Higgins M, et al. Indacaterol provides 24-hours
guiendo la recomendación de la Estrategia         bronchodilation in COPD: a placebo-controlled blinded
Nacional de EPOC de realizar intervenciones       comparison with tiotropium. Respir Res. 2010;11:135.
dirigidas a la captación de población de ries-    12. Buhl R, Dunn LJ, Disdier C, Lassen C, Amos C,
go, especialmente si presentan síntomas           Henley M, et al. Blinded 12-week comparison of once-
                                                  daily indacaterol and tiotropium in COPD. Eur Respir J.
respiratorios [2]. En los pacientes sintomáti-
                                                  2011;38(4):797-803.
cos, el diagnóstico temprano permite iniciar
                                                  13. Donohue JF, Fogarty C, Lotvall J, Mahler DA, Worth
tratamientos con LABA, como el indacaterol,       H, Yorgancioglu A, et al. Once-daily bronchodilators for
capaces de aliviar los síntomas, mejorar su       chronic obstructive pulmonary disease: indacaterol ver-
calidad de vida y reducir la morbilidad.          sus tiotropium. Am J Respir Crit Care Med. 2010;182(2):
                                                  155-62.
Caso 5
   Fenotipo mixto EPOC-asma
   Joan Serra Batlles
   Servicio de Neumología
   Hospital General de Vic. Barcelona




Varón de 56 años, ex fumador desde hace 6 de      además, clopidogrel 75 mg, 1 cada 24 horas,
30 paquetes/año, con antecedentes laborales       atorvastatina 10 mg al día y ácido acetilsalicíli-
de haber trabajado en un bar durante 15 años.     co −de liberación prolongada− 150 mg al día.
Antecedentes familiares de interés: madre que
presenta asma desde hace unos 30 años. El
paciente está diagnosticado de EPOC desde
                                                  Historia clínica
hace mucho tiempo y acude a la consulta cada      El paciente refiere una cierta inestabilidad
6 meses para control clínico y funcional.         clínica, ya que en el último año sufrió dos
                                                  exacerbaciones que precisaron corticoides
Antecedentes personales                           orales (30 mg, en pauta descendente) y an-
                                                  tibiótico; además, refiere un empeoramiento
•	 Apendicectomía a los 15 años.                  de su disnea. Sigue cumpliendo criterios de
•	 Entre los 9 y los 13 años presentaba una       bronquitis crónica con tos y expectoración
   clínica compatible con asma (recurrencia       diaria de predominio matutina; también dis-
   de episodios de tos y sibilancias).            nea a medianos esfuerzos, que le permite
•	 Refiere clínica de rinitis persistente mode-   andar en terreno llano, a su ritmo, pero que,
   rada, sin poliposis, desde los 17 años.        al acelerar el paso o subir escaleras, lo obliga
•	 Dos neumonías entre los 30 y los 45 años.      a ir más despacio por disnea, cuando hace 3
•	 Hipercolesterolemia.                           años esto no le ocurría. Escala de disnea del
•	 A los 50 años, clínica de angor de esfuer-     MRC (Medical Research Council): 2.
   zo, por lo que ingresó en el hospital. La
   coronariografía mostró un tronco común
                                                  Exploración física
   sin lesiones y, en la descendiente anterior,
   una lesión moderada en el segmento proxi-      Presenta un buen estado general. SatO2 ba-
   mal; el resto, normal. Ventriculografía con    sal 96%. FC 80 x’, IMC 27. La AR mostraba
   motilidad global y segmentarias normales.      algún roncus al final de la espiración forzada.
                                                  AC era normal. El resto también era normal.

Tratamiento actual
                                                  Pruebas complementarias
Salmeterol/fluticasona 25/125 µg, 2 cada 12
horas y bromuro de ipratropio inhalado −que       •	 Radiografía de tórax: se puede considerar
se incorporó hace 1 año−, 2 inhalaciones cada        normal, con un cierto aumento de la trama
6 horas y salbutamol inhalado, a demanda;            bronquial bilateral.
Caso 5                                                                                     13
   Fenotipo mixto EPOC-asma

•	 TC torácica de hace 3 años, donde mos-         Espirometría: FVC 3.400 (81%), FEV1 1.880
   traba un cierto enfisema centrolobulillar      (60%), índice FEV1/FVC 56%. La PBD fue po-
   difuso de predominio en lóbulos supe-          sitiva en el FEV1 de +12%.
   riores, con alguna pequeña bulla paren-
   quimatosa en lóbulo superior derecho. El       Mantenemos la misma medicación y lo he-
   resto, normal.                                 mos vuelto a citar en 6 meses para revalorar-
•	 Pruebas funcionales respiratorias: FVC         lo clínica y funcionalmente.
   2.710 (63%); FEV1 1.660 (51%); índice
   FEV1/FVC 60%. La prueba broncodilatado-
   ra (PBD) era positiva, y el FEV1 de 1.980      Discusión
   (+16%). El test de difusión pulmonar DLCO
                                                  Desde hace años conocíamos la existencia de
   60%.
                                                  un pequeño grupo de pacientes diagnostica-
                                                  dos de EPOC que presentaban hiperreactividad
Evolución y comentarios                           bronquial y que respondían mejor a los corti-
                                                  coides inhalados −también podían ser asmá-
Se trata de un paciente de 56 años ex fuma-       ticos que hubieran fumado−. Es una patología
dor importante, con pluripatología, diagnosti-    de pacientes algo más jóvenes, con progresión
cado de EPOC moderado (en la clasificación        más rápida de la enfermedad. Actualmente ya
GOLD 2011 estaría encuadrado en el grupo B)       empieza a haber una cierta concienciación en
por clínica y función pulmonar, que presenta      la existencia de este grupo; tanto es así que
en los últimos años una cierta progresión de      en la nueva clasificación de la GesEPOC ya se
su enfermedad con exacerbaciones frecuen-         considera como un grupo bien diferenciado y
tes y disnea al esfuerzo. Destaca la clínica de   que, por un consenso de expertos, se ha de-
episodios de asma en la infancia con rinitis      nominado «fenotipo mixto EPOC-asma» (grupo
persistente desde hacía años y la PBD posi-       B de GesEPOC) (fig. 1, ver anexo, pág. 17) [1],
tiva, más un antecedente de asma familiar;        cuyo diagnóstico se realiza si cumplen 2 crite-
se trata de un paciente ex fumador importan-      rios mayores o 1 mayor y 2 menores (criterios
te, con clínica, radiografía y TC compatibles     mayores: PBD > 15% y 400 ml, eosinofilia en
con EPOC. Ante el hecho de que el paciente        esputo; criterios menores: IgE total elevada, an-
refiera inestabilidad clínica, con descompen-     tecedentes de atopia y PBD > 12% y 200 ml).
saciones y dinea a medianos esfuerzos (que        En nuestro caso, tenemos el antecedente de
han empeorado), valoramos la posibilidad          asma infantil, la clínica de rinitis persistente
de un cambio en la medicación. Se sustituye       y la PBD superior al 15%. En estos pacientes,
la respiratoria actual por la triple terapia de   la EPOC suele aparecer sobre los 40 años;
24 horas, lo que representa 1 vez al día, que     se asocia historia de tabaquismo y presentan
es indacaterol 150 µg, tiotropio 18 µg y cicle-   reversibilidad al flujo aéreo. También marcan
sonida inhalada 160 µg, 2 cada mañana; el         rasgos diferenciados con el asma, ya que sus
resto de su medicación sigue igual.               crisis son diferentes −no tan bruscas− y los sín-
                                                  tomas con la función pulmonar no son tan va-
A los 2 meses volvimos a citar al paciente; se-   riables. Estos pacientes, en los que se solapan
gún él, ahora es un buen cumplidor debido a       características de ambas enfermedades, po-
la comodidad de administración y también ha       drían tener potencialmente un curso evolutivo
mejorado la disnea, lo que le permite andar a     y una respuesta al tratamiento diferente [2-5].
un paso más rápido. La exploración física no
varió y volvimos a realizar la prueba de fun-     El caso que nos ocupa cumple los criterios
ción pulmonar.                                    de fenotipo mixto EPOC-asma, cuya evolución
14          Casos clínicos

era tórpida con descompensaciones y con          Bibliografía
progresión de la clínica −sobre toda la dis-
nea− por lo que nos planteamos un cambio         1. Soler Cataluña JJ, Cosío B, Izquierdo JL, López Cam-
                                                 pos JL, Marín JM, Agüero R, et al. Documento de con-
en su medicación broncodilatadora, pasan-        senso sobre el fenotipo mixto EPOC-asma en la EPOC.
do a indacaterol 150 µg al día más tiotropio;    Arch Bronconeumol. 2012 (en prensa). doi:10.1016/j.
además, estos pacientes responden bien a         arbres.2011.12.009
los corticoides inhalados, por lo que se aña-    2. Miravitlles M. Tratamiento individualizado de la EPOC:
dió uno de larga duración, ciclesonida. El       una propuesta de cambio. Arch Bronconeumol. 2009;45
                                                 Supl 5:27-34.
cumplimiento en estos pacientes es muy im-
portante para la estabilidad clínica y su evo-   3. Miravitlles M, Calle M, Soler Cataluña JJ. Fenotipos clí-
                                                 nicos de la EPOC. Identificación, definición e implicacio-
lución, por lo que pensamos que si sigue su      nes para las guías de tratamiento. Arch Bronconeumol.
medicación, de triple terapia, una vez al día,   2012;48(3):86-98.
es más fácil su cumplimentación, y así parece    4. Grupo de trabajo de GesEPOC. Hacia un nuevo enfo-
que ha ocurrido en nuestro caso. Se consta-      que en el tratamiento de la EPOC. Guía española de la
ta, además, la mejoría clínica y funcional que   EPOC (GesEPOC). Arch Bronconeumol. 2011;47:379-81.
refiere el paciente.                             5. GesEPOC. Guía española de EPOC. www.gesepoc.com
15




   Caso 6
   Fenotipo enfisematoso
   sin agudizaciones.
   Dos mejor que uno
   Juan José Soler Cataluña
   Servicio de Neumología
   Hospital de Requena. Valencia




Varón de 63 años de edad que acude a con-        expresa agudizaciones en el último año. No
sultas externas de atención primaria por         añade clínica de rinitis ni de atopia, y tampoco
disnea de esfuerzo de, aproximadamente,          refiere historia de sibilancias en su juventud.
6 meses de duración. El paciente es agricultor
de profesión, ex fumador desde hace 5 años       Exploración física
(fumó 20 cigarrillos al día durante un perio-
                                                 Presenta cierta delgadez. IMC: 23. PA 140/85.
do de 42 años). Niega consumo de alcohol u
                                                 FC 60 x’. FR: 20 x’. La AR mostraba disminu-
otras sustancias tóxicas.
                                                 ción del murmullo vesicular. AC: normal. No se
                                                 objetivan edemas en miembros inferiores, ni
Antecedentes personales                          cianosis labial.

Hipertensión arterial. Dislipemia. Hipertrofia
benigna de próstata.
                                                 Pruebas complementarias
                                                 •	 Analítica normal, sin observarse eosinofilia
Tratamiento actual                                  periférica.
                                                 •	 La radiografía de tórax muestra signos in-
Ante la sospecha de EPOC, su médico inicia          directos de atrapamiento aéreo, con apla-
tratamiento con indacaterol 150 µg/día y            namiento diafragmático y aumento del es-
salbutamol a demanda. Se solicita una espi-         pacio retroesternal,
rometría con prueba broncodilatadora, radio-     •	 Pruebas funcionales respiratorias: FEV1
grafía de tórax y analítica convencional.           1.630 ml (44%), FVC 3.600 ml (75%), índi-
                                                    ce FEV1/FVC 0,45. Tras broncodilatación, el
Historia clínica                                    cociente FEV1/FVC es del 0,45, el FEV1 de
                                                    1.740 ml (47%) y la FVC de 3.840 ml (80%).
Desde el punto de vista respiratorio, presenta
disnea al andar en llano a distancias superio-   Evolución y comentarios
res a 100 metros. Escala de disnea del MRC
(Medical Research Council) 2. No refiere ser     Se confirma el diagnóstico de EPOC, con posi-
tosedor ni expectorante habitual ni, tampoco,    ble fenotipo no agudizador tipo enfisema. La
16           Casos clínicos

puntuación BODEx calculada fue de 3 puntos,         enfisema (grupo A). El tercer y último paso con-
por lo que se clasificó como nivel de grave-        siste en establecer su nivel de gravedad; para
dad II (moderado).                                  ello se propone como primera opción la uti-
                                                    lización del BODE, aunque se acepta el BODEx
Tras el tratamiento inicial con indacaterol, el     para pacientes leves y moderados (fig. 3, ver
paciente ha mejorado subjetivamente. No             anexo, pág. 19) [3]. Nuestro caso tendría 3
obstante, mantiene disnea al subir pendientes       puntos en el índice BODEx, por lo que se cla-
suaves; escala de disnea del MRC: 1. La pun-        sifica como moderado (o nivel II de gravedad).
tuación del CAT (COPD Assessment Test) es de
22 puntos. Su médico decide añadir tiotropio,       Una vez resuelta la categorización y clasifica-
18 µg/día. A los 3 meses de seguimiento con         ción del paciente, quedará por establecer el
la doble terapia broncodilatadora, la puntua-       tratamiento, que dependerá de dos ejes. El
ción de CAT se redujo en 4 puntos y la disnea       tipo de tratamiento viene determinado por el
mejoró hasta presentarse a esfuerzos inten-         fenotipo clínico (primer eje) y su intensidad
sos (MRC: 0), sin objetivarse agudizaciones.        por el nivel de gravedad pronóstica y clínica
                                                    (segundo eje). Los pacientes incluidos en el
Discusión                                           grupo A son pacientes que no se beneficia-
                                                    rán de tratamiento antiinflamatorio, y es de
La nueva guía española de la EPOC (GesEPOC)         elección en ellos la administración de bron-
contempla importantes novedades clínicas,           codilatadores de acción prolongada (fig. 4,
entre las que destacan la orientación hacia los     ver anexo, pág. 20). El nivel de gravedad (ni-
fenotipos clínicos y la necesidad de valoración     vel A-II, moderado) podría indicar tratamiento
multidimensional [1]. En este sentido, Ges-         con LABA o LAMA. Sin embargo, dentro de
EPOC propone 3 pasos diagnósticos para eti-         cada nivel de gravedad, la valoración clínica
quetar y clasificar al paciente con EPOC. El pri-   de los síntomas o del estado de salud, me-
mero está dirigido a establecer el diagnóstico      diante el cuestionario CAT, pueden modificar
de EPOC a partir de una sospecha clínica ba-        al alza la pauta farmacológica.
sada en la combinación de 3 variables (edad
≥ 35 años, tabaquismo acumulado ≥ 10 años-          En nuestro caso, los 22 puntos del CAT se-
paquete y presencia de síntomas respiratorios       ñalan un alto impacto en calidad de vida re-
crónicos) y la confirmación espirométrica, con      lacionada con la salud, por lo que la opción
un FEV1/FVC tras broncodilatador < 0,7. En          más correcta fue la doble terapia broncodila-
nuestro caso, las 4 premisas se cumplen, por        tadora (LABA + LAMA). Como se comprueba,
lo que el paciente puede ser etiquetado fácil-      la respuesta clínica fue satisfactoria.
mente de EPOC. El segundo paso, y quizás el
más novedoso, pasa por tratar de establecer
                                                    Bibliografía
el fenotipo clínico. Para ello, GesEPOC propone
la existencia de 4 fenotipos, que orientan ha-      1. Hacia un nuevo enfoque en el tratamiento de la EPOC.
                                                    La Guía Española de la EPOC (GesEPOC). Arch Bronco-
cia 4 posibilidades de tratamiento (fig. 1, ver
                                                    neumol. 2011;47:379-81.
anexo, pág. 17). Este paciente no cumple ni         2. Soler Cataluña JJ, Cosío B, Izquierdo JL, López Cam-
criterios de agudizador ni de fenotipo mixto        pos JL, Marín JM, et al. Documento de consenso sobre
(antecedentes personales de asma y/o atopia,        el fenotipo mixto EPOC-asma. Arch Bronconeumol. 2012
prueba broncodilatadora muy positiva o eosi-        (en prensa).
                                                    3. Soler Cataluña JJ, Martínez García MA, Sánchez L, Per-
nofilia en esputo) [2]; tampoco presenta tos y
                                                    piñá M, Román P. Severe exacerbations and BODE index:
expectoración crónica, por lo que puede ser         two independent risk factors for death in male COPD pa-
catalogado como fenotipo no agudizador tipo         tients. Respir Med. 2009;103:692-9.
17




    Anexo


Figura 1. Cuadrícula de fenotipos clínicos según GesEPOC. La letra identifica patrones de tra-
tamiento diferencial (ver fig. 3)

                                                                                                  Fenotipo mixto
                                                                                                   EPOC-asma



      Fenotipo agudizador
   (≥ 2 agudizaciones/año)*                          (C)                      (D)

                                                                                                        (B)

   Fenotipo no agudizador                                         (A)
   (< 2 agudizaciones/año)



                                                  Fenotipo            Fenotipo bronquitis
                                                  enfisema                  crónica

* Las agudizaciones deberán precisar como mínimo antibióticos o corticoides orales, y además deberán estar separadas entre sí un mínimo
de 4 semanas.




Tabla 1. Clasificación de gravedad multidimensional de la EPOC

                                      Índice BODEx. Variables y puntos de corte


                                                                       0                 1                 2                 3

   B           IMC (kg/m2)                                           > 21              ≤ 21

   O           FEV1                                                  ≥ 65             50-64             36-49              ≤ 35

   D           Disnea (MRC)                                           0-1                2                 3                 4

   Ex          Frecuencia exacerbaciones graves                        0                1-2               ≥3
 Puntuación. Leve: 0-2 puntos. Moderada: 3-4 puntos. Necesita valoración con BODE: > 4 puntos.

IMC: índice de masa corporal. MRC: escala modificada de la MRC. Exacerbaciones graves: exacerbaciones que precisan atención hospita-
laria (urgencia y/o hospitalización).
18             Casos clínicos

Figura 2. Algoritmo diagnóstico de los fenotipos clínicos de la EPOC

                                    Anamnesis
                                                         +         Exploraciones complementarias iniciales



                                               ¿≥ 2 agudizaciones                                       Espirometría + PBD
                                                                                                        Rx de tórax (PA y L)
                                               moderadas al año?
                                                                                                             Analítica




                               NO                                                      SÍ



                                                                            Fenotipo agudizador




                            ¿FMEA*?                                                 ¿FMEA*?




               NO                                                                                            NO



                                                  SÍ                                                ¿Tos y expectación
                                                                                                         crónica?


  Fenotipo no agudizador,                  Fenotipo mixto
       con enfisema                         EPOC-asma
    o bronquitis crónica                 (± agudizaciones)                     NO                             SÍ



                                                                           ¿Clínica
                                                                         y radiología
                                                                         compatibles
                                                                        con enfisema?



                                                                           Fenotipo                     Fenotipo
                                                                          agudizador                   agudizador
                                                                         con enfisema             con bronquitis crónica



                A                                 B                             C                             D


BC: bronquitis crónica (tos y expectoración crónica); FMEA: fenotipo mixto EPOC-asma. Tomado de GesEPOC. Guia Española de EPOC.
www.gesepoc.com
Anexo                                                                                      19

Figura 3. Paso 3. Clasificación de gravedad.

                                                   BODEx



     1.er nivel
    asistencial           0-2          3-4                          ≥5


                                                           BODE



     2.o nivel
    asistencial           0-2                3-4    5-6                 ≥7



                                                                             ≥ 3 hosp/año

                                                                             Disnea 3 o 4

                                                                         ↓ Actividad física

                                                                             ↑ Dependencia

                                                                              Insuficiencia
                                                                               respiratoria




     Niveles               I            II           III       IV                   V
   de gravedad           Leve        Moderado      Grave    Muy grave         Final de vida
20               Casos clínicos

Figura 4. Esquema terapéutico propuesto por GesEPOC. El tratamiento depende del fenotipo
clínico del paciente (eje vertical) y del nivel de gravedad de la enfermedad (eje horizontal).


                                                                                               Nivel de gravedad del GesEPOC




                                               I                          II                                 III                       IV
                                            (Leve)                    (Moderado)                          (Grave)                  (Muy grave)



           Fenotipo no                         A-I                        A-II                         A-II                         A-II
           agudizador
    A     con enfisema                     LAMA o LABA              LAMA o LABA                  LAMA + LABA            LAMA + LAMA + teofilina
           o bronquitis                   SABA o SAMA*              LAMA + LABA
             crónica



            Fenotipo                           B-I                        B-II                         B-III                        B-IV
    B         mixto
                                            LABA + CI                 LABA + CI                LAMA + LABA + CI              LAMA + LABA + CI
           EPOC-asma
                                                                                                                         (valorar añadir teofilina o
        (± agudización)
                                                                                                                        IPE4 si hay expectoración)




                                               C-I                        C-II                         C-III                        C-IV
            Fenotipo
    C      agudizador                     LAMA o LABA            (LAMA o LABA) + CI            LAMA + LABA + CI             LAMA + LABA + CI
          con enfisema                                              LAMA + LABA                                          (valorar añadir teofilina)
                                                                    LAMA o LABA



         Fenotipo                              D-I                        D-II                        D-III                         D-IV
    D   agudizador
                                          LAMA o LABA         (LAMA o LABA) + (CI o IPE4) LAMA + LABA + (CI o IPE4) LAMA + LABA + (CI o IPE4)
      con bronquitis
                                                                    LAMA + LABA            (LAMA o LABA) + CI + IPE4 LAMA + LABA + CI + IPE4
          crónica
                                                                    LAMA o LABA          (valorar añadir carbocisteína) (valorar añadir carbocisteína)
                                                                                                                          (valorar añadir teofilina)
                                                                                                                        (valorar añadir antibióticos)




                           Fenotipo

* En caso de síntomas intermitentes. SABA: ß2 agonista de corta duración. SAMA: anticolinérgico de corta duración. CI: corticosteroide
inhalado. LAMA: anticolinérgico de larga duración. LABA: ß2 agonista de larga duración. IPE4: inhibidor de la fosfodiesterasa 4.

Casos clinicos epoc

  • 1.
    Casos clínicos EPOC Según las nuevas guías CC_EPOC 9/12 CC_EPOC 9/12 Autores Borja García-Cosío Piqueras Germán Peces-Barba Romero Luis Alejandro Pérez de Llano José Antonio Quintano Jiménez Joan Serra Batlles Juan José Soler Cataluña
  • 2.
    Casos clínicos EPOC Según las nuevas guías Autores Borja García-Cosío Piqueras Servicio de Neumología. Hospital Universitario Son Espases. Palma de Mallorca Germán Peces-Barba Romero Servicio de Neumología. IIS-Fundación Jiménez Díaz. CIBERES. Madrid Luis Alejandro Pérez de Llano Servicio de Neumología. Hospital Universitario Lucus Augusti. Lugo José Antonio Quintano Jiménez Servicio de Neumología. Centro de Salud Lucena I. Lucena (Córdoba) Joan Serra Batlles Servicio de Neumología. Hospital General de Vic (Barcelona) Juan José Soler Cataluña Servicio de Neumología. Hospital de Requena (Valencia)
  • 3.
    © 2012 FerrerInternacional, S.A. Editado por EdikaMed, S.L. Josep Tarradellas, 52 - 08029 Barcelona ISBN: 978-84-7877-736-5 Impreso por: Depósito legal: B-22.269-2012 Quedan rigurosamente prohibidas, sin la autorización escrita de los titulares del Copyright, la reproducción (parcial o total), distri- bución, comunicación pública o transformación de esta obra, sal- vo excepción prevista por la ley. Diríjase a EdikaMed, S.L. (www. edikamed.com; 93 454 96 00) o a CEDRO (Centro Español de Derechos Reprográficos, www.conlicencia.com; 91 702 19 70/ 93 272 04 45) si necesita fotocopiar o escanear fragmentos de esta obra.
  • 4.
    III Índice Introducción . . . . . . . . . . . . . . . . . . . . . . . . . . . . . . . . V Caso 1. Fenotipo enfisematoso en tratamiento con corticoides sin agudizaciones recientes . . . . . . . . . . 1 Borja García-Cosío Piqueras Caso 2. Paciente EPOC agudizador . . . . . . . . . . . . . . . . 3 Germán Peces-Barba Romero Caso 3. Paciente con EPOC grave, fenotipo agudizador y persistencia de disnea invalidante a pesar de la administración de triple terapia (fluticasona, salmeterol y tiotropio) y rehabilitación respiratoria . . . . . . 6 Luis Alejandro Pérez de Llano Caso 4. Un paciente naive (no tratado previamente) . . . . . 9 José Antonio Quintano Jiménez Caso 5. Fenotipo mixto EPOC-asma . . . . . . . . . . . . . . . . 1 2 Joan Serra Batlles Caso 6. Fenotipo enfisematoso sin agudizaciones. Dos mejor que uno . . . . . . . . . . . . . . . . . . . . . . . . . . . 5 1 Juan José Soler Cataluña Anexo . . . . . . . . . . . . . . . . . . . . . . . . . . . . . . . . . . . . 1 7
  • 6.
    V Introducción La enfermedad pulmonar obstructiva crónica que son: 1, no agudizador, con enfisema o (EPOC) se caracteriza esencialmente por una bronquitis crónica; 2, mixto EPOC-asma; 3, limitación crónica al flujo aéreo poco reversi- agudizador con enfisema, y 4, agudizador con ble. Sabemos que es una patología muy hete- bronquitis crónica. rogénea y que no es posible categorizarla úni- camente por el volumen espiratorio máximo A continuación presentamos 6 casos clínicos en el primer segundo (FEV1), tal como se ve- en situaciones de la práctica clínica habitual nía haciendo hasta ahora, por lo que la nueva de pacientes diagnosticados con EPOC de fe- guía GesEPOC propone 4 fenotipos distintos notipos distintos. Planteamos los casos con de EPOC, que son aquellos atributos de la en- su metodología diagnóstica, su tratamiento y fermedad que solos o combinados describen evolución clínica según las normativas de las las diferencias entre individuos con EPOC en guías, junto a comentarios y una discusión relación con parámetros que tienen signifi- práctica. Estos casos pretenden ser procesos cado clínico (síntomas, agudizaciones, res- asistenciales clínicos de situaciones que nos puesta al tratamiento, velocidad de progre- encontramos con frecuencia, mostrando lo sión de la enfermedad o muerte). Por tanto, que un grupo de expertos hacen en el manejo el fenotipo debería ser capaz de clasificar a de estos pacientes. los pacientes en subgrupos con valor pronós- tico y que permitan determinar la terapia más adecuada para lograr mejores resultados clí- Joan Serra Batlles nicos. La guía GesEPOC propone 4 fenotipos Jefe Clínico de Neumología que determinan un tratamiento diferenciado Hospital General de Vic. Barcelona
  • 8.
    1 Caso clínico 1 Fenotipo enfisematoso en tratamiento con corticoides sin agudizaciones recientes Borja García-Cosío Piqueras Servicio de Neumología Hospital Universitario Son Espases. Palma de Mallorca Mujer de 64 años, ex fumadora con una do- Pruebas complementarias sis total acumulada de 90 paquetes/año. Independiente para actividades de la vida • Hemograma y bioquímica básica normal. Sin cotidiana. Vive sola. Ha trabajado de admi- eosinofilia. Determinación de α-1-antitripsina: nistrativa. normal. • Radiografía de tórax: signos de hiperinsu- flación pulmonar. Antecedentes personales • TC: enfisema centrolobulillar en lóbulos su- Hipertensión arterial. periores y panlobular en lóbulos inferiores. • Pruebas funcionales respiratorias: FVC 1.750 (67%); FEV1 500 (26%); FEV1/FVC Tratamiento actual 28%; TLC 116%; RV 215%. Prueba bronco- Salmeterol/fluticasona 50/500 µg, 1 inha- dilatadora negativa. DLCO 29%. KCO 50%. lación cada 12 horas; tiotropio 18 µg, cada • Gasometría arterial basal: pH 7,45; pO2 24 horas; enalapril 5 mg, cada 24 horas; ome- 58; pCO2 39. prazol 20 mg, cada 24 horas. OCD a 1,5 lpm • Ecocardiografía transtorácica: fracción de en domicilio y 3 lpm en la deambulación. eyección del VI a 64%. Retraso de la relaja- ción. Sin dilatación de cavidades. • Prueba de marcha de 6 minutos: recorre Historia clínica 364 metros, desaturación a 78%. Paciente con EPOC muy grave, estadio GOLD grupo D (FEV1 470 [26%]), con importante atra- Evolución y comentarios pamiento aéreo (RV 241%). Última agudiza- ción en marzo de 2009 por traqueobronquitis Tras ser dada de alta por agudización en aguda, con cultivos de esputo (flora mixta) y 2009, se incluye a la paciente en un progra- gasometría arterial basal (FiO2 0,28): pH 7,4; ma de rehabilitación respiratoria y se visita pO2 99; pCO2 46; HCO3 31. Disnea de mode- en la consulta externa cada 6 meses, sin rados esfuerzos. Seguimiento en consultas evidencia de nuevas agudizaciones, aunque externas de neumología. persisten síntomas de disnea de esfuerzo.
  • 9.
    2 Casos clínicos Ante la falta de agudizaciones en los últi- la que no se debe retirar. El caso que pre- mos 3 años, se decide suspender los corti- sentamos es una paciente con predominio coides inhalados, para lo cual se cambia su de enfisema y mucho atrapamiento aéreo tratamiento habitual por salmeterol/flutica- (fenotipo enfisematoso GesEPOC [fig. 1, ver sona 50/250 µg, 1 inhalación cada 12 ho- anexo, pág. 49] [5]) y sin una historia recien- ras, durante 1 mes y, posteriormente, se sus- te de agudizaciones en la que la retirada de pende, iniciándose tratamiento con indaca- corticoides inhalados y la instauración de un terol 300 µg, 1 inhalación cada 24 horas. β-adrenérgico de acción ultralarga, como in- La paciente ha seguido con el tratamiento dacaterol, produce una importante mejoría broncodilatador, 1 vez al día, con tiotropio e de la sintomatología, sin aumentar el riesgo indacaterol, con mejoría progresiva de sus de recaída por nuevas agudizaciones. actividades diarias y disminución de la dis- nea de esfuerzo. No ha presentado hasta la Bibliografía actualidad nuevas agudizaciones. 1. Wouters EF, Postma DS, Fokkens B, Hop WC, Prins J, Kuipers AF, et al.; COSMIC (COPD and Seretide: a multi- Discusión center intervention and characterization) study group. Withdrawal of fluticasone propionate from combined En la actualidad no existen pautas claras salmeterol/fluticasone treatment in patients with COPD causes immediate and sustained disease deterioration: de cómo ni cuándo deben ser suspendidos a randomised controlled trial. Thorax. 2005;60(6):480-7. los corticoides inhalados. Hay trabajos que 2. Van der Valk P, Monninkhof E, Van der Palen J, Ziel- alertan sobre el riesgo de aparición precoz huis G, Van Herwaarden C. Effect of discontinuation of de nuevas agudizaciones tras la retirada de inhaled corticosteroids in patients with chronic obstruc- tive pulmonary disease: the COPE study. Am J Respir los corticoides inhalados [1,2], motivo por el Crit Care Med. 2002;166(10):1358-63. cual se realizó una reducción progresiva en 3. Nadeem NJ, Taylor SJ, Eldridge SM. Withdrawal of in- este caso. Sin embargo, un reciente meta- haled corticosteroids in individuals with COPD −a syste- análisis [3] no confirma este riesgo y hace matic review and comment on trial methodology. Respir Res. 2011;12:107. hincapié en la definición de exacerbación en 4. Soler Cataluña JJ, Rodríguez Roisin R. Frequent chro- esos estudios, como bien apuntan otros en- nic obstructive pulmonary disease exacerbators: how sayos [4]. En los trabajos que alertan sobre much real, how much fictitious? COPD. 2010;7(4):276- el riesgo de agudización, la población a la 84. Review. que se le retiró el corticoide era precisamen- 5. Miravitlles M, Calle M, Soler Cataluña JJ. Clinical phe- notypes of COPD: identification, definition and implica- te aquella para la que se considera que el tions for guidelines. Arch Bronconeumol. 2012;48(3): corticoide está indicado y, por tanto, es en 86-98.
  • 10.
    3 Caso 2 Paciente EPOC agudizador Germán Peces-Barba Romero Servicio de Neumología Instituto de Investigación Sanitaria de la Fundación Jiménez Díaz. CIBERES. Madrid Varón de 67 años que acude a la consulta ipratropio inhalado a demanda. Fuera de los remitido por su médico de cabecera para es- episodios de exacerbación, no mantiene nin- tudio de disnea. Fumador de 30 cigarrillos/ gún tratamiento. día, con tabaquismo acumulado de 60 pa- quetes/año. Jubilado desde los 65 años, ha trabajado como almacenista en empresa de Exploración física mudanzas Obeso, con IMC 32. PA 111/89. FC 92. Eup- neico en reposo. SatO2 basal 96%. Auscul- Antecedentes personales tación cardiopulmonar normal. Ausencia de edemas en los miembros inferiores. Resto de Bronquitis crónica, sin seguir ningún trata- exploración física, normal. miento de forma habitual. Pruebas complementarias Historia clínica • Analítica: hemograma y bioquímica sanguí- nea, que estaban dentro de la normalidad. Paciente derivado desde su centro de aten- • Pruebas funcionales respiratorias: patrón ción primaria para estudio de disnea de es- obstructivo moderado. FEV1 1.634 (54%), fuerzo. Es tosedor habitual, con criterios de FEV1/FVC 56%, sin cambios tras BD. DLCO bronquitis crónica, presencia de tos y expec- 79%. toración habitual diaria, generalmente de • Gasometría arterial basal: pH 7,39; pO2 aspecto blanquecino-amarillento, en canti- 67; pCO2 41; SBC 25,5; gradiente alveolo- dad escasa y desde hace muchos años. Des- arterial 27. de los últimos 5 a 6 años nota además la • ECG en ritmo sinusal, con bloqueo comple- presencia de disnea de carácter progresiva, to de rama derecha. que actualmente le impide caminar deprisa • Cuestionario CAT: 14 puntos. en llano (grado 2). Recuerda haber presen- tado un promedio de, al menos, 2 cuadros Evolución y comentarios catarrales al año en estos últimos años, con expectoración muy purulenta, que han pre- Con el diagnóstico de EPOC con perfil de cisado de respectivos ciclos de tratamiento bronquitis crónica y agudizador frecuente, antibiótico, generalmente con buena res- sintomático y con obstrucción espirométrica puesta. Durante estos ciclos, presenta leve moderada (GOLD grupo D), se inicia trata- deterioro de la disnea, que es tratada con miento con medidas generales de abstención
  • 11.
    4 Casos clínicos de tabaco, vacunación antigripal y triple tera- antiinflamatorio. Se decide la retirada de los pia farmacológica consistente en tiotropio y corticosteroides inhalados. combinación de salmeterol/fluticasona en la dosis de 50/500 µg cada 12 horas. Discusión A los 6 meses refiere que ha dejado de fumar La indicación de los corticosteroides inha- y que se encuentra mejor de la disnea −aun- lados en la EPOC se establece de manera que persiste en el grado 2−, la puntuación del conjunta tanto para los broncodilatadores cuestionario CAT se mantiene en 13 puntos y β-adrenérgicos de duración prolongada en pa- cuenta haber padecido un episodio leve de cientes con FEV1 menor de 60% y frecuentes exacerbación infecciosa con fiebre e incre- exacerbaciones, como opción para los grupos mento de la tos y de la purulencia del esputo, C y D de la nueva clasificación GOLD, preva- con mínima repercusión sobre la disnea, que leciendo la importancia de la presencia de fue tratada por su médico de cabecera con las exacerbaciones sobre la de la obstrucción ciclo de antibióticos con buena respuesta. espirométrica. El presente caso, clasificado Se mantiene el mismo tratamiento y se pro- como del grupo D por la asociación de los sín- grama revisión con determinación de nuevo tomas y de la intensidad de la disnea, acon- estudio funcional a los 6 meses. seja asociar un broncodilatador anticolinér- gico de larga duración, en este caso tiotropio A los 12 meses, está en situación de convale- (GOLD 2011). La presencia de bronquitis cró- cencia clínica por haber presentado 2 meses nica podría haber justificado la adición en el antes un nuevo episodio de exacerbación. Se tratamiento de entrada de roflumilast, indica- acompaña de mayor disnea, fiebre de 38 °C, do en exacerbadores con perfil clínico de bron- tos intensa, expectoración purulenta y dolor quitis crónica y FEV1 menor de 50% −nuestro en el costado izquierdo, de características paciente presentaba un FEV1 de 54%−. pleuríticas. Acude a urgencias y es hospitali- zado con el diagnóstico de neumonía segmen- Tras 12 meses de evolución no se consigue taria del lóbulo inferior izquierdo. No presenta mejoría alguna y, en este tiempo, el pacien- otras complicaciones, responde bien al trata- te presenta dos nuevas exacerbaciones, una miento con antibiótico y con corticosteroides de ellas con hospitalización por neumonía. sistémicos y es dado de alta manteniendo Aunque ambos casos se resuelven sin com- el tratamiento habitual. El día de la consul- plicaciones, la situación del paciente aconse- ta afirma que todavía no llega a alcanzar su ja replantear el tratamiento iniciado, ya que situación clínica habitual y que persiste un el inicio de un tratamiento programado bien leve deterioro de su grado de disnea, que se cumplimentado no consigue reducir de ma- mantiene en la puntuación de 2. La pruebas nera objetiva los síntomas ni las exacerbacio- funcionales muestran una mejoría leve en el nes que anteriormente venía presentando, a FEV1: 1.670 ml (55%) y el cuestionario CAT se pesar de persistir en el hábito de fumar y de mantiene en una puntuación de 14. carecer de tratamiento de base de su EPOC por permanecer no diagnosticada. Ante la persistencia de las exacerbaciones y la falta de mejoría clínica, se decide un cam- Siempre debe evaluarse la respuesta al trata- bio de tratamiento a doble terapia broncodi- miento con respecto a los objetivos plantea- latadora con tiotropio 18 µg más indacaterol dos de disminución de los síntomas, mejoría 150 µg/día, además de roflumilast oral como de la función pulmonar y prevención de las
  • 12.
    Caso 2 5 Paciente EPOC agudizador exacerbaciones. En este caso, y para intentar En el caso que nos ocupa, que es un paciente mejorar la obstrucción espirométrica, se plan- diagnosticado de EPOC con perfil de bronqui- tea reforzar el tratamiento broncodilatador tis crónica y agudizaciones frecuentes (GOLD sustituyendo salmeterol por indacaterol [1] grupo D), se realiza cambio de tratamiento y así aumentar la prevención de las exacer- según las guías clínicas GesEPOC iniciando baciones retirando los corticoides inhalados tratamiento con roflumilast e indacaterol en y añadiendo roflumilast. Para los pacientes un paciente que no presentaba una evolución clasificados dentro del grupo D, la guía GOLD favorable. recomienda el tratamiento con triple terapia (corticoides inhalados, β-agonistas y anticoli- nérgicos de larga duración) [2], aunque reco- Bibliografía noce que el soporte de esta recomendación 1. Korn S, Kerwin E, Atis S, Amos C, Owen R, Lassen C; INSIST study group. Indacaterol once-daily provides supe- es débil y basado en estudios realizados en rior efficacy to salmeterol twice-daily in COPD: a 12-week un periodo limitado de tiempo [3,4]. Está in- study. Respir Med. 2011;105(5):719-26. dicado asociar el tratamiento con roflumilast 2. www.goldcopd.com en los pacientes agudizadores con criterios 3. Welte T, Miravitlles M, Hernández P, Eriksson G, Peter- de bronquitis crónica que ya tienen iniciado son S, Polanowski T, Kessler R. Efficacy and tolerability of un tratamiento broncodilatador [5], no exis- budesonide/formoterol added to tiotropium in patients with chronic obstructive pulmonary disease. Am J Respir tiendo datos acerca de la asociación de los Crit Care Med. 2009;180(8):741-50. corticoides inhalados con roflumilast. 4. Aaron SD, Vandemheen KL, Fergusson D, Maltais F, Bourbeau J, Goldstein R, et al. Tiotropium in combination No puede extraerse en este caso una clara with placebo, salmeterol, or fluticasone-salmeterol for treatment of chronic obstructive pulmonary disease: a causa que justifique la retirada de los corti- randomized trial. Ann Intern Med. 2007;146(8):545-55. coides inhalados, y la neumonía padecida en 5. Calverley PM, Rabe KF, Goehring UM, Kristiansen S, la última exacerbación no tiene por qué ser Fabbri L, Martínez FJ. Roflumilast in symptomatic chronic atribuida a un efecto secundario de éstos, obstructive pulmonary disease: two randomized clinical trials. Lancet. 2009;374:685-94. aunque los pacientes que los reciben aso- 6. Crim C, Calverley PM, Anderson JA, Celli B, Ferguson cian un mayor riesgo de neumonías [6]. Sin GT, Jenkins C, et al. Pneumonia risk in COPD patients re- embargo, la retirada de corticoides inhalados ceiving inhaled corticosteroids alone or in combination: puede conducir a la precipitación de nuevas TORCH study results. Eur Respir J. 2009;34(3):641-7. exacerbaciones en pacientes que venían ad- 7. Van der Valk P, Monninkhof E, Van der Palen J, Zielhuis G, Van Herwaarden C. Effect of discontinuation of inha- ministrándoselos de manera regular [7], por led corticosteroids in patients with chronic obstructive lo que de suspenderlos, debe mantenerse un pulmonary disease: the COPE study. Am J Respir Crit Care especial cuidado en el seguimiento posterior. Med. 2002;166(10):1358-63.
  • 13.
    Caso 3 Paciente con EPOC grave, fenotipo agudizador y persistencia de disnea invalidante a pesar de la administración de triple terapia (fluticasona, salmeterol y tiotropio) y rehabilitación respiratoria Luis Alejandro Pérez de Llano Servicio de Neumología Hospital Lucus Augusti. Lugo Varón de 61 años, diagnosticado de EPOC. Ex hasta el año 2009. Desde entonces no pre- fumador de 70 paquetes/año. sentó más, coincidiendo con el empleo de un corticoide inhalado. Antecedentes personales • Hipertensión arterial y dislipemia. Exploración física • Cardiopatía isquémica (portador de triple IMC: 27,34. stent coronario). • Aneurisma de aorta abdominal. • Nefrectomía izquierda por hipernefroma. Pruebas complementarias • Pruebas funcionales respiratorias: indi- Tratamiento actual can una obstrucción de carácter muy grave, En el año 2009 se pautó tratamiento con con atrapamiento aéreo y disminución de la la combinación fluticasona/salmeterol 50/ DLCO (año 2009). FVC 2.570 (55,8%), FEV1 500 µg y tiotropio. 1.000 (28,6%), índice FEV1/FVC 51,3%. Test de difusión pulmonar DLCO 44%. • Gasometría arterial basal: PaO2 55 mmHg, Historia clínica PaCO2 37 mmHg. pH normal. Paciente diagnosticado de EPOC desde el • TC pulmonar donde mostró áreas de enfi- año 2003. Presentó 3-4 agudizaciones/año sema y bullas de predominio apical.
  • 14.
    Caso 3 7 Paciente con EPOC grave, fenotipo agudizador y persistencia de disnea... Evolución y comentarios te a los pacientes [2], pero en este caso fue ineficaz. En esta situación, las opciones tera- El paciente permaneció libre de agudizacio- péuticas son escasas (se puede acudir a tra- nes graves. No precisó ingreso por motivo tamientos de segunda línea como la teofilina, alguno. Se encontró clínicamente estable, en pero este medicamento presenta problemas un nivel de disnea MRC (escala del Medical de tolerancia y de efectos adversos). Por ello, Research Council): 3, hasta mediados del se decidió cambiar el salmeterol por indaca- año 2011, momento en el que notó un pro- terol (deshaciendo la combinación de corti- gresivo aumento de la disnea habitual que le coide-LABA, pero manteniendo el primero, ya impedía incluso salir de casa (escala MRC: 4). que se consideró un tratamiento eficaz). Se realizó una prueba de marcha de 6 minu- tos, recorriendo 225 metros (SatO2 media La eficacia del indacaterol respecto al salme- 81%, mínima 74%). En ese momento, el FEV1 terol se apoya en el resultado de diferentes era de 1.140 ml (33% sobre el teórico, lo que estudios. Kornmann et al. [3] distribuyeron suponía cierta mejora sobre el que se había de modo aleatorio a 1.002 pacientes con registrado en el año 2009). Se programó EPOC moderada-grave para recibir, durante rehabilitación respiratoria, pero el paciente 6 meses, indacaterol, salmeterol o placebo; no mejoró su disnea. Se optó por cambiar el tratamiento con indacaterol consiguió una el tratamiento, retirando la combinación flu- mejoría en el FEV1 que superó en 60 ml la ticasona/salmeterol y sustituyéndola por un lograda por el salmeterol, además de mejo- corticoide inhalado (fluticasona 300 µg, 2 ve- rar significativamente el grado de disnea y la ces/día) (que se había mostrado eficaz para calidad de vida medida por el cuestionario evitar exacerbaciones), manteniendo tiotro- de St. George. Korn et al. [4] trataron de ma- pio y sustituyendo salmeterol por indacaterol nera aleatoria a 1.123 pacientes con EPOC 300 µg. Al cabo de 2 meses, el paciente refe- moderada-grave durante 12 semanas con ría una mejoría en su grado de disnea (GF3) salmeterol o con indacaterol, y comprobaron y se comprobó que el FEV1 había ascendido que este último ofrecía una mejoría estadís- hasta 1.280 ml. ticamente significativa en el FEV1, la FVC y el índice transicional de disnea respecto del Discusión primero. Nos encontramos ante un paciente con una En resumen, en pacientes con disnea limitan- obstrucción grave (calificada por la GOLD en te, en los que todas las opciones terapéuticas un estadio 3, grave, ya que el FEV1 −33% so- han sido probadas, merece la pena probar un bre el teórico− se sitúa entre el 30 y el 50%). cambio con un β-agonista de larga duración, Además, en la última clasificación GOLD es- introduciendo indacaterol que, en ciertos pa- taría encuadrado en el grupo D, que corres- cientes, puede contribuir a mejorar la clínica ponde a pacientes muy sintomáticos y con y la función pulmonar. antecedentes de ≥ 2 exacerbaciones anuales [1]; es preciso resaltar que el tratamiento con corticoides inhalados posibilitó que el pacien- Bibliografía te dejase de tener agudizaciones. Sin embar- 1. Global Initiative for Chronic Obstructive Lung Disease. go, la disnea empeoró durante el seguimiento Pocket guide to COPD diagnosis, management and pre- y, en estos casos, las posibilidades terapéuti- vention. 2011. www.goldcopd.org. cas son limitadas. Se recomienda la rehabili- 2. Lacasse Y, Goldstein R, Lasserson TJ, Martin S. Pul- monary rehabilitation for chronic obstructive pulmo- tación respiratoria, que por lo general ofrece nary disease. Cochrane Database Syst Rev. 2006;(4): buenos resultados para mejorar clínicamen- CD003793. Review.
  • 15.
    8 Casos clínicos 3. Kornmann O, Dahl R, Centanni S, Dogra A, Owen R, 4. Korn S, Kerwin E, Atis S, Amos C, Owen R, Lassen Lassen C, et al. Once-daily indacaterol versus twice-daily C. Indacaterol once-daily provides superior efficacy to salmeterol for COPD: a placebo-controlled comparison. salmeterol twice-daily in COPD: a 12-week study. Respir Eur Respir J. 2011;37(2):273-9. Med. 2011;105(5):719-26.
  • 16.
    9 Caso 4 Un paciente naive (no tratado previamente) José Antonio Quintano Jiménez Médico de Familia. Neumólogo Centro de Salud Lucena I. Lucena (Córdoba) Paciente de 58 años, de profesión adminis- Exploración física trativo, que acude por primera vez en los úl- timos 5 años al medico de familia consultan- Constitución asténica. IMC 23. PA 130/75. do por dolor en el tobillo en la deambulación FC 76 x’. Eupneico. AR: disminución del mur- a raíz de una caída hace 1 semana. Bebedor mullo vesicular sin ruidos añadidos. AC: tonos moderado. Vida sedentaria. Fumador des- puros y rítmicos, sin soplos. Abdomen sin or- de la juventud, con un índice acumulado de ganomegalias. Extremidades: dolor a la movi- 42 paquetes/año. lización del tobillo. El médico le diagnostica esguince grado I; le Antecedentes personales prescribe ibuprofeno, le realiza un vendaje y le aconseja reposo. Le da consejo médico Cuadros de gota. antitabaco y le solicita analítica básica y una espirometría forzada con prueba broncodila- Tratamiento actual tadora. AINE y colchicina. Pruebas complementarias Historia clínica • Analítica: hemograma y bioquímica bá- sica, incluyendo pruebas hepáticas y El paciente refiere ser tosedor habitual con de ácido úrico, dentro de los valores de expectoración escasa, sin ruidos respirato- la normalidad. Determinación de α-1- rios, que tiene catarro en los últimos invier- antitripsina, cuyos valores están dentro nos con aumento de la tos, que le dura más de la normalidad. de lo habitual, pero a pesar de ello no acude • Radiografía de tórax: signos de hiperinsu- al médico. Al preguntarle si tiene dificultad flación pulmonar y radiotransparencia. respiratoria constata que le ocurre al andar • Pruebas funcionales respiratorias: informa deprisa o al subir cuestas y con los catarros. de un patrón ventilatorio obstructivo de gra- Escala de disnea del MRC (Medical Research do ligero, con prueba broncodilatadora ne- Council): 1. En su vida diaria no le preocupa, gativa. FVC 3.960 (80%), FEV1 2.450 (67%), y lo achaca a la falta de ejercicio. índice FEV1/FVC 61,8%.
  • 17.
    10 Casos clínicos Evolución y comentarios enfoque actual de la enfermedad que hace GesEPOC, de una aproximación al paciente Ante el cuadro clínico que presenta el pacien- basada en fenotipos (bronquitis crónica, en- te, el médico, siguiendo la Guía Española de fisema, mixto asma-EPOC y agudizador) y de la EPOC (GesEPOC) (figs. 1 y 2, ver anexo, una evaluación de la gravedad con escalas pág. 17, 18) [1] hace el siguiente diagnóstico: multidimensionales (como el BODEx) [5], EPOC, fenotipo enfisema no agudizador, esta- que establecen una perspectiva de trata- dio I. miento personalizado de la EPOC modulado por la gravedad [6,7]. El médico le informa sobre la enfermedad; le realiza una intervención mínima en tabaquis- Una vez confirmada la existencia de EPOC, mo aconseja la practica de ejercicio y prescri- se recomienda realizar radiografía de tórax be indacaterol 150 µg/día. para descartar complicaciones y valorar en este caso posible fenotipo enfisema [1]. Al Discusión estudiar la gravedad, tras pasar en nuestro caso el índice BODEx (tabla 1, ver anexo, Estamos ante un motivo de consulta habi- pág. 17) la puntuación es de 1 punto. (IMC 0, tual en atención primaria. Usuario que con- FEV1 0, MRC 1, exacerbaciones 0.) Por tanto, sulta por un problema de salud en el que el y siguiendo GesEPOC, al paciente se le puede médico de familia, al hacer la anamnesis, definir como EPOC fenotipo enfisema no agu- se encuentra con una persona mayor de dizador en estadio I. EPOC tipo A. Atendiendo 40 años, con una historia de fumador im- a la última versión de GOLD, estaríamos ante portante y con síntomas respiratorios; ante un paciente EPOC grupo A [4]. esto, está obligada la sospecha potencial de EPOC y cabe hacer una búsqueda activa. El abandono del hábito del tabaco es la in- Es el momento de aprovechar para hacer el tervención más importante para evitar el diagnóstico, pues el paciente no consultará deterioro funcional de la persona que pade- por los síntomas respiratorios, que achaca ce EPOC, y debe indicarse en todos los pa- al tabaco y que no le afectan. Debe sospe- cientes (Evidencia A) [2]. En los que tienen charse EPOC en todo individuo mayor de EPOC, se debe combinar el consejo médico 35-40 años con factores de riesgo, como y el tratamiento farmacológico antitabaquis- exposición a humo de tabaco (> 10 paque- mo (Evidencia alta, recomendación fuerte a tes/año) y que presente síntomas compati- favor), además del consejo individualizado bles con la enfermedad (tos, expectoración, sobre actividad física (Evidencia moderada, disnea de esfuerzo) [1,2]. Este diagnóstico recomendación fuerte a favor) [3]. deberá confirmarse mediante la práctica de una espirometría que demuestre la existen- El tratamiento de base de la EPOC son los cia de limitación al flujo aéreo. Se considera broncodilatadores, y las guías de práctica que existe EPOC cuando la relación volumen clínica recomiendan el empleo de los de espiratorio forzado en el primer segundo y acción larga (LABA) en pacientes con EPOC capacidad vital forzada (FEV1/FVC) es infe- y síntomas permanentes (Evidencia alta, rior a 0,70 después de tratamiento bronco- recomendación fuerte a favor) [3]. La guía dilatador [3,4]. En nuestro caso, el FEV1/FVC GesEPOC recomienda, en el paciente EPOC es 61,8 y el FEV1 del 70%. La prueba bronco- fenotipo enfisema no agudizador desde el dilatadora es negativa y no hay clínica ni an- estadio I (EPOC grupo A), los LABA, que inclu- tecedentes de asma. Estamos ante un caso yen β2-agonistas de larga duración −como de EPOC que hay que definir atendiendo al indacaterol− y los anticolinérgicos de larga
  • 18.
    Caso 4 11 Un paciente naive (no tratado previamente) duración (LAMA) −como el tiotropio− si no Bibliografia mejora [1]. Igualmente se consideran en las 1. GESEPOC. Guía española de EPOC. www.gesepoc.com guías GOLD [4]. 2.Ministerio de Sanidad y Política Social. Plan de Calidad para el Sistema Nacional de Salud. Estrategia en EPOC El indacaterol es un broncodilatador β2- del Sistema Nacional de Salud. Sanidad 2009. Ministerio agonista de larga duración que tiene un efec- de Sanidad y Política Social. Disponible en: http://www. msc.es/organizacion/sns/planCalidadSNS/docs/Estra- to de 24 horas, por lo que se administra 1 vez tegiaEPOCSNS.pdf al día. En varios ensayos clínicos en los que 3. SEPAR-SemFYC. Atención integral al paciente con en- se compara con salmeterol o formoterol, los fermedad pulmonar obstructiva crónica. Semfyc Edicio- resultados de los valores espirométricos son nes. 2010. estadísticamente significativos a favor del in- 4. Global Initiative for Chronic Obstructive Lung Disease. dacaterol [8-10]; igualmente, los estudios en Pocket guide to COPD diagnosis, management and pre- vention. 2011. www.goldcopd.org los que se compara con tiotropio indican, al menos, la misma eficacia broncodilatadora 5. Soler Cataluña JJ, Martínez García MA, Sánchez L, Perpiñá T, Román S. Severe exacerbations and BODE in- [11-13]. En nuestro paciente, que presenta dex: two independent risk factors for death in COPD pa- síntomas diarios de tos y disnea, está indica- tients. Respir Med. 2009;103(5):692-9. da su administración, al ser un fármaco que 6. Hacia un nuevo enfoque en el tratamiento de la EPOC. mejora la función pulmonar y la disnea, supe- La Guía Española de la EPOC (GesEPOC). Arch Bronco- neumol. 2011;47:379-81. ra a salmeterol y muestra igual eficacia que el tiotropio. 7. López Campos JL. Estrategias de tratamiento en la enfermedad pulmonar obstructiva crónica: una propuesta de sistematización. Arch Bronconeumol. 2010;46:617-20. En este paciente, con diagnóstico de EPOC de 8. Kornmann O, Dahl R, Centanni S, Dogra A, Owen R, fenotipo enfisema, posteriormente, y según Lassen C, et al. Once-daily indacaterol versus twice-daily evolución, se debe continuar con un estudio salmeterol for COPD: a placebo-controlled comparison. más completo en el segundo nivel asistencial, Eur Respir J. 2011;37(2):273-9. para una clasificación de certeza mediante 9. Korn S, Kerwin E, Atis S, Amos C, Owen R, Lassen C. Indacaterol once-daily provides superior efficacy to estudio de volúmenes pulmonares estáticos salmeterol twice-daily in COPD: a 12-week study. Respir y prueba de transferencia del CO y tomografía Med. 2011;105(5):719-26. axial computarizada. 10. Dahl R, Chung KF, Buhl R, Magnussen H, Nonikov V, Jack D, et al. Efficacy of a new once-daily long-acting Este caso clínico refleja la actitud práctica a inhaled beta-2-agonist indacaterol versus twice-daily for- moterol in COPD. Thorax. 2010;65(6):473-9. ejercer por los médicos de atención prima- 11. Vogelmeier C, Ramos Barbón D, Jack D, Piggott S, ria ante el infradiagnóstico en la EPOC, si- Owen R, Higgins M, et al. Indacaterol provides 24-hours guiendo la recomendación de la Estrategia bronchodilation in COPD: a placebo-controlled blinded Nacional de EPOC de realizar intervenciones comparison with tiotropium. Respir Res. 2010;11:135. dirigidas a la captación de población de ries- 12. Buhl R, Dunn LJ, Disdier C, Lassen C, Amos C, go, especialmente si presentan síntomas Henley M, et al. Blinded 12-week comparison of once- daily indacaterol and tiotropium in COPD. Eur Respir J. respiratorios [2]. En los pacientes sintomáti- 2011;38(4):797-803. cos, el diagnóstico temprano permite iniciar 13. Donohue JF, Fogarty C, Lotvall J, Mahler DA, Worth tratamientos con LABA, como el indacaterol, H, Yorgancioglu A, et al. Once-daily bronchodilators for capaces de aliviar los síntomas, mejorar su chronic obstructive pulmonary disease: indacaterol ver- calidad de vida y reducir la morbilidad. sus tiotropium. Am J Respir Crit Care Med. 2010;182(2): 155-62.
  • 19.
    Caso 5 Fenotipo mixto EPOC-asma Joan Serra Batlles Servicio de Neumología Hospital General de Vic. Barcelona Varón de 56 años, ex fumador desde hace 6 de además, clopidogrel 75 mg, 1 cada 24 horas, 30 paquetes/año, con antecedentes laborales atorvastatina 10 mg al día y ácido acetilsalicíli- de haber trabajado en un bar durante 15 años. co −de liberación prolongada− 150 mg al día. Antecedentes familiares de interés: madre que presenta asma desde hace unos 30 años. El paciente está diagnosticado de EPOC desde Historia clínica hace mucho tiempo y acude a la consulta cada El paciente refiere una cierta inestabilidad 6 meses para control clínico y funcional. clínica, ya que en el último año sufrió dos exacerbaciones que precisaron corticoides Antecedentes personales orales (30 mg, en pauta descendente) y an- tibiótico; además, refiere un empeoramiento • Apendicectomía a los 15 años. de su disnea. Sigue cumpliendo criterios de • Entre los 9 y los 13 años presentaba una bronquitis crónica con tos y expectoración clínica compatible con asma (recurrencia diaria de predominio matutina; también dis- de episodios de tos y sibilancias). nea a medianos esfuerzos, que le permite • Refiere clínica de rinitis persistente mode- andar en terreno llano, a su ritmo, pero que, rada, sin poliposis, desde los 17 años. al acelerar el paso o subir escaleras, lo obliga • Dos neumonías entre los 30 y los 45 años. a ir más despacio por disnea, cuando hace 3 • Hipercolesterolemia. años esto no le ocurría. Escala de disnea del • A los 50 años, clínica de angor de esfuer- MRC (Medical Research Council): 2. zo, por lo que ingresó en el hospital. La coronariografía mostró un tronco común Exploración física sin lesiones y, en la descendiente anterior, una lesión moderada en el segmento proxi- Presenta un buen estado general. SatO2 ba- mal; el resto, normal. Ventriculografía con sal 96%. FC 80 x’, IMC 27. La AR mostraba motilidad global y segmentarias normales. algún roncus al final de la espiración forzada. AC era normal. El resto también era normal. Tratamiento actual Pruebas complementarias Salmeterol/fluticasona 25/125 µg, 2 cada 12 horas y bromuro de ipratropio inhalado −que • Radiografía de tórax: se puede considerar se incorporó hace 1 año−, 2 inhalaciones cada normal, con un cierto aumento de la trama 6 horas y salbutamol inhalado, a demanda; bronquial bilateral.
  • 20.
    Caso 5 13 Fenotipo mixto EPOC-asma • TC torácica de hace 3 años, donde mos- Espirometría: FVC 3.400 (81%), FEV1 1.880 traba un cierto enfisema centrolobulillar (60%), índice FEV1/FVC 56%. La PBD fue po- difuso de predominio en lóbulos supe- sitiva en el FEV1 de +12%. riores, con alguna pequeña bulla paren- quimatosa en lóbulo superior derecho. El Mantenemos la misma medicación y lo he- resto, normal. mos vuelto a citar en 6 meses para revalorar- • Pruebas funcionales respiratorias: FVC lo clínica y funcionalmente. 2.710 (63%); FEV1 1.660 (51%); índice FEV1/FVC 60%. La prueba broncodilatado- ra (PBD) era positiva, y el FEV1 de 1.980 Discusión (+16%). El test de difusión pulmonar DLCO Desde hace años conocíamos la existencia de 60%. un pequeño grupo de pacientes diagnostica- dos de EPOC que presentaban hiperreactividad Evolución y comentarios bronquial y que respondían mejor a los corti- coides inhalados −también podían ser asmá- Se trata de un paciente de 56 años ex fuma- ticos que hubieran fumado−. Es una patología dor importante, con pluripatología, diagnosti- de pacientes algo más jóvenes, con progresión cado de EPOC moderado (en la clasificación más rápida de la enfermedad. Actualmente ya GOLD 2011 estaría encuadrado en el grupo B) empieza a haber una cierta concienciación en por clínica y función pulmonar, que presenta la existencia de este grupo; tanto es así que en los últimos años una cierta progresión de en la nueva clasificación de la GesEPOC ya se su enfermedad con exacerbaciones frecuen- considera como un grupo bien diferenciado y tes y disnea al esfuerzo. Destaca la clínica de que, por un consenso de expertos, se ha de- episodios de asma en la infancia con rinitis nominado «fenotipo mixto EPOC-asma» (grupo persistente desde hacía años y la PBD posi- B de GesEPOC) (fig. 1, ver anexo, pág. 17) [1], tiva, más un antecedente de asma familiar; cuyo diagnóstico se realiza si cumplen 2 crite- se trata de un paciente ex fumador importan- rios mayores o 1 mayor y 2 menores (criterios te, con clínica, radiografía y TC compatibles mayores: PBD > 15% y 400 ml, eosinofilia en con EPOC. Ante el hecho de que el paciente esputo; criterios menores: IgE total elevada, an- refiera inestabilidad clínica, con descompen- tecedentes de atopia y PBD > 12% y 200 ml). saciones y dinea a medianos esfuerzos (que En nuestro caso, tenemos el antecedente de han empeorado), valoramos la posibilidad asma infantil, la clínica de rinitis persistente de un cambio en la medicación. Se sustituye y la PBD superior al 15%. En estos pacientes, la respiratoria actual por la triple terapia de la EPOC suele aparecer sobre los 40 años; 24 horas, lo que representa 1 vez al día, que se asocia historia de tabaquismo y presentan es indacaterol 150 µg, tiotropio 18 µg y cicle- reversibilidad al flujo aéreo. También marcan sonida inhalada 160 µg, 2 cada mañana; el rasgos diferenciados con el asma, ya que sus resto de su medicación sigue igual. crisis son diferentes −no tan bruscas− y los sín- tomas con la función pulmonar no son tan va- A los 2 meses volvimos a citar al paciente; se- riables. Estos pacientes, en los que se solapan gún él, ahora es un buen cumplidor debido a características de ambas enfermedades, po- la comodidad de administración y también ha drían tener potencialmente un curso evolutivo mejorado la disnea, lo que le permite andar a y una respuesta al tratamiento diferente [2-5]. un paso más rápido. La exploración física no varió y volvimos a realizar la prueba de fun- El caso que nos ocupa cumple los criterios ción pulmonar. de fenotipo mixto EPOC-asma, cuya evolución
  • 21.
    14 Casos clínicos era tórpida con descompensaciones y con Bibliografía progresión de la clínica −sobre toda la dis- nea− por lo que nos planteamos un cambio 1. Soler Cataluña JJ, Cosío B, Izquierdo JL, López Cam- pos JL, Marín JM, Agüero R, et al. Documento de con- en su medicación broncodilatadora, pasan- senso sobre el fenotipo mixto EPOC-asma en la EPOC. do a indacaterol 150 µg al día más tiotropio; Arch Bronconeumol. 2012 (en prensa). doi:10.1016/j. además, estos pacientes responden bien a arbres.2011.12.009 los corticoides inhalados, por lo que se aña- 2. Miravitlles M. Tratamiento individualizado de la EPOC: dió uno de larga duración, ciclesonida. El una propuesta de cambio. Arch Bronconeumol. 2009;45 Supl 5:27-34. cumplimiento en estos pacientes es muy im- portante para la estabilidad clínica y su evo- 3. Miravitlles M, Calle M, Soler Cataluña JJ. Fenotipos clí- nicos de la EPOC. Identificación, definición e implicacio- lución, por lo que pensamos que si sigue su nes para las guías de tratamiento. Arch Bronconeumol. medicación, de triple terapia, una vez al día, 2012;48(3):86-98. es más fácil su cumplimentación, y así parece 4. Grupo de trabajo de GesEPOC. Hacia un nuevo enfo- que ha ocurrido en nuestro caso. Se consta- que en el tratamiento de la EPOC. Guía española de la ta, además, la mejoría clínica y funcional que EPOC (GesEPOC). Arch Bronconeumol. 2011;47:379-81. refiere el paciente. 5. GesEPOC. Guía española de EPOC. www.gesepoc.com
  • 22.
    15 Caso 6 Fenotipo enfisematoso sin agudizaciones. Dos mejor que uno Juan José Soler Cataluña Servicio de Neumología Hospital de Requena. Valencia Varón de 63 años de edad que acude a con- expresa agudizaciones en el último año. No sultas externas de atención primaria por añade clínica de rinitis ni de atopia, y tampoco disnea de esfuerzo de, aproximadamente, refiere historia de sibilancias en su juventud. 6 meses de duración. El paciente es agricultor de profesión, ex fumador desde hace 5 años Exploración física (fumó 20 cigarrillos al día durante un perio- Presenta cierta delgadez. IMC: 23. PA 140/85. do de 42 años). Niega consumo de alcohol u FC 60 x’. FR: 20 x’. La AR mostraba disminu- otras sustancias tóxicas. ción del murmullo vesicular. AC: normal. No se objetivan edemas en miembros inferiores, ni Antecedentes personales cianosis labial. Hipertensión arterial. Dislipemia. Hipertrofia benigna de próstata. Pruebas complementarias • Analítica normal, sin observarse eosinofilia Tratamiento actual periférica. • La radiografía de tórax muestra signos in- Ante la sospecha de EPOC, su médico inicia directos de atrapamiento aéreo, con apla- tratamiento con indacaterol 150 µg/día y namiento diafragmático y aumento del es- salbutamol a demanda. Se solicita una espi- pacio retroesternal, rometría con prueba broncodilatadora, radio- • Pruebas funcionales respiratorias: FEV1 grafía de tórax y analítica convencional. 1.630 ml (44%), FVC 3.600 ml (75%), índi- ce FEV1/FVC 0,45. Tras broncodilatación, el Historia clínica cociente FEV1/FVC es del 0,45, el FEV1 de 1.740 ml (47%) y la FVC de 3.840 ml (80%). Desde el punto de vista respiratorio, presenta disnea al andar en llano a distancias superio- Evolución y comentarios res a 100 metros. Escala de disnea del MRC (Medical Research Council) 2. No refiere ser Se confirma el diagnóstico de EPOC, con posi- tosedor ni expectorante habitual ni, tampoco, ble fenotipo no agudizador tipo enfisema. La
  • 23.
    16 Casos clínicos puntuación BODEx calculada fue de 3 puntos, enfisema (grupo A). El tercer y último paso con- por lo que se clasificó como nivel de grave- siste en establecer su nivel de gravedad; para dad II (moderado). ello se propone como primera opción la uti- lización del BODE, aunque se acepta el BODEx Tras el tratamiento inicial con indacaterol, el para pacientes leves y moderados (fig. 3, ver paciente ha mejorado subjetivamente. No anexo, pág. 19) [3]. Nuestro caso tendría 3 obstante, mantiene disnea al subir pendientes puntos en el índice BODEx, por lo que se cla- suaves; escala de disnea del MRC: 1. La pun- sifica como moderado (o nivel II de gravedad). tuación del CAT (COPD Assessment Test) es de 22 puntos. Su médico decide añadir tiotropio, Una vez resuelta la categorización y clasifica- 18 µg/día. A los 3 meses de seguimiento con ción del paciente, quedará por establecer el la doble terapia broncodilatadora, la puntua- tratamiento, que dependerá de dos ejes. El ción de CAT se redujo en 4 puntos y la disnea tipo de tratamiento viene determinado por el mejoró hasta presentarse a esfuerzos inten- fenotipo clínico (primer eje) y su intensidad sos (MRC: 0), sin objetivarse agudizaciones. por el nivel de gravedad pronóstica y clínica (segundo eje). Los pacientes incluidos en el Discusión grupo A son pacientes que no se beneficia- rán de tratamiento antiinflamatorio, y es de La nueva guía española de la EPOC (GesEPOC) elección en ellos la administración de bron- contempla importantes novedades clínicas, codilatadores de acción prolongada (fig. 4, entre las que destacan la orientación hacia los ver anexo, pág. 20). El nivel de gravedad (ni- fenotipos clínicos y la necesidad de valoración vel A-II, moderado) podría indicar tratamiento multidimensional [1]. En este sentido, Ges- con LABA o LAMA. Sin embargo, dentro de EPOC propone 3 pasos diagnósticos para eti- cada nivel de gravedad, la valoración clínica quetar y clasificar al paciente con EPOC. El pri- de los síntomas o del estado de salud, me- mero está dirigido a establecer el diagnóstico diante el cuestionario CAT, pueden modificar de EPOC a partir de una sospecha clínica ba- al alza la pauta farmacológica. sada en la combinación de 3 variables (edad ≥ 35 años, tabaquismo acumulado ≥ 10 años- En nuestro caso, los 22 puntos del CAT se- paquete y presencia de síntomas respiratorios ñalan un alto impacto en calidad de vida re- crónicos) y la confirmación espirométrica, con lacionada con la salud, por lo que la opción un FEV1/FVC tras broncodilatador < 0,7. En más correcta fue la doble terapia broncodila- nuestro caso, las 4 premisas se cumplen, por tadora (LABA + LAMA). Como se comprueba, lo que el paciente puede ser etiquetado fácil- la respuesta clínica fue satisfactoria. mente de EPOC. El segundo paso, y quizás el más novedoso, pasa por tratar de establecer Bibliografía el fenotipo clínico. Para ello, GesEPOC propone la existencia de 4 fenotipos, que orientan ha- 1. Hacia un nuevo enfoque en el tratamiento de la EPOC. La Guía Española de la EPOC (GesEPOC). Arch Bronco- cia 4 posibilidades de tratamiento (fig. 1, ver neumol. 2011;47:379-81. anexo, pág. 17). Este paciente no cumple ni 2. Soler Cataluña JJ, Cosío B, Izquierdo JL, López Cam- criterios de agudizador ni de fenotipo mixto pos JL, Marín JM, et al. Documento de consenso sobre (antecedentes personales de asma y/o atopia, el fenotipo mixto EPOC-asma. Arch Bronconeumol. 2012 prueba broncodilatadora muy positiva o eosi- (en prensa). 3. Soler Cataluña JJ, Martínez García MA, Sánchez L, Per- nofilia en esputo) [2]; tampoco presenta tos y piñá M, Román P. Severe exacerbations and BODE index: expectoración crónica, por lo que puede ser two independent risk factors for death in male COPD pa- catalogado como fenotipo no agudizador tipo tients. Respir Med. 2009;103:692-9.
  • 24.
    17 Anexo Figura 1. Cuadrícula de fenotipos clínicos según GesEPOC. La letra identifica patrones de tra- tamiento diferencial (ver fig. 3) Fenotipo mixto EPOC-asma Fenotipo agudizador (≥ 2 agudizaciones/año)* (C) (D) (B) Fenotipo no agudizador (A) (< 2 agudizaciones/año) Fenotipo Fenotipo bronquitis enfisema crónica * Las agudizaciones deberán precisar como mínimo antibióticos o corticoides orales, y además deberán estar separadas entre sí un mínimo de 4 semanas. Tabla 1. Clasificación de gravedad multidimensional de la EPOC Índice BODEx. Variables y puntos de corte 0 1 2 3 B IMC (kg/m2) > 21 ≤ 21 O FEV1 ≥ 65 50-64 36-49 ≤ 35 D Disnea (MRC) 0-1 2 3 4 Ex Frecuencia exacerbaciones graves 0 1-2 ≥3 Puntuación. Leve: 0-2 puntos. Moderada: 3-4 puntos. Necesita valoración con BODE: > 4 puntos. IMC: índice de masa corporal. MRC: escala modificada de la MRC. Exacerbaciones graves: exacerbaciones que precisan atención hospita- laria (urgencia y/o hospitalización).
  • 25.
    18 Casos clínicos Figura 2. Algoritmo diagnóstico de los fenotipos clínicos de la EPOC Anamnesis + Exploraciones complementarias iniciales ¿≥ 2 agudizaciones Espirometría + PBD Rx de tórax (PA y L) moderadas al año? Analítica NO SÍ Fenotipo agudizador ¿FMEA*? ¿FMEA*? NO NO SÍ ¿Tos y expectación crónica? Fenotipo no agudizador, Fenotipo mixto con enfisema EPOC-asma o bronquitis crónica (± agudizaciones) NO SÍ ¿Clínica y radiología compatibles con enfisema? Fenotipo Fenotipo agudizador agudizador con enfisema con bronquitis crónica A B C D BC: bronquitis crónica (tos y expectoración crónica); FMEA: fenotipo mixto EPOC-asma. Tomado de GesEPOC. Guia Española de EPOC. www.gesepoc.com
  • 26.
    Anexo 19 Figura 3. Paso 3. Clasificación de gravedad. BODEx 1.er nivel asistencial 0-2 3-4 ≥5 BODE 2.o nivel asistencial 0-2 3-4 5-6 ≥7 ≥ 3 hosp/año Disnea 3 o 4 ↓ Actividad física ↑ Dependencia Insuficiencia respiratoria Niveles I II III IV V de gravedad Leve Moderado Grave Muy grave Final de vida
  • 27.
    20 Casos clínicos Figura 4. Esquema terapéutico propuesto por GesEPOC. El tratamiento depende del fenotipo clínico del paciente (eje vertical) y del nivel de gravedad de la enfermedad (eje horizontal). Nivel de gravedad del GesEPOC I II III IV (Leve) (Moderado) (Grave) (Muy grave) Fenotipo no A-I A-II A-II A-II agudizador A con enfisema LAMA o LABA LAMA o LABA LAMA + LABA LAMA + LAMA + teofilina o bronquitis SABA o SAMA* LAMA + LABA crónica Fenotipo B-I B-II B-III B-IV B mixto LABA + CI LABA + CI LAMA + LABA + CI LAMA + LABA + CI EPOC-asma (valorar añadir teofilina o (± agudización) IPE4 si hay expectoración) C-I C-II C-III C-IV Fenotipo C agudizador LAMA o LABA (LAMA o LABA) + CI LAMA + LABA + CI LAMA + LABA + CI con enfisema LAMA + LABA (valorar añadir teofilina) LAMA o LABA Fenotipo D-I D-II D-III D-IV D agudizador LAMA o LABA (LAMA o LABA) + (CI o IPE4) LAMA + LABA + (CI o IPE4) LAMA + LABA + (CI o IPE4) con bronquitis LAMA + LABA (LAMA o LABA) + CI + IPE4 LAMA + LABA + CI + IPE4 crónica LAMA o LABA (valorar añadir carbocisteína) (valorar añadir carbocisteína) (valorar añadir teofilina) (valorar añadir antibióticos) Fenotipo * En caso de síntomas intermitentes. SABA: ß2 agonista de corta duración. SAMA: anticolinérgico de corta duración. CI: corticosteroide inhalado. LAMA: anticolinérgico de larga duración. LABA: ß2 agonista de larga duración. IPE4: inhibidor de la fosfodiesterasa 4.