Universidad Fermín Toro
Decanato de Investigación y Postgrado
Maestra en Gerencia Empresarial
Planificación y Estrategias de la Empresa
Prof. Edgar Gómez
CUADRO SINÓPTICO:
Las Cinco Fuerzas de Michael Porter
Ing. Ángel D. González
Grupo 16C
NOVIEMBRE 2015
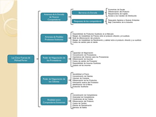
Las Cinco Fuerzas de
Michael Porter
Amenaza de la Entrada
de Nuevos
Competidores
Rivalidad entre
Competidores Existentes
Amenaza de Posibles
Productos Sustitutos
Poder de Negociación de
los Clientes
Poder de Negociación de
los Proveedores
Barreras a la Entrada
Respuesta de los competidores
Economías de Escala
Diferenciación del Producto
Requerimiento de Capital
Acceso a los Canales de Distribución
Respuesta Agresiva a Nuevos Entrantes
Bajo Crecimiento de la Industria
Disponibilidad de Productos Sustitutos en el Mercado
Margen de Variabilidad de Precios entre el producto ofrecido y el sustituto.
Nivel de diferenciación del producto.
Margen de Variabilidad de Rendimiento y calidad entre el producto ofrecido y su sustituto
Costos de cambio para el cliente.
Capacidad de Negociación
Concentración de Proveedores
Importancia del Volumen para los Proveedores
Diferenciación de Insumos
Costos de cambio de Proveedor
Disponibilidad de Insumos Sustitutos
Impacto de los insumos
Sensibilidad al Precio
Concentración de Clientes
Volumen de Compras
Diferenciación de los Productos
Información acerca del Proveedor
Identificación de la Marca
Productos Sustitutos
Concentración de Competidores
Diversidad de Competidores
Condiciones de los Costos
Diferenciación del Producto
Costos de Cambio
Efectos de Demostración
Barreras de Salida

Cuadro Sinoptico Las Cinco Fuerzas Estrategicas segun Michael Porter

  • 1.
    Universidad Fermín Toro Decanatode Investigación y Postgrado Maestra en Gerencia Empresarial Planificación y Estrategias de la Empresa Prof. Edgar Gómez CUADRO SINÓPTICO: Las Cinco Fuerzas de Michael Porter Ing. Ángel D. González Grupo 16C NOVIEMBRE 2015
  • 2.
    Las Cinco Fuerzasde Michael Porter Amenaza de la Entrada de Nuevos Competidores Rivalidad entre Competidores Existentes Amenaza de Posibles Productos Sustitutos Poder de Negociación de los Clientes Poder de Negociación de los Proveedores Barreras a la Entrada Respuesta de los competidores Economías de Escala Diferenciación del Producto Requerimiento de Capital Acceso a los Canales de Distribución Respuesta Agresiva a Nuevos Entrantes Bajo Crecimiento de la Industria Disponibilidad de Productos Sustitutos en el Mercado Margen de Variabilidad de Precios entre el producto ofrecido y el sustituto. Nivel de diferenciación del producto. Margen de Variabilidad de Rendimiento y calidad entre el producto ofrecido y su sustituto Costos de cambio para el cliente. Capacidad de Negociación Concentración de Proveedores Importancia del Volumen para los Proveedores Diferenciación de Insumos Costos de cambio de Proveedor Disponibilidad de Insumos Sustitutos Impacto de los insumos Sensibilidad al Precio Concentración de Clientes Volumen de Compras Diferenciación de los Productos Información acerca del Proveedor Identificación de la Marca Productos Sustitutos Concentración de Competidores Diversidad de Competidores Condiciones de los Costos Diferenciación del Producto Costos de Cambio Efectos de Demostración Barreras de Salida