Infarto Agudo del Miocardio
Marco Morales
Dariel Quevedo
Fabian Trujillo
Escuela de Medicina
Semiología
Epidemiología
• La principal causa de muerte en población
adulta son las enfermedades cardiovasculares,
siendo IAM la principal de ellas(5895 en
2006).
"El síntoma más relevante es el dolor torácico,
habitualmente retroesternal de carácter
opresivo, con más de 20 minutos de duración,
que puede irradiarse a cuello, mandíbula,
hombros o extremidades superiores".
IAM
• IAM sin SDST + AI: Más frecuente,
predominio en mujeres
• IAM con SDST: De los IAM es el menos
frecuente, más prevalente en hombres.
Fisiopatología: Menor aporte O2 o mayor
consumo de O2 + placa aterosclerotica
IAM sin SDST
• Se produce en reposo
• Intenso y reciente
• In crescendo
• Si además marcadores miocardicos(CK
Mb, Troponina T e I), entonces IAM.
Angina
Inestable
Estrategia diagnóstica
Riesgo y pronóstico
• 1-2 Bajo riesgo
• 3-4 Riesgo moderado
• 5-7 Riesgo alto
Uso de heparina de bajo peso
molecular e inhibidores de
glicoproteinas IIb y IIIa
Tratamiento
• Corto plazo: Nitratos, b-Bloqueadores,
Bloqueadores de canales Ca2+,
antitrombóticos, oxigenoterapia*
• Largo plazo: Modificación de factores de
riesgo (tabaquismo, peso, ejercicio,
hiperglicemia, presión). Fármacos (Estatinas,
IECA’s)
IAM con SDST
• Aparece durante reposo o ejercicio( no cede
con reposo).
• Diagnóstico: SDST( 0,2 mV v2-V3/0,1 otras)o
bloqueo rama izq., marcadores(TP, CK) ,
ecocardiografía bidimensional, gammagrafía
de perfusión.
• SDST con o sin onda Q patológica
• Bloqueo rama izquierda
Tratamiento
• Ídem IAM sin SDST + ACP o fibrinolíticos
• Angioplastía coronaria percutánea:
Procedimiento de elección en pacientes con
SDST de menos de 12 horas de evolución
• *ACP de rescate.
Fibrinólisis
• Contraindicado:
• Hemorragia
vascular
cerebral, crisis
vascular cerebral
sin hemorragia,
hipertensión
grave( sist.>180
y diast.>110.
•Tercera definición
universal de infarto de
miocardio
Tercera definición
universal IAM
Definición: Necrosis
miocárdica
secundaria a
isquemia
3 aspectos centrales:
síntomas clínicos,
biomarcadores,
alteraciones ECG
Se basa en la elevación
de la troponina asociada
a sintomas isquemicos,
alteraciones ECG,
evidencia perdida
miocardiocito
Infarto aguda al miocardio
Evaluación clínica de isquemia
miocárdica e infarto
Isquemia miocárdica es el
paso inicial en el desarrollo
de un IAM
Reconocible a través de una
minuciosa historia clínica y
mediante ECG seriados
Principal síntoma dolor
torácico prologando >20
minutos suele estar
acompañado por diaforesis,
nauseas o sincope
Gran variedad de
presentaciones clínicas
atípicas, mujeres, ancianos,
diabéticos
ECG en el infarto de miocardio
DEBE SER REALIZADO E
INTERPRETADO EN LOS 10 PRIMEROS
MINUTOS
Carácter dinámico del ECG
exige realización de
múltiples trazados en
forma seriada (cada 15-20
minutos)
Alteraciones agudas o evolutivas de
ST-T y de ondas Q permiten reconocer:
el tiempo de evolución del evento,
identificar la arteria culpable, estimar
el monto miocárdico en riesgo, definir
una estrategia terapéutica y establecer
el pronostico
Insuficiente para el
diagnostico por si
solo
ECG en el infarto de miocardio
• Una elevación nueva y prolongada (20minutos) del ST, asociada a un descenso
reciproco refleja oclusión coronaria aguda , ondas Q pueden aparecer vinculadas
a fibrosis miocárdica en miocardiopatías sin enfermedad coronarias
Detección de injuria miocárdica mediante
biomarcadores cardiacos
Injuria se detecta mediante la
elevación de los niveles de un
biomarcador sensible y especifico
como troponina T e I o fracción
MB de CK.
No revela mecanismo subyacente
Varias explicaciones para la
liberación de estas proteinas
Muestra de sangre debe tomarse
al tiempo de la primera
evaluación y repetirse a las 3-6
hrs, se sugiere identificar un
ascenso y/o descenso de los
valores de troponinas para el
diagnostico de IAM
Valor predicitivo negativo 95%
primera toma y casi 100% en una
repetición
Valor anormal aquel que supera
el porcentil 99 de un rango
normal de referencia
Clasificación clínica del infarto agudo de miocardio
Síntomas
isquémicos
Decisiones
terapéuticas
Rol de las técnicas de imagen.
Hipoperfusión e
isquemia miocárdica
•Disfunción miocárdica
•Muerte celular
•Cicatrización por fibrosis
Eventos
fisiopatológicos
Estudios de imagen
Ecocardiografía
Ventriculografía
radioisotópica
Centellografía de
perfusión miocárdica
Resonancia nuclear
magnética (RNM)
Infarto de miocardio ante intervenciones
quirúrgicas no cardiacas
IM perioperatorio
Síntomas isquémicos
Mortalidad
30 días
•Control sistemático biomarcadores
•Pacientes alto riesgo
•Cirugía mayor
•48-72 horas después
IM tipo 1 y tipo2
Síntesis
Diagnostico de IAM:
biomarcadores y
estudio de imágenes.
Arsenal de pruebas
imagenológicas.
Se debe presentar
información adicional
al IAM.
Caracterizar el tipo de
IAM.
Conocer comorbilidad
del paciente para
estrategia terapéutica.
Juicio clínico.
Consecuencias de IAM
Implicancias
psicológicas y sociales
del paciente y familia.
Bibliografía
• Harrison: Principios de Medicina Interna 17°
edición. Volumen 2. Cap: 238-239.
• Guía Clínica GES: Infarto Agudo del Miocardio
con Supradesnivel del Segmento ST. 2010.
• Bazzino, O. Tercera definición universal de
infarto de miocardio. Rev Urug Cardiol 2013;
28: 403-411.

Iam , y tercera definición universal

  • 1.
    Infarto Agudo delMiocardio Marco Morales Dariel Quevedo Fabian Trujillo Escuela de Medicina Semiología
  • 2.
    Epidemiología • La principalcausa de muerte en población adulta son las enfermedades cardiovasculares, siendo IAM la principal de ellas(5895 en 2006).
  • 3.
    "El síntoma másrelevante es el dolor torácico, habitualmente retroesternal de carácter opresivo, con más de 20 minutos de duración, que puede irradiarse a cuello, mandíbula, hombros o extremidades superiores".
  • 4.
    IAM • IAM sinSDST + AI: Más frecuente, predominio en mujeres • IAM con SDST: De los IAM es el menos frecuente, más prevalente en hombres. Fisiopatología: Menor aporte O2 o mayor consumo de O2 + placa aterosclerotica
  • 5.
    IAM sin SDST •Se produce en reposo • Intenso y reciente • In crescendo • Si además marcadores miocardicos(CK Mb, Troponina T e I), entonces IAM. Angina Inestable
  • 6.
  • 7.
    Riesgo y pronóstico •1-2 Bajo riesgo • 3-4 Riesgo moderado • 5-7 Riesgo alto Uso de heparina de bajo peso molecular e inhibidores de glicoproteinas IIb y IIIa
  • 8.
    Tratamiento • Corto plazo:Nitratos, b-Bloqueadores, Bloqueadores de canales Ca2+, antitrombóticos, oxigenoterapia* • Largo plazo: Modificación de factores de riesgo (tabaquismo, peso, ejercicio, hiperglicemia, presión). Fármacos (Estatinas, IECA’s)
  • 9.
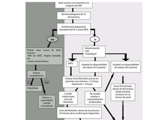
    IAM con SDST •Aparece durante reposo o ejercicio( no cede con reposo). • Diagnóstico: SDST( 0,2 mV v2-V3/0,1 otras)o bloqueo rama izq., marcadores(TP, CK) , ecocardiografía bidimensional, gammagrafía de perfusión.
  • 10.
    • SDST cono sin onda Q patológica • Bloqueo rama izquierda
  • 11.
    Tratamiento • Ídem IAMsin SDST + ACP o fibrinolíticos • Angioplastía coronaria percutánea: Procedimiento de elección en pacientes con SDST de menos de 12 horas de evolución • *ACP de rescate.
  • 12.
    Fibrinólisis • Contraindicado: • Hemorragia vascular cerebral,crisis vascular cerebral sin hemorragia, hipertensión grave( sist.>180 y diast.>110.
  • 14.
  • 15.
    Tercera definición universal IAM Definición:Necrosis miocárdica secundaria a isquemia 3 aspectos centrales: síntomas clínicos, biomarcadores, alteraciones ECG Se basa en la elevación de la troponina asociada a sintomas isquemicos, alteraciones ECG, evidencia perdida miocardiocito Infarto aguda al miocardio
  • 16.
    Evaluación clínica deisquemia miocárdica e infarto Isquemia miocárdica es el paso inicial en el desarrollo de un IAM Reconocible a través de una minuciosa historia clínica y mediante ECG seriados Principal síntoma dolor torácico prologando >20 minutos suele estar acompañado por diaforesis, nauseas o sincope Gran variedad de presentaciones clínicas atípicas, mujeres, ancianos, diabéticos
  • 17.
    ECG en elinfarto de miocardio DEBE SER REALIZADO E INTERPRETADO EN LOS 10 PRIMEROS MINUTOS Carácter dinámico del ECG exige realización de múltiples trazados en forma seriada (cada 15-20 minutos) Alteraciones agudas o evolutivas de ST-T y de ondas Q permiten reconocer: el tiempo de evolución del evento, identificar la arteria culpable, estimar el monto miocárdico en riesgo, definir una estrategia terapéutica y establecer el pronostico Insuficiente para el diagnostico por si solo
  • 18.
    ECG en elinfarto de miocardio • Una elevación nueva y prolongada (20minutos) del ST, asociada a un descenso reciproco refleja oclusión coronaria aguda , ondas Q pueden aparecer vinculadas a fibrosis miocárdica en miocardiopatías sin enfermedad coronarias
  • 21.
    Detección de injuriamiocárdica mediante biomarcadores cardiacos Injuria se detecta mediante la elevación de los niveles de un biomarcador sensible y especifico como troponina T e I o fracción MB de CK. No revela mecanismo subyacente Varias explicaciones para la liberación de estas proteinas Muestra de sangre debe tomarse al tiempo de la primera evaluación y repetirse a las 3-6 hrs, se sugiere identificar un ascenso y/o descenso de los valores de troponinas para el diagnostico de IAM Valor predicitivo negativo 95% primera toma y casi 100% en una repetición Valor anormal aquel que supera el porcentil 99 de un rango normal de referencia
  • 23.
    Clasificación clínica delinfarto agudo de miocardio Síntomas isquémicos Decisiones terapéuticas
  • 26.
    Rol de lastécnicas de imagen. Hipoperfusión e isquemia miocárdica •Disfunción miocárdica •Muerte celular •Cicatrización por fibrosis Eventos fisiopatológicos Estudios de imagen Ecocardiografía Ventriculografía radioisotópica Centellografía de perfusión miocárdica Resonancia nuclear magnética (RNM)
  • 27.
    Infarto de miocardioante intervenciones quirúrgicas no cardiacas IM perioperatorio Síntomas isquémicos Mortalidad 30 días •Control sistemático biomarcadores •Pacientes alto riesgo •Cirugía mayor •48-72 horas después IM tipo 1 y tipo2
  • 28.
    Síntesis Diagnostico de IAM: biomarcadoresy estudio de imágenes. Arsenal de pruebas imagenológicas. Se debe presentar información adicional al IAM. Caracterizar el tipo de IAM. Conocer comorbilidad del paciente para estrategia terapéutica. Juicio clínico. Consecuencias de IAM Implicancias psicológicas y sociales del paciente y familia.
  • 31.
    Bibliografía • Harrison: Principiosde Medicina Interna 17° edición. Volumen 2. Cap: 238-239. • Guía Clínica GES: Infarto Agudo del Miocardio con Supradesnivel del Segmento ST. 2010. • Bazzino, O. Tercera definición universal de infarto de miocardio. Rev Urug Cardiol 2013; 28: 403-411.