Incrustar presentación
Descargado 20 veces

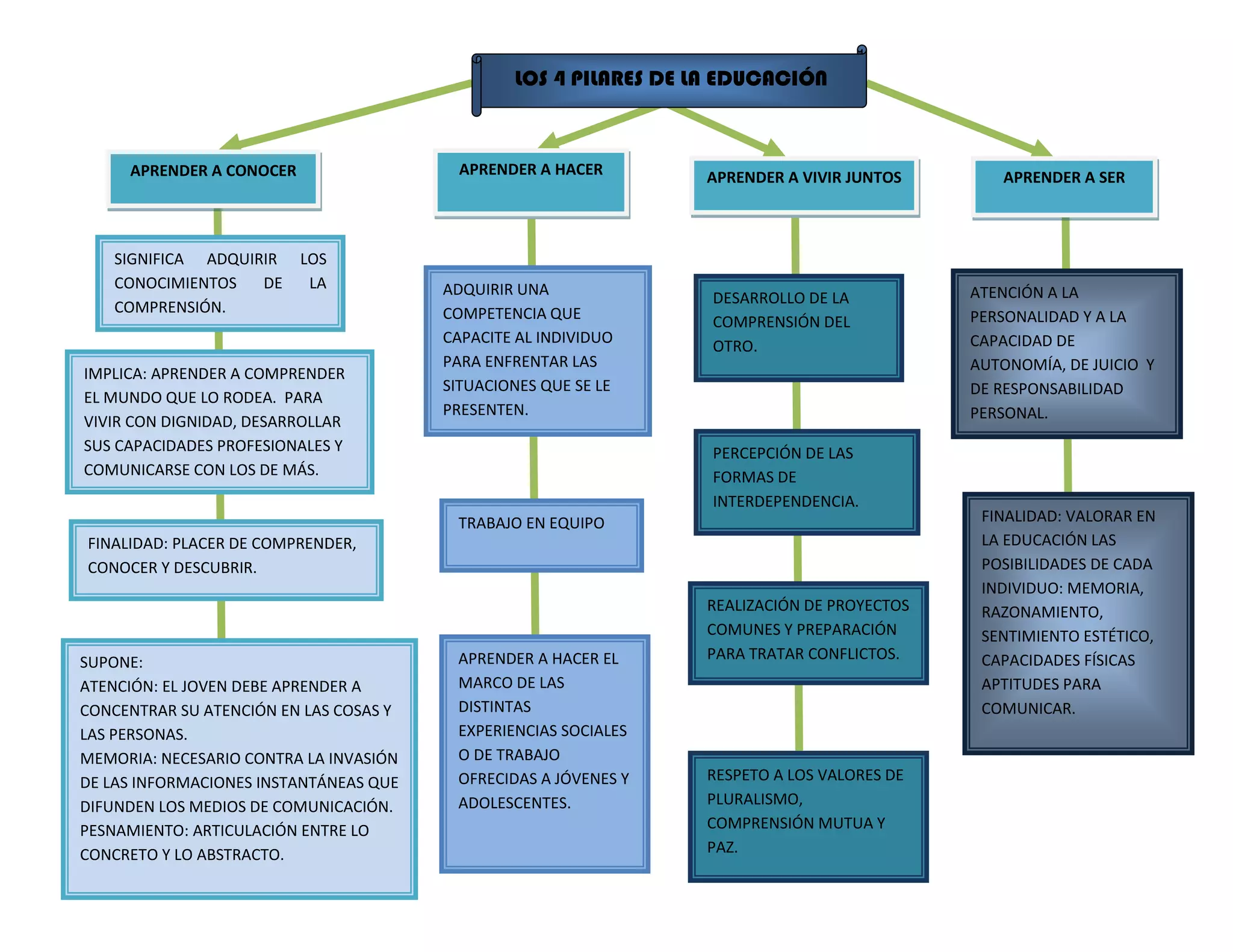
El documento describe los 4 pilares de la educación: aprender a conocer, aprender a hacer, aprender a vivir juntos, y aprender a ser. Aprender a conocer implica adquirir conocimientos y comprender el mundo. Aprender a hacer involucra desarrollar capacidades profesionales y comunicarse con los demás. Aprender a vivir juntos significa comprender a otros y percepción de interdependencia. Aprender a ser se refiere a desarrollar la personalidad y autonomía del individuo.
