TEORÍA DEL DESARROLLO
COGNITIVO DE PIAGET
NIÑOS
PEQUEÑOS
CIENTÍFICOS
PASIVOS
PIAGET
INTERPRETAN
EL MUNDO
MOLDEADOS
POR
AMBIENTE
REPRESENTACIONES
MENTALES
SUIZA
1896
SOCIOLOGÍA RELIGIÓN FILOSOFÍA
EPISTEMOLOGÍA
PROCEDIMIENTOS
MÉTODO DE
ENTREVISTA
CLÍNICA
DESARROLLO
INFANTIL
COMPRENDER
PENSAMIENTO
NIÑO
ETAPAS
COGNOSCITIVAS
ETAPA SENSORIO
MOTORA
PREOPERACIONAL
OPERACIONES
CONCRETAS
OPERACIONES
FORMALES
DESARROLLO
COMO CAMBIO
DE ESTRUC. DE
CONOC.
NIÑOS
ORGANIZAN
ESQUEMAS
OPERACIONES
MENTALES
ACCIONES
FÍSICAS
DE
CONCEPTOS
TEORÍAS
FORMAN
ESQUEMAS
COMPLEJAS
Y
ABSTRACTAS
FUNCIONES
INVARIABLES
ORGANIZ. ADAPTACIÓN
PREDISPOSICIÓN
INNATA
MEDIO
AMBIENTE
ETAPAS DEL
DESARROLLO
ASIMILACIÓN
MOLDEA
INFORMACIÓN
MADURACIÓN
ESTRUCTURAS
FÍSICAS HEREDADAS
MECANISMOS
DEL DESARROLLO
ACOMODACIÓN
MODIFICAR
ESQUEMAS
ACTUALES EXPERIENCIAS
FÍSICAS CON
AMBIENTE
TRANSMISIÓN
INFORMACIÓN DE
CONOCIMIENTOS
EQUILIBRIO
ETAPAS DEL
DESARROLLO
PERÍODO
SENSORIO MOTOR
CONDUCTA
ORIENTADA A
METAS
ETAPA
PREOPERACIONAL
(2-7 AÑOS)
HABILIDAD
JUEGO
SIMBÓLICO
PERMANENCIA
DE OBJETOS
TODO
PERSISTE
INDEPENDIENTE
DE HUMANOS
OBSERVAR,
GATEAR,
ALCANZAR
NACIMIENTO
HAY REFLEJOS
REPITE VEZ
TRAS VEZ
REACCIONES
CIRCULARES
EMPLEAR
SÍMBOLOS
GESTOS
PALABRAS
NÚMEROS
IMÁGENES
REPRESENTA
ENTORNO
A TRAVÉS DE
PINTURAS O
IMÁGENES
MENTALES
FAVORECE
LENGUAJECON
HECHOS REALES
DE LA
VIDA
CONCEPTOS
NUMÉRICOS
APARECEN PRINCIPIOS
NUMÉRICOS BÁSICOS
TEORÍAS INTUITIVAS
CURIOSIDAD
ESPÍRITU
INTUITIVO
ORIGEN DE ARBOLES
MOV. NUBES
APARICIÓN SOL
LUNA
TEORÍA DE MENTE
ANIMISMO
PENSAR EN EL
PENSAMIENTO
LIMITACIONES
EGOCENTRISMO MUNDO
A PARTIR DEL
YO
CENTRALIZACIÓN ATENCIÓN EN
1 SOLO ESTÍMULO
RIGIDEZ
ETAPA
OPERACIONES
CONCRETAS
PRIMERAS
OPERACIONES
MENTALES
LÓGICA
SERIACIÓN
ORDENAR
COSAS
OBJETOS
LÓGICA
TRANSITIVIDAD
CLASIFICACIÓN AGRUPAR
COSAS E IDEAS
CONSERVACIÓN
NÚMERO
LÍQUIDO
MASA
LONGITUD
VOLUMEN
NEGACIÓN
COMPRENSIÓN
IDENTIDAD
DESFASE
HORIZONTAL
MATRICIAL
CLASIFICA
OBJETOS
REVERSIBILIDAD
JERÁRQUICA
ORGANIZA
INFORMACIÓN
CONSERVACIÓN
REGLA LÓGICA DE
INCLUSIÓN A 1
CLASE
GEOLOGÍA,
BIOLOGÍA
ASTRON.
HIST.
ETAPA DE LAS
OPERACIONES
FORMALES
TRANSICIÓN
REAL
ADOLESCENTES
PIENSAN
COSAS QUE NUNCA
HAN
TENIDO
CONTACTO
POSIBLE
LÓGICA
PROPOSICIONAL
RELACIÓN
AFIRMACIÓN
LÓGICA
PREMISA
RAZONAMIENTO
CIENTÍFICO
HIPOTÉTICO
DEDUCTIVO PENSAR EN
RAZONAMIENTO,
PROBABILIDADES Y
PROPORCIONES
RAZONAMIENTO
COMBINATORIO
BUSCAN
LOGRA
PROBARLAS
CAUSAS
MÚLTIPLES
FORMULA
HIPÓTESIS
COMPARA
HECHOS
EXCLUYE
FALSAS
ADOLESCENTES
MUCHAS
SOLUCIONES
NIÑOS
CONOCIMIENTO
LIMITADO
PROBABILIDAD
DE

Mapas conceptuales 3 a sesion.

  • 1.
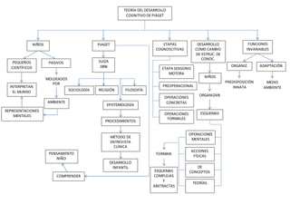
    TEORÍA DEL DESARROLLO COGNITIVODE PIAGET NIÑOS PEQUEÑOS CIENTÍFICOS PASIVOS PIAGET INTERPRETAN EL MUNDO MOLDEADOS POR AMBIENTE REPRESENTACIONES MENTALES SUIZA 1896 SOCIOLOGÍA RELIGIÓN FILOSOFÍA EPISTEMOLOGÍA PROCEDIMIENTOS MÉTODO DE ENTREVISTA CLÍNICA DESARROLLO INFANTIL COMPRENDER PENSAMIENTO NIÑO ETAPAS COGNOSCITIVAS ETAPA SENSORIO MOTORA PREOPERACIONAL OPERACIONES CONCRETAS OPERACIONES FORMALES DESARROLLO COMO CAMBIO DE ESTRUC. DE CONOC. NIÑOS ORGANIZAN ESQUEMAS OPERACIONES MENTALES ACCIONES FÍSICAS DE CONCEPTOS TEORÍAS FORMAN ESQUEMAS COMPLEJAS Y ABSTRACTAS FUNCIONES INVARIABLES ORGANIZ. ADAPTACIÓN PREDISPOSICIÓN INNATA MEDIO AMBIENTE
  • 2.
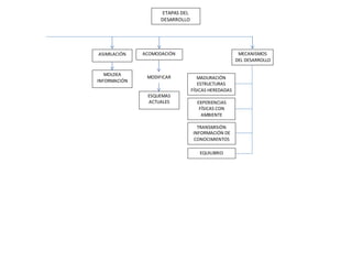
    ETAPAS DEL DESARROLLO ASIMILACIÓN MOLDEA INFORMACIÓN MADURACIÓN ESTRUCTURAS FÍSICAS HEREDADAS MECANISMOS DELDESARROLLO ACOMODACIÓN MODIFICAR ESQUEMAS ACTUALES EXPERIENCIAS FÍSICAS CON AMBIENTE TRANSMISIÓN INFORMACIÓN DE CONOCIMIENTOS EQUILIBRIO
  • 3.
    ETAPAS DEL DESARROLLO PERÍODO SENSORIO MOTOR CONDUCTA ORIENTADAA METAS ETAPA PREOPERACIONAL (2-7 AÑOS) HABILIDAD JUEGO SIMBÓLICO PERMANENCIA DE OBJETOS TODO PERSISTE INDEPENDIENTE DE HUMANOS OBSERVAR, GATEAR, ALCANZAR NACIMIENTO HAY REFLEJOS REPITE VEZ TRAS VEZ REACCIONES CIRCULARES EMPLEAR SÍMBOLOS GESTOS PALABRAS NÚMEROS IMÁGENES REPRESENTA ENTORNO A TRAVÉS DE PINTURAS O IMÁGENES MENTALES FAVORECE LENGUAJECON HECHOS REALES DE LA VIDA CONCEPTOS NUMÉRICOS APARECEN PRINCIPIOS NUMÉRICOS BÁSICOS TEORÍAS INTUITIVAS CURIOSIDAD ESPÍRITU INTUITIVO ORIGEN DE ARBOLES MOV. NUBES APARICIÓN SOL LUNA TEORÍA DE MENTE ANIMISMO PENSAR EN EL PENSAMIENTO LIMITACIONES EGOCENTRISMO MUNDO A PARTIR DEL YO CENTRALIZACIÓN ATENCIÓN EN 1 SOLO ESTÍMULO RIGIDEZ
  • 4.
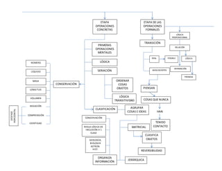
    ETAPA OPERACIONES CONCRETAS PRIMERAS OPERACIONES MENTALES LÓGICA SERIACIÓN ORDENAR COSAS OBJETOS LÓGICA TRANSITIVIDAD CLASIFICACIÓN AGRUPAR COSAS EIDEAS CONSERVACIÓN NÚMERO LÍQUIDO MASA LONGITUD VOLUMEN NEGACIÓN COMPRENSIÓN IDENTIDAD DESFASE HORIZONTAL MATRICIAL CLASIFICA OBJETOS REVERSIBILIDAD JERÁRQUICA ORGANIZA INFORMACIÓN CONSERVACIÓN REGLA LÓGICA DE INCLUSIÓN A 1 CLASE GEOLOGÍA, BIOLOGÍA ASTRON. HIST. ETAPA DE LAS OPERACIONES FORMALES TRANSICIÓN REAL ADOLESCENTES PIENSAN COSAS QUE NUNCA HAN TENIDO CONTACTO POSIBLE LÓGICA PROPOSICIONAL RELACIÓN AFIRMACIÓN LÓGICA PREMISA
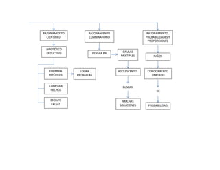
  • 5.
    RAZONAMIENTO CIENTÍFICO HIPOTÉTICO DEDUCTIVO PENSAR EN RAZONAMIENTO, PROBABILIDADESY PROPORCIONES RAZONAMIENTO COMBINATORIO BUSCAN LOGRA PROBARLAS CAUSAS MÚLTIPLES FORMULA HIPÓTESIS COMPARA HECHOS EXCLUYE FALSAS ADOLESCENTES MUCHAS SOLUCIONES NIÑOS CONOCIMIENTO LIMITADO PROBABILIDAD DE