TRABAJO INDIVIDUAL NTICS
JOSÉ DAVID CALDERÓN DE LA ROSA
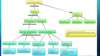
AVA
(Ambiente Virtual de
aprendizaje)
Nuevas Tecnologías de la
información
Televisión interactiva
Internet
Multimedia
Entornos
Conocimiento
Colaboración
Asesoría
Experimentación
Gestión
Fases
Planeación
Diseño
Operación
-Permite el logro de
aprendizajes
significativos.
-Uso inteligente de las
NTICS
OVA
Objetosdeinstrucción
Objetosdeinstrucción
Objetos de Lección
Objetos de Workshop
Objetos Seminario
Objetos Artículos
Objetos Monitores de ejercicio
Objetos Chat
Objetos Foro
Objetos Reuniones Online
una practica dirigida en la materia diseño
de software
Una presentación en Power Point sobre tema
especifico.
Un video que se monte en YouTube explicando
un tema en Excel.
Noticia sobre inflación en los últimos meses
Una intervención virtual de Bill Gates
Chat realizado entre aprendices y un tutor
RAZONES POR LAS CUALES AVA RESULTA DE
UTILIDAD
• En primer lugar, presenta estrategias innovadoras y herramientas de comunicación y
colaboración facilitando el aprendizaje colaborativo.
• La oferta de servicios de educación y cobertura se ven ampliados a través de sus
diferentes modalidades.
• Fortalece el sistema educativo de varias formas, presencial, virtual a través del
acceso a contenidos y recursos en línea.
• Durabilidad: los OVA deben ser diseñados con información actualizada, pertinente y
de buenas fuentes, con el objetivo de que estos no sean obsoletos en poco tiempo.
SINCRONÍA Y ASINCRONÍA
• Cuando hablamos de sincronía, hacemos referencia a la realización de un
trabajo asesorado al mismo tiempo. Ya sea mediante video llamadas, “chats”.
• Por otra parte, cuando se trata de asincronía el trabajo es asesorado de a
“destiempo”, es decir, los trabajos no son revisados en sincronía. Esto se hace
vía E-mail, foros de discusión o mediante listas de distribución.
ENTORNOS AVA
• Entorno de conocimiento: Aquí encontramos al alumno que busca y manipula la
información de manera creativa, atractiva y colaborativa. Además, de
apoyarse en las OVA. Esto puede ser desarrollado mediante páginas web,
claro está que sus contenidos son temáticos.
• Entorno de colaboración: En éste entorno hay retroalimentación e interacción
entre alumnos y el facilitador, entre los mismo alumnos e incluso entre
facilitadores. También se trabaja de manera sincrónica y asincrónica
ENTORNOS AVA
• Entorno de asesoría: La relación alumno-facilitador de se da de una manera más
personalizada, principalmente trabajada de manera asincrónica, es decir, que
puede mediante E-mail.
• Entorno de experimentación: Éste entorno es utilizado a manera de complemento de
contenidos, sin embargo, no siempre se incluye, ya que depende del tipo y la
naturaleza del contenido y de cual sea su objetivo.
• Entorno de gestión: De vital importancia, debido a la necesidad de llevar a cabo
trámites escolares. Ya sea inscripción, historial académico o certificación. Además, se
le da seguimiento al aprendizaje del alumno por parte del facilitador.
AVAS EN LA EDUCACIÓN
• Organización del espacio.
• Disposición y distribución de los recursos didácticos.
• Manejo del tiempo y las interacciones que se dan en el aula.
• Genera condiciones que posibilitan o favorecen el aprendizaje y la
implementación del currículo.
EJEMPLOS OVA
• http://www.ascoghuila.org/desarrollos/fisica/
• http://aprendeenlinea.udea.edu.co/ova/
• http://www.ascoghuila.org/gerardo/
• http://www.ascoghuila.org/desarrollos/fisica/
EJEMPLOS AVA
• www.tralcom.com
• www.webct.com
• www.lotus.com
• www.learnlinc.com
MOOC (MASSIVE OPEN ONLINE COURSE)
(CURSO EN LÍNEA MASIVO Y ABIERTO)
• Curso que tiene una duración en el tiempo y está orientado a metas concretas de
aprendizaje con evaluaciones que permitan medir y acreditar el conocimiento adquirido.
• Acceso masivo de cientos de miles de estudiantes de todo el mundo interesados en un tema
específico.
• Acceso libre. No hay necesidad de presentar pruebas para dar a conocer conocimientos
previos.
• De fácil acceso, además de ser gratuito. El acceso a contenidos no requiere de pago alguno.
Sin embargo, podría estar arancelado el acceso a tutorías, evaluaciones, recursos
bibliográficos o acreditaciones.
REAS
• Los recursos educativos abiertos o REA (en inglés: Open Educational Resources, OER) son documentos o
material multimedia con fines relacionados con la educación como la enseñanza, el aprendizaje, la
evaluación y la investigación cuya principal característica es que son de acceso libre y por lo general
bajo licencia abierta. Aunque algunas personas consideran que el uso de un formato abierto es una
característica esencial de los REA, este no es un requisito universalmente reconocido. El término fue
adoptado por primera vez en 2002 por la Unesco.
• •El desarrollo y la promoción de los recursos educativos abiertos a menudo es motivado por el deseo de
poner freno a la mercantilización del conocimiento y de proporcionar una alternativa o mejora del
paradigma educativo.
• •https://es.wikipedia.org/wiki/Recursos_educativos_abiertos
• •http://www.eduteka.org/OER.php
•

Taller individual

  • 1.
    TRABAJO INDIVIDUAL NTICS JOSÉDAVID CALDERÓN DE LA ROSA
  • 2.
    AVA (Ambiente Virtual de aprendizaje) NuevasTecnologías de la información Televisión interactiva Internet Multimedia Entornos Conocimiento Colaboración Asesoría Experimentación Gestión Fases Planeación Diseño Operación -Permite el logro de aprendizajes significativos. -Uso inteligente de las NTICS
  • 4.
    OVA Objetosdeinstrucción Objetosdeinstrucción Objetos de Lección Objetosde Workshop Objetos Seminario Objetos Artículos Objetos Monitores de ejercicio Objetos Chat Objetos Foro Objetos Reuniones Online una practica dirigida en la materia diseño de software Una presentación en Power Point sobre tema especifico. Un video que se monte en YouTube explicando un tema en Excel. Noticia sobre inflación en los últimos meses Una intervención virtual de Bill Gates Chat realizado entre aprendices y un tutor
  • 6.
    RAZONES POR LASCUALES AVA RESULTA DE UTILIDAD • En primer lugar, presenta estrategias innovadoras y herramientas de comunicación y colaboración facilitando el aprendizaje colaborativo. • La oferta de servicios de educación y cobertura se ven ampliados a través de sus diferentes modalidades. • Fortalece el sistema educativo de varias formas, presencial, virtual a través del acceso a contenidos y recursos en línea. • Durabilidad: los OVA deben ser diseñados con información actualizada, pertinente y de buenas fuentes, con el objetivo de que estos no sean obsoletos en poco tiempo.
  • 7.
    SINCRONÍA Y ASINCRONÍA •Cuando hablamos de sincronía, hacemos referencia a la realización de un trabajo asesorado al mismo tiempo. Ya sea mediante video llamadas, “chats”. • Por otra parte, cuando se trata de asincronía el trabajo es asesorado de a “destiempo”, es decir, los trabajos no son revisados en sincronía. Esto se hace vía E-mail, foros de discusión o mediante listas de distribución.
  • 8.
    ENTORNOS AVA • Entornode conocimiento: Aquí encontramos al alumno que busca y manipula la información de manera creativa, atractiva y colaborativa. Además, de apoyarse en las OVA. Esto puede ser desarrollado mediante páginas web, claro está que sus contenidos son temáticos. • Entorno de colaboración: En éste entorno hay retroalimentación e interacción entre alumnos y el facilitador, entre los mismo alumnos e incluso entre facilitadores. También se trabaja de manera sincrónica y asincrónica
  • 9.
    ENTORNOS AVA • Entornode asesoría: La relación alumno-facilitador de se da de una manera más personalizada, principalmente trabajada de manera asincrónica, es decir, que puede mediante E-mail. • Entorno de experimentación: Éste entorno es utilizado a manera de complemento de contenidos, sin embargo, no siempre se incluye, ya que depende del tipo y la naturaleza del contenido y de cual sea su objetivo. • Entorno de gestión: De vital importancia, debido a la necesidad de llevar a cabo trámites escolares. Ya sea inscripción, historial académico o certificación. Además, se le da seguimiento al aprendizaje del alumno por parte del facilitador.
  • 10.
    AVAS EN LAEDUCACIÓN • Organización del espacio. • Disposición y distribución de los recursos didácticos. • Manejo del tiempo y las interacciones que se dan en el aula. • Genera condiciones que posibilitan o favorecen el aprendizaje y la implementación del currículo.
  • 11.
    EJEMPLOS OVA • http://www.ascoghuila.org/desarrollos/fisica/ •http://aprendeenlinea.udea.edu.co/ova/ • http://www.ascoghuila.org/gerardo/ • http://www.ascoghuila.org/desarrollos/fisica/
  • 12.
    EJEMPLOS AVA • www.tralcom.com •www.webct.com • www.lotus.com • www.learnlinc.com
  • 13.
    MOOC (MASSIVE OPENONLINE COURSE) (CURSO EN LÍNEA MASIVO Y ABIERTO) • Curso que tiene una duración en el tiempo y está orientado a metas concretas de aprendizaje con evaluaciones que permitan medir y acreditar el conocimiento adquirido. • Acceso masivo de cientos de miles de estudiantes de todo el mundo interesados en un tema específico. • Acceso libre. No hay necesidad de presentar pruebas para dar a conocer conocimientos previos. • De fácil acceso, además de ser gratuito. El acceso a contenidos no requiere de pago alguno. Sin embargo, podría estar arancelado el acceso a tutorías, evaluaciones, recursos bibliográficos o acreditaciones.
  • 14.
    REAS • Los recursoseducativos abiertos o REA (en inglés: Open Educational Resources, OER) son documentos o material multimedia con fines relacionados con la educación como la enseñanza, el aprendizaje, la evaluación y la investigación cuya principal característica es que son de acceso libre y por lo general bajo licencia abierta. Aunque algunas personas consideran que el uso de un formato abierto es una característica esencial de los REA, este no es un requisito universalmente reconocido. El término fue adoptado por primera vez en 2002 por la Unesco. • •El desarrollo y la promoción de los recursos educativos abiertos a menudo es motivado por el deseo de poner freno a la mercantilización del conocimiento y de proporcionar una alternativa o mejora del paradigma educativo. • •https://es.wikipedia.org/wiki/Recursos_educativos_abiertos • •http://www.eduteka.org/OER.php •