EJERCICIO: MEZCLAS HOMOGÉNEAS Y HETEROGÉNEAS

Con base en tu experiencia, describe el aspecto que presentan las siguientes
mezclas y de acuerdo con esto clasifícalas en homogéneas o heterogéneas y
explica brevemente por qué.

Mezcla                     Descripción             Tipo de mezcla
                           Son líquidos            Heterogénea
Agua y aceite

                                                   Heterogénea
Disolución acuosa de sal

                                                   Heterogénea
Azufre y agua

                                                   Homogénea
Alcohol y agua

                                                   Homogénea
Gasolina

                                                   Heterogénea
Salsa mexicana
EVALUACIÓN FORMATIVA1
Instrucción: Escribe dentro del paréntesis la letra de la opción correcta.
1. (A) Una mezcla está formada por dos o más sustancias diferentes que:
a) conservan su individualidad
b) pierden sus propiedades
c) adquieren propiedades nuevas
d) una vez unidas no se pueden separar
2. (D) En una mezcla, sus componentes:
a) están en proporciones constantes
b) se combinan proporcionalmente de uno a uno
c) se separan por métodos químicos
d) se encuentran en proporción variable
3. (D) Cuál de los siguientes ejemplos corresponde a una mezcla:
a) sal
b) agua
c) leche
d) alcohol
4. Escribe dentro del paréntesis (HO) si el enunciado corresponde a una mezcla
homogénea o (HE) si corresponde a una mezcla heterogénea.
A (HE) Sus componentes se distinguen a simple vista o con ayuda de una lupa
B (HO) Su composición es la misma en cualquier punto de la mezcla
C (HO) Posee uniformidad en sus propiedades
D (HO) Son ejemplos la gasolina y el vino
D (HE) Tiene distinta composición por donde se observe
E (HO) Es un ejemplo el jugo de naranja recién hecho
5. Escribe 3 ejemplos de
Mezclas homogéneas                        Mezclas heterogéneas
1) agua + sal                             1) arena + agua
2) Mayonesa                               2) agua + hielo
3) Agua + alcohol                         3)tierra + agua

6. (D) Cuando un soluto se disuelve en un disolvente se forma:
a) un elemento
b) un compuesto
c) una suspensión
d) una disolución
7. En una disolución acuosa de sal, el agua es el __Disolvente_ y la sal es el
                                           soluto/disolvente
___Soluto_____.
    soluto/disolvente




1
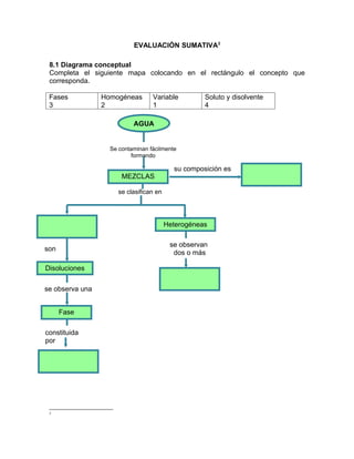
EVALUACIÓN SUMATIVA2

 8.1 Diagrama conceptual
 Completa el siguiente mapa colocando en el rectángulo el concepto que
 corresponda.

 Fases           Homogéneas       Variable          Soluto y disolvente
 3               2                1                 4

                           AGUA


                   Se contaminan fácilmente
                          formando

                                           su composición es
                       MEZCLAS

                      se clasifican en




                                         Heterogéneas

                                          se observan
son
                                           dos o más

Disoluciones

se observa una


      Fase

constituida
por




 2
8.2 Cuadro sinóptico

Instrucción: Clasifica los ejemplos de mezclas que se encuentran en el rectángulo
anotándolos en el cuadro sinóptico.

aire, tierra, agua con aceite, madera, ensalada de frutas, agua con arena, agua
potable, jugo de naranja, vinagre, agua de la llave, gasolina, bronce




                                                Aire          agua potable

                   HOMOGÉNEAS                jugo de naranja       vinagre

                                             Agua de la llave     gasolina

MEZCLAS
                                                Tierra          agua con aceite

                   HETEROGÉNEAS              ensalada de frutas agua con arena

                                                  bronce            madera
REPRESENTACIÓN DE MEZCLAS Y SUSTANCIAS CON BASE EN EL
                   MODELO DE PARTÍCULAS

¿Las imágenes siguientes qué tipo de mezclas representan?




 Heterogénea          heterogénea        homogénea
¿Las imágenes siguientes qué tipo de mezclas representan?




 Homogénea            heterogénea          homogénea
¿Las imágenes siguientes qué tipo de sustancias puras representan?




 Solido               liquido             gas

¿Las imágenes siguientes qué tipo de sustancias puras representan?




    Mezcla            compuesto            mezcla




EJERCICIOS
1. La representación con el modelo de partículas para el hidrógeno molecular es
y la del oxígeno molecular es     , con base en esta información, indica qué
representa la siguiente figura ¿una mezcla o una sustancia pura? Justifica tu
respuesta.




Es una mezcla por que tiene dos compuestos

2. Observa las siguientes figuras: Para los siguientes casos, escribe la letra que
corresponda a la representación que le corresponda. Puede haber más de una
respuesta.

A          B         C                     1. Representación de una mezcla
                                           homogénea: B-H


                                           2. Representación de una mezcla
                                           heterogénea: E-G
D          E         F

                                           3. Representación de un elemento: A-D-F


                                           4. Representación de un compuesto: C-I
G          H         I
3. En el cuadro de la izquierda del siguiente esquema se representa una pequeña
porción de una mezcla de CO y O2. Si estas moléculas reaccionan para formar
CO2 ¿qué aspecto deberá tener el cuadro de la derecha al terminar la reacción?




4. Selecciona la ecuación que mejor represente la reacción química que tiene
lugar en la siguiente ilustración:
EVALUACIÓN FORMATIVA


Instrucción: escribe dentro del paréntesis la letra de la opción correcta.
1. ( D ) Un método para separar una mezcla homogénea de líquidos seria:
     a) Decantación
     b) Sublimación
     c) Filtración
     d) Destilación

2. ( A ) Método que emplearías para separar una mezcla formada por un líquido
         con un sólido insoluble:
      a) Filtración
      b) Sublimación
      c) Cristalización
      d) Destilación

3. ( B ) Para separar una mezcla de agua y aceite utilizarías el método de:
      a) Filtración
      b) Decantación
      c) Sublimación
      d) Cristalización

4. ( D ) Cuál de los siguientes pares de métodos utilizarías para separar los
       componentes de una mezcla de sal, azufre y agua (la sal se disuelve en
       agua, el azufre no):
      a) Imantación y filtración
      b) Evaporación y centrifugación
      c) Decantación e imantación
      d) Filtración y evaporación

5. ( C ) Elige la opción que contenga la característica de un cambio físico:
      a) No cambia la naturaleza intima de la materia.
      b) La cantidad de materia no se conserva.
      c) La naturaleza íntima de las sustancias sufren transformación.
      d) Las sustancias no conservan sus propiedades.

6. ( B ) Los estados físicos que encontramos durante la ebullición del agua son:
      a) Líquido
      b) Líquido y gaseoso
      c) Sólido, líquido y gaseoso
      d) Sólido y líquido
7. Escribe dentro del paréntesis (V) si el enunciado es verdadero o (F) si es
   falso.
A) (v) En la mezcla homogénea sus componentes no se distinguen a simple
        vista.
B) (F) Las mezclas heterogéneas presentan una separación de fases.
C) (V) Los componentes de una mezcla homogénea forman una sola fase.
D) (V) En la mezcla heterogénea sus componentes se distinguen a simple vista.
E) (F) Los componentes de una mezcla homogénea se separan por métodos
        químicos.
F) (F) Las mezclas heterogéneas forman una sola fase.


8. Si se sabe que el carbonato de calcio es insoluble en agua y se coloca un
   gramo de esta sustancia en 10 ml de agua y se agita perfectamente, el tipo de
   mezcla que se forma es:         homogénea
  ¿Por qué? Por que sus componentes no se distinguen entre si


9. ¿Cuál de los siguientes esquemas representa una mezcla heterogénea y
  explica    brevemente por qué?        B Por que sus componentes se
  visualizan




                    A                         B
10. Con el código que a continuación se te proporciona, elabora los modelos
(dibujos) que representen a las siguientes sustancias:

   Código
   Elemento A =                          Elemento B =

   a) Una mezcla de elementos A y B
   b) Un compuesto AB
   c) Uno de los elementos
   d) Una mezcla de uno de los elemento con el compuesto AB




     a               b               c                  d
ANEXO 15: Relación de ideas para completar el mapa mental en el lugar que le
       corresponde sobre métodos físicos de separación de mezclas.



                                             a
                                        iltr
                                       F n
                                         ció
                                                              Solam
                                                                    e
                          n
                               Propiedades                   Camb nte
                                                                   io
                    a ció         físicas o                 físicos s
                r
             apo                  cambios
           Ev                 físicos de (los)
                              soluto (s) para
                                 separarlos



                                                            Subli
                 Sufre            Decanta                   macio
               cambios en          ción                      n
               suestado de
               agregación
Decantación




                                         Co
                                           m
                                              o
   Filtración       Com                                 ch
                                                             a
                       o                            rove
                                                  Ap
                                  S
                            ÉTODO
                                                   n
                          M      S
                           FÍSICO IÓN
                              PARAC
                                                                     Los
                        DE S E E                                 componentes
                               D
                                    S
              m
               o            M EZCLA
Evaporación Co

                                   U                   Objetos
 Cambios en s                       ti l
             u   forma y tama           iz
                                          a          De separación
                              ño




                                                                   que
                                   Com
                                                      Separan los
                                                     componentes

Actividad 2 ejercicios de mezclas

  • 1.
    EJERCICIO: MEZCLAS HOMOGÉNEASY HETEROGÉNEAS Con base en tu experiencia, describe el aspecto que presentan las siguientes mezclas y de acuerdo con esto clasifícalas en homogéneas o heterogéneas y explica brevemente por qué. Mezcla Descripción Tipo de mezcla Son líquidos Heterogénea Agua y aceite Heterogénea Disolución acuosa de sal Heterogénea Azufre y agua Homogénea Alcohol y agua Homogénea Gasolina Heterogénea Salsa mexicana
  • 2.
    EVALUACIÓN FORMATIVA1 Instrucción: Escribedentro del paréntesis la letra de la opción correcta. 1. (A) Una mezcla está formada por dos o más sustancias diferentes que: a) conservan su individualidad b) pierden sus propiedades c) adquieren propiedades nuevas d) una vez unidas no se pueden separar 2. (D) En una mezcla, sus componentes: a) están en proporciones constantes b) se combinan proporcionalmente de uno a uno c) se separan por métodos químicos d) se encuentran en proporción variable 3. (D) Cuál de los siguientes ejemplos corresponde a una mezcla: a) sal b) agua c) leche d) alcohol 4. Escribe dentro del paréntesis (HO) si el enunciado corresponde a una mezcla homogénea o (HE) si corresponde a una mezcla heterogénea. A (HE) Sus componentes se distinguen a simple vista o con ayuda de una lupa B (HO) Su composición es la misma en cualquier punto de la mezcla C (HO) Posee uniformidad en sus propiedades D (HO) Son ejemplos la gasolina y el vino D (HE) Tiene distinta composición por donde se observe E (HO) Es un ejemplo el jugo de naranja recién hecho 5. Escribe 3 ejemplos de Mezclas homogéneas Mezclas heterogéneas 1) agua + sal 1) arena + agua 2) Mayonesa 2) agua + hielo 3) Agua + alcohol 3)tierra + agua 6. (D) Cuando un soluto se disuelve en un disolvente se forma: a) un elemento b) un compuesto c) una suspensión d) una disolución 7. En una disolución acuosa de sal, el agua es el __Disolvente_ y la sal es el soluto/disolvente ___Soluto_____. soluto/disolvente 1
  • 3.
    EVALUACIÓN SUMATIVA2 8.1Diagrama conceptual Completa el siguiente mapa colocando en el rectángulo el concepto que corresponda. Fases Homogéneas Variable Soluto y disolvente 3 2 1 4 AGUA Se contaminan fácilmente formando su composición es MEZCLAS se clasifican en Heterogéneas se observan son dos o más Disoluciones se observa una Fase constituida por 2
  • 4.
    8.2 Cuadro sinóptico Instrucción:Clasifica los ejemplos de mezclas que se encuentran en el rectángulo anotándolos en el cuadro sinóptico. aire, tierra, agua con aceite, madera, ensalada de frutas, agua con arena, agua potable, jugo de naranja, vinagre, agua de la llave, gasolina, bronce Aire agua potable HOMOGÉNEAS jugo de naranja vinagre Agua de la llave gasolina MEZCLAS Tierra agua con aceite HETEROGÉNEAS ensalada de frutas agua con arena bronce madera
  • 5.
    REPRESENTACIÓN DE MEZCLASY SUSTANCIAS CON BASE EN EL MODELO DE PARTÍCULAS ¿Las imágenes siguientes qué tipo de mezclas representan? Heterogénea heterogénea homogénea ¿Las imágenes siguientes qué tipo de mezclas representan? Homogénea heterogénea homogénea ¿Las imágenes siguientes qué tipo de sustancias puras representan? Solido liquido gas ¿Las imágenes siguientes qué tipo de sustancias puras representan? Mezcla compuesto mezcla EJERCICIOS
  • 6.
    1. La representacióncon el modelo de partículas para el hidrógeno molecular es y la del oxígeno molecular es , con base en esta información, indica qué representa la siguiente figura ¿una mezcla o una sustancia pura? Justifica tu respuesta. Es una mezcla por que tiene dos compuestos 2. Observa las siguientes figuras: Para los siguientes casos, escribe la letra que corresponda a la representación que le corresponda. Puede haber más de una respuesta. A B C 1. Representación de una mezcla homogénea: B-H 2. Representación de una mezcla heterogénea: E-G D E F 3. Representación de un elemento: A-D-F 4. Representación de un compuesto: C-I G H I
  • 7.
    3. En elcuadro de la izquierda del siguiente esquema se representa una pequeña porción de una mezcla de CO y O2. Si estas moléculas reaccionan para formar CO2 ¿qué aspecto deberá tener el cuadro de la derecha al terminar la reacción? 4. Selecciona la ecuación que mejor represente la reacción química que tiene lugar en la siguiente ilustración:
  • 8.
    EVALUACIÓN FORMATIVA Instrucción: escribedentro del paréntesis la letra de la opción correcta. 1. ( D ) Un método para separar una mezcla homogénea de líquidos seria: a) Decantación b) Sublimación c) Filtración d) Destilación 2. ( A ) Método que emplearías para separar una mezcla formada por un líquido con un sólido insoluble: a) Filtración b) Sublimación c) Cristalización d) Destilación 3. ( B ) Para separar una mezcla de agua y aceite utilizarías el método de: a) Filtración b) Decantación c) Sublimación d) Cristalización 4. ( D ) Cuál de los siguientes pares de métodos utilizarías para separar los componentes de una mezcla de sal, azufre y agua (la sal se disuelve en agua, el azufre no): a) Imantación y filtración b) Evaporación y centrifugación c) Decantación e imantación d) Filtración y evaporación 5. ( C ) Elige la opción que contenga la característica de un cambio físico: a) No cambia la naturaleza intima de la materia. b) La cantidad de materia no se conserva. c) La naturaleza íntima de las sustancias sufren transformación. d) Las sustancias no conservan sus propiedades. 6. ( B ) Los estados físicos que encontramos durante la ebullición del agua son: a) Líquido b) Líquido y gaseoso c) Sólido, líquido y gaseoso d) Sólido y líquido
  • 9.
    7. Escribe dentrodel paréntesis (V) si el enunciado es verdadero o (F) si es falso. A) (v) En la mezcla homogénea sus componentes no se distinguen a simple vista. B) (F) Las mezclas heterogéneas presentan una separación de fases. C) (V) Los componentes de una mezcla homogénea forman una sola fase. D) (V) En la mezcla heterogénea sus componentes se distinguen a simple vista. E) (F) Los componentes de una mezcla homogénea se separan por métodos químicos. F) (F) Las mezclas heterogéneas forman una sola fase. 8. Si se sabe que el carbonato de calcio es insoluble en agua y se coloca un gramo de esta sustancia en 10 ml de agua y se agita perfectamente, el tipo de mezcla que se forma es: homogénea ¿Por qué? Por que sus componentes no se distinguen entre si 9. ¿Cuál de los siguientes esquemas representa una mezcla heterogénea y explica brevemente por qué? B Por que sus componentes se visualizan A B 10. Con el código que a continuación se te proporciona, elabora los modelos (dibujos) que representen a las siguientes sustancias: Código Elemento A = Elemento B = a) Una mezcla de elementos A y B b) Un compuesto AB c) Uno de los elementos d) Una mezcla de uno de los elemento con el compuesto AB a b c d
  • 10.
    ANEXO 15: Relaciónde ideas para completar el mapa mental en el lugar que le corresponde sobre métodos físicos de separación de mezclas. a iltr F n ció Solam e n Propiedades Camb nte io a ció físicas o físicos s r apo cambios Ev físicos de (los) soluto (s) para separarlos Subli Sufre Decanta macio cambios en ción n suestado de agregación
  • 11.
    Decantación Co m o Filtración Com ch a o rove Ap S ÉTODO n M S FÍSICO IÓN PARAC Los DE S E E componentes D S m o M EZCLA Evaporación Co U Objetos Cambios en s ti l u forma y tama iz a De separación ño que Com Separan los componentes