actividades complementarias de evaluación
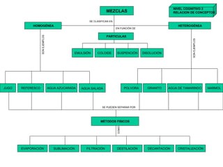
MEZCLAS HOMOGÉNEA HETEROGÉNEA MÉTODOS FISICOS FILTRACIÓN DESTILACIÓN SUBLIMACIÓN CRISTALIZACIÓN EVAPORACIÓN PARTICULAS COLOIDE EMULSIÓN SUSPENCIÓN DISOLUCIÓN DECANTACIÓN REFERESCO POLVORA JUGO AGUA DE TAMARINDO GRANITO AGUA AZUCARADA MARMOL AGUA SALADA SE CLASIFICAN EN EN FUNCIÓN DE SON EJEMPLOS SON EJEMPLOS SE PUEDEN SEPARAR POR COMO NIVEL COGNITIVO 2  RELACION DE CONCEPTOS
LAS MEZCLAS PREGUNTA CENTRAL ¿Cómo se separa el alcohol de una cerveza? (1 punto)) Teoría  (1 punto) Una mezcla es_____________________ _________________________________ _________________________________ Las mezclas se clasifican en:__________ __________________________________ __________________________________ Los procesos de separación de mezclas son: ____________________________________ ____________________________________ ____________________________________ ____________________________________ ¿Qué tipo de mezcla es la cerveza? ______________________________ ______________________________ ______________________________ Mapa  (1 punto) Mezcla Agua y aceite homogénea leche Se dividen en ejemplos ejemplos Hechos  (1 punto) Destilación  Para separar el alcohol de una cerveza Se utiliza el método de destilación que  Consiste en:_____________________ _______________________________ _______________________________ _______________________________ Observaciones  (2 puntos) Temperatura a la que salio la primer gota _________________________________ _________________________________ Tiempo en que tardo en destilar __________________________ __________________________ * Volumen recogido (del destilado) ____________________________ ____________________________ Análisis de datos  (2 puntos) Volumen:________________ Olor:____________________ Color:___________________ Sabor:___________________ Temperatura inicial de la destilación: _____________________________ Conclusiones  (2 puntos) ____________________ ____________________ ____________________ ____________________ ____________________ ____________________ ____________________ ____________________ ____________________ ____________________ ____________________ Nivel cognitivo 3 Habilidades para reestructurar y reelaborar
Rubrica sobre la separación del alcohol de  una cerveza Nivel Criterios  excelente Muy bien Bien  Aceptable  No aceptable Participación continua Realiza todas las actividades *prácticas *la uve de Gowin *cuestionarios *conclusiones  * muestra sus anotaciones en orden Realiza la mayoría de las actividades propuestas En  el desarrollo de su trabajo muestra comprensión Participación activa en algunas de las actividades Realiza algunas de sus actividades Contesta con efectividad sus resultados Realiza solo algunas tareas propuestas No analiza el material Falta de comprensión  No se registra ninguna actividad
1. Instrucción: De cada una de las siguientes preguntas subraya la respuesta correcta.   1.-  A la unión física de uno o más elementos se les llama.  (nivel 1 recordar)   A) elemento  B) mezcla  C) compuesto  D) sustancia pura  E) combinación   2.-  La mezcla que esta formada por dos o más fases que se distinguen a simple vista se  les llama.  (nivel 2 discriminar) A) emulsión  B) homogénea  C) coloidal  D) pura  E) heterogénea   3.- Es el tipo de mezclas que tiene una sola fase, donde sus componentes no se distinguen a simple vista.  (nivel 2 explicar y describir) A) heterogénea  B)Pura  C) Homogénea  D)coloidal  E) emulsión   4.-  Son ejemplos de mezclas heterogéneas.  (nivel 2 clasificar y discriminar)   A) sal y azúcar  B) rocas y ensaladas  C) leche y aire  D) agua de mar y mayonesa  E) aire, petróleo y alcohol.   5.-   Por el método de destilación , que sustancias se pueden separar.  (nivel 2 interpreta y clasifica) A) dos líquidos solubles entre sí con distinto punto de ebullición  B) una dispersión de pigmentos y aminoácidos  C) dos líquidos insolubles entre sí con diferente densidad  D) dos líquidos solubles entre si con igual punto de ebullición  E) dos líquidos solubles entre si con igual punto de ebullición    6.-  Es una mezcla heterogénea de sólido insoluble en líquido con apariencia turbia, se llama:  (nivel 1 identifica) A) emulsión  B) suspensión  C) coloide  D) disolución  E) compuesto   7.-  El método que consiste en hacer pasar la mezcla a través de un material poroso se llama.:  (nivel 1 reconoce y recuerda)   A)evaporación  B) sublimación  C) decantación  D) destilación  E) filtración   8.-  Es el paso directo de sólido a gas.  (nivel 1 recuerda)   A) destilación  B) decantación  C) sublimación  D) cristalización  E) filtración   9.-  Separa sus componentes basándose en las diferentes velocidad de difusión.  (nivel 2 infiere)   A) cristalización  B) sublimación  C) cromatografía  D) filtración  E) destilación   10.-  ¿Qué método utilizarías para separar una mezcla de aceite alcohol?  (nivel 2 deduce e infiere)   A) filtración  B) cromatografía  C) decantación  D) sublimación  E) cristalización
2.- Instrucción: Selecciona la respuesta correcta escribiendo en el paréntesis el inciso que corresponda. ( nivel 2 recordar y relacionar)   a) Es una mezcla coloidal  (  ) Aleaciones como bronce b) Es una disolución sólida  (  ) peto – bismol   c) Presenta Efecto Tyndall  (  ) gelatina   d) Es una emulsión  (  ) leche   e)  Ejemplo de una suspensión  (  ) coloide     3.- Instrucción: Marca con una “X” la respuesta correcta, F,  si es falso y V , si es verdadero (nivel 1 recordatorio)     1. -La unión física de dos ò mas sustancias en cualquier proporción se le denomina mezcla  F  ò  V     2 .-Una mezcla cuyos componentes se observan a simple vista  se llama homogénea.  F  ò  V   3 .-Una mezcla de sólido disuelto en un líquido se puede separar por cristalización  F  ó  V   4 .-Dos líquidos solubles entre sí, con puntos de ebullición diferentes son separados por destilación  F  ó  V   5 .-Por cromatografía  se pueden separar los componentes de la tinta, de tu pluma  F  ó  V     4.- Instrucción: Selecciona el inciso a) mezcla homogénea, b) mezcla heterogénea; según corresponda. (nivel 2 discriminar)   (  ) la niebla   (  ) agua de tamarindo  a)Mezcla Homogénea   (  ) flan de vainilla   (  ) arroz con leche  b) Mezcla Heterogénea   (  ) licuado de chocolate      
5.-  Instrucción: Lee con atención el párrafo siguiente, analiza y contesta cada una de las siguientes preguntas. (nivel 2 análisis)   1. En el mercado encuentras: diferentes tipos de carne , verduras y frutas, diversidad de semillas (frijoles, habas, lentejas, etc.), productos lácteos (queso, crema…), etc…   a)         ¿Qué tipo de mezcla se da en el mercado?______________________________________________________________________________________________________________________ b)         En el ejemplo del mercado ¿Cuáles serían mezclas homogeneas?___________________________________________________________________________________________________________________ c)         ¿Por que? ______________________________________________________________________________________________________________________________   2. La naturaleza esta formada por una variedad de mezclas. Por ejemplo, ¿Qué tipo de mezcla es un bosque?   a)         ¿Por qué? _____________________________________________________________________ 3. El sistema solar al que pertenece nuestra tierra, es una mezcla.   a)         ¿Qué tipo de mezcla es?_______________________________________________ b)         ¿Por qué?__________________________________________________________ c)         En este ejemplo, ¿Cómo se pueden separarse los componentes?__________________________________________________________________________________________________________________   4. Cuando un costal hay frijoles de diferentes colores, garbanzos y granos de maíz, se tiene una. __________________________________________________________________________________________________________________________________________   5. ¿Cómo pueden separase los componentes?   _____________________________________________________________________ _____________________________________________________________________   6. De acuerdo con los ejemplos citados, ¿Cuáles es la diferencia entre una mezcla homogénea y una heterogénea?   _____________________________________________________________________ ___________________________________________________________________     7. Conforme con los ejemplos anteriores y con las definiciones que encontraste, proporciona dos ejemplos de:   a) mezcla homogéneas  b) mezcla heterogéneas          
6. Instrucción: Explica con el modelo cinético molecular el proceso de separación por sublimación de una mezcla de yodo y arena. (nivel 3 reflexivo, analítico, descriptivo)                      7. Instrucción: Lee el siguiente texto.   Una taza de té contiene aproximadamente 50 mg de cafeína, dependiendo del tamaño de la taza. Si se ingieren de dos a tres tazas de té o café a al día, casi nunca representan riesgos para la salud. Cuando una persona consume más de 500 mg de cafeína al día, puede presentar síntomas de ansiedad, delirio agitación, psicosis o alteraciones urinarias. La dosis mayor es a 1000 mg pueden ser fatales.     Ahora contesta las siguientes preguntas:      ¿Qué sustancias contiene el café?      ¿En qué cantidad te perjudica?       Si lo tomas en exceso, ¿Cuáles son los síntomas que presentas?                

Evaluacion de Mezclas 1

  • 1.
  • 2.
    MEZCLAS HOMOGÉNEA HETEROGÉNEAMÉTODOS FISICOS FILTRACIÓN DESTILACIÓN SUBLIMACIÓN CRISTALIZACIÓN EVAPORACIÓN PARTICULAS COLOIDE EMULSIÓN SUSPENCIÓN DISOLUCIÓN DECANTACIÓN REFERESCO POLVORA JUGO AGUA DE TAMARINDO GRANITO AGUA AZUCARADA MARMOL AGUA SALADA SE CLASIFICAN EN EN FUNCIÓN DE SON EJEMPLOS SON EJEMPLOS SE PUEDEN SEPARAR POR COMO NIVEL COGNITIVO 2 RELACION DE CONCEPTOS
  • 3.
    LAS MEZCLAS PREGUNTACENTRAL ¿Cómo se separa el alcohol de una cerveza? (1 punto)) Teoría (1 punto) Una mezcla es_____________________ _________________________________ _________________________________ Las mezclas se clasifican en:__________ __________________________________ __________________________________ Los procesos de separación de mezclas son: ____________________________________ ____________________________________ ____________________________________ ____________________________________ ¿Qué tipo de mezcla es la cerveza? ______________________________ ______________________________ ______________________________ Mapa (1 punto) Mezcla Agua y aceite homogénea leche Se dividen en ejemplos ejemplos Hechos (1 punto) Destilación Para separar el alcohol de una cerveza Se utiliza el método de destilación que Consiste en:_____________________ _______________________________ _______________________________ _______________________________ Observaciones (2 puntos) Temperatura a la que salio la primer gota _________________________________ _________________________________ Tiempo en que tardo en destilar __________________________ __________________________ * Volumen recogido (del destilado) ____________________________ ____________________________ Análisis de datos (2 puntos) Volumen:________________ Olor:____________________ Color:___________________ Sabor:___________________ Temperatura inicial de la destilación: _____________________________ Conclusiones (2 puntos) ____________________ ____________________ ____________________ ____________________ ____________________ ____________________ ____________________ ____________________ ____________________ ____________________ ____________________ Nivel cognitivo 3 Habilidades para reestructurar y reelaborar
  • 4.
    Rubrica sobre laseparación del alcohol de una cerveza Nivel Criterios excelente Muy bien Bien Aceptable No aceptable Participación continua Realiza todas las actividades *prácticas *la uve de Gowin *cuestionarios *conclusiones * muestra sus anotaciones en orden Realiza la mayoría de las actividades propuestas En el desarrollo de su trabajo muestra comprensión Participación activa en algunas de las actividades Realiza algunas de sus actividades Contesta con efectividad sus resultados Realiza solo algunas tareas propuestas No analiza el material Falta de comprensión No se registra ninguna actividad
  • 5.
    1. Instrucción: Decada una de las siguientes preguntas subraya la respuesta correcta.   1.- A la unión física de uno o más elementos se les llama. (nivel 1 recordar)   A) elemento B) mezcla C) compuesto D) sustancia pura E) combinación   2.- La mezcla que esta formada por dos o más fases que se distinguen a simple vista se les llama. (nivel 2 discriminar) A) emulsión B) homogénea C) coloidal D) pura E) heterogénea   3.- Es el tipo de mezclas que tiene una sola fase, donde sus componentes no se distinguen a simple vista. (nivel 2 explicar y describir) A) heterogénea B)Pura C) Homogénea D)coloidal E) emulsión   4.- Son ejemplos de mezclas heterogéneas. (nivel 2 clasificar y discriminar)   A) sal y azúcar B) rocas y ensaladas C) leche y aire D) agua de mar y mayonesa E) aire, petróleo y alcohol.   5.- Por el método de destilación , que sustancias se pueden separar. (nivel 2 interpreta y clasifica) A) dos líquidos solubles entre sí con distinto punto de ebullición B) una dispersión de pigmentos y aminoácidos C) dos líquidos insolubles entre sí con diferente densidad D) dos líquidos solubles entre si con igual punto de ebullición E) dos líquidos solubles entre si con igual punto de ebullición   6.- Es una mezcla heterogénea de sólido insoluble en líquido con apariencia turbia, se llama: (nivel 1 identifica) A) emulsión B) suspensión C) coloide D) disolución E) compuesto   7.- El método que consiste en hacer pasar la mezcla a través de un material poroso se llama.: (nivel 1 reconoce y recuerda)   A)evaporación B) sublimación C) decantación D) destilación E) filtración   8.- Es el paso directo de sólido a gas. (nivel 1 recuerda)   A) destilación B) decantación C) sublimación D) cristalización E) filtración   9.- Separa sus componentes basándose en las diferentes velocidad de difusión. (nivel 2 infiere)   A) cristalización B) sublimación C) cromatografía D) filtración E) destilación   10.- ¿Qué método utilizarías para separar una mezcla de aceite alcohol? (nivel 2 deduce e infiere)   A) filtración B) cromatografía C) decantación D) sublimación E) cristalización
  • 6.
    2.- Instrucción: Seleccionala respuesta correcta escribiendo en el paréntesis el inciso que corresponda. ( nivel 2 recordar y relacionar)   a) Es una mezcla coloidal ( ) Aleaciones como bronce b) Es una disolución sólida ( ) peto – bismol   c) Presenta Efecto Tyndall ( ) gelatina   d) Es una emulsión ( ) leche   e) Ejemplo de una suspensión ( ) coloide     3.- Instrucción: Marca con una “X” la respuesta correcta, F, si es falso y V , si es verdadero (nivel 1 recordatorio)     1. -La unión física de dos ò mas sustancias en cualquier proporción se le denomina mezcla F ò V   2 .-Una mezcla cuyos componentes se observan a simple vista se llama homogénea. F ò V   3 .-Una mezcla de sólido disuelto en un líquido se puede separar por cristalización F ó V   4 .-Dos líquidos solubles entre sí, con puntos de ebullición diferentes son separados por destilación F ó V   5 .-Por cromatografía se pueden separar los componentes de la tinta, de tu pluma F ó V     4.- Instrucción: Selecciona el inciso a) mezcla homogénea, b) mezcla heterogénea; según corresponda. (nivel 2 discriminar)   ( ) la niebla   ( ) agua de tamarindo a)Mezcla Homogénea   ( ) flan de vainilla   ( ) arroz con leche b) Mezcla Heterogénea   ( ) licuado de chocolate      
  • 7.
    5.- Instrucción:Lee con atención el párrafo siguiente, analiza y contesta cada una de las siguientes preguntas. (nivel 2 análisis)   1. En el mercado encuentras: diferentes tipos de carne , verduras y frutas, diversidad de semillas (frijoles, habas, lentejas, etc.), productos lácteos (queso, crema…), etc…   a)        ¿Qué tipo de mezcla se da en el mercado?______________________________________________________________________________________________________________________ b)        En el ejemplo del mercado ¿Cuáles serían mezclas homogeneas?___________________________________________________________________________________________________________________ c)        ¿Por que? ______________________________________________________________________________________________________________________________   2. La naturaleza esta formada por una variedad de mezclas. Por ejemplo, ¿Qué tipo de mezcla es un bosque?   a)        ¿Por qué? _____________________________________________________________________ 3. El sistema solar al que pertenece nuestra tierra, es una mezcla.   a)        ¿Qué tipo de mezcla es?_______________________________________________ b)        ¿Por qué?__________________________________________________________ c)        En este ejemplo, ¿Cómo se pueden separarse los componentes?__________________________________________________________________________________________________________________   4. Cuando un costal hay frijoles de diferentes colores, garbanzos y granos de maíz, se tiene una. __________________________________________________________________________________________________________________________________________   5. ¿Cómo pueden separase los componentes?   _____________________________________________________________________ _____________________________________________________________________   6. De acuerdo con los ejemplos citados, ¿Cuáles es la diferencia entre una mezcla homogénea y una heterogénea?   _____________________________________________________________________ ___________________________________________________________________     7. Conforme con los ejemplos anteriores y con las definiciones que encontraste, proporciona dos ejemplos de:   a) mezcla homogéneas b) mezcla heterogéneas          
  • 8.
    6. Instrucción: Explicacon el modelo cinético molecular el proceso de separación por sublimación de una mezcla de yodo y arena. (nivel 3 reflexivo, analítico, descriptivo)                     7. Instrucción: Lee el siguiente texto.   Una taza de té contiene aproximadamente 50 mg de cafeína, dependiendo del tamaño de la taza. Si se ingieren de dos a tres tazas de té o café a al día, casi nunca representan riesgos para la salud. Cuando una persona consume más de 500 mg de cafeína al día, puede presentar síntomas de ansiedad, delirio agitación, psicosis o alteraciones urinarias. La dosis mayor es a 1000 mg pueden ser fatales.     Ahora contesta las siguientes preguntas:     ¿Qué sustancias contiene el café?     ¿En qué cantidad te perjudica?       Si lo tomas en exceso, ¿Cuáles son los síntomas que presentas?