Tratamiento médico en
personas de 55 años y más
con artrosis de cadera y/o
rodilla leve o moderada
MINSAL 2009
Valentina Calderón Pozo
Interna 6° Medicina, U. Mayor
Introducción
 Grupo heterogéneo de padecimientos articulares: deterioro y pérdida cartílago
hialino, alteraciones hueso subcondral y compromiso de tejidos blandos, que incluye
mb sinovial.
 Enfermedad articular más frecuente
 Prevalencia aumenta con la edad. En >60 años se estima que más del 80% presenta
alteraciones radiológicas de OA en al menos una articulación.
 Encuesta Nacional de Salud (2003) 3,8% de población adulta refiere padecer
artrosis, siendo más frecuente en mujeres y a mayor edad
 Incidencia mayor en
mujeres,
principalmente sobre
los 50 años.
Factores de Riesgo
FR
Predisposición
a la
enfermedad
Herencia
Obesidad
Variables
reproductivas
Osteoporosis
Carga
biomecánica
anormal
Forma
articular
Tipo de
trabajo
Trauma
Deportes
FR modificable.
Reducción de peso
en obesos reduce
riesgo de OA.
OA generalizada
M:H = ~ 2,6:1
M > riesgo de daño
progresivo y requerir
prótesis de cadera
Estudios sugieren que 25-40% de las OA de
cadera son por displasias subclínicas.
Actividades repetitivas, sobreuso de la
articulación y fatiga de músculos que la
protegen.
Deporte en forma competitiva, no de
manera recreacional.
Criterios de inclusión MINSAL
 Paciente de 55 años o más con dolor persistente (min 30 días) de rodilla(s)
o cadera(s). Atendido por médico que diagnostica OA, que se clasifique
como leve o moderada (categorías funcionales 2 y 3 OMS).
Criterios de severidad
Clasificación de Función, Discapacidad y Salud de la OMS
0. Sin dificultad
1. Dificultad leve. Molestias <25% del tiempo. Se puede tolerar. Ocurre
infrecuentemente en los últimos 30 días.
2. Dificultad moderada. Molestias <50% del tiempo. Interfiere con AVD. Ocurre
ocasionalmente en los últimos 30 días.
3. Dificultad severa. Molestias >50% del tiempo. Altera parcialmente AVD. Ocurre
frecuentemente en los últimos 30 días.
4. Dificultad completa. Molestias >95% del tiempo. Impide completamente AVD.
Ocurre todos los días en los últimos 30 días.
Elementos para sospechar OA de
rodilla y/o cadera
 Rigidez articular matinal <30 min
 Dolor persistente, que empeora al cargar peso corporal o con
subir/bajar escaleras y que alivia en reposo
 > Dolor al inicio de la marcha y tiende a ceder con el movimiento
 Instalación insidiosa
 Deformidad ósea (articular) y atrofia de cuádriceps (OA rodilla)
 Contractura o rigidez de articulación comprometida
 Crepitación a la movilización articular
 Derrame articular frio o no-inflamatorio (OA rodilla)
Hechos que NO SON propios de OA
Fiebre o calofríos
Enrojecimiento
Calor local
Grandes derrames
Bloqueo o inestabilidad articular
Parestesias o paresias de la extremidad
¿Cuándo solicitar Rx?
 Si en opinión del médico tratante existen suficientes elementos clínicos que
apoyen el diagnóstico, la Rx pudiera ser diferida.
 Controlar luego de 4-6 semanas de tratamiento la eficacia de las medidas
terapéuticas iniciales. Si no hay control adecuado, solicitar Rx bilateral.
 Solicitar Rx siempre que exista duda.
Rx de pelvis AP y caderas en abducción
+/-
Rx de rodillas de pie AP y lateral (en
carga) y axial de rótulas
 Disminución espacio articular
 Esclerosis subcondral
 Osteofitos
 Geodas/Quistes subcondrales
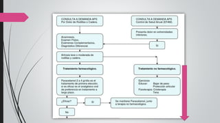
Tratamiento
Evaluación respuesta al tratamiento
 Alivio del dolor al menos 20% medido por EVA
 Mejoría en a los menos 1 grado de capacidad funcional del
paciente (escala de Likert: 5 puntos de AVD)
Tratamientos no farmacológicos
Educación del Paciente
Programa de Ejercicios
Baja de Peso
Órtesis
 Métodos dg
 Opciones tto
 Pronóstico
 Fortalecimiento
muscular
 Obesos
reducción min
5% peso
corporal
 OA rodilla con
comprimiso >
medial, órtesis
en valgo mejora
dolor y función
Terapias farmacológicas
recomendadas
 Primera opción: Paracetamol
1 gramo c/8h- hasta 4g/día (Recomendación grado A)
 Medicamentos de uso tópico: AINE tópico o Capsaicina
En casos de respuesta insuficiente con PCT o CI
 AINEs: Eficacia individual variable entre distintos AINEs
 Analgésios Opioides: codeína y tramadol
 4 o más
aplicaciones/diarias
 Efecto clínico a los
14-28 días
Seguimiento y Rehabilitación
 Cada paciente tendrá a lo menos 2 controles médicos y 2 controles de
enfermera al año
 El paciente será derivado al Centro de Rehabilitación integral con Base
Comunitaria
- Se realizará evaluación kinésica funcional
- Se elaborará un plan de intervención individual o grupal
Tratamiento médico en
personas de 55 años y más
con artrosis de cadera y/o
rodilla leve o moderada
MINSAL 2009
Valentina Calderón Pozo
Interna 6° Medicina, U. Mayor

Artrosis cadera rodilla minsal

  • 1.
    Tratamiento médico en personasde 55 años y más con artrosis de cadera y/o rodilla leve o moderada MINSAL 2009 Valentina Calderón Pozo Interna 6° Medicina, U. Mayor
  • 2.
    Introducción  Grupo heterogéneode padecimientos articulares: deterioro y pérdida cartílago hialino, alteraciones hueso subcondral y compromiso de tejidos blandos, que incluye mb sinovial.  Enfermedad articular más frecuente  Prevalencia aumenta con la edad. En >60 años se estima que más del 80% presenta alteraciones radiológicas de OA en al menos una articulación.  Encuesta Nacional de Salud (2003) 3,8% de población adulta refiere padecer artrosis, siendo más frecuente en mujeres y a mayor edad  Incidencia mayor en mujeres, principalmente sobre los 50 años.
  • 3.
    Factores de Riesgo FR Predisposición ala enfermedad Herencia Obesidad Variables reproductivas Osteoporosis Carga biomecánica anormal Forma articular Tipo de trabajo Trauma Deportes FR modificable. Reducción de peso en obesos reduce riesgo de OA. OA generalizada M:H = ~ 2,6:1 M > riesgo de daño progresivo y requerir prótesis de cadera Estudios sugieren que 25-40% de las OA de cadera son por displasias subclínicas. Actividades repetitivas, sobreuso de la articulación y fatiga de músculos que la protegen. Deporte en forma competitiva, no de manera recreacional.
  • 4.
    Criterios de inclusiónMINSAL  Paciente de 55 años o más con dolor persistente (min 30 días) de rodilla(s) o cadera(s). Atendido por médico que diagnostica OA, que se clasifique como leve o moderada (categorías funcionales 2 y 3 OMS). Criterios de severidad Clasificación de Función, Discapacidad y Salud de la OMS 0. Sin dificultad 1. Dificultad leve. Molestias <25% del tiempo. Se puede tolerar. Ocurre infrecuentemente en los últimos 30 días. 2. Dificultad moderada. Molestias <50% del tiempo. Interfiere con AVD. Ocurre ocasionalmente en los últimos 30 días. 3. Dificultad severa. Molestias >50% del tiempo. Altera parcialmente AVD. Ocurre frecuentemente en los últimos 30 días. 4. Dificultad completa. Molestias >95% del tiempo. Impide completamente AVD. Ocurre todos los días en los últimos 30 días.
  • 5.
    Elementos para sospecharOA de rodilla y/o cadera  Rigidez articular matinal <30 min  Dolor persistente, que empeora al cargar peso corporal o con subir/bajar escaleras y que alivia en reposo  > Dolor al inicio de la marcha y tiende a ceder con el movimiento  Instalación insidiosa  Deformidad ósea (articular) y atrofia de cuádriceps (OA rodilla)  Contractura o rigidez de articulación comprometida  Crepitación a la movilización articular  Derrame articular frio o no-inflamatorio (OA rodilla)
  • 6.
    Hechos que NOSON propios de OA Fiebre o calofríos Enrojecimiento Calor local Grandes derrames Bloqueo o inestabilidad articular Parestesias o paresias de la extremidad
  • 7.
    ¿Cuándo solicitar Rx? Si en opinión del médico tratante existen suficientes elementos clínicos que apoyen el diagnóstico, la Rx pudiera ser diferida.  Controlar luego de 4-6 semanas de tratamiento la eficacia de las medidas terapéuticas iniciales. Si no hay control adecuado, solicitar Rx bilateral.  Solicitar Rx siempre que exista duda. Rx de pelvis AP y caderas en abducción +/- Rx de rodillas de pie AP y lateral (en carga) y axial de rótulas
  • 8.
     Disminución espacioarticular  Esclerosis subcondral  Osteofitos  Geodas/Quistes subcondrales
  • 9.
    Tratamiento Evaluación respuesta altratamiento  Alivio del dolor al menos 20% medido por EVA  Mejoría en a los menos 1 grado de capacidad funcional del paciente (escala de Likert: 5 puntos de AVD)
  • 10.
    Tratamientos no farmacológicos Educacióndel Paciente Programa de Ejercicios Baja de Peso Órtesis  Métodos dg  Opciones tto  Pronóstico  Fortalecimiento muscular  Obesos reducción min 5% peso corporal  OA rodilla con comprimiso > medial, órtesis en valgo mejora dolor y función
  • 11.
    Terapias farmacológicas recomendadas  Primeraopción: Paracetamol 1 gramo c/8h- hasta 4g/día (Recomendación grado A)  Medicamentos de uso tópico: AINE tópico o Capsaicina En casos de respuesta insuficiente con PCT o CI  AINEs: Eficacia individual variable entre distintos AINEs  Analgésios Opioides: codeína y tramadol  4 o más aplicaciones/diarias  Efecto clínico a los 14-28 días
  • 12.
    Seguimiento y Rehabilitación Cada paciente tendrá a lo menos 2 controles médicos y 2 controles de enfermera al año  El paciente será derivado al Centro de Rehabilitación integral con Base Comunitaria - Se realizará evaluación kinésica funcional - Se elaborará un plan de intervención individual o grupal
  • 16.
    Tratamiento médico en personasde 55 años y más con artrosis de cadera y/o rodilla leve o moderada MINSAL 2009 Valentina Calderón Pozo Interna 6° Medicina, U. Mayor

Notas del editor

  • #4 Trabajadoras textiles mayor riesgo de OA de manos. Labores pesadas mayor riesgo de OA de rodilla y cadera.
  • #5 Los pacientes en categoría 4 lo más probable es que no se beneficien con terapia médica. Alta probabilidad de requerir tto qx con prótesis.
  • #11 No se ha podido determinar si existe un programa específico de ejercicios que sea el ideal. Existen varios que pueden mejorar los síntomas. En caso de OA de cadera, no existe evidencia que avale beneficio de órtesis. Sin embargo, según opinión de expertos, usar bastón o plantillas especiales podría disminuir fuerzas que se aplican sobre la articulación.