Segunda actividad colaborativa internacional OPENSEMINAR 2.0
Equipos 9,12,15
Equipo 7
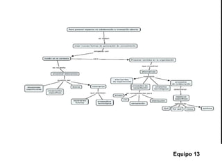
Equipo 13
Equipo 23
Equipo 13
Ramiro Ramírez y Alexandra González
PROFESIONALES EN EL SIGLO XXI EN LA SOCIEDAD DE LA INNOVACIÓN Mundos / nuevas opciones  Transformaciones  y aperturas ( Cambio relación Tiempo/Espacio) Debe Adaptarse a los continuos cambios Construyendo Visión de Futuro Medios ya  existentes Información disponible Nuevas formas de enseñanza o colaboración y Ser  capaz de Trabajar en Generar Paradigmas (esquemas mentales) Romper Nuevos lenguajes técnicos / computacionales (abrirse a) …  Conocer  Contexto Abre Contexto Exige Visión Orientación a resultados Administrar Usando Trabajadores de la Innovacion Requiere Inteligencias Múltiples para adaptación: Emocional  ( conocimiento de si,  comunicación),  Física  (estado y resistencia) Equipos interdisciplinarios Orientándose siempre  a resultados Requiere Valores :para  Construcción Social Romper Reglas para explorar o conocer Haciendo nuevas preguntas ser Experto FUNCIONAL Su saber disciplinario Flexibilidad Equipo 4
Gabriela Coronel
Equipo 19
Guillermo Plaza y Alejandra Delgadillo
Janet Chicaiza
Ana Karla Romeu
Equipo 11
Equipo 11 ·          Adaptarse a las complejidades de los cambios de la sociedad del conocimiento: Cambio de actitud, voluntad de ser parte de un proceso transformador, Comprender el contexto.  ·          Competencia, Intercreatividad construccion colectiva del saber, estar dispuesto a este intercambio creativo,  el valor estrategico de la colaboración es la intercreatividad.   ·         Apropiación de tecnología, a través de la inteligencia emergente q apuntan a las nuevas dinámicas del capital social (conocimiento colectivo)  la transformación es la contrucción del capital social. Construir y fortalecer. ·         Aprender a aprender Transformación aprender a desaprender  ·         ·          ·         Dominar los instrumentos socioculturales necesarios para interactuar con el conocimiento, tales como el lenguaje, símbolos y números, información y conocimiento previo, así como también con instrumentos físicos como los computadores y lo emanado de la inteligencia colectiva.   ·         Desarrollar habilidades individuales y colectivas (por ejemplo equipo de trabajo) como: la flexibilidad, creatividad y adaptación en un mundo vertiginoso ·         Interactuar en grupos heterogéneos, tales como relacionarse bien con otros, cooperar y trabajar en equipo, y administrar y resolver conflictos. Entendiendo las realidades globales y locales. ·         Permiten actuar autónomamente, como comprender el contexto en que se actúa y decide, crear y administrar planes de vida y proyectos personales, y defender y afirmar los propios derechos, intereses, necesidades y límites. ·         Concebir el desarrollo tecnológico y sus herramientas (Web 2.0) que se direccionan fundamentalmente a la adaptabilidad a mundo donde el conocimiento es abierto, de construcción colectiva del saber y colaborativa. ·         Desarrollar competencias éticas centradas en el respeto a los derechos civiles, políticos, culturales entre otros. Por ejemplo, derecho de autor, uso inapropiado de la plataforma virtual, posturas de diversos actores sociales. Generar redes sociales distribuidas necesarias para la creatividad. ·         Ser capaces de crear entornos colaborativos, incluso con la utilización de conectividad ubícua y barata Transformaciones Competencias
¿Cómo generar espacios de colaboración e innovación abierta entre los países e instituciones que participan en el Open Seminar?   En primer lugar, la realización de trabajos como este abre espacios de colaboración entre las personas participantes del Open Seminar, lo que representa un primer paso. Resulta relevante el ofrecer una amplia posibilidad de formatos para realizar los trabajos, donde lo principal sea el logro de una reflexión participativa. Ahora al entrar de lleno al tema de cómo generar espacios de colaboración e innovación abierta ha creado grandes expectativas, sobre todo porque el concepto de innovación abierta se está presentando como una especie de panacea. Aunque se conoce que bajo un mismo concepto se comparten muchas similitudes, en el fondo son modelos radicalmente distintos.  Por ello, antes de emprender en un espacio de colaboración e innovación abierta se debería planificar y definir el tipo de innovación abierta que nos interesa y perfilar la forma cómo se lo va a explotar. Considerando la gran cantidad de información que circula en la red, sumado al conocimiento que cada persona ha acumulado durante su vida, se vuelve fundamental generar mecanismos que posibiliten la gestión del conocimiento. En este sentido, la utilización de herramientas como Face Book puede contribuir a difundir conocimiento en los ámbitos de interés de las personas participantes y sus respectivas instituciones, de modo de lograr en un segundo momento, que los grupos sean formados según temáticas de trabajo que puedan resultar complementarias. De esta forma, se sientan las bases de un futuro trabajo colaborativo a mediano y/o largo plazo.El fomento del trabajo en red y la difusión de los conocimientos que están siendo producidos en cada país resultan fundamentales para promover la llamada inteligencia colectiva. De esta forma, se trata de alcanzar la intercreatividad más que la sola interconectividad. Equipo 13
   ¿Qué competencias y transformaciones necesitan desarrollar los profesionales del siglo XXI para desempeñarse de manera exitosa en la Sociedad de la Innovación?   En primera instancia es necesario tener claro lo que significa  competencias  y  transformaciones .    Se dice que una  competencia  es una destreza, una habilidad que se asocia a conocimientos que todo ser humano necesita para desenvolverse o para realizar una función. Las  transformaciones  deben ser entendidas como los cambios acelerados que enfrentan las personas, las sociedades y las cosas, a fin de desembocar en una etapa cualitativa superior.   ¿Qué es ser competente?  Una persona es competente cuando es capaz de desempeñar, en un contexto determinado, una función en forma eficiente bajo la visión de objetivos concretos. La persona competente demuestra una serie de conocimientos, habilidades y aptitudes, incluso comportamientos, que constituyen la base para el desempeño eficaz de una función.    En este contexto, las competencias que los/as profesionales del Siglo XXI necesitan para desarrollarse de manera exitosa en la Sociedad de la Innovación son:    Capacidad de adaptación a los acelerados cambios que experimenta la sociedad actual. Flexibilidad. Empatía. Humildad. Creatividad. Vencer el temor a la incertidumbre. Honestidad. Tolerancia a la frustración. Capacidad para seleccionar, discriminar ordenar y sintetizar   Equipo 13
  Las transformaciones que los/as profesionales del Siglo XXI necesitan para desarrollarse de manera exitosa en la Sociedad de la Innovación son:   Mayor velocidad de cambio y adaptación de los sistemas de educación y capacitación para el uso y apropiación de nuevas tecnologías y estrategias para emprender transformaciones organizativas en las instituciones.   Acelerar su capacidad de adaptación a las nuevas condiciones de la tecnología, la economía y la sociedad.    Buscar su vínculo con las mejoras de la productividad y competitividad; por lo tanto el proceso formativo apunta a la transformación productiva y el desarrollo con equidad social.     La denominada época de la información ha dado paso a la llamada época del conocimiento y, más recientemente, ya se habla de una época de la conceptualización; lo que caracteriza a esta última época es la producción, no sólo de nuevos conocimientos, sino de la capacidad de recrear y reformular el conocimiento en distintas formas; por lo tanto, es ahí donde deben apuntarse los profesionales para desempeñarse de manera exitosa en la actual sociedad.   Transformar su rol pasivo en un rol protagónico para el desarrollo social, económico, intelectual y cultural que les permita insertarse el mundo actual, pasar de ser usuarios a productores de información y conocimiento.   Ir más allá de las puras destrezas técnicas, es decir más allá del saber hacer bien; se requiere que desarrollen destrezas que permitan calidad única en lo que realizan como profesionales y como seres humanos.   Ser conscientes de su entorno, de todo lo que sucede a su alrededor, como estilo y calidad de vida, la familia, la situación educativa, ello les permitirá graduar cambios de comportamiento y llevar a cabo transformaciones para buscar soluciones concretas en contextos propios. Equipo 13
Equipo 14
Equipo 21
Equipo 22   Flexibilidad para adaptarse a entornos que están cambiando Abrir espacios de aprendizaje continuo Capacidad de transferir Convertir el conocimiento externo en una fuente de innovación Capacidad de apertura Adquirir nuevas competencias para convertirse en Traductor Capacidad de Trabajar en red Desarrollar aprendizajes informales a no solo formales Flexibilidad en la manera de producir y distribuir conocimiento Pasar de expertos a una comunidad de expertos Capacidad para gestionar el intercambio de la información entre personas, aprovechando herramientas Web 2.0 TRANSFORMACIÓN COMPETENCIAS
Equipo 22
Equipo 16
 

Compendio Trabajos

  • 1.
    Segunda actividad colaborativainternacional OPENSEMINAR 2.0
  • 2.
  • 3.
  • 4.
  • 5.
  • 6.
  • 7.
    Ramiro Ramírez yAlexandra González
  • 8.
    PROFESIONALES EN ELSIGLO XXI EN LA SOCIEDAD DE LA INNOVACIÓN Mundos / nuevas opciones Transformaciones y aperturas ( Cambio relación Tiempo/Espacio) Debe Adaptarse a los continuos cambios Construyendo Visión de Futuro Medios ya existentes Información disponible Nuevas formas de enseñanza o colaboración y Ser capaz de Trabajar en Generar Paradigmas (esquemas mentales) Romper Nuevos lenguajes técnicos / computacionales (abrirse a) … Conocer Contexto Abre Contexto Exige Visión Orientación a resultados Administrar Usando Trabajadores de la Innovacion Requiere Inteligencias Múltiples para adaptación: Emocional ( conocimiento de si, comunicación), Física (estado y resistencia) Equipos interdisciplinarios Orientándose siempre a resultados Requiere Valores :para Construcción Social Romper Reglas para explorar o conocer Haciendo nuevas preguntas ser Experto FUNCIONAL Su saber disciplinario Flexibilidad Equipo 4
  • 9.
  • 10.
  • 11.
    Guillermo Plaza yAlejandra Delgadillo
  • 12.
  • 13.
  • 14.
  • 15.
    Equipo 11 ·         Adaptarse a las complejidades de los cambios de la sociedad del conocimiento: Cambio de actitud, voluntad de ser parte de un proceso transformador, Comprender el contexto.  ·         Competencia, Intercreatividad construccion colectiva del saber, estar dispuesto a este intercambio creativo, el valor estrategico de la colaboración es la intercreatividad.   ·         Apropiación de tecnología, a través de la inteligencia emergente q apuntan a las nuevas dinámicas del capital social (conocimiento colectivo)  la transformación es la contrucción del capital social. Construir y fortalecer. ·         Aprender a aprender Transformación aprender a desaprender ·         ·         ·         Dominar los instrumentos socioculturales necesarios para interactuar con el conocimiento, tales como el lenguaje, símbolos y números, información y conocimiento previo, así como también con instrumentos físicos como los computadores y lo emanado de la inteligencia colectiva.  ·         Desarrollar habilidades individuales y colectivas (por ejemplo equipo de trabajo) como: la flexibilidad, creatividad y adaptación en un mundo vertiginoso ·         Interactuar en grupos heterogéneos, tales como relacionarse bien con otros, cooperar y trabajar en equipo, y administrar y resolver conflictos. Entendiendo las realidades globales y locales. ·         Permiten actuar autónomamente, como comprender el contexto en que se actúa y decide, crear y administrar planes de vida y proyectos personales, y defender y afirmar los propios derechos, intereses, necesidades y límites. ·         Concebir el desarrollo tecnológico y sus herramientas (Web 2.0) que se direccionan fundamentalmente a la adaptabilidad a mundo donde el conocimiento es abierto, de construcción colectiva del saber y colaborativa. ·         Desarrollar competencias éticas centradas en el respeto a los derechos civiles, políticos, culturales entre otros. Por ejemplo, derecho de autor, uso inapropiado de la plataforma virtual, posturas de diversos actores sociales. Generar redes sociales distribuidas necesarias para la creatividad. ·         Ser capaces de crear entornos colaborativos, incluso con la utilización de conectividad ubícua y barata Transformaciones Competencias
  • 16.
    ¿Cómo generar espaciosde colaboración e innovación abierta entre los países e instituciones que participan en el Open Seminar?   En primer lugar, la realización de trabajos como este abre espacios de colaboración entre las personas participantes del Open Seminar, lo que representa un primer paso. Resulta relevante el ofrecer una amplia posibilidad de formatos para realizar los trabajos, donde lo principal sea el logro de una reflexión participativa. Ahora al entrar de lleno al tema de cómo generar espacios de colaboración e innovación abierta ha creado grandes expectativas, sobre todo porque el concepto de innovación abierta se está presentando como una especie de panacea. Aunque se conoce que bajo un mismo concepto se comparten muchas similitudes, en el fondo son modelos radicalmente distintos.  Por ello, antes de emprender en un espacio de colaboración e innovación abierta se debería planificar y definir el tipo de innovación abierta que nos interesa y perfilar la forma cómo se lo va a explotar. Considerando la gran cantidad de información que circula en la red, sumado al conocimiento que cada persona ha acumulado durante su vida, se vuelve fundamental generar mecanismos que posibiliten la gestión del conocimiento. En este sentido, la utilización de herramientas como Face Book puede contribuir a difundir conocimiento en los ámbitos de interés de las personas participantes y sus respectivas instituciones, de modo de lograr en un segundo momento, que los grupos sean formados según temáticas de trabajo que puedan resultar complementarias. De esta forma, se sientan las bases de un futuro trabajo colaborativo a mediano y/o largo plazo.El fomento del trabajo en red y la difusión de los conocimientos que están siendo producidos en cada país resultan fundamentales para promover la llamada inteligencia colectiva. De esta forma, se trata de alcanzar la intercreatividad más que la sola interconectividad. Equipo 13
  • 17.
      ¿Quécompetencias y transformaciones necesitan desarrollar los profesionales del siglo XXI para desempeñarse de manera exitosa en la Sociedad de la Innovación?   En primera instancia es necesario tener claro lo que significa competencias y transformaciones .   Se dice que una competencia es una destreza, una habilidad que se asocia a conocimientos que todo ser humano necesita para desenvolverse o para realizar una función. Las transformaciones deben ser entendidas como los cambios acelerados que enfrentan las personas, las sociedades y las cosas, a fin de desembocar en una etapa cualitativa superior.   ¿Qué es ser competente? Una persona es competente cuando es capaz de desempeñar, en un contexto determinado, una función en forma eficiente bajo la visión de objetivos concretos. La persona competente demuestra una serie de conocimientos, habilidades y aptitudes, incluso comportamientos, que constituyen la base para el desempeño eficaz de una función.   En este contexto, las competencias que los/as profesionales del Siglo XXI necesitan para desarrollarse de manera exitosa en la Sociedad de la Innovación son:    Capacidad de adaptación a los acelerados cambios que experimenta la sociedad actual. Flexibilidad. Empatía. Humildad. Creatividad. Vencer el temor a la incertidumbre. Honestidad. Tolerancia a la frustración. Capacidad para seleccionar, discriminar ordenar y sintetizar   Equipo 13
  • 18.
      Las transformacionesque los/as profesionales del Siglo XXI necesitan para desarrollarse de manera exitosa en la Sociedad de la Innovación son:   Mayor velocidad de cambio y adaptación de los sistemas de educación y capacitación para el uso y apropiación de nuevas tecnologías y estrategias para emprender transformaciones organizativas en las instituciones.   Acelerar su capacidad de adaptación a las nuevas condiciones de la tecnología, la economía y la sociedad.   Buscar su vínculo con las mejoras de la productividad y competitividad; por lo tanto el proceso formativo apunta a la transformación productiva y el desarrollo con equidad social.    La denominada época de la información ha dado paso a la llamada época del conocimiento y, más recientemente, ya se habla de una época de la conceptualización; lo que caracteriza a esta última época es la producción, no sólo de nuevos conocimientos, sino de la capacidad de recrear y reformular el conocimiento en distintas formas; por lo tanto, es ahí donde deben apuntarse los profesionales para desempeñarse de manera exitosa en la actual sociedad.   Transformar su rol pasivo en un rol protagónico para el desarrollo social, económico, intelectual y cultural que les permita insertarse el mundo actual, pasar de ser usuarios a productores de información y conocimiento.   Ir más allá de las puras destrezas técnicas, es decir más allá del saber hacer bien; se requiere que desarrollen destrezas que permitan calidad única en lo que realizan como profesionales y como seres humanos.   Ser conscientes de su entorno, de todo lo que sucede a su alrededor, como estilo y calidad de vida, la familia, la situación educativa, ello les permitirá graduar cambios de comportamiento y llevar a cabo transformaciones para buscar soluciones concretas en contextos propios. Equipo 13
  • 19.
  • 20.
  • 21.
    Equipo 22  Flexibilidad para adaptarse a entornos que están cambiando Abrir espacios de aprendizaje continuo Capacidad de transferir Convertir el conocimiento externo en una fuente de innovación Capacidad de apertura Adquirir nuevas competencias para convertirse en Traductor Capacidad de Trabajar en red Desarrollar aprendizajes informales a no solo formales Flexibilidad en la manera de producir y distribuir conocimiento Pasar de expertos a una comunidad de expertos Capacidad para gestionar el intercambio de la información entre personas, aprovechando herramientas Web 2.0 TRANSFORMACIÓN COMPETENCIAS
  • 22.
  • 23.
  • 24.