Servicio de Urgencias
Hospital General de Zona #30 Mexicali B.C
R1 UMQx Michelle N. Peraza Perales
Derrame pleural
Definición
Se define como la acumulación anormal de líquido en la cavidad pleural
debido a una producción excesiva de éste o a una incapacidad para su
reabsorción.
0,26 ml de líquido/kg de peso corporal
5 a 10 ml en cada hemitórax
Epidemiología
Prevalencia estimada de 400 casos por 100.000
habitantes/USA
Se estima aprox. 1,5 millones de pacientes
desarrollan una DP cada año
México, la frecuencia de Derrame Pleural se ha
descrito únicamente a nivel hospitalario /
principales causas /derrame por Tuberculosis y el
derrame paraneumónico.
• El líquido pleural es una pequeña cantidad
de líquido que llena la cavidad entre las
capas de la pleura y permite que la pleura
se deslice suavemente.
• ingresa al espacio pleural a través de los
capilares sistémicos conducidos por
diferencias en las presiones hidrostáticas y
oncótica entre las dos pleuras y el espacio
pleural
• El liquido pleural es reabsorbido por el
sistema linfático
Fisiopatología
Etiología
• DP se asocia con más de 50
etiologías
• Estudio en 3.000 px/
toracentesis diagnóstica, 75%
/IC/neumonía, neoplasia y tb
• no se logró un diagnóstico final
en el 20% de los casos
Advances in pleural effusion diagnostics, Ferreiro Lucia, Toubes María E/ 22 Oct 2019.
Fisiopatología
Presión hidrostática
Presión oncótica
Advances in pleural effusion diagnostics, Ferreiro Lucia, Toubes María E/ 22 Oct 2019.
desequilibrio entre las fuerzas hidrostáticas y
oncótica en la circulación pulmonar o sistémica
Trasudado (aumento de la presión hidrostática en los
capilares pleurales, o presión negativa en el espacio
pleural, o reducción de la presión oncótica en
los capilares pulmonares)
Exudado (aumento de la permeabilidad en el capilares
u obstrucción del drenaje linfático del pulmón)
Los primeros resultan de un desequilibrio entre las fuerzas
hidrostáticas y oncóticas en la circulación pulmonar o
sistémica, mientras que los segundos se producen por un
aumento de la permeabilidad vascular.
Normativa SEPAR/ Normativa sobre el diagnóstico y tratamiento del derrame pleural. Actualización, Garrido Victoria
Villena, Arch Bronconeumol. 2014;50(6):235–249
Trasudados e IC
Insuficiencia cardíaca/ diagnóstico de DP causado por IC se establece por
una sintomatología característica, la presencia de Cardiomegalia y
DP bilateral en radiografía de tórax.
El diagnóstico se confirma mediante este método en el 80% de los casos
evita la toracentesis
DP causada por IC es la causa más frecuente de transudado
Hasta el 87% de los pacientes hospitalizados por una IC que requiere terapia diurética
desarrollan una DP
Advances in pleural effusion diagnostics, Ferreiro Lucia, Toubes María E/ 22 Oct 2019.
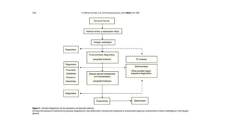
Diagnóstico
• Primer paso en la evaluación de los pacientes con derrame pleural es
distinguir características de liquido pleural
• La diferenciación entre trasudados y exudados
• los criterios de Light siguen siendo el método estándar desde que se
formularon en 1972.
Criterios de Light
derrame exudativo cuando tiene cualquiera de
los siguientes signos:
• Relación proteína del líquido pleural/proteína
sérica >0,5
• Relación lactato deshidrogenasa (LDH) del
líquido fluido pleura/LDH sérica > 0,6
• Un nivel de LDH en el líquido pleural >200 UI/l
(o >67% del límite superior del rango normal
para el nivel sérico de LDH).
• Borramiento u obliteración de los ángulos
costofrénico y cardiofrénico
Rx de tórax es la primera prueba que se realiza para
confirmar la presencia de líquido pleural.
radiografía lateral del tórax en posición de pie /En
esa posición, 75 mL de líquido producen el
borramiento del ángulo costofrénico posterior. El
borramiento del ángulo costofrénico lateral suele
necesitar cerca de 175 mL, pero puede requerir
hasta 500 mL. Los derrames pleurales más grandes
opacifican porciones del hemitórax y pueden
provocar desplazamiento mediastínico; los
derrames > 4 L pueden causar opacificación
completa del hemitórax y desplazamiento
mediastínico hacia el lado contralateral.
Ecografía en
derrame pleural
• Alta sensibilidad
• Detecta hasta 5ml de
líquido en espacio pleural
• Derrames loculados
• Engrosamientos pleurales,
orienta hacia un DP de
exudado
• LP: Liquido
Pleural
• L: Loculación
• S: Septo
b
Rx Ecografía TAC en DP
• Confirma el DX.
• Portátil con radiación.
• Localiza el derrame
pleural.
• DX rápido.
• Realizar el Rx lateral y
PA (sospecha clínica).
• Confirma el DX.
• Portátil sin radiación.
• Diferencia imagen
líquida o sólida.
• Localización de DP
pequeños.
• Dirigir el punto de
entrada de la
toracocentesis.
• Localiza, determina y
define el tamaño del DP.
• Detecta engrosamiento
pleural; masas.
• Evalúa el parénquima y
la pleura.
• NO se realiza de rutina.
Si con el análisis del LP no es posible establecer un
diagnóstico, se tomarán muestras histológicas
pleurales, mediante biopsia pleural transparietal
diagnostic approach in pleural effusion, Oyonarte, Maite, Enfermedades pulmonares en el adulto,vol.26 num3
páginas 313-324, 2015
.
La broncoscopia está indicada cuando coexisten síntomas bronquiales
(hemoptisis, cambios en la tos o expectoración), o datos radiológicos
como nódulos o masas pulmonares, o sugestivos de obstrucción
bronquial
diagnostic approach in pleural effusion, Oyonarte, Maite, Enfermedades pulmonares en el adulto,vol.26 num3
páginas 313-324, 2015
.
Tratamiento
• Los objetivos son controlar la infección con el antibiótico
apropiado
• drenar el DP infectado y/o complicado
• El tratamiento antibiótico debe comenzarse de forma empírica y
precoz
• ajustarlo al resultado de los cultivos
diagnostic approach in pleural effusion, Oyonarte, Maite, Enfermedades pulmonares en el adulto,vol.26 num3
páginas 313-324, 2015
Antibioticoterapia
• combinación de cefalosporina de tercera generación asociada a clindamicina o
metronidazol
• monoterapia con amoxicilina-clavulánico
• pacientes alérgicos a las penicilinas pueden recibir tratamiento con clindamicina,
habitualmente en combinación con una quinolona.
• Si el origen es una infección nosocomial los antibióticos recomendados incluyen
vancomicina o linezolid (contra el S. aureus meticilín-resistente), las penicilinas
antipseudomonas (piperacilina-tazobactam), carbapenem, o cefalosporinas de
tercera generación con metronidazol.
diagnostic approach in pleural effusion, Oyonarte, Maite, Enfermedades pulmonares en el adulto,vol.26 num3
páginas 313-324, 2015
.
• La toracocentesis evacuadora es un procedimiento terapéutico eficaz
cuando el DP es de tamaño moderado y no cumple los criterios de
drenaje con tubo torácico
• El drenaje torácico está indicado en todos los casos de empiema o
DPPN complicado (pH menor de 7,20, derrame loculado o gérmenes
en el LP)
• En caso de no disponer de la determinación de pH, la glucosa menor
de 60 mg/dl y la LDH mayor de 1.000 U/l son útiles para identificar la
necesidad de un drenaje pleural1
diagnostic approach in pleural effusion, Oyonarte, Maite, Enfermedades pulmonares en el adulto,vol.26 num3
páginas 313-324, 2015
.
DP por TB
prueba de adenosina
deaminasa (ADA)
Normativa SEPAR/ Normativa sobre el diagnóstico y tratamiento del derrame pleural.
Actualización, Garrido Victoria Villena, Arch Bronconeumol. 2014;50(6):235–249
Normativa SEPAR/ Normativa sobre el diagnóstico y tratamiento del derrame pleural. Actualización, Garrido Victoria
Villena, Arch Bronconeumol. 2014;50(6):235–249
Fundamentos TecnicasCM, Toracocentesis.2013

Derrame pleural

  • 1.
    Servicio de Urgencias HospitalGeneral de Zona #30 Mexicali B.C R1 UMQx Michelle N. Peraza Perales Derrame pleural
  • 2.
    Definición Se define comola acumulación anormal de líquido en la cavidad pleural debido a una producción excesiva de éste o a una incapacidad para su reabsorción. 0,26 ml de líquido/kg de peso corporal 5 a 10 ml en cada hemitórax
  • 3.
    Epidemiología Prevalencia estimada de400 casos por 100.000 habitantes/USA Se estima aprox. 1,5 millones de pacientes desarrollan una DP cada año México, la frecuencia de Derrame Pleural se ha descrito únicamente a nivel hospitalario / principales causas /derrame por Tuberculosis y el derrame paraneumónico.
  • 4.
    • El líquidopleural es una pequeña cantidad de líquido que llena la cavidad entre las capas de la pleura y permite que la pleura se deslice suavemente. • ingresa al espacio pleural a través de los capilares sistémicos conducidos por diferencias en las presiones hidrostáticas y oncótica entre las dos pleuras y el espacio pleural • El liquido pleural es reabsorbido por el sistema linfático Fisiopatología
  • 5.
    Etiología • DP seasocia con más de 50 etiologías • Estudio en 3.000 px/ toracentesis diagnóstica, 75% /IC/neumonía, neoplasia y tb • no se logró un diagnóstico final en el 20% de los casos Advances in pleural effusion diagnostics, Ferreiro Lucia, Toubes María E/ 22 Oct 2019.
  • 6.
    Fisiopatología Presión hidrostática Presión oncótica Advancesin pleural effusion diagnostics, Ferreiro Lucia, Toubes María E/ 22 Oct 2019. desequilibrio entre las fuerzas hidrostáticas y oncótica en la circulación pulmonar o sistémica
  • 8.
    Trasudado (aumento dela presión hidrostática en los capilares pleurales, o presión negativa en el espacio pleural, o reducción de la presión oncótica en los capilares pulmonares) Exudado (aumento de la permeabilidad en el capilares u obstrucción del drenaje linfático del pulmón) Los primeros resultan de un desequilibrio entre las fuerzas hidrostáticas y oncóticas en la circulación pulmonar o sistémica, mientras que los segundos se producen por un aumento de la permeabilidad vascular. Normativa SEPAR/ Normativa sobre el diagnóstico y tratamiento del derrame pleural. Actualización, Garrido Victoria Villena, Arch Bronconeumol. 2014;50(6):235–249
  • 9.
    Trasudados e IC Insuficienciacardíaca/ diagnóstico de DP causado por IC se establece por una sintomatología característica, la presencia de Cardiomegalia y DP bilateral en radiografía de tórax. El diagnóstico se confirma mediante este método en el 80% de los casos evita la toracentesis DP causada por IC es la causa más frecuente de transudado Hasta el 87% de los pacientes hospitalizados por una IC que requiere terapia diurética desarrollan una DP Advances in pleural effusion diagnostics, Ferreiro Lucia, Toubes María E/ 22 Oct 2019.
  • 10.
    Diagnóstico • Primer pasoen la evaluación de los pacientes con derrame pleural es distinguir características de liquido pleural • La diferenciación entre trasudados y exudados • los criterios de Light siguen siendo el método estándar desde que se formularon en 1972.
  • 11.
    Criterios de Light derrameexudativo cuando tiene cualquiera de los siguientes signos: • Relación proteína del líquido pleural/proteína sérica >0,5 • Relación lactato deshidrogenasa (LDH) del líquido fluido pleura/LDH sérica > 0,6 • Un nivel de LDH en el líquido pleural >200 UI/l (o >67% del límite superior del rango normal para el nivel sérico de LDH).
  • 12.
    • Borramiento uobliteración de los ángulos costofrénico y cardiofrénico Rx de tórax es la primera prueba que se realiza para confirmar la presencia de líquido pleural. radiografía lateral del tórax en posición de pie /En esa posición, 75 mL de líquido producen el borramiento del ángulo costofrénico posterior. El borramiento del ángulo costofrénico lateral suele necesitar cerca de 175 mL, pero puede requerir hasta 500 mL. Los derrames pleurales más grandes opacifican porciones del hemitórax y pueden provocar desplazamiento mediastínico; los derrames > 4 L pueden causar opacificación completa del hemitórax y desplazamiento mediastínico hacia el lado contralateral.
  • 13.
    Ecografía en derrame pleural •Alta sensibilidad • Detecta hasta 5ml de líquido en espacio pleural • Derrames loculados • Engrosamientos pleurales, orienta hacia un DP de exudado • LP: Liquido Pleural • L: Loculación • S: Septo
  • 14.
    b Rx Ecografía TACen DP • Confirma el DX. • Portátil con radiación. • Localiza el derrame pleural. • DX rápido. • Realizar el Rx lateral y PA (sospecha clínica). • Confirma el DX. • Portátil sin radiación. • Diferencia imagen líquida o sólida. • Localización de DP pequeños. • Dirigir el punto de entrada de la toracocentesis. • Localiza, determina y define el tamaño del DP. • Detecta engrosamiento pleural; masas. • Evalúa el parénquima y la pleura. • NO se realiza de rutina.
  • 15.
    Si con elanálisis del LP no es posible establecer un diagnóstico, se tomarán muestras histológicas pleurales, mediante biopsia pleural transparietal diagnostic approach in pleural effusion, Oyonarte, Maite, Enfermedades pulmonares en el adulto,vol.26 num3 páginas 313-324, 2015 .
  • 16.
    La broncoscopia estáindicada cuando coexisten síntomas bronquiales (hemoptisis, cambios en la tos o expectoración), o datos radiológicos como nódulos o masas pulmonares, o sugestivos de obstrucción bronquial diagnostic approach in pleural effusion, Oyonarte, Maite, Enfermedades pulmonares en el adulto,vol.26 num3 páginas 313-324, 2015 .
  • 17.
    Tratamiento • Los objetivosson controlar la infección con el antibiótico apropiado • drenar el DP infectado y/o complicado • El tratamiento antibiótico debe comenzarse de forma empírica y precoz • ajustarlo al resultado de los cultivos diagnostic approach in pleural effusion, Oyonarte, Maite, Enfermedades pulmonares en el adulto,vol.26 num3 páginas 313-324, 2015
  • 18.
    Antibioticoterapia • combinación decefalosporina de tercera generación asociada a clindamicina o metronidazol • monoterapia con amoxicilina-clavulánico • pacientes alérgicos a las penicilinas pueden recibir tratamiento con clindamicina, habitualmente en combinación con una quinolona. • Si el origen es una infección nosocomial los antibióticos recomendados incluyen vancomicina o linezolid (contra el S. aureus meticilín-resistente), las penicilinas antipseudomonas (piperacilina-tazobactam), carbapenem, o cefalosporinas de tercera generación con metronidazol. diagnostic approach in pleural effusion, Oyonarte, Maite, Enfermedades pulmonares en el adulto,vol.26 num3 páginas 313-324, 2015 .
  • 19.
    • La toracocentesisevacuadora es un procedimiento terapéutico eficaz cuando el DP es de tamaño moderado y no cumple los criterios de drenaje con tubo torácico • El drenaje torácico está indicado en todos los casos de empiema o DPPN complicado (pH menor de 7,20, derrame loculado o gérmenes en el LP) • En caso de no disponer de la determinación de pH, la glucosa menor de 60 mg/dl y la LDH mayor de 1.000 U/l son útiles para identificar la necesidad de un drenaje pleural1 diagnostic approach in pleural effusion, Oyonarte, Maite, Enfermedades pulmonares en el adulto,vol.26 num3 páginas 313-324, 2015 .
  • 20.
    DP por TB pruebade adenosina deaminasa (ADA) Normativa SEPAR/ Normativa sobre el diagnóstico y tratamiento del derrame pleural. Actualización, Garrido Victoria Villena, Arch Bronconeumol. 2014;50(6):235–249
  • 21.
    Normativa SEPAR/ Normativasobre el diagnóstico y tratamiento del derrame pleural. Actualización, Garrido Victoria Villena, Arch Bronconeumol. 2014;50(6):235–249
  • 22.