Diabetes Gestacional
Jose Eduardo Hernandez Alvarado
Obstetricia 803
DefinicionesGRR
La diabetes mellitus gestacional es definida como la intolerancia a los carbohidratos
con diversos grados de severidad que se reconoce por primera vez durante el
embarazo, y que puede o no resolverse después del embarazo.
Diabetes pregestacional o preexistente se refiere a pacientes conocidas
con diabetes tipo 1 o 2 que se embarazan.
Epidemiologia
• Del 3 al 4% de las mujeres mexicanas
manifiestan esta enfermedad
• Ocupa aproximadamente 5% de
todos los diagnósticos efectuados en
la consulta externa de obstetricia
(cuarto diagnóstico más frecuente)
• 11 y 9% de las hospitalizaciones en
el servicio de ginecología y
obstetricia y en la Unidad de
Cuidados Intensivos de Adultos
Metabolismo
Integración
metabólica
Formación
de cuerpos
cetónicos
Sistema
pancreático
dependiente
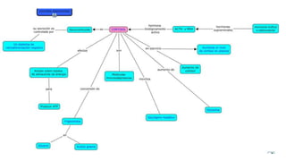
Anabolismo en estado
posprandial
5-6 hrs después de la ingesta
↓ producción hepática de
glucosa
Caracterizado por la
resistencia a la insulina
↓ 50 -70% la utilización de la
glucosa.
Durante el 3er trimestre
Mediado por
Lactogeno placentario
Cortisol
Prolactina
Progesterona Producen
↑ secreción de insulina en las
células β
Se compensa con
En condiciones normales tiene la
ventaja de:
1.-aumentar el flujo de glucosa al
feto, incrementando el
anabolismo fetal
2.-mayor resistencia en musculo
esquelético que en adiposo,
también ↑ anabolismo materno.
Catabolismo
en estado de
ayuno
↓ de
concentraciones de
glucosa plasmatica
Catabolismo de lípidos
↓ alanina
Menor umbral para
liberación de insulina
Producción de
cuerpos cetónicos
Lactogeno
placentario
Lipolisis de
tejido adiposo
Lactogeno placentario
• Se eleva hasta 30 veces
durante la gestación.
• Esta hormona pertenece al
grupo de la hormona de
crecimiento
• Incluso se la considera una
hormona contrainsulínica.
Hormona placentaria de crecimiento
• Difiere de la hormona hipofisiaria en solo 13 aa
• Se eleva entre 6 y 8 veces durante la gestación
• Reemplaza a la HC hipofisiaria en la circulación materna alrededor de
la semana 20 de gestación
• Contribuye a aumentar el grado de resistencia a la insulina
Factor de necrosis tumoral alfa
• impide la señal de la insulina
• Aumentar la fosforilación de residuos de serina-treonina del IRS-1
(sustrato del receptor de insulina 1)
• Impide la fosforilación de tirosina tanto en la subunidad b del mismo
receptor de insulina, como del IRS-1.
Adipocitocinas
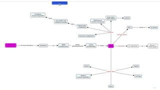
Cambios celulares
• Normalmente, al fijarse a su
receptor la insulina activa a la
subunidad b del mismo
• Adquiere actividad de tirosincinasa
• se activa el IRS-1, lo cual causa la
activación de la PI-3 K
• Al final permite la movilización de
los transportadores de glucosa
(GLUT-4) hacia la membrana celular
• Permitiendo la entrada de la glucosa
a la célula para su metabolismo
Generalidades de la patogenia
• En la segunda mitad de la gestación se requiere un estado fisiológico
de resistencia a la insulina
• Dirige los nutrientes almacenados en la madre hacia la unidad
fetoplacentaria
• Dar un crecimiento adecuado al feto
la resistencia a
la insulina es
más acentuada
crecimiento
acelerado del
feto
Consejos preconcepcionales
• Interrogar a toda mujer en etapa reproductiva con diabetes el deseo de
embarazo y dar consejo preconcepcional y de lo contrario proporcionar
consejo sobre método anticonceptivo.
• Lograr un control glucémico estricto en la etapa preconcepcional y
determinar la cifra HB A1c para recomendar un embarazo cuando sea
menor a 6.5%. Así como, evitarlo si el valor sobrepasa el 10%.
• Establecer si existe daño por micro o macroangiopatía.
• Determinar el estado de la función tiroidea en caso de tratarse de
diabetes tipo 1.
Consejos preconcepcionales
• Suspender los hipoglucemiantes orales y las insulinas no aprobadas
durante el embarazo (glargina y detemir) al momento del diagnóstico
del mismo.
• Suspender los inhibidores de la ECA y los ARA 2 y usar alfametildopa,
nifedipina, labetalol o hidralazina.
• Suspender Estatinas y Fibratos.
Detección de diabetes gestacional
• Realizar tamiz con 50g a toda mujer embarazada a la semana 24 a 28
de gestación. En pacientes con varios factores de riesgo se realizará
en cualquier momento del embarazo; si el resultado es negativo, se
repetirá a la semana 24 a 28 de gestación.
• Se considerará positiva con valores por arriba de 130mg/dl y
diagnóstica con un valor mayor a 180 mg /dl.
• Se debe realizar curva de tolerancia a la glucosa en las 24 a 28 sdg en
grupos de alto riesgo, en pacientes con diabetes gestacional en
embarazo previo o en toda mujer con prueba de tamiz positiva.
Criterios diagnósticos
Criterios
diagnósticos
Objetivos glucémicos en DM Gestacional
• Preprandial 95 mg / dl (5,3 mmol / L) y, o bien
• Una hora posprandial 140 mg / dl (7,8 mmol / L) o
• De dos horas postprandial 120 mg / dl (6,7 mmol / L)
Objetivos en DMG preexistente
• Antes de la comida, la hora de acostarse y durante la noche la glucosa
60-99 mg / dl (3.3 a 5.4 mmol / L)
• Pico postprandial de la glucosa 100-129 mg / dl (5.4 a 7.1 mmol / L)
• A1C, un 6,0%
Clasificación White modificada
Clasificación White modificada
Criterios de mal pronostico (Pedersen)
Criterios de mal pronostico (Pedersen)
Trastornos hipertensivos 40%
Polihidramnios 18%
Cetoacidosis 9.3%
Pielonefritis 10.3%
Negligencia 22.4%
Vigilancia y seguimiento
Aproximadamente el 90% de las
pacientes diabéticas embarazadas logran
la meta terapéutica sólo con la dieta.
El consumo de carbohidratos puede
variar entre el 40 y 45% del total de
calorías, evitar carbohidratos simples o
de alto índice glucémico. Se recomienda
un aporte de proteinas entre 20 y 25% y
las grasas saturadas no deben exceder de
10% del total de lípidos.
La dieta se fraccionará en tercios y en las
pacientes tratadas con insulina la dieta se
fraccionará en cuartos o quintos con
colación nocturna para evitar hipoglucemia.
El efecto de la dieta combinado con el
ejercicio ha demostrado que mejora los
niveles de glucemia y favorece la pérdida
de peso.
Control prenatal
Control prenatal
Tratamiento
El tratamiento farmacológico se debe considerar cuando la dieta y el ejercicio
no logran las cifras meta (menor de 95 en ayuno y 140 mg 1 hora postprandial)
para el control de la glucosa en sangre en un periodo de 2 semanas.
Las pacientes deben ser vistas para evaluación clínica cada 1-2 semanas
(dependiendo del grado de control glucémico) hasta la semana 34, después
serán evaluadas cada semana.
Serán hospitalizadas para un adecuado control glucémico cuando los valores de
glucemia ayuno sean mayores de 140mg/dl.
Insulinoterapia
• Los análogos de insulina de acción rápida como lispro y aspart son
seguros en el embarazo tienen algunos beneficios comparados con la
insulina rápida menos episodios de hipoglucemia, un mejor control
de la glucemia postprandial, mayor satisfacción de la paciente.
• La insulina de acción intermedia (NPH) es también segura y se utiliza
en combinación con las anteriores
El esquema de tratamiento con insulina
consiste en:
Dos aplicaciones diarias como mínimo
Combinación de insulina de acción rápida e intermedia administrada 30 minutos antes del desayuno y de la cena.
Los requerimientos varían desde 0.3 UI a 1.5 UI por kilo de peso real y de acuerdo al descontrol que presenten,
así como a la presencia de sobrepeso, edad gestacional y enfermedades que modifiquen la glucemia como la
hiper-emesis gravídica.
La dosis total calculada se dividirá en 2/3 pre-desayuno 1/3 pre-cena (30 minutos antes de los alimentos). La
razón NPH/Rápida será 2/1 pre-desayuno y 1/1 pre-cena.
Se recomienda iniciar con la mínima dosis de insulina y gradualmente incrementarla de acuerdo al automonitoreo con
glucemias capilares pre y postprandiales, por lo menos tres veces por semana.
Dietoterapia
Ganancia de peso
Criterios de internación
En la primera consulta si la embarazada:
• Esta con mal control metabólico.
En cualquier momento del embarazo ante:
• La necesidad de comenzar con insulinoterapia.
• En caso de complicaciones como descompensación metabólica,
infección urinaria alta o preeclampsia
• Necesidad de maduración pulmonar con corticoides.
• Complicaciones obstétricas.
Terminación del embarazo
Al llegar al término.
• · Sin tener en cuenta la madurez pulmonar si:
- Hay sufrimiento fetal.
- Preeclampsia severa o eclampsia severa.
- Retardo del crecimiento intrauterino.
- Rotura prematura de membranas.
- Hemorragias.
• · Comprobada la madurez pulmonar:
- Cuando hay labilidad metabólica.
- Si el feto es macrosómico.
Si hay sospecha ecográfica de
macrosomía y la estimación del
tamaño fetal está entre 4000 y
4500 g se permite una prueba de
parto, pero si la estimación es de
más de 4500g se indicara la
cesárea.
Insulinoterapia
en la
resolución del
embarazo
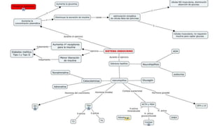
Criterios para elección de anticonceptivos
• Categorías: 1=usar en cualquier circunstancia, 2= en general use el método, 3= No se
recomienda a menos que otros métodos no estén disponibles o no sean aceptados, 4=
no se debe usar. A= Aceptar, no hay razón médica para negar procedimiento, C=
Cuidados, realizar procedimiento con preparación y precauciones adicionales, R=
Retrasar el procedimiento debe ser retrasado hasta que la condición sea corregida. E=
Especial, el procedimiento debe llevarse a cabo en lugares con personal experimentado
y equipo necesario para proveer anestesia general y apoyo médico de respaldo.
Bibliografía
1. American Diabetes Asociation. STANDARDS OF MEDICAL CARE IN DIABETES—2015.
THE JOURNAL OF CLINICAL AND APPLIED RESEARCH AND EDUCATION DIABETES CARE.
2015 ENERO; 38(SUPLEMENTO 1).
2. GARCIA GARCIA C. DIABETES MELLITUS GESTACIONAL. Medicina Interna de México.
2008 Marzo-Abril; 24(2).
3. Perichart Perera , Alonso de la Vega , Ortega González. Fisiopatología y atención
nutricia de pacientes con diabetes gestacional. Ginecologia y Obstetricia de México.
2006 Abril; 74(4).
4. Consejo de Salubridad General. Guia de Referencia Rapida del Diagnostico y
Tratamiento de la Diabetes en el Embrazo. Mexico Distrito Federal: Secretaria de
Salud.
5. Burrow GN, Ferris TF. Complicaciones médicas durante el embarazo. 4th ed.
Philadelphia: Panamericana; 1996.
6. Fiorelli Rodriguez S, Alfaro Rodriguez HJ. Complicaciones médicas en el embarazo.
Primera ed. Mexico D.F.: McGraw-Hill; 1996.
Gracias

Diabetes gestacional

  • 1.
    Diabetes Gestacional Jose EduardoHernandez Alvarado Obstetricia 803
  • 2.
    DefinicionesGRR La diabetes mellitusgestacional es definida como la intolerancia a los carbohidratos con diversos grados de severidad que se reconoce por primera vez durante el embarazo, y que puede o no resolverse después del embarazo. Diabetes pregestacional o preexistente se refiere a pacientes conocidas con diabetes tipo 1 o 2 que se embarazan.
  • 3.
    Epidemiologia • Del 3al 4% de las mujeres mexicanas manifiestan esta enfermedad • Ocupa aproximadamente 5% de todos los diagnósticos efectuados en la consulta externa de obstetricia (cuarto diagnóstico más frecuente) • 11 y 9% de las hospitalizaciones en el servicio de ginecología y obstetricia y en la Unidad de Cuidados Intensivos de Adultos
  • 4.
  • 8.
  • 9.
  • 10.
  • 11.
    Anabolismo en estado posprandial 5-6hrs después de la ingesta ↓ producción hepática de glucosa Caracterizado por la resistencia a la insulina ↓ 50 -70% la utilización de la glucosa. Durante el 3er trimestre Mediado por Lactogeno placentario Cortisol Prolactina Progesterona Producen ↑ secreción de insulina en las células β Se compensa con En condiciones normales tiene la ventaja de: 1.-aumentar el flujo de glucosa al feto, incrementando el anabolismo fetal 2.-mayor resistencia en musculo esquelético que en adiposo, también ↑ anabolismo materno.
  • 12.
    Catabolismo en estado de ayuno ↓de concentraciones de glucosa plasmatica Catabolismo de lípidos ↓ alanina Menor umbral para liberación de insulina Producción de cuerpos cetónicos Lactogeno placentario Lipolisis de tejido adiposo
  • 17.
    Lactogeno placentario • Seeleva hasta 30 veces durante la gestación. • Esta hormona pertenece al grupo de la hormona de crecimiento • Incluso se la considera una hormona contrainsulínica.
  • 18.
    Hormona placentaria decrecimiento • Difiere de la hormona hipofisiaria en solo 13 aa • Se eleva entre 6 y 8 veces durante la gestación • Reemplaza a la HC hipofisiaria en la circulación materna alrededor de la semana 20 de gestación • Contribuye a aumentar el grado de resistencia a la insulina
  • 19.
    Factor de necrosistumoral alfa • impide la señal de la insulina • Aumentar la fosforilación de residuos de serina-treonina del IRS-1 (sustrato del receptor de insulina 1) • Impide la fosforilación de tirosina tanto en la subunidad b del mismo receptor de insulina, como del IRS-1.
  • 20.
  • 21.
    Cambios celulares • Normalmente,al fijarse a su receptor la insulina activa a la subunidad b del mismo • Adquiere actividad de tirosincinasa • se activa el IRS-1, lo cual causa la activación de la PI-3 K • Al final permite la movilización de los transportadores de glucosa (GLUT-4) hacia la membrana celular • Permitiendo la entrada de la glucosa a la célula para su metabolismo
  • 22.
    Generalidades de lapatogenia • En la segunda mitad de la gestación se requiere un estado fisiológico de resistencia a la insulina • Dirige los nutrientes almacenados en la madre hacia la unidad fetoplacentaria • Dar un crecimiento adecuado al feto la resistencia a la insulina es más acentuada crecimiento acelerado del feto
  • 26.
    Consejos preconcepcionales • Interrogara toda mujer en etapa reproductiva con diabetes el deseo de embarazo y dar consejo preconcepcional y de lo contrario proporcionar consejo sobre método anticonceptivo. • Lograr un control glucémico estricto en la etapa preconcepcional y determinar la cifra HB A1c para recomendar un embarazo cuando sea menor a 6.5%. Así como, evitarlo si el valor sobrepasa el 10%. • Establecer si existe daño por micro o macroangiopatía. • Determinar el estado de la función tiroidea en caso de tratarse de diabetes tipo 1.
  • 27.
    Consejos preconcepcionales • Suspenderlos hipoglucemiantes orales y las insulinas no aprobadas durante el embarazo (glargina y detemir) al momento del diagnóstico del mismo. • Suspender los inhibidores de la ECA y los ARA 2 y usar alfametildopa, nifedipina, labetalol o hidralazina. • Suspender Estatinas y Fibratos.
  • 28.
    Detección de diabetesgestacional • Realizar tamiz con 50g a toda mujer embarazada a la semana 24 a 28 de gestación. En pacientes con varios factores de riesgo se realizará en cualquier momento del embarazo; si el resultado es negativo, se repetirá a la semana 24 a 28 de gestación. • Se considerará positiva con valores por arriba de 130mg/dl y diagnóstica con un valor mayor a 180 mg /dl. • Se debe realizar curva de tolerancia a la glucosa en las 24 a 28 sdg en grupos de alto riesgo, en pacientes con diabetes gestacional en embarazo previo o en toda mujer con prueba de tamiz positiva.
  • 29.
  • 30.
  • 31.
    Objetivos glucémicos enDM Gestacional • Preprandial 95 mg / dl (5,3 mmol / L) y, o bien • Una hora posprandial 140 mg / dl (7,8 mmol / L) o • De dos horas postprandial 120 mg / dl (6,7 mmol / L)
  • 32.
    Objetivos en DMGpreexistente • Antes de la comida, la hora de acostarse y durante la noche la glucosa 60-99 mg / dl (3.3 a 5.4 mmol / L) • Pico postprandial de la glucosa 100-129 mg / dl (5.4 a 7.1 mmol / L) • A1C, un 6,0%
  • 33.
  • 34.
  • 35.
    Criterios de malpronostico (Pedersen) Criterios de mal pronostico (Pedersen) Trastornos hipertensivos 40% Polihidramnios 18% Cetoacidosis 9.3% Pielonefritis 10.3% Negligencia 22.4%
  • 36.
    Vigilancia y seguimiento Aproximadamenteel 90% de las pacientes diabéticas embarazadas logran la meta terapéutica sólo con la dieta. El consumo de carbohidratos puede variar entre el 40 y 45% del total de calorías, evitar carbohidratos simples o de alto índice glucémico. Se recomienda un aporte de proteinas entre 20 y 25% y las grasas saturadas no deben exceder de 10% del total de lípidos. La dieta se fraccionará en tercios y en las pacientes tratadas con insulina la dieta se fraccionará en cuartos o quintos con colación nocturna para evitar hipoglucemia. El efecto de la dieta combinado con el ejercicio ha demostrado que mejora los niveles de glucemia y favorece la pérdida de peso.
  • 37.
  • 38.
  • 39.
    Tratamiento El tratamiento farmacológicose debe considerar cuando la dieta y el ejercicio no logran las cifras meta (menor de 95 en ayuno y 140 mg 1 hora postprandial) para el control de la glucosa en sangre en un periodo de 2 semanas. Las pacientes deben ser vistas para evaluación clínica cada 1-2 semanas (dependiendo del grado de control glucémico) hasta la semana 34, después serán evaluadas cada semana. Serán hospitalizadas para un adecuado control glucémico cuando los valores de glucemia ayuno sean mayores de 140mg/dl.
  • 40.
    Insulinoterapia • Los análogosde insulina de acción rápida como lispro y aspart son seguros en el embarazo tienen algunos beneficios comparados con la insulina rápida menos episodios de hipoglucemia, un mejor control de la glucemia postprandial, mayor satisfacción de la paciente. • La insulina de acción intermedia (NPH) es también segura y se utiliza en combinación con las anteriores
  • 41.
    El esquema detratamiento con insulina consiste en: Dos aplicaciones diarias como mínimo Combinación de insulina de acción rápida e intermedia administrada 30 minutos antes del desayuno y de la cena. Los requerimientos varían desde 0.3 UI a 1.5 UI por kilo de peso real y de acuerdo al descontrol que presenten, así como a la presencia de sobrepeso, edad gestacional y enfermedades que modifiquen la glucemia como la hiper-emesis gravídica. La dosis total calculada se dividirá en 2/3 pre-desayuno 1/3 pre-cena (30 minutos antes de los alimentos). La razón NPH/Rápida será 2/1 pre-desayuno y 1/1 pre-cena. Se recomienda iniciar con la mínima dosis de insulina y gradualmente incrementarla de acuerdo al automonitoreo con glucemias capilares pre y postprandiales, por lo menos tres veces por semana.
  • 42.
  • 43.
  • 44.
    Criterios de internación Enla primera consulta si la embarazada: • Esta con mal control metabólico. En cualquier momento del embarazo ante: • La necesidad de comenzar con insulinoterapia. • En caso de complicaciones como descompensación metabólica, infección urinaria alta o preeclampsia • Necesidad de maduración pulmonar con corticoides. • Complicaciones obstétricas.
  • 45.
    Terminación del embarazo Alllegar al término. • · Sin tener en cuenta la madurez pulmonar si: - Hay sufrimiento fetal. - Preeclampsia severa o eclampsia severa. - Retardo del crecimiento intrauterino. - Rotura prematura de membranas. - Hemorragias. • · Comprobada la madurez pulmonar: - Cuando hay labilidad metabólica. - Si el feto es macrosómico. Si hay sospecha ecográfica de macrosomía y la estimación del tamaño fetal está entre 4000 y 4500 g se permite una prueba de parto, pero si la estimación es de más de 4500g se indicara la cesárea.
  • 46.
  • 47.
    Criterios para elecciónde anticonceptivos • Categorías: 1=usar en cualquier circunstancia, 2= en general use el método, 3= No se recomienda a menos que otros métodos no estén disponibles o no sean aceptados, 4= no se debe usar. A= Aceptar, no hay razón médica para negar procedimiento, C= Cuidados, realizar procedimiento con preparación y precauciones adicionales, R= Retrasar el procedimiento debe ser retrasado hasta que la condición sea corregida. E= Especial, el procedimiento debe llevarse a cabo en lugares con personal experimentado y equipo necesario para proveer anestesia general y apoyo médico de respaldo.
  • 48.
    Bibliografía 1. American DiabetesAsociation. STANDARDS OF MEDICAL CARE IN DIABETES—2015. THE JOURNAL OF CLINICAL AND APPLIED RESEARCH AND EDUCATION DIABETES CARE. 2015 ENERO; 38(SUPLEMENTO 1). 2. GARCIA GARCIA C. DIABETES MELLITUS GESTACIONAL. Medicina Interna de México. 2008 Marzo-Abril; 24(2). 3. Perichart Perera , Alonso de la Vega , Ortega González. Fisiopatología y atención nutricia de pacientes con diabetes gestacional. Ginecologia y Obstetricia de México. 2006 Abril; 74(4). 4. Consejo de Salubridad General. Guia de Referencia Rapida del Diagnostico y Tratamiento de la Diabetes en el Embrazo. Mexico Distrito Federal: Secretaria de Salud. 5. Burrow GN, Ferris TF. Complicaciones médicas durante el embarazo. 4th ed. Philadelphia: Panamericana; 1996. 6. Fiorelli Rodriguez S, Alfaro Rodriguez HJ. Complicaciones médicas en el embarazo. Primera ed. Mexico D.F.: McGraw-Hill; 1996.
  • 49.

Notas del editor

  • #22 Cambios celulares que contribuyen a la resistencia a la insulina. El exceso de citocinas y de nutrientes, y la baja de adiponectina, modifican la formación de factores de transcripción y alteran la fosforilación del receptor de insulina y del IRS-1, que son rápidamente degradados; al final disminuye la movilización de GLUT-4 a la membrana.
  • #48 métodos de barrera, AOC: anticonceptivos orales combinados, AIC: anticonceptivos inyectables combinados, PAC/AVC: parche y anillo vaginal; PAS: anticonceptivos con progestágeno sólo, AMPD/ET-NET: acetato de medroxiprogesterona/enantato de norestisterona, Implantes LNG/ETG: implantes de levonorgestrel y etonorgestrel, DIU-Cu: Dispositivo intrauterino con cobre; DIU-LNG: Dispositivo intrauterino liberador de levonorgestrel.