Incrustar presentación























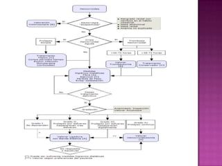
Este documento describe la enfermedad hemorroidal. Define las hemorroides como dilataciones de los plexos hemorroidales superior e inferior localizados en los últimos centímetros del recto. Explica que factores como la edad avanzada, el embarazo, el estreñimiento crónico y la diarrea pueden contribuir a su desarrollo. Describe los síntomas de las hemorroides internas como hemorragia y prolapso, y de las externas como dolor, tumoración y prurito anal. El tratamiento se enfoca en disminuir las causas median





















