ESQUEMAS Y MAPAS
CONCEPTUALES Estrategias para Aprender
Mejor
ESQUEMAS
ESQUEMAS
Ventajas:
1. Desarrolla la capacidad de síntesis.
2. Fomenta el estudio activo, más elaborado y
personal.
3. Evita la simple memorización al posibilitar un
estudio más profundo de los temas.
4. Facilita el recuerdo, pero es la mejor base para
repasos posteriores una vez terminado el estudio
propiamente dicho del tema.
REALIZAR UN ESQUEMA
IMPLICA
Elaborar una lectura comprensiva e
identificar los conceptos (Idea Principal,
secundarias)
Emplear palabras claves o frases muy
cortas sin ningún tipo de detalles y de
forma breve.
REALIZAR UN ESQUEMA
IMPLICA
Usar expresiones propias, repasando los
epígrafes, títulos y subtítulos del texto.
Que el encabezado del esquema exprese
de forma clara la idea principal y que
permita ir descendiendo a detalles que
REALIZAR UN ESQUEMA
IMPLICA
Utilizar signos de realce: subrayados;
distintos tamaños de letra.
Por último elegir el tipo de esquema a
realizar.
TIPOS DE ESQUEMAS
a) Esquemas Numéricos
b) Esquemas con letras
c) Esquemas Mixtos (letras y números)
d) Esquemas gráficos o de llaves
e) Esquemas de flechas
f) Esquemas de barras y puntos
g) Cuadros sinópticos
h) Diagramas
P
R
E
P
A
R
A
C
I
Ó
N
E
J
E
C
U
C
I
Ó
N
ESQUEMA MEDIANTE EL SISTEMA DE LLAVES. TOMA NOTAS
Análisis personal
Análisis situacional
Selección de información
Ejemplos significativos
Remarcar palabras o frases importantes
Preguntar sobre las dudas que se
generen
Reformulación en línea y demorada
Tipo de clase
Profesor
Evaluación
Recursos
Conocimiento del tema
Determinar el interés sobre lo
que se quiere escribir
R
E
V
I
S
I
Ó
N
Y
R
E
E
L
A
B
O
R
A
C
I
O
N
ESQUEMA MEDIANTE EL SISTEMA DE LLAVES. TOMA NOTAS
Ampliar ideas
Pasar a limpio las ideas
Reformular la estructura
Suprimir redundancias y agrupar contenidos
Recordar ejemplos
Contrastar con compañeros
Realizar glosario Palabras Desconocidas
Conceptos Principales
Desde el texto
Con ideas propias
PRIMITIVA
VEGETAL
DOMESTICACION
DE ANIMALES
La Caza
El Fuego
carne cruda
carne asada y cocida
Extraídos
del Suelo
Cultivo
Vida Nómada Vida Sedentaria
Agricultura. Selección de los
vegetales
Nacimiento de los pueblos
Ganadería
Producción, conservación
y transporte de los
alimentos
H
I
S
T
O
R
I
A
D
E
L
A
A
L
I
M
E
N
T
A
C
I
Ó
N
E
D
U
C
A
C
I
Ó
N
Políticas de
Educación
Descentralización.
La Responsabilidad
es de municipios y
departamentos.
Distribución de
recursos
-Constitución de 1991.
-Ley 115 de 1994
-Ley 60 de 1993
-Ley 715
Estructura
Situado fiscal.
Sistema General
Participaciones
Resultados educativos
regionales
Características
propias.
Ministerio de
Educación Nacional
Instituciones
Educativas.
Integración del
nivel preescolar
hasta el superior
P.E.I
Necesidades del
estudiante y de la
región
Participación
de la
sociedad en
la educación
Plan Decenal de
educación
Planes Regionales
donde participan
actores claves.
Empresarios de la
región.
Profesionales y
docentes
interesados.
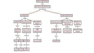
MAPAS CONCEPTUALES
MAPAS CONCEPTUALES
Estrategia de visualización gráfica rápida y
efectiva del conocimiento, herramienta que
posibilita representarse el conocimiento y las
relaciones entre proposiciones.
Se identifican conceptos o ideas importantes en
el material, los cuales se estructuran de manera
jerárquica y se interrelacionan mediante
conectores
REALIZAR UN MAPA
CONCEPTUAL
Sobre:
Qué es y para que sirve
Elementos que lo componen
Características y Utilidad
ESTRUCTURA DEL MAPA CONCEPTUAL
Concepto
central
Palabra de
enlace
Concepto
principal
Palabra
enlace
Concepto
secundario
Palabra
enlace
Concepto
especifico
Palabra
enlace
Ejemplo
Concepto
secundario
Concepto
principal
Palabra
enlace
Concepto
secundario
Palabra
enlace
Concepto
especifico
Palabra
enlace
Ejemplo
Concepto
secundario
1er Nivel
2do Nivel
3er Nivel
4to Nivel
Esquemas y mapas conceptuales 20151
Esquemas y mapas conceptuales 20151

Esquemas y mapas conceptuales 20151

  • 1.
    ESQUEMAS Y MAPAS CONCEPTUALESEstrategias para Aprender Mejor
  • 2.
  • 3.
    ESQUEMAS Ventajas: 1. Desarrolla lacapacidad de síntesis. 2. Fomenta el estudio activo, más elaborado y personal. 3. Evita la simple memorización al posibilitar un estudio más profundo de los temas. 4. Facilita el recuerdo, pero es la mejor base para repasos posteriores una vez terminado el estudio propiamente dicho del tema.
  • 4.
    REALIZAR UN ESQUEMA IMPLICA Elaboraruna lectura comprensiva e identificar los conceptos (Idea Principal, secundarias) Emplear palabras claves o frases muy cortas sin ningún tipo de detalles y de forma breve.
  • 5.
    REALIZAR UN ESQUEMA IMPLICA Usarexpresiones propias, repasando los epígrafes, títulos y subtítulos del texto. Que el encabezado del esquema exprese de forma clara la idea principal y que permita ir descendiendo a detalles que
  • 6.
    REALIZAR UN ESQUEMA IMPLICA Utilizarsignos de realce: subrayados; distintos tamaños de letra. Por último elegir el tipo de esquema a realizar.
  • 7.
    TIPOS DE ESQUEMAS a)Esquemas Numéricos b) Esquemas con letras c) Esquemas Mixtos (letras y números) d) Esquemas gráficos o de llaves e) Esquemas de flechas f) Esquemas de barras y puntos g) Cuadros sinópticos h) Diagramas
  • 8.
    P R E P A R A C I Ó N E J E C U C I Ó N ESQUEMA MEDIANTE ELSISTEMA DE LLAVES. TOMA NOTAS Análisis personal Análisis situacional Selección de información Ejemplos significativos Remarcar palabras o frases importantes Preguntar sobre las dudas que se generen Reformulación en línea y demorada Tipo de clase Profesor Evaluación Recursos Conocimiento del tema Determinar el interés sobre lo que se quiere escribir
  • 9.
    R E V I S I Ó N Y R E E L A B O R A C I O N ESQUEMA MEDIANTE ELSISTEMA DE LLAVES. TOMA NOTAS Ampliar ideas Pasar a limpio las ideas Reformular la estructura Suprimir redundancias y agrupar contenidos Recordar ejemplos Contrastar con compañeros Realizar glosario Palabras Desconocidas Conceptos Principales Desde el texto Con ideas propias
  • 10.
    PRIMITIVA VEGETAL DOMESTICACION DE ANIMALES La Caza ElFuego carne cruda carne asada y cocida Extraídos del Suelo Cultivo Vida Nómada Vida Sedentaria Agricultura. Selección de los vegetales Nacimiento de los pueblos Ganadería Producción, conservación y transporte de los alimentos H I S T O R I A D E L A A L I M E N T A C I Ó N
  • 11.
    E D U C A C I Ó N Políticas de Educación Descentralización. La Responsabilidad esde municipios y departamentos. Distribución de recursos -Constitución de 1991. -Ley 115 de 1994 -Ley 60 de 1993 -Ley 715 Estructura Situado fiscal. Sistema General Participaciones Resultados educativos regionales Características propias. Ministerio de Educación Nacional Instituciones Educativas. Integración del nivel preescolar hasta el superior P.E.I Necesidades del estudiante y de la región Participación de la sociedad en la educación Plan Decenal de educación Planes Regionales donde participan actores claves. Empresarios de la región. Profesionales y docentes interesados.
  • 12.
  • 13.
    MAPAS CONCEPTUALES Estrategia devisualización gráfica rápida y efectiva del conocimiento, herramienta que posibilita representarse el conocimiento y las relaciones entre proposiciones. Se identifican conceptos o ideas importantes en el material, los cuales se estructuran de manera jerárquica y se interrelacionan mediante conectores
  • 14.
    REALIZAR UN MAPA CONCEPTUAL Sobre: Quées y para que sirve Elementos que lo componen Características y Utilidad
  • 16.
    ESTRUCTURA DEL MAPACONCEPTUAL Concepto central Palabra de enlace Concepto principal Palabra enlace Concepto secundario Palabra enlace Concepto especifico Palabra enlace Ejemplo Concepto secundario Concepto principal Palabra enlace Concepto secundario Palabra enlace Concepto especifico Palabra enlace Ejemplo Concepto secundario 1er Nivel 2do Nivel 3er Nivel 4to Nivel