UNIVERSIDAD LIBRE

                                    FACULTAD DE CIENCIAS DE LA EDUCACIÒN

                                                EJE TEMATICO NTICS

                                     CUESTIONARIO CONCEPTOS AVAS Y OVAS

                                            EJERCICIO DE APRENDIZAJE

            Docentes:Fanny López

            Estudiante:   Ingrid Lorena Ramírez /Michael Cristancho

            Desarrolle los siguientes ítems y para ello, revise la página de la U. Los Libertadores sobre
            los organizadores gráficos

            (http://www.ulibertadores.edu.co:8089/virtual/Herramientas/organizadores_graficos.htm)



            1.    Establezca, a través de un mentefacto,             las   características    y   elementos
                  fundamentales del concepto AVA.




                                 DISCIPLINA Y                         EDUCACION VIRTUAL
                               RESPONSABILIDAD




     APROPIACIÓN DE NUEVOS                                                          PROCESO DE INTERACCION O
                                         AMBIENTES VIRTUALES                          COMUNICACIÓN ENTRE
        CONOCIMIENTOS
                                           DE APRENDIZAJE                                   SUJETOS



                                                  ELEMENTOS


           CONSTITUTIVOS                                                                     CONCEPTUALES




 MEDIOS DE          RECURSOS                                      DISEÑO INSTRUCCIONAL               DISEÑO INTERFAZ
                                      FACTORES FISICOS
INTERACCION 2.
2. Describa y explique, cuatro razones por las cuales un AVA resulta de utilidad en el
   campo de la educación.

  Es una herramienta que permite interactividad entre los estudiantes y el docente
  Genera espacios que le permite al estudiante adquirir aprendizajes significativos.
  Facilita la comunicación el procesamiento la gestión y la distribución de la
  información de forma creativa, agregando a la relación educativa nuevas
  estrategias de aprendizaje.
  Permite el desenvolvimiento autónomo para el desarrollo de competencias,
  resolución de problemas creatividad, expresión y aprendizaje para la vida.
  Mediar la interacción entre las estructuras mentales de los interlocutores.



3. A que se refieren los términos sincrónico (sincronía) o asincrónico (asincronía)
   cuando se habla de AVA

  SINCRONICO:
  Son aquellos canales en los cuales es necesario que tanto el receptor como el
  emisor estén “en comunicación al mismo tiempo. Este método es bastante utilizado
  en la educación virtual, entre los recursos que se utilizan se encuentran los chats,
  videoconferencias, imágenes etc.
ASINCRONICO:
  Son canales que te permiten transmitir un mensaje sin tener que coincidir el emisor
  con el receptor, Se requiere de un lugar en donde se puedan guardar y acceder los
  datos del mensaje. Entre estos están los mail, foros de discusión, cd’s interactivos
  entre otros.

4. Defina y explique cuáles son los entornos a través de los cuales opera un AVA

  ENTORNO DE CONOCIMIENTO: se invita al estudiantea buscar y manipular la
  información en formas creativas, atractivas y colaborativas

  ENTORNO DE COLABORACION: este entorno permite que la comunicación entre los
  facilitadores y los estudiantes sea dinámica donde pueden interactuar y participar
  con autonomía estudiantes con mediadores, mediadores con mediadores y
  viceversa siempre y cuando realicen un trabajo colaborativo.

  ENTORNO DE ASESORIA: Esta facilita una comunicación personalizada del facilitador
  con el estudiante, este espacio se diseña principalmente para la retroalimentación
  del proceso y despejar dudas.

  ENTORNO DE EXPERIMENTACION: Es un entorno que puede complementar los
  contenidos, pero que no necesariamente se incluye, depende del tipo y naturaleza
  de los contenidos y de lo que se quiere lograr con ellos.

  ENTORNO DE GESTION: este es un entorno esencial tanto para los estudiantes como
  para los facilitadores ya que es un proceso que evidencia a partir de los registros del
  facilitador los avances y al mismo tiempo demuestra el logro obtenido por parte de
  los estudiantes.




5. A través de un esquema conceptual, describa cuales son las actividades más
   importantes que se realizan en cada una de las fases que contempla el desarrollo
   de un AVA [ http://bubbl.us ]
FASES DE CREACION DE UN
                                          AVA

                                         Son



        PLANECION                      DISEÑO                      OPERACION



SE DEFINE EL PROGARAMA        PREPARACION DEL PROCESO          SE PONE EL SITIO A DISPOSICION
     A DESARROLLAR                 DE APRENDIZAJE              DE LOS ESTUDIANTES QUE VAN
                                                               A PARTICPAR

 SE ESTABLECE EL TIPO DE         DESARROLLO DE LOS
 PUBLICO AL QUE ESTARA             ENTORNOS Y LA               UTILIZAN LOS RECURSOS
        DIRIJIDO                 PRODUCCION DE LOS             MATERIALES Y HUMANOS
                                CONTENIDOS DIGITALES

SE DISEÑAN LOS OBJETIVOS                                       LLEVAN A CABO LOS
                                DISEÑO DE CONTENIDOS           PROCESOS DE EVALUACION Y
                               OBJETIVOS ESTRATEGIAS DE        ACREDITACION
SE ESCOGEN LOS RECURSOS       ENSEÑANZA APRENDIZAJE, LA
 MATERIALES Y HUMANOS         PROPUESTA DE EVALUACION Y
   NECESARIOS PARA EL                ACREDITACION
        DISEÑO




   6. Explique a través de un mapa conceptual, cuales son los elementos o factores a
      considerar en la elaboración o diseño de un Ambiente Virtual de Aprendizaje
      (metodología)
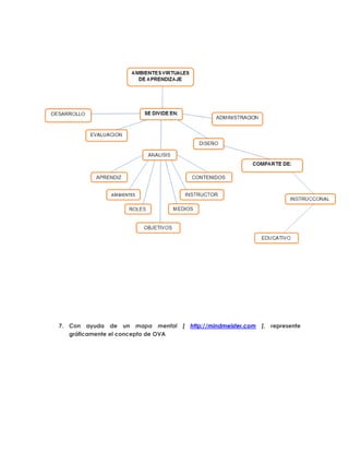
7. Con ayuda de un mapa mental [     http://mindmeister.com   ], represente
   gráficamente el concepto de OVA
8.     Basados en las lecturas sobre AVAS y OVAS, enumere al menos 10 ejemplos de objetos
     que puedan ser considerados como objetos virtuales de aprendizaje (enlaces a internet)

     www.monografias.com

     www.wikipedia.com
www.librerianacional.com

          www.youtube.com

          www.conocimientoysociedad.com
          www.mapasmentales.org/
          www.monografias.com/trabajos15/mapas-mentales/mapas-mentales.shtml
          www.mappementali.it/default-esp.htm
          www.geocities.com/dhi_pnl/new.html.
          www.geocities.com



9.          Mencione y describa con sus propias palabras, al menos cuatro de las características
          que debe poseer un OVA



         Reutilizables para varios procesos virtuales
         Adaptable a contenidos y usuarios
         Promueve la motivación y contiene la información necesaria
         Dinamiza procesos de aprendizaje




10.          Con ayuda de un cuadro sinóptico y basados en la lecturas, de ejemplos de objetos de
          instrucción y de objetos de colaboración usados en el diseño de ambientes virtuales de
          aprendizaje.
CUAESTIONARIO

CUAESTIONARIO

  • 1.
    UNIVERSIDAD LIBRE FACULTAD DE CIENCIAS DE LA EDUCACIÒN EJE TEMATICO NTICS CUESTIONARIO CONCEPTOS AVAS Y OVAS EJERCICIO DE APRENDIZAJE Docentes:Fanny López Estudiante: Ingrid Lorena Ramírez /Michael Cristancho Desarrolle los siguientes ítems y para ello, revise la página de la U. Los Libertadores sobre los organizadores gráficos (http://www.ulibertadores.edu.co:8089/virtual/Herramientas/organizadores_graficos.htm) 1. Establezca, a través de un mentefacto, las características y elementos fundamentales del concepto AVA. DISCIPLINA Y EDUCACION VIRTUAL RESPONSABILIDAD APROPIACIÓN DE NUEVOS PROCESO DE INTERACCION O AMBIENTES VIRTUALES COMUNICACIÓN ENTRE CONOCIMIENTOS DE APRENDIZAJE SUJETOS ELEMENTOS CONSTITUTIVOS CONCEPTUALES MEDIOS DE RECURSOS DISEÑO INSTRUCCIONAL DISEÑO INTERFAZ FACTORES FISICOS INTERACCION 2.
  • 2.
    2. Describa yexplique, cuatro razones por las cuales un AVA resulta de utilidad en el campo de la educación. Es una herramienta que permite interactividad entre los estudiantes y el docente Genera espacios que le permite al estudiante adquirir aprendizajes significativos. Facilita la comunicación el procesamiento la gestión y la distribución de la información de forma creativa, agregando a la relación educativa nuevas estrategias de aprendizaje. Permite el desenvolvimiento autónomo para el desarrollo de competencias, resolución de problemas creatividad, expresión y aprendizaje para la vida. Mediar la interacción entre las estructuras mentales de los interlocutores. 3. A que se refieren los términos sincrónico (sincronía) o asincrónico (asincronía) cuando se habla de AVA SINCRONICO: Son aquellos canales en los cuales es necesario que tanto el receptor como el emisor estén “en comunicación al mismo tiempo. Este método es bastante utilizado en la educación virtual, entre los recursos que se utilizan se encuentran los chats, videoconferencias, imágenes etc.
  • 3.
    ASINCRONICO: Soncanales que te permiten transmitir un mensaje sin tener que coincidir el emisor con el receptor, Se requiere de un lugar en donde se puedan guardar y acceder los datos del mensaje. Entre estos están los mail, foros de discusión, cd’s interactivos entre otros. 4. Defina y explique cuáles son los entornos a través de los cuales opera un AVA ENTORNO DE CONOCIMIENTO: se invita al estudiantea buscar y manipular la información en formas creativas, atractivas y colaborativas ENTORNO DE COLABORACION: este entorno permite que la comunicación entre los facilitadores y los estudiantes sea dinámica donde pueden interactuar y participar con autonomía estudiantes con mediadores, mediadores con mediadores y viceversa siempre y cuando realicen un trabajo colaborativo. ENTORNO DE ASESORIA: Esta facilita una comunicación personalizada del facilitador con el estudiante, este espacio se diseña principalmente para la retroalimentación del proceso y despejar dudas. ENTORNO DE EXPERIMENTACION: Es un entorno que puede complementar los contenidos, pero que no necesariamente se incluye, depende del tipo y naturaleza de los contenidos y de lo que se quiere lograr con ellos. ENTORNO DE GESTION: este es un entorno esencial tanto para los estudiantes como para los facilitadores ya que es un proceso que evidencia a partir de los registros del facilitador los avances y al mismo tiempo demuestra el logro obtenido por parte de los estudiantes. 5. A través de un esquema conceptual, describa cuales son las actividades más importantes que se realizan en cada una de las fases que contempla el desarrollo de un AVA [ http://bubbl.us ]
  • 4.
    FASES DE CREACIONDE UN AVA Son PLANECION DISEÑO OPERACION SE DEFINE EL PROGARAMA PREPARACION DEL PROCESO SE PONE EL SITIO A DISPOSICION A DESARROLLAR DE APRENDIZAJE DE LOS ESTUDIANTES QUE VAN A PARTICPAR SE ESTABLECE EL TIPO DE DESARROLLO DE LOS PUBLICO AL QUE ESTARA ENTORNOS Y LA UTILIZAN LOS RECURSOS DIRIJIDO PRODUCCION DE LOS MATERIALES Y HUMANOS CONTENIDOS DIGITALES SE DISEÑAN LOS OBJETIVOS LLEVAN A CABO LOS DISEÑO DE CONTENIDOS PROCESOS DE EVALUACION Y OBJETIVOS ESTRATEGIAS DE ACREDITACION SE ESCOGEN LOS RECURSOS ENSEÑANZA APRENDIZAJE, LA MATERIALES Y HUMANOS PROPUESTA DE EVALUACION Y NECESARIOS PARA EL ACREDITACION DISEÑO 6. Explique a través de un mapa conceptual, cuales son los elementos o factores a considerar en la elaboración o diseño de un Ambiente Virtual de Aprendizaje (metodología)
  • 5.
    7. Con ayudade un mapa mental [ http://mindmeister.com ], represente gráficamente el concepto de OVA
  • 6.
    8. Basados en las lecturas sobre AVAS y OVAS, enumere al menos 10 ejemplos de objetos que puedan ser considerados como objetos virtuales de aprendizaje (enlaces a internet) www.monografias.com www.wikipedia.com
  • 7.
    www.librerianacional.com www.youtube.com www.conocimientoysociedad.com www.mapasmentales.org/ www.monografias.com/trabajos15/mapas-mentales/mapas-mentales.shtml www.mappementali.it/default-esp.htm www.geocities.com/dhi_pnl/new.html. www.geocities.com 9. Mencione y describa con sus propias palabras, al menos cuatro de las características que debe poseer un OVA  Reutilizables para varios procesos virtuales  Adaptable a contenidos y usuarios  Promueve la motivación y contiene la información necesaria  Dinamiza procesos de aprendizaje 10. Con ayuda de un cuadro sinóptico y basados en la lecturas, de ejemplos de objetos de instrucción y de objetos de colaboración usados en el diseño de ambientes virtuales de aprendizaje.