OB 
B1 
B2 
B3 
Instrucciones al docente 
Objetivos generales y específicos 
Esquema resumen 
Bloque 1-INICIO- 
-Bloque 2-DESARROLLO 
-Bloque 3 CIERRE- 
-Actividad de evaluación 
general 
Ejercicios de autoevaluación 
Recursos generales 144 
Reflexión
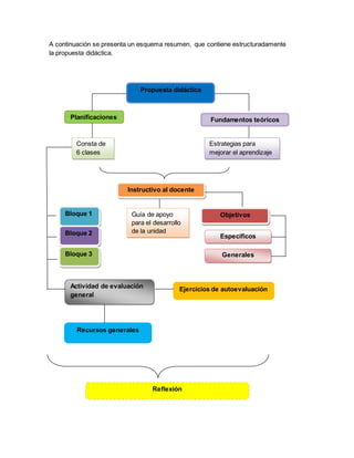
A continuación se presenta un esquema resumen, que contiene estructuradamente 
la propuesta didáctica. 
Propuesta didáctica 
Fundamentos Planificaciones teóricos 
Instructivo al docente 
Objetivos 
Específicos 
Generales 
Bloque 1 
Bloque 2 
Bloque 3 
Actividad de evaluación 
general 
Recursos generales 
Ejercicios de autoevaluación 
Reflexión 
Consta de 
6 clases 
Estrategias para 
mejorar el aprendizaje 
Guía de apoyo 
para el desarrollo 
de la unidad
4.1 Instructivo para el docente 
INSTRUCTIVO PARA EL DOCENTE 
. 
Presentación del instructivo
En este instructivo encontrarás el material necesario para abordar los contenidos 
de Sexto año básico de la Tercera Unidad de Historia, Geografía y Ciencias 
Sociales “El Quiebre de la Democracia, El Régimen o Dictadura Militar.” 
Enfocado en el OA 8 “Comparar diferentes visiones sobre el quiebre de la 
democracia en Chile, el régimen o dictadura militar y el proceso de recuperación 
de la democracia a fines del siglo XX, considerando los distintos actores, 
experiencias y puntos de vista, y el consenso actual con respecto al valor de la 
democracia.” 1 (Programa de Estudio). 
Además se encontrará con el libro “Guía para el estudiante, la cual le servirá de 
apoyo durante el proceso de la Unidad didáctica. 
Objetivo 
Por medio de este instructivo, el docente puede guiarse durante seis clases, 
propuestas por medio de una planificación de unidad didáctica, desglosada por 
seis planificaciones de clase a clase, cada una de ellas cuenta con 90 minutos 
para su desarrollo. Su estructura está organizada por: 
1. Objetivo de Aprendizaje. 
2. Los momentos de la clase (inicio, desarrollo y cierre). 
3. La narración de los momentos (con los tiempos estimados) 
4. Los recursos a utilizar. 
5. El tipo de evaluación. 
Instrucciones al profesor: 
A continuación se presentan las pautas de trabajo, las que se deben desarrollar a 
lo largo de las 6 clases (aproximadamente) las que presentan en este tema. 
1 MINEDUC/Curriculum en línea/ Chile. http://www.curriculumenlineamineduc.cl/605/w3-article- 
18240.html
1. Actividad N°1: Se trabaja en una construcción de un mapa conceptual, 
relacionando los conceptos principales (Democracia-Régimen o Dictadura 
Militar) 
*El objetivo de la clase: conocer y comprender qué es vivir en Democracia y 
en un Régimen o Dictadura Militar. 
2. Actividad N° 2: Se trabajan los contendidos entre los años 1970 a 1980. 
A través del libro y la presentación en prezi. Reflexionan sobre las 
consecuencias del gobierno de Salvador Allende- Gobierno Militar. 
3. Actividad N°3: Se trabaja los contendidos entre los años 1980 a 1989. A 
través del libro y la presentación en prezi. Luego se creará una línea de 
tiempo http://timerime.com/ . Con los sucesos más importantes sobre las 
clases 1,2 y 3. 
4. Actividad N°4: Salida pedagógica “Museo de la Memoria” y reflexiones de 
Derechos Humanos en el parque Quinta Normal. 
5. Actividad N° 5: Realización de un debate enfatizando en la violación de 
los Derechos Humanos. 
6. Actividad N° 6: Se revisa los films creados por los estudiantes que están 
enfatizados en la valoración de los Derechos Humanos.
Cronograma de trabajo para las 6 sesiones: 
CLASE 
MATERIAL 
TIEMPO 
ACTIVIDADES 
OBJETIVOS 
RECURSOS 
1 
Actividad 
N° 1 
Actividad 
N° 2 
30 MINUTOS 
35 MINUTOS 
- Los estudiantes 
realizan la prueba de 
diagnóstico en 
educaplay. 
-Construcción de un 
mapa conceptual, 
relacionando los 
conceptos principales. 
-Conocer y 
comprender qué 
es vivir en 
Democracia y 
en un Régimen 
o Dictadura 
Militar. 
•Powerpoint 
•Oraciones en 
cartulina 
•Conceptos en 
cartulina 
•Prueba 
diagnostica 
•Computadores 
o Tablet 
•Libro 
2 
Actividad 
N° 3 
Actividad 
N° 4 
30 MINUTOS 
30 MINUTOS 
-Se trabajan los 
contenidos de entre 
los años 1970-1980. 
-Reflexión sobre las 
consecuencias del 
gobierno de Salvador 
Allende-Gobierno 
Militar. 
-Conocer y 
comprender los 
sucesos que 
llevaron a la 
instauración del 
Gobierno Militar 
en Chile en el 
año 1973, 
identificando las 
distintas 
visiones, 
políticas, 
sociales y 
económicas, 
entre los años 
1970-1980. 
•Prezi 
•Libro
3 
Actividad 
N° 5 
Actividad 
N° 6 
30 MINUTOS 
30 MINUTOS 
-Se trabaja los 
contendidos entre los 
años 1980 a 1989. A 
través del libro y la 
presentación en prezi. 
-Luego se creará una 
línea de tiempo 
http://timerime.com/ 
-Conocer y 
comprender el 
plebiscito de 
1988 como el 
paso al regreso 
a la 
Democracia, 
apreciando el 
significado de 
los Derechos 
Humanos. 
•Presi 
•Libro 
•Computadores 
•Internet 
4 
Actividad 
N° 7 
40 MINUTOS 
-Salida pedagógica al 
Museo De la 
Memoria. 
-Identificar las 
violaciones del 
Derechos 
Humanos 
durante el 
Régimen o 
Dictadura 
Militar. 
•Museo 
•Libro 
•Parque 
5 
Actividad 
N° 8 
45 MINUTOS 
-Debate sobre los 
Derechos Humanos. 
-Informar y 
aplicar los 
conocimientos 
aprendidos en 
clases y salida 
pedagógica 
sobre los 
Derechos 
Humanos. 
•Estudiantes – 
voz
6 
Actividad 
N° 9 
65 MINUTOS 
-Presentación de films 
de los estudiantes. 
-Caracterizar 
el periodo del 
Quiebre y la 
recuperación 
de la 
Democracia, 
valorando el 
respeto de los 
Derechos 
Humanos. 
•Pantalla 
grande 
•videos
Blog -wordpress 
Wordpress es una página donde se puede almacenar información de forma 
digitalizada, y así permite que su contenido sea accesible. 
Está enfocada para profesores, estudiantes y padres que deseen extraer la 
información allí 
almacenada, además 
permite hacer comentarios 
(que sirve 
retroalimentación-perfeccionamiento 
de 
nuestra propuesta. 
Para acceder al material 
debe ingresar a :http://historiaparabasicaisadanyro.wordpress.com/ 
Este blog educativo se divide en: 
a. Inicio. 
b. Presentación. 
c. Características del blog. 
d. Cuadernillo para el estudiante. 
e. Instructivo para el docente. 
f. Instrumentos de evaluación. 
g. Planificaciones (unidad didáctica y las seis clases) 
h. Presentaciones prezi (clase 2 y 3). 
i. Prueba de diagnóstico.
4.2 Objetivos Generales y específicos de la propuesta. 
Objetivo General 
OB 
En la propuesta didáctica, se espera que los estudiantes sean capaces de: 
Comprender y comparar las diferentes visiones sobre el quiebre de la democracia 
en Chile, el régimen o dictadura militar y el proceso de recuperación de la 
democracia a fines del siglo XX, considerando los distintos actores, experiencias y 
puntos de vista, y el consenso actual con respecto al valor de la democracia y el 
resguardo de los derechos humanos. 
Objetivos Específico 
Conceptuales 
 Conocer y comprender en qué consiste vivir en Democracia valorando el 
resguardo de los derechos humanos. 
 Conocer y comprender los sucesos que llevaron a la instauración del 
Régimen o Dictadura Militar en Chile en el año 1973, identificando las 
distintas visiones políticas, sociales y económicas entre los años 1970 – 
1980 
Procedimentales 
 Desarrollar eficientemente las actividades propuestas por el libro. 
 Elaborar un video en Movie Maker en forma grupal. 
Actitudinales 
 Valorar la importancia de la vida en sociedad democráticamente, como una 
dimensión esencial del crecimiento de la persona, demostrando una 
valoración de los derechos humanos y el respeto a la igualdad entre
hombres y mujeres para una participación equitativa en la vida económica 
familiar, social y cultural. 
 Trabajar en forma rigurosa, creativa y perseverante, con espíritu 
emprendedor y con una disposición positiva a la crítica y la autocrítica.
4.3 Esquema Resumen 
Propuesta didáctica 
Bloque 1 Bloque 2 Bloque 3 
Contenidos Contenidos Contenidos 
Democracia 
Régimen o 
Dictadura 
Militar 
Actividad 
Mapa 
conceptual 
Evaluación 
Diagnostica 
formativa 
1970-1988 
Derechos 
humanos 
Actividades 
Reflexión 
Línea de 
tiempo 
Salida 
pedagógica 
Deb ate 
Evaluación 
Rúbrica -formativa 
/C oevaluación 
Autoevaluación 
Derechos 
Humanos 
Actividad 
Presentación 
video grupal 
Evaluación 
Rúbrica 
/ 
Autoevaluación 
/
Validación de instrumentos de evaluación 
Nombre del Docente: Patricia Gómez Saldivia. 
Grado académico: Magíster en Investigación En Didáctica de las Ciencias 
Sociales, la Geografía, la Historia y el Arte. Por la Universidad Autónoma de 
Barcelona. 
Licenciada en Educación. Profesora de Educación Media en Historia y Ciencias 
Sociales. Mención en Arte y Patrimonio. Por la Universidad del Pacífico. 
Nombre del docente: Adrian Villegas Dianta. 
Grado académico: Magíster en Historia. Diseñador instruccional e-learning. 
4.4 Presentación del bloque N° 1 “Inicio” 
Contenidos Actividades Evaluaciones 
-Democracia. 
-Régimen o 
Dictadura Militar. 
Actividad N° 1 
Creación de un mapa 
conceptual. 
Prueba de Diagnóstico
4.5 Bloque N° 2: “Desarrollo de la propuesta.” 
B2 
Contenidos Actividades Evaluaciones 
-Gobierno de Salvador 
Allende 
-La instauración del 
Gobierno Militar 
-Gobierno Militar, una 
mirada económica, 
política, social y cultural 
-Constitución de 1980. 
-Reflexión sobre las 
consecuencias del 
gobierno de Salvador 
Allende- gobierno 
Militar. 
-Formativa 
-Autoevaluación 
-Plebiscito de 1988 
-Regreso a la 
Democracia 
-Los Derechos Humanos 
Línea de tiempo 
resumen en 
http://timerime.com/ 
con los sucesos más 
importantes vistos. 
-Sumativa/ rúbrica. 
-Derechos Humanos. 
-Museo de la Memoria. 
-Reflexión sobre los 
Derechos Humanos. 
-Formativa 
-Autoevaluación 
-Derechos Humanos 
-Realización de debate 
-Coevaluación 
-Autoevaluación 
-Rúbrica
4.6 Bloque N° 3: Cierre de la Unidad. 
Contenidos 
B3 
Actividades Evaluaciones 
-Derechos Humanos. 
-Presentación de un 
video grupal 
-Rúbrica. 
-Autoevaluación 
4.7 Actividad de Evaluación General. 
Las actividades de evaluación para finalizar la propuesta didáctica está basada en 
la creación de un video en donde los estudiantes plasmarán todos los contenidos 
vistos en la unidad, reflexionando principalmente acerca de la violación a los 
derechos humanos, además de realizar una autoevaluación sobre toda la unidad 
del “Quiebre de la Democracia y el Régimen o Dictadura Militar”
4.8 Ejercicios de autoevaluación. 
Este tipo de autoevaluación se puede ocupar durante todo el proceso de la unidad. 
No se pretende calificar, sino más bien buscar que el estudiante pueda reconocer 
sus fortalezas y debilidades. 
1. Block Autoevaluación: Se trata de una actividad en la que el estudiante 
evidencia los esfuerzos realizados, la valoración del trabajo conseguido (¿qué 
sabia?, ¿cómo lo he aprendido?, ¿qué aprendí?), en relación a contenidos tanto 
del ámbito conceptual, procedimental y actitudinal, cuáles han sido las mejores 
ideas, los logros conseguidos en los distintos ámbitos de conocimiento. 2 
¿Qué sabía? ¿Cómo lo he ido 
aprendiendo? 
¿Qué se ahora? 
Valoraciones: 
________________________________________________________________________ 
______________________________________________________________ 
Propuesta de 
mejora:_________________________________________________________________ 
______________________________________________________________ 
Nota: este tipo de autoevaluación será 
utilizada en las clases: 2, 3 y 4 
2© Copyright Educaonline S.L. 1998-2014 /
Autoevaluación Unidad “El quiebre de la Democracia y el Régimen o 
Dictadura Militar” 
Nombre:___________________________________________ Curso:_______ 
Elementos a 
valorar 
Muy adecuado 
4 
Adecuado 
3 
Poco 
Adecuado 
2 
Inadecuado 
1 
Comentarios 
/Reflexiones 
Objetivos 
Contenidos 
Metodología 
Actividades de 
enseñanza 
aprendizaje 
Actividades de 
evaluación 
Material Utilizado 
“Libro” 
Total
4.9 Recursos Generales. 
Clases Recursos 
Clase N° 
1 
Conceptos y oración en cartulinas: 
Clase N° 
2 
Video: Grandes Chilenos, Salvador Allende 
Link:http://www.educarchile.cl/Portal.Base/Web/VerC 
ontenido.aspx?ID=185534 
Texto del Gobierno de Salvador Allende 
Link: http://www.icarito.cl/enciclopedia/articulo/segundo-ciclo- 
basico/historia-geografia-y-ciencias-sociales/historia-de- 
chile-siglo-xx-hasta-nuestros-tiempos/2009/12/407- 
5260-9-gobierno-de-salvador-allende-gossens- 
19701973.shtml 
Video Golpe de Estado 
Link: https://www.youtube.com/watch?v=i-wCkNnOsLA 
Extracto del último discurso de Salvador Allende en La Moneda Y 
Bando Nº5 de las Fuerzas Armadas: 
Gobierno Militar 
Link:http://www.icarito.cl/enciclopedia/articulo/segun 
do-ciclo-basico/historia-geografia-y-ciencias-sociales/ 
historia-de-chile-siglo-xx-hasta-nuestros-tiempos/ 
2009/12/407-3262-9-5-gobierno-militar. 
shtml 
Régimen Militar. 
Link:http://www.portaleducativo.net/sexto-
basico/778/El-Regimen-Militar# 
Texto de estudio de 6° básico 
Clase N° 
3 
Plebiscito de 1989, video del Si: 
Link: https://www.youtube.com/watch?v=ZYdp2dA1r1g 
Video del No: 
Link: https://www.youtube.com/watch?v=RnyhMaf__hE 
InformeRettig: 
Link: https://www.youtube.com/watch?v=V6cRI75IBBI&spfreload=10 
Los Derechos Humanos: 
Link: https://www.youtube.com/watch?v=1gm5tqEeZUE 
Línea de tiempo 
Link: http://timerime.com 
Clase N° 
4 
Guía del libro creado
4.10 Reflexión 
A través de la Propuesta Didáctica, se espera que los estudiantes logren 
desarrollar un pensamiento crítico en la reflexión del pasado de su país. 
Para lograrlo, éstos deben trabajar con fuentes primarias y secundarias, la idea es 
recoger todas las visiones posibles sobre el quiebre de la Democracia en 1973 y el 
Régimen o Dictadura Militar. 
El contenido a tratar no es fácil de abordar en las aulas, la violación a los derechos 
humanos sufridos en la Dictadura aún sensibilizan a las familias chilenas. Existen 
varias versiones y justificaciones de los hechos, sin embargo, el docente tiene la 
obligación de ser un ser neutro frente a la enseñanza del contenido, dejando que 
el mismo estudiante, por medio de su investigación y la reconstrucción del 
aprendizaje, logre tener una opinión y una visión frente a los hechos. 
Se enfatiza en la valoración de los Derechos Humanos, como educadores, se 
debe formar a los ciudadanos para convivir en tolerancia y en el respeto a los 
pares, independiente de las condiciones que tales posean. 
Para trabajar los contenidos se crea un libro que será una guía para el estudiante, 
además, se trabaja con las TICs; hay que considerar que si el docente sabe 
ocuparlas, hace más eficiente el proceso de enseñanza y aprendizaje. 
Finalmente, importante es mencionar que en todo este proceso, el estudiante debe 
ser un ser activo e investigador para así poder desarrollar las diferentes 
habilidades que le permitan entre otras cosas, comparar y contrastar diferentes 
visiones frente a un hecho.

Instrucciones al docente

  • 1.
    OB B1 B2 B3 Instrucciones al docente Objetivos generales y específicos Esquema resumen Bloque 1-INICIO- -Bloque 2-DESARROLLO -Bloque 3 CIERRE- -Actividad de evaluación general Ejercicios de autoevaluación Recursos generales 144 Reflexión
  • 2.
    A continuación sepresenta un esquema resumen, que contiene estructuradamente la propuesta didáctica. Propuesta didáctica Fundamentos Planificaciones teóricos Instructivo al docente Objetivos Específicos Generales Bloque 1 Bloque 2 Bloque 3 Actividad de evaluación general Recursos generales Ejercicios de autoevaluación Reflexión Consta de 6 clases Estrategias para mejorar el aprendizaje Guía de apoyo para el desarrollo de la unidad
  • 3.
    4.1 Instructivo parael docente INSTRUCTIVO PARA EL DOCENTE . Presentación del instructivo
  • 4.
    En este instructivoencontrarás el material necesario para abordar los contenidos de Sexto año básico de la Tercera Unidad de Historia, Geografía y Ciencias Sociales “El Quiebre de la Democracia, El Régimen o Dictadura Militar.” Enfocado en el OA 8 “Comparar diferentes visiones sobre el quiebre de la democracia en Chile, el régimen o dictadura militar y el proceso de recuperación de la democracia a fines del siglo XX, considerando los distintos actores, experiencias y puntos de vista, y el consenso actual con respecto al valor de la democracia.” 1 (Programa de Estudio). Además se encontrará con el libro “Guía para el estudiante, la cual le servirá de apoyo durante el proceso de la Unidad didáctica. Objetivo Por medio de este instructivo, el docente puede guiarse durante seis clases, propuestas por medio de una planificación de unidad didáctica, desglosada por seis planificaciones de clase a clase, cada una de ellas cuenta con 90 minutos para su desarrollo. Su estructura está organizada por: 1. Objetivo de Aprendizaje. 2. Los momentos de la clase (inicio, desarrollo y cierre). 3. La narración de los momentos (con los tiempos estimados) 4. Los recursos a utilizar. 5. El tipo de evaluación. Instrucciones al profesor: A continuación se presentan las pautas de trabajo, las que se deben desarrollar a lo largo de las 6 clases (aproximadamente) las que presentan en este tema. 1 MINEDUC/Curriculum en línea/ Chile. http://www.curriculumenlineamineduc.cl/605/w3-article- 18240.html
  • 5.
    1. Actividad N°1:Se trabaja en una construcción de un mapa conceptual, relacionando los conceptos principales (Democracia-Régimen o Dictadura Militar) *El objetivo de la clase: conocer y comprender qué es vivir en Democracia y en un Régimen o Dictadura Militar. 2. Actividad N° 2: Se trabajan los contendidos entre los años 1970 a 1980. A través del libro y la presentación en prezi. Reflexionan sobre las consecuencias del gobierno de Salvador Allende- Gobierno Militar. 3. Actividad N°3: Se trabaja los contendidos entre los años 1980 a 1989. A través del libro y la presentación en prezi. Luego se creará una línea de tiempo http://timerime.com/ . Con los sucesos más importantes sobre las clases 1,2 y 3. 4. Actividad N°4: Salida pedagógica “Museo de la Memoria” y reflexiones de Derechos Humanos en el parque Quinta Normal. 5. Actividad N° 5: Realización de un debate enfatizando en la violación de los Derechos Humanos. 6. Actividad N° 6: Se revisa los films creados por los estudiantes que están enfatizados en la valoración de los Derechos Humanos.
  • 6.
    Cronograma de trabajopara las 6 sesiones: CLASE MATERIAL TIEMPO ACTIVIDADES OBJETIVOS RECURSOS 1 Actividad N° 1 Actividad N° 2 30 MINUTOS 35 MINUTOS - Los estudiantes realizan la prueba de diagnóstico en educaplay. -Construcción de un mapa conceptual, relacionando los conceptos principales. -Conocer y comprender qué es vivir en Democracia y en un Régimen o Dictadura Militar. •Powerpoint •Oraciones en cartulina •Conceptos en cartulina •Prueba diagnostica •Computadores o Tablet •Libro 2 Actividad N° 3 Actividad N° 4 30 MINUTOS 30 MINUTOS -Se trabajan los contenidos de entre los años 1970-1980. -Reflexión sobre las consecuencias del gobierno de Salvador Allende-Gobierno Militar. -Conocer y comprender los sucesos que llevaron a la instauración del Gobierno Militar en Chile en el año 1973, identificando las distintas visiones, políticas, sociales y económicas, entre los años 1970-1980. •Prezi •Libro
  • 7.
    3 Actividad N°5 Actividad N° 6 30 MINUTOS 30 MINUTOS -Se trabaja los contendidos entre los años 1980 a 1989. A través del libro y la presentación en prezi. -Luego se creará una línea de tiempo http://timerime.com/ -Conocer y comprender el plebiscito de 1988 como el paso al regreso a la Democracia, apreciando el significado de los Derechos Humanos. •Presi •Libro •Computadores •Internet 4 Actividad N° 7 40 MINUTOS -Salida pedagógica al Museo De la Memoria. -Identificar las violaciones del Derechos Humanos durante el Régimen o Dictadura Militar. •Museo •Libro •Parque 5 Actividad N° 8 45 MINUTOS -Debate sobre los Derechos Humanos. -Informar y aplicar los conocimientos aprendidos en clases y salida pedagógica sobre los Derechos Humanos. •Estudiantes – voz
  • 8.
    6 Actividad N°9 65 MINUTOS -Presentación de films de los estudiantes. -Caracterizar el periodo del Quiebre y la recuperación de la Democracia, valorando el respeto de los Derechos Humanos. •Pantalla grande •videos
  • 9.
    Blog -wordpress Wordpresses una página donde se puede almacenar información de forma digitalizada, y así permite que su contenido sea accesible. Está enfocada para profesores, estudiantes y padres que deseen extraer la información allí almacenada, además permite hacer comentarios (que sirve retroalimentación-perfeccionamiento de nuestra propuesta. Para acceder al material debe ingresar a :http://historiaparabasicaisadanyro.wordpress.com/ Este blog educativo se divide en: a. Inicio. b. Presentación. c. Características del blog. d. Cuadernillo para el estudiante. e. Instructivo para el docente. f. Instrumentos de evaluación. g. Planificaciones (unidad didáctica y las seis clases) h. Presentaciones prezi (clase 2 y 3). i. Prueba de diagnóstico.
  • 10.
    4.2 Objetivos Generalesy específicos de la propuesta. Objetivo General OB En la propuesta didáctica, se espera que los estudiantes sean capaces de: Comprender y comparar las diferentes visiones sobre el quiebre de la democracia en Chile, el régimen o dictadura militar y el proceso de recuperación de la democracia a fines del siglo XX, considerando los distintos actores, experiencias y puntos de vista, y el consenso actual con respecto al valor de la democracia y el resguardo de los derechos humanos. Objetivos Específico Conceptuales  Conocer y comprender en qué consiste vivir en Democracia valorando el resguardo de los derechos humanos.  Conocer y comprender los sucesos que llevaron a la instauración del Régimen o Dictadura Militar en Chile en el año 1973, identificando las distintas visiones políticas, sociales y económicas entre los años 1970 – 1980 Procedimentales  Desarrollar eficientemente las actividades propuestas por el libro.  Elaborar un video en Movie Maker en forma grupal. Actitudinales  Valorar la importancia de la vida en sociedad democráticamente, como una dimensión esencial del crecimiento de la persona, demostrando una valoración de los derechos humanos y el respeto a la igualdad entre
  • 11.
    hombres y mujerespara una participación equitativa en la vida económica familiar, social y cultural.  Trabajar en forma rigurosa, creativa y perseverante, con espíritu emprendedor y con una disposición positiva a la crítica y la autocrítica.
  • 12.
    4.3 Esquema Resumen Propuesta didáctica Bloque 1 Bloque 2 Bloque 3 Contenidos Contenidos Contenidos Democracia Régimen o Dictadura Militar Actividad Mapa conceptual Evaluación Diagnostica formativa 1970-1988 Derechos humanos Actividades Reflexión Línea de tiempo Salida pedagógica Deb ate Evaluación Rúbrica -formativa /C oevaluación Autoevaluación Derechos Humanos Actividad Presentación video grupal Evaluación Rúbrica / Autoevaluación /
  • 13.
    Validación de instrumentosde evaluación Nombre del Docente: Patricia Gómez Saldivia. Grado académico: Magíster en Investigación En Didáctica de las Ciencias Sociales, la Geografía, la Historia y el Arte. Por la Universidad Autónoma de Barcelona. Licenciada en Educación. Profesora de Educación Media en Historia y Ciencias Sociales. Mención en Arte y Patrimonio. Por la Universidad del Pacífico. Nombre del docente: Adrian Villegas Dianta. Grado académico: Magíster en Historia. Diseñador instruccional e-learning. 4.4 Presentación del bloque N° 1 “Inicio” Contenidos Actividades Evaluaciones -Democracia. -Régimen o Dictadura Militar. Actividad N° 1 Creación de un mapa conceptual. Prueba de Diagnóstico
  • 14.
    4.5 Bloque N°2: “Desarrollo de la propuesta.” B2 Contenidos Actividades Evaluaciones -Gobierno de Salvador Allende -La instauración del Gobierno Militar -Gobierno Militar, una mirada económica, política, social y cultural -Constitución de 1980. -Reflexión sobre las consecuencias del gobierno de Salvador Allende- gobierno Militar. -Formativa -Autoevaluación -Plebiscito de 1988 -Regreso a la Democracia -Los Derechos Humanos Línea de tiempo resumen en http://timerime.com/ con los sucesos más importantes vistos. -Sumativa/ rúbrica. -Derechos Humanos. -Museo de la Memoria. -Reflexión sobre los Derechos Humanos. -Formativa -Autoevaluación -Derechos Humanos -Realización de debate -Coevaluación -Autoevaluación -Rúbrica
  • 15.
    4.6 Bloque N°3: Cierre de la Unidad. Contenidos B3 Actividades Evaluaciones -Derechos Humanos. -Presentación de un video grupal -Rúbrica. -Autoevaluación 4.7 Actividad de Evaluación General. Las actividades de evaluación para finalizar la propuesta didáctica está basada en la creación de un video en donde los estudiantes plasmarán todos los contenidos vistos en la unidad, reflexionando principalmente acerca de la violación a los derechos humanos, además de realizar una autoevaluación sobre toda la unidad del “Quiebre de la Democracia y el Régimen o Dictadura Militar”
  • 16.
    4.8 Ejercicios deautoevaluación. Este tipo de autoevaluación se puede ocupar durante todo el proceso de la unidad. No se pretende calificar, sino más bien buscar que el estudiante pueda reconocer sus fortalezas y debilidades. 1. Block Autoevaluación: Se trata de una actividad en la que el estudiante evidencia los esfuerzos realizados, la valoración del trabajo conseguido (¿qué sabia?, ¿cómo lo he aprendido?, ¿qué aprendí?), en relación a contenidos tanto del ámbito conceptual, procedimental y actitudinal, cuáles han sido las mejores ideas, los logros conseguidos en los distintos ámbitos de conocimiento. 2 ¿Qué sabía? ¿Cómo lo he ido aprendiendo? ¿Qué se ahora? Valoraciones: ________________________________________________________________________ ______________________________________________________________ Propuesta de mejora:_________________________________________________________________ ______________________________________________________________ Nota: este tipo de autoevaluación será utilizada en las clases: 2, 3 y 4 2© Copyright Educaonline S.L. 1998-2014 /
  • 17.
    Autoevaluación Unidad “Elquiebre de la Democracia y el Régimen o Dictadura Militar” Nombre:___________________________________________ Curso:_______ Elementos a valorar Muy adecuado 4 Adecuado 3 Poco Adecuado 2 Inadecuado 1 Comentarios /Reflexiones Objetivos Contenidos Metodología Actividades de enseñanza aprendizaje Actividades de evaluación Material Utilizado “Libro” Total
  • 18.
    4.9 Recursos Generales. Clases Recursos Clase N° 1 Conceptos y oración en cartulinas: Clase N° 2 Video: Grandes Chilenos, Salvador Allende Link:http://www.educarchile.cl/Portal.Base/Web/VerC ontenido.aspx?ID=185534 Texto del Gobierno de Salvador Allende Link: http://www.icarito.cl/enciclopedia/articulo/segundo-ciclo- basico/historia-geografia-y-ciencias-sociales/historia-de- chile-siglo-xx-hasta-nuestros-tiempos/2009/12/407- 5260-9-gobierno-de-salvador-allende-gossens- 19701973.shtml Video Golpe de Estado Link: https://www.youtube.com/watch?v=i-wCkNnOsLA Extracto del último discurso de Salvador Allende en La Moneda Y Bando Nº5 de las Fuerzas Armadas: Gobierno Militar Link:http://www.icarito.cl/enciclopedia/articulo/segun do-ciclo-basico/historia-geografia-y-ciencias-sociales/ historia-de-chile-siglo-xx-hasta-nuestros-tiempos/ 2009/12/407-3262-9-5-gobierno-militar. shtml Régimen Militar. Link:http://www.portaleducativo.net/sexto-
  • 19.
    basico/778/El-Regimen-Militar# Texto deestudio de 6° básico Clase N° 3 Plebiscito de 1989, video del Si: Link: https://www.youtube.com/watch?v=ZYdp2dA1r1g Video del No: Link: https://www.youtube.com/watch?v=RnyhMaf__hE InformeRettig: Link: https://www.youtube.com/watch?v=V6cRI75IBBI&spfreload=10 Los Derechos Humanos: Link: https://www.youtube.com/watch?v=1gm5tqEeZUE Línea de tiempo Link: http://timerime.com Clase N° 4 Guía del libro creado
  • 20.
    4.10 Reflexión Através de la Propuesta Didáctica, se espera que los estudiantes logren desarrollar un pensamiento crítico en la reflexión del pasado de su país. Para lograrlo, éstos deben trabajar con fuentes primarias y secundarias, la idea es recoger todas las visiones posibles sobre el quiebre de la Democracia en 1973 y el Régimen o Dictadura Militar. El contenido a tratar no es fácil de abordar en las aulas, la violación a los derechos humanos sufridos en la Dictadura aún sensibilizan a las familias chilenas. Existen varias versiones y justificaciones de los hechos, sin embargo, el docente tiene la obligación de ser un ser neutro frente a la enseñanza del contenido, dejando que el mismo estudiante, por medio de su investigación y la reconstrucción del aprendizaje, logre tener una opinión y una visión frente a los hechos. Se enfatiza en la valoración de los Derechos Humanos, como educadores, se debe formar a los ciudadanos para convivir en tolerancia y en el respeto a los pares, independiente de las condiciones que tales posean. Para trabajar los contenidos se crea un libro que será una guía para el estudiante, además, se trabaja con las TICs; hay que considerar que si el docente sabe ocuparlas, hace más eficiente el proceso de enseñanza y aprendizaje. Finalmente, importante es mencionar que en todo este proceso, el estudiante debe ser un ser activo e investigador para así poder desarrollar las diferentes habilidades que le permitan entre otras cosas, comparar y contrastar diferentes visiones frente a un hecho.