MANEJO DEL PACIENTEMANEJO DEL PACIENTE
CON DISPEPSIACON DISPEPSIA
ACTUALIZACION 2012ACTUALIZACION 2012
Dra. Yayicsia Escalona Alba.Dra. Yayicsia Escalona Alba.
R4 MFYC.R4 MFYC.
Tutor: Dr. Manuel Sánchez Mollá.Tutor: Dr. Manuel Sánchez Mollá.
Cs El Raval – Dpto. 20.Cs El Raval – Dpto. 20.
OBJETIVO PRINCIPAL
Optimizar el proceso diagnostico, el
tratamiento y el seguimiento de los
pacientes con dispepsia, que acuden a la
consulta de atención primaria.
DEFINICION
DISPEPSIA
• ES LA PRESENCIA DE DOLOR O MOLESTIAS EN
ZONA DEL HEMIABDOMEN SUPERIOR O
RETROESTERNAL, TAMBIEN NAUSEAS, VOMITOS O
CUALQUIER OTRO SINTOMA ORIGINADO EN TGS
CLASIFICACION DISPEPSIACLASIFICACION DISPEPSIA
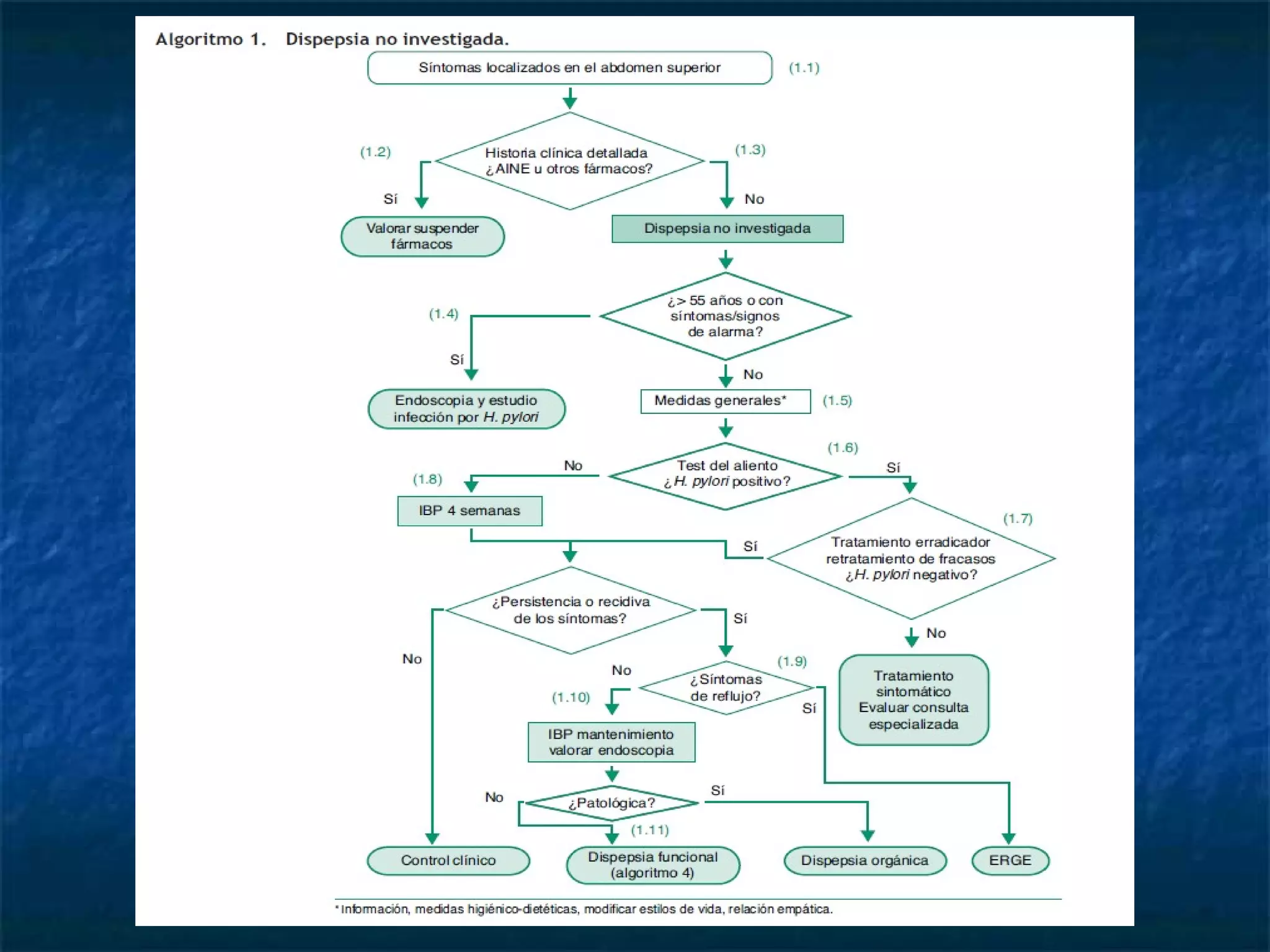
1.- DISPEPSIA NO INVESTIGADA1.- DISPEPSIA NO INVESTIGADA
2.- DISPEPSIA FUNCIONAL2.- DISPEPSIA FUNCIONAL (>60%) CRITERIOS
ROMA III
- Síntomas de al menos 6m de evolución antes del Dx. y
activos durante 3 m.
- Requiere estudios que incluya Endoscopia normal.
Ausencia de infección por H. pylori y que excluya enf.
Orgánica, sistémica o metabólica que justifique los
síntomas.
CLASIFICACION DISPEPSIA
3.- DISPEPSIA ORGANICA:3.- DISPEPSIA ORGANICA:
 Causas mas frecuentesCausas mas frecuentes::
- Ulcera péptica- Ulcera péptica
- ERGE- ERGE
- Medicamentos: AINES, hierro, digoxina, teofilina, antibióticos,- Medicamentos: AINES, hierro, digoxina, teofilina, antibióticos,
potasio, etc.potasio, etc.
 Causas poco frecuentesCausas poco frecuentes::
- Cáncer de hígado, páncreas, estomago o de esófago- Cáncer de hígado, páncreas, estomago o de esófago
- Enf. Inflamatorias intestinales- Enf. Inflamatorias intestinales
- Enfermedades metabólicas y /o sistémicas- Enfermedades metabólicas y /o sistémicas
- Celiaquía, intolerancia a alimentos- Celiaquía, intolerancia a alimentos
- Etc.- Etc.
DIAGNOSTICO CLINICO DEDIAGNOSTICO CLINICO DE
DISPEPSIADISPEPSIA
1.1. HISTORIA CLINICAHISTORIA CLINICA
--Estilos de vida, toma de fármacos, antecedentes personales/familiares.Estilos de vida, toma de fármacos, antecedentes personales/familiares.
-Síntomas y Signos: “DOLOR”-Síntomas y Signos: “DOLOR”
**VALORAR SINTOMAS Y SIGNOS DE ALARMAVALORAR SINTOMAS Y SIGNOS DE ALARMA::
-Perdida de peso -Vómitos intensos y recurrentes-Perdida de peso -Vómitos intensos y recurrentes
-Disfagia / Odinofagia -Masa abdominal palpable-Disfagia / Odinofagia -Masa abdominal palpable
- Sg. de sangrado (anemia, hematemesis o melena)- Sg. de sangrado (anemia, hematemesis o melena)
-Ictericia -Linfadenopatias-Ictericia -Linfadenopatias
*PX >55 AÑOS ENDOSCOPIA*PX >55 AÑOS ENDOSCOPIA
2.2. EXPLORACION FISICAEXPLORACION FISICA
MANEJO DE LA DISPEPSIA
NO INVESTIGADA
1. Modificaciones del estilo de vida y medidas
higienico-dieteticas.
2. Estudio no invasivo de H.pylori (test and treat) y
tratamiento erradicador en pacientes infectados .
-Test del aliento con urea marcada con C (diag. Inicial y la
confirmación de la erradicación de la inf.)
-Serología
-Detección del antígeno en heces.
3. Tratamiento empírico antisecretor. IBP
- 80% mejoran 100% recidivan al año
- 35% dispepsia funcional
- Estudio DIAMOND
- Dosis estandar 20 mgrs (O. R . E) 30 mgrs L y 40 mgrs P
4. Realización de Endoscopia Digestiva Alta.
-Técnica de elección (px sintomático, sin tto previo y
asociada a la toma de biopsia para evaluar H.p)
-TEGD precisión dx del 70% y menor en lesiones pequeño
tamaño.
GENERALIDADES DE LA
INFECCION POR H. pylori
-Entre el 10% al 20% desarrollan ulcera péptica (1% se
complican)
-Principal FR para el Adenocarcinoma y el Linfoma MALT
gástrico.
-Métodos diagnósticos invasivos (estudio histológico de la
biopsia, test rápido de la ureasa y el cultivo) y no
invasivos.
-Se recomienda suspender tto ATB 4 sem. antes y de IBP
2 sem. antes
SEGUIMIENTO POSTERIORSEGUIMIENTO POSTERIOR
AL TTO ERRADICADORAL TTO ERRADICADOR
1. Se recomienda evaluar la curación con un test de
aliento.
2. En px. con UD se recomienda prescribir el IBP
únicamente durante el periodo del ATB.
3. En px. con UG se debe realizar Endoscopia y
biopsia control mínimo a las 4 sem. post al Tto.
4. Si la UG> 1cm se prolonga tto con IBP 4-8 sem si
es < 1cm no se prolonga.
5. En px con HD por UP una vez confirmada la
curación del H.pylori no se adm. Tto de
mantenimiento con IBP.
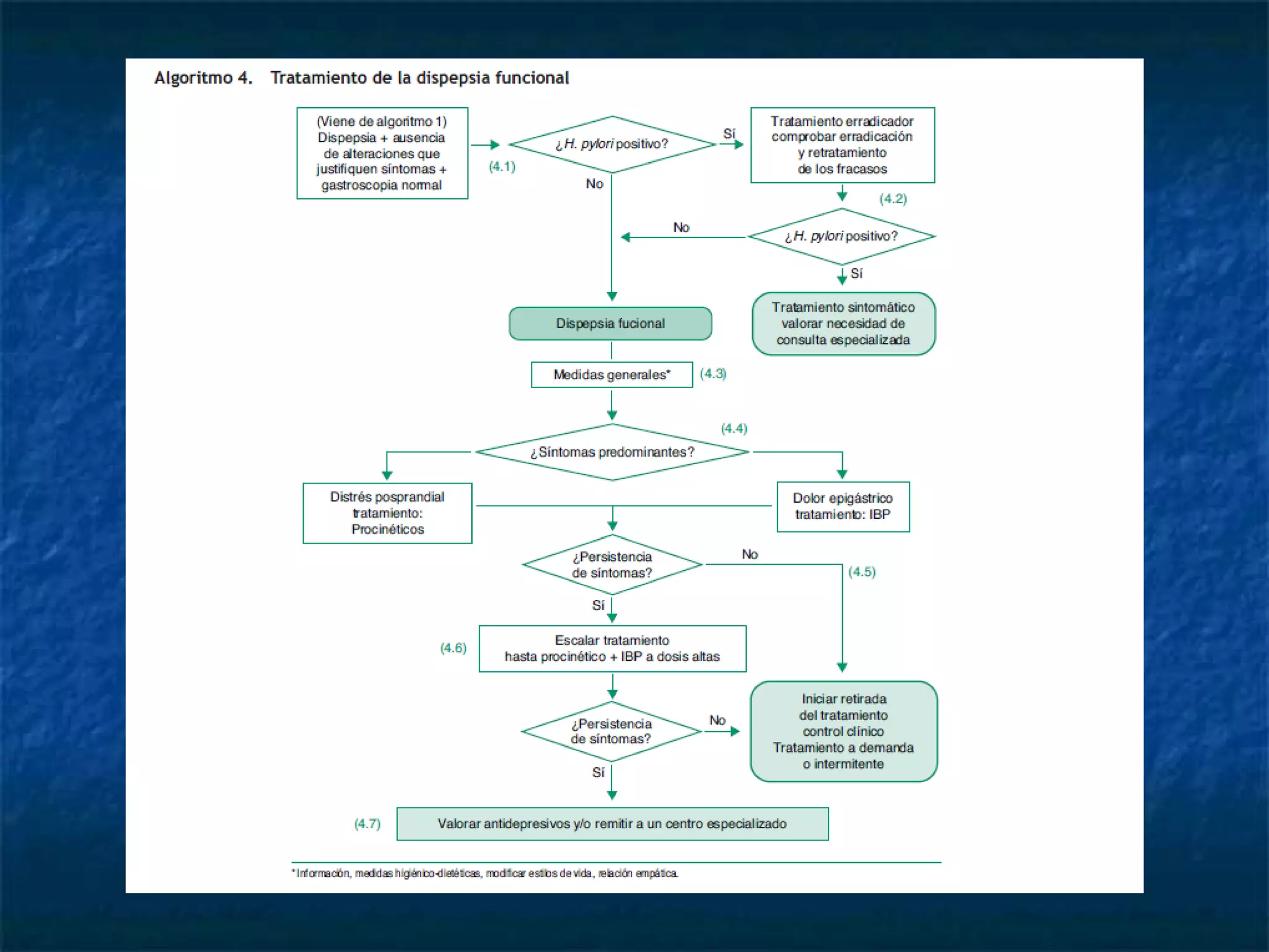
MANEJO DE LA DISPEPSIA
FUNCIONAL
 No debe existir causa orgánica, metabólica oNo debe existir causa orgánica, metabólica o
sistémica que justifique los síntomas.sistémica que justifique los síntomas.
 Endoscopia normal.Endoscopia normal.
 TratamientoTratamiento
IBP – PROCINETICOS – ANSIOLITICOS YIBP – PROCINETICOS – ANSIOLITICOS Y
ANTIDEPRESIVOSANTIDEPRESIVOS
No utilizar antiácidos de 1era línea.No utilizar antiácidos de 1era línea.
GRACIAS….

Manejo del paciente con dispepsia

  • 1.
    MANEJO DEL PACIENTEMANEJODEL PACIENTE CON DISPEPSIACON DISPEPSIA ACTUALIZACION 2012ACTUALIZACION 2012 Dra. Yayicsia Escalona Alba.Dra. Yayicsia Escalona Alba. R4 MFYC.R4 MFYC. Tutor: Dr. Manuel Sánchez Mollá.Tutor: Dr. Manuel Sánchez Mollá. Cs El Raval – Dpto. 20.Cs El Raval – Dpto. 20.
  • 2.
    OBJETIVO PRINCIPAL Optimizar elproceso diagnostico, el tratamiento y el seguimiento de los pacientes con dispepsia, que acuden a la consulta de atención primaria.
  • 3.
    DEFINICION DISPEPSIA • ES LAPRESENCIA DE DOLOR O MOLESTIAS EN ZONA DEL HEMIABDOMEN SUPERIOR O RETROESTERNAL, TAMBIEN NAUSEAS, VOMITOS O CUALQUIER OTRO SINTOMA ORIGINADO EN TGS
  • 4.
    CLASIFICACION DISPEPSIACLASIFICACION DISPEPSIA 1.-DISPEPSIA NO INVESTIGADA1.- DISPEPSIA NO INVESTIGADA 2.- DISPEPSIA FUNCIONAL2.- DISPEPSIA FUNCIONAL (>60%) CRITERIOS ROMA III - Síntomas de al menos 6m de evolución antes del Dx. y activos durante 3 m. - Requiere estudios que incluya Endoscopia normal. Ausencia de infección por H. pylori y que excluya enf. Orgánica, sistémica o metabólica que justifique los síntomas.
  • 6.
    CLASIFICACION DISPEPSIA 3.- DISPEPSIAORGANICA:3.- DISPEPSIA ORGANICA:  Causas mas frecuentesCausas mas frecuentes:: - Ulcera péptica- Ulcera péptica - ERGE- ERGE - Medicamentos: AINES, hierro, digoxina, teofilina, antibióticos,- Medicamentos: AINES, hierro, digoxina, teofilina, antibióticos, potasio, etc.potasio, etc.  Causas poco frecuentesCausas poco frecuentes:: - Cáncer de hígado, páncreas, estomago o de esófago- Cáncer de hígado, páncreas, estomago o de esófago - Enf. Inflamatorias intestinales- Enf. Inflamatorias intestinales - Enfermedades metabólicas y /o sistémicas- Enfermedades metabólicas y /o sistémicas - Celiaquía, intolerancia a alimentos- Celiaquía, intolerancia a alimentos - Etc.- Etc.
  • 7.
    DIAGNOSTICO CLINICO DEDIAGNOSTICOCLINICO DE DISPEPSIADISPEPSIA 1.1. HISTORIA CLINICAHISTORIA CLINICA --Estilos de vida, toma de fármacos, antecedentes personales/familiares.Estilos de vida, toma de fármacos, antecedentes personales/familiares. -Síntomas y Signos: “DOLOR”-Síntomas y Signos: “DOLOR” **VALORAR SINTOMAS Y SIGNOS DE ALARMAVALORAR SINTOMAS Y SIGNOS DE ALARMA:: -Perdida de peso -Vómitos intensos y recurrentes-Perdida de peso -Vómitos intensos y recurrentes -Disfagia / Odinofagia -Masa abdominal palpable-Disfagia / Odinofagia -Masa abdominal palpable - Sg. de sangrado (anemia, hematemesis o melena)- Sg. de sangrado (anemia, hematemesis o melena) -Ictericia -Linfadenopatias-Ictericia -Linfadenopatias *PX >55 AÑOS ENDOSCOPIA*PX >55 AÑOS ENDOSCOPIA 2.2. EXPLORACION FISICAEXPLORACION FISICA
  • 8.
    MANEJO DE LADISPEPSIA NO INVESTIGADA 1. Modificaciones del estilo de vida y medidas higienico-dieteticas. 2. Estudio no invasivo de H.pylori (test and treat) y tratamiento erradicador en pacientes infectados . -Test del aliento con urea marcada con C (diag. Inicial y la confirmación de la erradicación de la inf.) -Serología -Detección del antígeno en heces.
  • 9.
    3. Tratamiento empíricoantisecretor. IBP - 80% mejoran 100% recidivan al año - 35% dispepsia funcional - Estudio DIAMOND - Dosis estandar 20 mgrs (O. R . E) 30 mgrs L y 40 mgrs P 4. Realización de Endoscopia Digestiva Alta. -Técnica de elección (px sintomático, sin tto previo y asociada a la toma de biopsia para evaluar H.p) -TEGD precisión dx del 70% y menor en lesiones pequeño tamaño.
  • 11.
    GENERALIDADES DE LA INFECCIONPOR H. pylori -Entre el 10% al 20% desarrollan ulcera péptica (1% se complican) -Principal FR para el Adenocarcinoma y el Linfoma MALT gástrico. -Métodos diagnósticos invasivos (estudio histológico de la biopsia, test rápido de la ureasa y el cultivo) y no invasivos. -Se recomienda suspender tto ATB 4 sem. antes y de IBP 2 sem. antes
  • 15.
    SEGUIMIENTO POSTERIORSEGUIMIENTO POSTERIOR ALTTO ERRADICADORAL TTO ERRADICADOR 1. Se recomienda evaluar la curación con un test de aliento. 2. En px. con UD se recomienda prescribir el IBP únicamente durante el periodo del ATB. 3. En px. con UG se debe realizar Endoscopia y biopsia control mínimo a las 4 sem. post al Tto. 4. Si la UG> 1cm se prolonga tto con IBP 4-8 sem si es < 1cm no se prolonga. 5. En px con HD por UP una vez confirmada la curación del H.pylori no se adm. Tto de mantenimiento con IBP.
  • 16.
    MANEJO DE LADISPEPSIA FUNCIONAL  No debe existir causa orgánica, metabólica oNo debe existir causa orgánica, metabólica o sistémica que justifique los síntomas.sistémica que justifique los síntomas.  Endoscopia normal.Endoscopia normal.  TratamientoTratamiento IBP – PROCINETICOS – ANSIOLITICOS YIBP – PROCINETICOS – ANSIOLITICOS Y ANTIDEPRESIVOSANTIDEPRESIVOS No utilizar antiácidos de 1era línea.No utilizar antiácidos de 1era línea.
  • 18.