UNIVERSIDAD FERMIN TORO
VICE-RECTORADO ACADEMICO
FACULTAD DE LAS CIENCIAS JURIDICAS Y POLITICAS
ESCUELA DE DERECHO
EL HECHO IMPONIBLE
MONBRE:
SAMIR CASTILLO
C.I. V-14.131.546
TOVAR EDO. MÉRIDA
HECHO
IMPONIBLE
BASAMENTO
LEGAL
Código Orgánico Tributario.
Artículo 36.
“Es el presupuesto establecido
por la ley para tipificar el tributo
y cuya realización origina el
nacimiento de la obligación
tributaria”
Es un elemento del tributo que se define como la circunstancia o presupuesto
de hecho, de carácter jurídico o económico, que la ley establece para
configurar cada tributo, cuya realización origina el nacimiento de la obligación
tributaria principal, es decir, el pago del tributo.
Concepto
ASPECTOS DEL HECHO
IMPONIBLE
FUNCIÓN
Actúa como elemento identificador
del tributo, ser un índice de
capacidad económica y ser el
origen de la obligación tributaria,
en dos vertientes, obligaciones
materiales (pago de la cuota,
intereses y recargos) y
obligaciones formales.
ASPECTO MATERIAL.
Consiste en los hechos, las
circunstancias o las situaciones
cuya realización origina el
nacimiento de la obligación
tributaria principal.
ASPECTO FORMAL. Es el criterio en virtud
del cual se está obligado a tributar en un
determinado territorio. Determina la
competencia de la administración que debe
recaudar el tributo tanto en el orden interno
como en las relaciones con otros estados.
Artículo 37. COT. Se considera ocurrido el hecho imponible y
existente sus resultados: 1) En las situaciones de hecho, desde
el momento que se hayan realizado las circunstancias
materiales necesarias para que produzcan los efectos que
normalmente les corresponden. 2) En las situaciones jurídicas,
desde el momento en que estén definitivamente constituidas de
conformidad con el derecho aplicable.
NACIMIENTO O PRESUPUESTO DEL
HECHO IMPONIBLE
OBLIGACIONES PROVENIENTES DE
ACTIVIDAD ILICITAS O INMORALES
Los hechos imponibles gravados con Impuesto a la Renta, incluidos los que provengan de
actividades ilícitas, deberán considerar como base imponible en todos los casos el valor de
mercado. Igual regla se aplica al Impuesto General a las Ventas, salvo para la determinación del
saldo a favor materia de devolución o compensación. Tales actividades no deben ser gravadas,
porque de otro modo el Estado estaría enriqueciéndose con actos prohibidos por él, y en cierta
forma asociándose a la ilegalidad y sacando provecho de ella
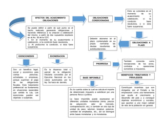
EFECTOS DEL ACAECIMIENTO
OBLIGACIONES
Se puede definir a partir de qué punto es el
hecho realizado generando obligaciones y
haciendo referencia a la creación o celebración
del mismo, a partir de dos supuestos expresos
en el Art. 38 de la COT.
1. En el momento de su acaecimiento o
celebración, si la condición fuere resolutoria.
2. Al producirse la condición, si ésta fuere
suspensiva.
OBLIGACIONES
CONDICIONADAS
Esta se considera en el
momento de su
acaecimiento o
celebración, si la
condición fuere
resolutoria, o si esta
fuere suspensiva.
OBLIGACIONES A
PLAZO
Deberán abonarse en el
plazo contemplado en su
propia normativa las
deudas resultantes de
autoliquidaciones.
PRORROGA
También conocida como
renovaciones de los actos,
contratos u operaciones
sometidos a impuestos.Son un beneficio legal,
social y económico para
ciertas personas,
actividades o empresas,
porque suprimen el pago
de las obligaciones
fiscales. Este tratamiento
preferencial se fundamenta
en situaciones especiales
que señala la Ley. Las
exenciones pueden ser
objetivas o subjetivas.
Es la dispensa total o
parcial de la obligación
tributaria concedida por el
Ejecutivo Nacional en los
casos autorizados por la
ley. Se hace vía decreto.
Constituyen incentivos que son
otorgados por el Estado a los
empresarios como una herramienta
que ayude al crecimiento y
desarrollo del país y a conseguir
objetivos económicos y sociales,
que apunten a una mejor calidad
de vida de la población en general.
BENEFICIOS TRIBUTARIOS Y
PRIVILEGIOS
EXONERACION
ES
EXENCIONESES
BASE IMPONIBLE
Es la cuantía sobre la cual se calcula el importe
de determinado impuesto a satisfacer por una
persona física o jurídica.
La base imponible puede expresarse en
diferentes unidades monetarias (renta, precios
de adquisición, valor de mercado,
contraprestación, etc.) o también en otro tipo de
unidad de peso, volumen, longitud, potencia,
cantidad de empleados, etc., así se distingue
entre bases monetarias y no monetarias.

Mapa conceptual hecho imponible

  • 1.
    UNIVERSIDAD FERMIN TORO VICE-RECTORADOACADEMICO FACULTAD DE LAS CIENCIAS JURIDICAS Y POLITICAS ESCUELA DE DERECHO EL HECHO IMPONIBLE MONBRE: SAMIR CASTILLO C.I. V-14.131.546 TOVAR EDO. MÉRIDA
  • 2.
    HECHO IMPONIBLE BASAMENTO LEGAL Código Orgánico Tributario. Artículo36. “Es el presupuesto establecido por la ley para tipificar el tributo y cuya realización origina el nacimiento de la obligación tributaria” Es un elemento del tributo que se define como la circunstancia o presupuesto de hecho, de carácter jurídico o económico, que la ley establece para configurar cada tributo, cuya realización origina el nacimiento de la obligación tributaria principal, es decir, el pago del tributo. Concepto ASPECTOS DEL HECHO IMPONIBLE FUNCIÓN Actúa como elemento identificador del tributo, ser un índice de capacidad económica y ser el origen de la obligación tributaria, en dos vertientes, obligaciones materiales (pago de la cuota, intereses y recargos) y obligaciones formales. ASPECTO MATERIAL. Consiste en los hechos, las circunstancias o las situaciones cuya realización origina el nacimiento de la obligación tributaria principal. ASPECTO FORMAL. Es el criterio en virtud del cual se está obligado a tributar en un determinado territorio. Determina la competencia de la administración que debe recaudar el tributo tanto en el orden interno como en las relaciones con otros estados. Artículo 37. COT. Se considera ocurrido el hecho imponible y existente sus resultados: 1) En las situaciones de hecho, desde el momento que se hayan realizado las circunstancias materiales necesarias para que produzcan los efectos que normalmente les corresponden. 2) En las situaciones jurídicas, desde el momento en que estén definitivamente constituidas de conformidad con el derecho aplicable. NACIMIENTO O PRESUPUESTO DEL HECHO IMPONIBLE OBLIGACIONES PROVENIENTES DE ACTIVIDAD ILICITAS O INMORALES Los hechos imponibles gravados con Impuesto a la Renta, incluidos los que provengan de actividades ilícitas, deberán considerar como base imponible en todos los casos el valor de mercado. Igual regla se aplica al Impuesto General a las Ventas, salvo para la determinación del saldo a favor materia de devolución o compensación. Tales actividades no deben ser gravadas, porque de otro modo el Estado estaría enriqueciéndose con actos prohibidos por él, y en cierta forma asociándose a la ilegalidad y sacando provecho de ella
  • 3.
    EFECTOS DEL ACAECIMIENTO OBLIGACIONES Sepuede definir a partir de qué punto es el hecho realizado generando obligaciones y haciendo referencia a la creación o celebración del mismo, a partir de dos supuestos expresos en el Art. 38 de la COT. 1. En el momento de su acaecimiento o celebración, si la condición fuere resolutoria. 2. Al producirse la condición, si ésta fuere suspensiva. OBLIGACIONES CONDICIONADAS Esta se considera en el momento de su acaecimiento o celebración, si la condición fuere resolutoria, o si esta fuere suspensiva. OBLIGACIONES A PLAZO Deberán abonarse en el plazo contemplado en su propia normativa las deudas resultantes de autoliquidaciones. PRORROGA También conocida como renovaciones de los actos, contratos u operaciones sometidos a impuestos.Son un beneficio legal, social y económico para ciertas personas, actividades o empresas, porque suprimen el pago de las obligaciones fiscales. Este tratamiento preferencial se fundamenta en situaciones especiales que señala la Ley. Las exenciones pueden ser objetivas o subjetivas. Es la dispensa total o parcial de la obligación tributaria concedida por el Ejecutivo Nacional en los casos autorizados por la ley. Se hace vía decreto. Constituyen incentivos que son otorgados por el Estado a los empresarios como una herramienta que ayude al crecimiento y desarrollo del país y a conseguir objetivos económicos y sociales, que apunten a una mejor calidad de vida de la población en general. BENEFICIOS TRIBUTARIOS Y PRIVILEGIOS EXONERACION ES EXENCIONESES BASE IMPONIBLE Es la cuantía sobre la cual se calcula el importe de determinado impuesto a satisfacer por una persona física o jurídica. La base imponible puede expresarse en diferentes unidades monetarias (renta, precios de adquisición, valor de mercado, contraprestación, etc.) o también en otro tipo de unidad de peso, volumen, longitud, potencia, cantidad de empleados, etc., así se distingue entre bases monetarias y no monetarias.