Facultad de Educación 
Pedagogía en Educación Básica con Mención 
Taller Pedagógico VIII: Integración Disciplinaria 
Proyecto Integrado 
“Compartiendo mi país” 
Docente: María Elena Mellado 
Estudiante: Muriel Morales Navarrete 
Octubre 2014, Temuco.
Contenido 
I. Identificación del proyecto. ................................................................................................ 3 
II. Análisis de la situación:....................................................................................................... 3 
III. Descripción del proyecto ................................................................................................ 4 
IV. Factibilidad del proyecto................................................................................................. 4 
V. Fundamentación pedagógica del proyecto........................................................................... 5 
VI. Objetivos ....................................................................................................................... 6 
Objetivo General ................................................................................................................... 6 
Objetivos Específicos ............................................................................................................. 6 
Objetivo Transversal .............................................................................................................13 
Objetivos Curriculares...........................................................................................................13 
VII. Bibliografía .........................................................................................................................15 
VII. Anexos..........................................................................................................................15 
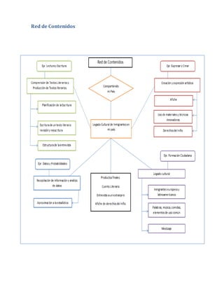
Red de Contenidos ...................................................................................................................23 
Carta Gantt ..........................................................................................................................24 
Anexo 1 ...................................................................................................................................26 
Anexo 2 ...................................................................................................................................27 
Anexo 3 ...................................................................................................................................29 
Anexo 4 ...................................................................................................................................30 
Anexo 5 ...................................................................................................................................32 
Anexo 6 ...................................................................................................................................35 
Anexo 7 ...................................................................................................................................36 
Anexo 8 ...................................................................................................................................43 
Anexo 9 ..................................................................................................................................45 
Anexo 10 .................................................................................................................................46 
Anexo 11 .................................................................................................................................48 
Anexo 12 .................................................................................................................................49
I. Identificación del proyecto. 
Identificación del Proyecto 
- Título: “Compartiendo mi país” 
- Escuela: Colegio Mundo Mágico 
- Curso: Segundo año B 
- Nº de estudiantes: 37 alumnos 
- Profesor involucrado: Elizabeth Epuñán García 
- Asignaturas involucradas: Historia y geografía, Lenguaje y comunicación, Matemáticas, Artes 
Visuales, Orientación, 
- Duración del proyecto: 15 horas pedagógicas 
- Fecha de inicio: 
- Fecha de cierre: 
- Practicantes: Muriel Morales Navarrete 
II. Análisis de la situación: 
EL Proyecto de Aula ha sido formulado sobre el contexto pedagógico de los estudiantes de 
segundo año básico del Colegio Municipal Mundo Mágico. La acción pedagógica se abordará desde 
las necesidades educativas de los estudiantes según la progresión de contenidos semestral 
manifestada por la profesora mentora y las necesidades e intereses de los estudiantes del curso. 
Más allá de que los estudiantes eligieran un tema a conocer, se ha priorizado trabajar 
estos contenidos debido a las debilidades identificadas a través los diagnósticos disciplinares en las 
asignaturas de Lenguaje y Comunicación e Historia, Geografía y Ciencias Sociales. A modo de 
potenciar los intereses de los niños y sus aprendizajes previos, se han diseñado estrategias de 
enseñanza, actividades y evaluaciones pertinentes apuntando al logro significativo de los objetivos 
de aprendizaje. El diseño del trabajo en la asignatura de Artes Visuales se centra también en las 
necesidades educativas de los estudiantes, aportando desde las artes al tema central de este 
proyecto de integración disciplinar, también refleja el resultado del diagnóstico de intereses de los 
estudiantes, para quienes resultan motivadoras las actividades donde se expresan, valoran y
conocen libremente emociones y creatividad a través del trabajo artístico propio y del 
compañero. 
De manera transversal en este proyecto se trabajará Orientación, obedeciendo a las 
necesidades manifestadas por la profesora mentora que hacen referencia a las actitudes de 
solidaridad entre pares, buen trato y práctica de hábitos. 
III. Descripción del proyecto 
El proyecto de aula está estructurado cómo un proyecto de integración disciplinar, posee un 
tema central en donde todas las asignaturas que aquí se incluyan trabajaran en base a un tema 
central que apuntará al logro de los diferentes objetivos de aprendizaje de cada asignatura y un 
objetivo transversal. 
El tema de este proyecto es el legado cultural de los inmigrantes en Chile, y se espera que 
a través de esta temática los estudiantes logren identificar cuáles son los aportes que inmigrantes 
extranjeros han dejado en la región, relacionando también estos aportes con aspectos de la 
cultura chilena, el mestizaje y cómo se vive el tema de la inmigración en la actualidad en su 
entorno cercano, dándole una mirada desde los niños y niñas acerca de la igualdad de derechos 
del niño sin importar el país donde se encuentre. 
Se trabajará el lenguaje diseñando y aplicando actividades donde se refuerce la escritura y 
la lectura, a través de la lectura compartida de cuentos y poemas infantiles con la temática del 
proyecto de aula, lectura en voz alta para propiciar la fluidez, escritura reiterada de sus opiniones, 
reflexiones e impresiones de las lecturas para desarrollar la creatividad y dejar el habito adquirido 
de solo escribir por escribir y comenzar a ser niños productores de textos. 
Se espera fortalecer en el estudiante las relaciones e interacciones respetuosas con otros 
estudiantes del curso, se fomentara en la asignatura de artes visuales el trabajo colaborativo en la 
confección de afiches acerca de los derechos de los niños, utilizando la libre disposición de 
materiales para su elaboración. 
IV. Factibilidad del proyecto. 
El proyecto “Compartiendo mi país” ha sido desarrollado en conjunto con la profesora 
mentora y es de alta factibilidad ya que las actividades aquí planteadas obedecen y están
relacionadas con necesidades propias de los estudiantes del segundo año B y está en absoluta 
concordancia con la progresión de contenidos que los estudiantes han trabajado a la fecha de 
implementación del proyecto. 
En segundo lugar, este proyecto obedece a una temática transversal, es decir, refuerza y 
proporciona nuevos aprendizajes tanto de contenido curricular obligatorio como de corte valórico 
y actitudinal, atendiendo a la contingencia del país ante temas culturales y sociales actuales, como 
lo son la diversidad, la tolerancia y derechos del niño. 
V. Fundamentación pedagógica del proyecto 
El trabajo realizado en el proyecto de aula “Compartiendo mi país” se enmarca en la 
modalidad del taller pedagógico VIII: integración interdisciplinar. La modalidad de proyectos 
educativos constituye una estrategia de enseñanza y aprendizaje en donde se pueden alcanzar 
“uno o varios objetivos, a través de la puesta en práctica de una serie de acciones, interacciones y 
recursos” (Condemarín 1991). La modalidad de proyectos integrados se fundamenta en la práctica 
con el cúmulo de acciones pedagógicas que se incluyen en el diseño de la enseñanza que permiten 
realizar un trabajo pedagógico desde la realidad de los estudiantes y desde el desarrollo de sus 
aprendizajes, tomando en cuenta necesidades e intereses, motivando en los estudiantes y en el 
profesor la movilización del contenido y conocimientos en función del logro de aprendizajes, 
metas y creación de un producto que evidencia dicho proceso. 
La modalidad de este proyecto está en la categoría de proyecto de curso, que atiende a los 
intereses y necesidades del curso, tomando en cuenta la progresión de los aprendizajes que ellos 
han adquirido durante el tiempo que transcurrido en el año escolar. 
Al hablar de un proyecto interdisciplinario podemos distinguir que posee aspectos especiales, 
en el diseño pedagógico, la formulación de objetivos y la recopilación de los recursos para llevar a 
cabo la implementación, puesto que debe incluir aspectos que transversalmente den resultado 
para el logro de todos los objetivos, de todas las disciplinas que se pretende trabajar, es decir, si 
trabajamos la producción de textos en lenguaje y comunicación, no solo estamos motivando la 
habilidad de escribir, sino que al incluir una temática social podemos obtener resultados tanto en 
lo exigido en el currículo como en las interacciones en la sala de clases, la enseñanza de valores y 
actitudes que servirán de herramientas para el estudiante en la vida cotidiana, Lenoir (2013) hace 
referencia a esta idea identificando la interdisciplinariedad como un medio “la
interdisciplinariedad remite a la integración de procesos de aprendizaje y de saberes implicados. La 
razón de utilizar el enfoque interdisciplinario es poder promover la movilización de procesos y 
saberes que aseguren la realización de la acción y su éxito; es decir, promover y facilitar en los 
estudiantes tanto la integración de los procesos de aprendizaje ( integrating processes) como la 
integración del saber (integrated knowledge), su movilización y aplicación en situaciones reales.” 
Todo intento de crear e implementar un proyecto que integra las disciplinas o asignaturas 
debe comenzar con interiorizar el concepto, y salir del encasillamiento que existe en la 
práctica cuando hablamos de adquirir un modelo asignaturista (saberes científicos) en la 
enseñanza, es lo que Lenoir (2013) señala como Interdiciplinariedad Escolar “Su finalidad es la 
difusión del saber científico y la formación de actores sociales a través de la instalación de las 
condiciones adecuadas que permitan producir y apoyar el desarrollo de procesos integradores 
y la apropiación de saberes como productos cognitivos en los alumnos, lo que requiere de un 
ajuste de los saberes escolares a nivel curricular, didáctico y pedagógico” 
Lo anterior demuestra la utilidad que adquiere un proyecto interdisciplinado, puesto que 
la temática a trabajar traspasa el hecho solo de entregar conocimientos, sino que también 
atiende a llevar estos aprendizajes a la vida misma, y a la visión de que los contenidos pueden 
ser traspasados a la vida cotidiana de los estudiantes. 
VI. Objetivos 
Objetivo General 
Identificar los aportes que inmigrantes extranjeros han dejado en el país y la región, 
relacionando estos aportes con aspectos de la cultura chilena, el mestizaje y cómo se vive el tema 
de la inmigración en la actualidad en su entorno cercano, interpretando datos, reflexionando y 
comunicando a través de la escritura y la expresión artística su percepción del tema. 
Objetivos Específicos
Objetivo Especifico Actividad integrada Indicadores Asignaturas 
integradas 
Conocer y 
disfrutar de un 
texto literario. 
- Observan video mediante la proyección del cuento Niña Bonita (Libro 
álbum acerca de la diversidad de razas) 
- https://www.youtube.com/watch?v=8ZxRWJ9aoGs 
Explican lo que saben de un tema 
antes de leer un texto sobre el 
mismo. 
› Relacionan, oralmente o por 
escrito, algún tema o aspecto del 
texto con sus experiencias o 
conocimientos previos. 
› Describen o dibujan lo que 
visualizan a partir de una lectura. 
› Preguntan el significado de 
palabras o expresiones que no 
comprenden. 
› Preguntan para ampliar la 
información leída. 
› Formulan preguntas para especular 
a partir de información del texto, 
por ejemplo, ¿qué pasaría si…? y 
responden a 
partir de información del texto. 
Lenguaje y 
Comunicación 
Historia, 
Geografía y 
ciencias sociales. 
Reconocer e 
identificar 
temática y 
estructura de 
texto literario. 
- Conversan con compañeros y profesor acerca de lo observado en el 
cuento proyectado. 
- Identifican tipo de texto y secuencia de la historia narrada mediante el 
trabajo de una ficha. 
Mencionan personajes de las obras 
leídas. 
› Mencionan textos y autores que 
han leído. 
› Relacionan aspectos de un texto 
leído y comentado en clases con 
otros textos leídos previamente. 
› Contestan preguntas que aluden a 
información explícita o implícita. 
› Hacen un recuento de la historia 
Lenguaje y 
Comunicación 
Historia, geografía 
y ciencias 
sociales.
oralmente, por escrito o a través de 
imágenes. 
› Caracterizan a los personajes 
mediante representaciones, dibujos, 
recortes, etc. 
› Describen, dibujan o recrean el 
lugar donde ocurre el relato. 
› Comparan a los personajes con 
personas que conocen. 
› Establecen si están de acuerdo o 
no con acciones realizadas 
por los personajes y explican por 
qué. 
› Explican por qué les gusta o no una 
narración. 
› Relacionan información que 
conocen con la que aparece en 
el texto. 
› Comentan situaciones de sus vidas 
que se asemejan a algún elemento 
de la historia. 
Planificar y escribir 
grupalmente un 
texto literario. 
- Planifican un texto literario (cuento) breve de manera grupal. 
- Identifican estructura, personajes y temática que incluirán en él, 
mediante una ficha informativa acerca de los pasos para construir un 
cuento. 
- Escriben de manera grupal, desarrollando las etapas pertinentes en la 
elaboración de un texto (Escritura, revisión, reescritura) 
› Escriben uno o más párrafos para 
narrar una experiencia o un evento 
imaginado. 
› Escriben narraciones en las cuales 
se desarrolla la historia a través de 
varias acciones. 
› Escriben narraciones que tienen un 
desenlace. 
Lenguaje y 
Comunicación. 
Orientación 
Reconocer la 
presencia de 
- Observan videos y testimonios de inmigrantes en diferentes épocas de 
la historia de chile. 
Explican que la sociedad chilena es 
diversa ya que se ha conformado a 
Historia, 
Geografía y
elementos legados 
por inmigrantes en 
el pasado y en la 
actualidad 
1- https://www.youtube.com/watch?v=qomsxjyt7Nw 
2- https://www.youtube.com/results?search_query=elaboracion+de 
3- https://www.youtube.com/watch?v=JkZh4VtclZs 
- Identifican aspectos culturales extranjeros presentes en la vida 
cotidiana a través de la observación de imágenes y conceptos tales 
como inmigración, origen, heredar, colonia, mediante una clase 
expositiva. 
- Desarrollan y comunican en una ficha de trabajo los conceptos 
adquiridos durante la clase expositiva. 
- Analiza y ordena datos proporcionados (Aproximación de números, 
distancia, conteo) 
- Presentan resultado de la ficha trabajada ante el curso. 
partir del aporte de inmigrantes de 
diversas naciones a lo largo del 
tiempo. 
› Nombran colonias extranjeras 
residentes en Chile. 
› Identifican ejemplos de comidas 
extranjeras de uso común en Chile. 
› Distinguen expresiones artísticas 
(música, arquitectura, etc.) 
Procedentes de naciones extranjeras 
que se han integrado a la sociedad 
chilena. 
› Identifican personas de origen 
extranjero que han aportado 
en diversos ámbitos de la cultura 
chilena. 
Desarrollan empatía frente a los 
inmigrantes, describiendo lo que 
pueden sentir y pensar al estar en 
un país diferente al propio. 
› Muestran actitudes de respeto y 
no discriminación respecto a los 
inmigrantes. 
› Se refieren con respeto a 
tradiciones distintas a las propias y a 
las personas provenientes de otros 
países y culturas. 
› Son capaces de trabajar en equipo 
y respetar las opiniones 
de personas provenientes de otras 
culturas. 
Ciencias Sociales 
Lenguaje y 
Comunicación 
Matemáticas 
Comprender y - Planifican la escritura de una entrevista que realizaran a un extranjero › Escriben un párrafo que transmite Lenguaje y
escribir un texto 
informativo para 
desarrollar la 
creatividad y 
participación 
activa. 
que visitará la sala de clases. 
- Observaran exposición acerca de la estructura del tipo de texto a 
trabajar. 
- Organizan de manera grupal las preguntas, puntos de interés e ideas a 
manifestar mediante la escritura. 
- Escriben la entrevista definitiva. 
claramente un mensaje. 
› Marcan las oraciones en las cuales 
falta mayúscula o punto final y las 
corrigen. 
› Incorporan palabras recientemente 
aprendidas. 
› Evitan el uso de palabras que no 
especifican adecuadamente el 
referente (este, la cosa, la cuestión). 
› Evitan la repetición de palabras. 
› Corrigen las faltas de concordancia 
de género y número entre 
sustantivo y adjetivo. 
› Revisan la ortografía de acuerdo 
con un criterio establecido por el 
docente. 
› Mejoran la presentación del texto 
para publicarlo. 
comunicación 
Historia, geografía 
y ciencias 
Sociales. 
Compartir y 
empatizar con 
persona 
extranjera. 
- Reciben y conversan con persona extranjera que visita la sala de clases 
- Realizan entrevista confeccionada previamente por ellos a la visita por 
medio de la lectura de las preguntas 
- Comparten experiencias propias con la persona mediante una 
conversación e intercambio de ideas. 
Desarrollan empatía frente a los 
inmigrantes, describiendo lo que 
pueden sentir y pensar al estar en 
un país diferente al propio. 
› Muestran actitudes de respeto y 
no discriminación respecto a los 
inmigrantes. 
› Se refieren con respeto a 
tradiciones distintas a las propias y 
a las personas provenientes de otros 
países y culturas. 
› Son capaces de trabajar en equipo 
y respetar las opiniones de personas 
provenientes de otras culturas. 
Lenguaje y 
comunicación. 
Historia, geografía 
y ciencias 
sociales. 
Orientación
Identificar y 
expresar la 
importancia que 
adquiere en la 
sociedad la 
interacción con 
otras culturas y el 
respeto de los 
derechos del niño 
sin importar el 
país de origen. 
- Crean un afiche artístico grupal integrando conceptos aprendidos 
durante la unidad mediante la utilización de diferentes materiales. 
- Observan diferentes canciones y videos de los derechos del niño. 
- Eligen formas creativas de trabajo a través del uso de texturas, 
tamaños, figuras, materiales y organización de la composición artística. 
- Organizan el espacio de la sala de clases para potenciar la creatividad 
de su trabajo 
- Exponen su trabajo ante el grupo 
Describen observaciones de 
imágenes y obras de arte de 
personas, del entorno, de otros 
ámbitos y paisajes chilenos. 
› Expresan emociones e ideas por 
medio de esculturas y collages, 
entre otros, con los temas de 
personas. 
› Crean pinturas, esculturas y 
collages expresivas con el tema de 
personas, del entorno, de otros 
ámbitos y paisajes chilenos 
Describen observaciones de 
imágenes y obras de arte de 
personas, del entorno, de otros 
ámbitos y paisajes chilenos. 
› Expresan emociones e ideas por 
medio de esculturas y collages, 
entre otros, con los temas de 
personas. 
› Crean pinturas, esculturas y 
collages expresivas con el tema 
de personas, del entorno, de otros 
ámbitos y paisajes chilenos 
Lenguaje y 
Comunicación 
Artes visuales 
Historia y 
geografía 
Orientación
Objetivo Transversal 
Conocer y valorar la historia y sus actores, las tradiciones, los símbolos, el patrimonio 
territorial y cultural de la nación, en el contexto de un mundo crecientemente globalizado e 
interdependiente 
Objetivos Curriculares 
 Historia y geografía: (OA 04 y 12) 
- Reconocer y dar ejemplos de la influencia y aportes de inmigrantes de distintas naciones 
europeas, orientales, árabes y latinoamericanas a la diversidad de la sociedad chilena, a lo 
largo de su historia. 
- Mostrar actitudes y realizar acciones concretas en su entorno cercano (familia, escuela y 
comunidad) que reflejen: respeto al otro (interactuar con cortesía, cuidar espacios 
comunes, respetar propiedad de los demás); responsabilidad (ejemplos: cumplir con sus 
deberes escolares, asumir encargos en el hogar y dentro de la sala de clases, etc.); 
tolerancia (ejemplos: respetar opiniones diversas, no discriminar a otros por su aspecto o 
costumbres, etc.); empatía (ejemplos: integrar a los demás en sus juegos y actividades, 
ayudar a los otros, etc.). 
 Lenguaje y Comunicación: (OA 3, 4, 5, 13 y 17) 
- Comprender textos, aplicando estrategias de comprensión lectora; por ejemplo: › 
relacionar la información del texto con sus experiencias y conocimientos › visualizar lo 
que describe el texto › hacer preguntas mientras se lee . 
- Leer independientemente y familiarizarse con un amplio repertorio de literatura para 
aumentar su conocimiento del mundo y desarrollar su imaginación; por ejemplo: › poemas 
› cuentos folclóricos y de autor › fábulas › leyendas › otros 
- Demostrar comprensión de las narraciones leídas: › extrayendo información exp lícita e 
implícita › reconstruyendo la secuencia de las acciones en la historia › identificando y 
describiendo las características físicas y los sentimientos de los distintos personajes › 
recreando, por medio de distintas expresiones (dibujos, modelos tridimensionales u 
otras), el ambiente en el que ocurre la acción › estableciendo relaciones entre el texto y 
sus propias experiencias › emitiendo una opinión sobre un aspecto de la lectura . 
- Escribir creativamente narraciones (experiencias personales, relatos de hechos, cuentos,
etc.) que tengan inicio, desarrollo y desenlace. 
- Escribir, revisar y editar sus textos para satisfacer un propósito y transmitir sus ideas con 
claridad. Durante este proceso: › organizan las ideas en oraciones que comienzan con 
mayúscula y terminan con punto › utilizan un vocabulario variado › mejoran la redacción 
del texto a partir de sugerencias de los pares y el docente › corrigen la concordancia de 
género y número, la ortografía y la presentación. 
 Orientación: (OA 02 ,06 y 08) 
- Identificar emociones experimentadas por ellos y por los demás (por ejemplo, pena, rabia, 
miedo, alegría) y distinguir diversas formas de expresarlas. 
- Identificar conflictos que surgen entre pares y practicar formas de solucionarlos como 
escuchar al otro, ponerse en su lugar, buscar un acuerdo, reconciliarse. 
- Practicar hábitos y actitudes que favorezcan el proceso de aprendizaje, como: traer y 
cuidar los útiles escolares; mantener el orden de la sala de clases y materiales; identificar 
los nuevos aprendizajes adquiridos para incentivar la motivación. 
 Artes Visuales: (OA 01 y 03) 
- Expresar y crear trabajos de arte a partir de la observación del: entorno natural: figura 
humana y paisajes chilenos; entorno cultural: personas y patrimonio cultural de Chile; 
entorno artístico: obras de arte local, chileno, latinoamericano y del resto del mundo. 
- Expresar emociones e ideas en sus trabajos de arte, a partir de la experimentación con: 
materiales de modelado, de reciclaje, naturales, papeles, cartones, pegamentos, lápices, 
pinturas, textiles e imágenes digitales; herramientas para dibujar, pintar, cortar, modelar, 
unir y tecnológicas (pincel, tijera, mirete, computador, entre otras); procedimientos de 
dibujo, pintura, collage, escultura, dibujo digital, entre otros. 
 Matemáticas: (OA22) 
- Construir, leer e interpretar pictogramas con escala y gráficos de barra simple
VII. Bibliografía 
Cassany D., (1990), Enfoques Didácticos Para La Enseñanza De La Expresión Escrita 
Condemarín, M.; V. Galdames y A. Medina (1991) Modelos y proyectos. Documento de apoyo a las 
2as. Jornadas de Supervisores, Mineduc. CPEIP, Chile 
Lenoir Y., (2013) Interdisciplinariedad en educación: una síntesis de sus especificidades y 
actualización, Canadá 
Mineduc (2012) Estándares Orientadores para egresados de carreras de pedagogía en educación 
básica. LOM ediciones, Chile 
Pimienta J., (2008) Evaluación de los aprendizajes, un enfoque basado en competencias, Pearson 
educación, México. 
Inostroza G., (1996) Aprender a formar niños lectores y escritores : talleres de formación docente, 
Dolmen Ediciones, Santiago de Chile. 
VII. Anexos
Objetivo: Conocer y disfrutar de un texto literario. 
Clase Fecha/ 
Horas 
Actividad Recursos Evaluación/Indicadores 
1 
1 h 
o 
r 
a 
Actitudes y Valores: 
 Valoran e interpretan situaciones vividas y sentimientos 
expresados por los personajes. 
 Se establecen acuerdos y consenso 
 Respetan turnos de opinión de los compañeros, levantan la mano 
para hablar y expresan interés por las opiniones del resto. 
inicio: 
- Presentación del objetivo 
- Establecen acuerdos de convivencia dentro de la sala para el 
trabajo durante el proyecto 
- Reciben instrucciones del trabajo de la clase. 
- Activación de conocimientos previos mediante el dialogo con la 
profesora, preguntas guiadas e intencionadas, respuestas 
abiertas: ¿conocemos gente distinta a nosotros? ¿en nuestro país 
existen personas de otros países? ¿nos sentimos diferentes al 
resto? 
Desarrollo: 
- Observan video del cuento “Niña Bonita” 
- Realizan preguntas durante el desarrollo del video 
Final: 
- Realizan comentarios acerca de lo observado. 
- Entregan su opinión y aspectos del cuento que más llamaron su 
atención. 
Video 
https://www.youtube.co 
m/watch?v=8ZxRWJ9aoGs 
Evaluación formativa 
Indicadores de 
Observación: 
- Escuchan atentamente 
- Comentan lo escuchado 
- Entregan su opinión 
acerca del texto 
- Identifica secuencia de 
hechos del cuento narrado 
(ver anexo 1) 
Plan de Clases
Objetivo: Reconocer e identificar temática y estructura de texto literario. 
Clase Fecha/horas Actividad Recursos Evaluación/Indicadores 
2 1 Actitudes y valores: 
 Respeto de los tiempos de trabajo 
 Respeto por el tiempo y trabajo del compañero. 
Inicio: 
- Observan una vez más el cuento, esta vez para revisar aspectos 
técnicos, cómo tipo de texto, estructura, personajes, secuencia 
de la historia. 
Desarrollo: 
- Desarrollan ficha de trabajo del video de manera personal (ver 
anexo) 
Final: 
- Exponen los resultados de su trabajo ante el curso para corregir 
de manera conjunta la ficha trabajada. 
Video 
Ficha de Trabajo (ver 
anexo 2) 
Evaluación formativa 
Indicadores de corrección 
de la ficha y exposición 
(anexo 3): 
- Reconocen información 
explicita e implícita 
- Realizan inferencias 
-Identifican aspectos 
socioculturales de los 
personajes del cuento. 
-Describen características 
físicas y psicológicas de los 
personajes 
-Describe que aprendizaje 
tuvo en base al cuento. 
-Extrae nuevas palabras 
-Comunica ideas 
-Escucha ideas de los otros 
estudiantes. 
-Pronuncia, articula y 
emplea entonación 
adecuada a la expresión 
oral 
-comprende el texto
Objetivo: Planificar y escribir grupalmente un texto literario. 
Clase Fecha/horas Actividad Recursos Evaluación/Indicadores 
3 
3 Actitudes y Valores: 
 Trabajo colaborativo 
 Respetar e integrar ideas de sus compañeros de grupo 
 Establecer roles para el trabajo 
Inicio: 
- Presentación del objetivo de la clase 
- Retroalimentación de las actividades anteriores 
- Activación de conocimientos previos 
- Observan video del trabajo en grupo 
- Identifican estructura, personajes y temática que incluirán 
en su creación, mediante una exposición acerca de los pasos 
para construir un cuento. 
Desarrollo: 
- Desarrollan la planificación de un texto literario (cuento) 
breve de manera grupal. 
- Escriben de manera grupal, desarrollando las etapas 
pertinentes en la elaboración de un texto (Escritura, 
revisión, reescritura) 
Final: 
- Exponen el cuento frente a sus compañeros. 
Ppt clase expositiva (anexo 
4) 
Ficha informativa de 
apoyo (anexo 5) 
Evaluación formativa 
Indicadores de evaluación: 
(anexo 6) 
-Interactúan en el trabajo 
grupal 
-Comunican ideas 
-Realizan trabajo de 
escritura colectiva 
-Escuchan ideas del 
compañero 
-Trabajan vocabulario 
-Identifican y crean 
personajes, situaciones, 
lugares de las narraciones. 
-Organiza la información 
-Desarrolla algún formato 
creativo para su trabajo. 
-organiza texto e imagen. 
-Respeta los tiempos de 
trabajo 
-Respeta la estructura 
dada para el desarrollo de 
la escritura (inicio 
desarrollo y desenlace)
Objetivo: Reconocer la presencia de elementos legados por inmigrantes en el pasado y en la actualidad 
Clase Fecha/hora Actividad Recursos Evaluación/Indicadores 
4 3 
Actitudes y Valores: 
 Valoran el legado cultural de inmigrantes en Chile 
 Respetan turnos para hablar y expresar opiniones 
 Comparten ideas en trabajo grupal 
Inicio: 
- Activación de conocimientos previos con preguntas guiadas e 
intencionadas: ¿Qué cosas heredadas de otras culturas 
identificamos en nuestra vida cotidiana? ¿por qué crees que 
sucede esto? 
- Observan imágenes para activar conocimientos previos 
- Contextualización del tema de la clase (inmigrantes y legado 
cultural) 
Desarrollo: 
- Observan videos y testimonios de inmigrantes en diferentes 
épocas de la historia de chile. 
- Identifican aspectos culturales extranjeros presentes en la 
vida cotidiana a través de la observación de imágenes y 
conceptos tales como inmigración, origen, heredar, colonia, 
mediante una clase expositiva. 
- Desarrollan y comunican en una ficha de trabajo los 
conceptos adquiridos durante la clase expositiva, analizando 
y ordenando datos proporcionados (Aproximación de 
números, distancia, conteo) de manera grupal 
Final: 
- Presentan resultado de la ficha trabajada ante el curso 
Videos: 
1. https://www.youtu 
be.com/watch?v=q 
omsxjyt7Nw 
2. https://www.youtu 
be.com/results?se 
arch_query=elabor 
acion+de 
3. https://www.youtu 
be.com/watch?v=J 
kZh4VtclZs 
ficha de trabajo (ver anexo) 
Evaluación formativa. 
Pauta de evaluación de trabajo 
Indicadores : 
-Reconocen que existen 
diferentes estilos de vida, 
culturas, elementos en otros 
países. 
-Posee conocimiento previo 
acerca del concepto inmigrantes. 
-Expresa su experiencia con 
personas o elementos culturales 
inmigrantes 
-Desarrolla habilidades de 
pensamiento temporal: (pasado 
presente y futuro, sincronía y 
diacronía en los hechos de la 
historia) 
-Reconoce origen de grupos de 
personas que llegaron a chile en 
el pasado 
-Reconoce origen de grupos de 
personas que llegaron a chile en 
el presente 
-Identifica elementos de la vida 
cotidiana que son legados de 
diferentes países. 
-Analiza y organiza datos
proporcionados. 
-identifica tipos de organización 
de datos (pictogramas, gráficos) 
-Pronuncia, articula y emplea 
entonación adecuada a la 
expresión oral 
Objetivo: Comprender y escribir un texto informativo para desarrollar la creatividad y participación activa. 
Clase Fecha/horas Actividades Recursos Evaluación/indicadores 
5 2 Actitudes y valores: 
 Respetan las opiniones e ideas de sus compañeros de grupo 
 Respetan espacio y tiempo establecido para el desarrollo de 
las actividades 
 Manifiestan curiosidad por conocer a un extranjero 
Inicio: 
- Observaran exposición acerca de la estructura del tipo de 
texto a trabajar. 
Desarrollo: 
- Planifican la escritura de una entrevista que realizaran a un 
extranjero que visitará la sala de clases. 
- Organizan de manera grupal las preguntas, puntos de 
interés e ideas a manifestar mediante la escritura. 
Final: 
- Escriben la entrevista definitiva. 
Ppt Clase expositiva - Evaluación formativa 
- Evaluación de Proceso 
- Rúbrica para evaluación 
del trabajo en clases 
Indicadores a evaluar: 
-Demuestra interés en el 
desarrollo de la actividad. 
-Demuestra curiosidad por la 
visita. 
-Maneja los pasos para la 
elaboración de una entrevista 
-Producen en forma grupal un 
texto escrito 
-Identifican propósito de escribir 
una entrevista 
-Utilizan nuevo vocabulario 
-Respetan estructura del texto 
trabajado 
-Interactúa en trabajo grupal
-Identifica ventajas de la escritura 
grupal 
Objetivo: Compartir y empatizar con persona extranjera. 
Clase Fecha/Horas Actividades Recursos Evaluación/Indicadores 
6 2 Actitudes y valores: 
 Demuestran entusiasmo y respeto por la visita que reciben 
en la sala de clases 
 Respetan acuerdos establecidos previamente. 
 Respetan turnos para opinar y escuchan atentamente a la 
visita 
 Empatizan con situación de vida de extranjero en Chile. 
 Mantienen orden y aseo de la sala de clases 
Inicio: 
- Se contextualiza la visita de hoy y se adecua la sala para 
una mejor interacción entre estudiantes y la persona que 
los visita 
- Reciben, conversan y se presentan con persona extranjera 
que visita la sala de clases 
Desarrollo: 
- Realizan entrevista confeccionada previamente por ellos a 
la visita por medio de la lectura de las preguntas 
Final: 
- Comparten experiencias propias con la persona mediante 
una conversación e intercambio de ideas. 
- Participan de una convivencia. 
Entrevistas 
Persona Extranjera 
Sala de clases 
Evaluación formativa 
Indicadores de Observación: 
- Acoge en su espacio la 
visita de un extranjero. 
- Demuestra sentimientos 
ante la visita realizada. 
(acuerdo o desacuerdo) 
- Expresa con claridad las 
preguntas. 
- Lee con fluidez las 
preguntas 
- Respeta tiempos de 
expresión de sus demás 
compañeros.
Objetivo: Identificar y expresar la importancia que adquiere en la sociedad la interacción con otras culturas y el respeto de los derechos del niño sin 
importar el país de origen. 
Clase Fecha/Horas Actividades Recursos Evaluación/Indicadores 
7 3 Actitudes y Valores: 
 Valoran la importancia de los derechos del niño 
 Respetan turnos para expresarse 
 Respetan ideas de los demás integrantes del grupo 
 Mantienen el orden y aseo de la sala 
 Establecen roles de trabajo. 
Inicio: 
- Observan diferentes canciones y videos de los derechos del 
niño. 
- Organizan el espacio de la sala de clases para potenciar la 
creatividad de su trabajo 
- Conocen el propósito de hacer un afiche y eligen un 
destinatario de su mensaje. 
Desarrollo: 
- Eligen formas creativas de trabajo a través del uso de 
texturas, tamaños, figuras, materiales y organización de la 
composición artística. 
- Crean un afiche artístico grupal integrando conceptos 
aprendidos durante la unidad mediante la utilización de 
diferentes materiales. 
Final: 
- Exponen su trabajo ante el grupo 
- Realizan autoevaluación 
Materiales para elaborar 
el afiche 
Videos y canciones de los 
derechos del niño 
Evaluación sumativa 
Autoevaluación 
Indicadores a Evaluar: 
- Expresa creativamente lo 
aprendido 
- Trabaja alguna técnica 
artística especifica 
- Utiliza variedad de 
materiales 
- Organiza de distinta 
manera el lugar de 
trabajo. 
- Trabaja concepto de los 
derechos del niño en su 
composición artística 
- Expresa con claridad lo 
trabajado en el afiche, 
significado, formas, 
motivación.
Red de Contenidos
Carta Gantt 
Agosto Septiembre octubre No 
v 
Actividades 
Semana 1 
Semana 2 
Semana 3 
Semana 4 
Semana 1 
Semana 2 
Semana 3 
Semana 4 
Semana 1 
Semana 2 
Semana 3 
Semana 4 
Semana 1 
Inicio en la elaboración de un proyecto de Aula 
Inicio de la Práctica en el colegio Mundo Mágico x 
Elaboración de Diagnóstico de intereses x x X 
Elaboración de Diagnósticos disciplinares x X 
Toma de Diagnostico de intereses x 
Revisión de diagnóstico de intereses x 
Toma de diagnósticos disciplinares x 
Revisión de diagnósticos disciplinares x 
Revisión de Bases Curriculares x x x X 
Formulación de Objetivos de Aprendizaje Integrados x X 
Planificación de Actividades x x x 
Implementación del Proyecto 
Clase 1 X 
Clase 2 x 
Clase 3 X 
Clase 4 X 
Clase 5 X 
Clase 6 X 
Clase 7 x 
Evaluación de resultados del proyecto 
Evaluación de aprendizajes x x X x 
Evaluación de desempeño en la implementación (Portafolio) x x x x
Anexo 1 
Pauta de Observación 
Indicadores Siempre A veces Nunca 
Escucha atentamente 
Comenta lo escuchado 
Entrega su opinión acerca del texto 
Reconoce palabras a primera vista 
Interpreta situaciones vividas por los personajes 
Interpreta sentimientos expresados por los personajes 
Identifica secuencia de hechos del cuento narrado 
Respeta turnos para hablar 
Levanta la mano para hablar 
Demuestra interés por la opinión del compañero
Anexo 2
Anexo 3
Anexo 4
Anexo 5
Anexo 6
Anexo 7
Anexo 8
Anexo 9
Anexo 10
Anexo 11 
Indicadores L ML PL 
Demuestra interés en el desarrollo de la actividad 
Demuestra curiosidad por entrevistar a alguien 
Maneja los pasos para la elaboración de una entrevista 
Producen en forma grupal un texto escrito 
Identifican propósito de escribir una entrevista 
Utilizan nuevo vocabulario 
Respetan estructura del texto trabajado 
Interactúa en trabajo grupal 
Identifica ventajas de la escritura grupal 
Solicita ayuda ante dudas 
Escribe un título a su entrevista 
Realiza preguntas desde lo general a lo particular 
Utiliza signos de puntuación, de exclamación o interrogación adecuadamente 
Emplea adecuadamente las letras mayúsculas 
Realiza una letra manuscrita clara y legible 
L: Logrado 
ML: medianamente logrado
PL: por lograr 
Anexo 12 
Power Point con pasos para construir un afiche.
Anexo 13 
Pauta de evaluación Afiche. 
Indicadores L ML PL 
Expresa creativamente lo aprendido 
Trabaja alguna técnica artística especifica 
Utiliza variedad de materiales 
Organiza de distinta manera el lugar de trabajo. 
Trabaja concepto de los derechos del niño en su composición artística 
Toma en cuenta el propósito y el destinatario del afiche 
El afiche cumple con el formato solicitado 
El tema y las ideas planteadas son pertinentes a la tarea solicitada 
Expresa con claridad lo trabajado en el afiche, significado, formas, motivación. 
L: logrado 
ML: medianamente logrado 
PL: por lograr
Anexo 15 
Diagnóstico de Lectura y Escritura 
Nombre: _________________________________________________________ 
1. Lee el siguiente texto 
2. Busca en la Sopa de Letras cuatro palabras y clasifícalas.
La abuelita Rigoberta 
Fernando y Susana eran dos hermanitos que vivían muy 
felices con su papá, su mamá y la abuelita Rigoberta. ¡Ah!... 
y qué lindo era vivir con la abuelita. No todos los chicos 
tenían esa suerte, pero Fernando y Susana sí, y disfrutaban 
mucho, porque Rigoberta era una abuela con una enorme 
paciencia: narraba viejas historias y cuentos interesantes; 
sabía las mejores canciones y los juegos más divertidos; cosía 
los vestidos de muñecas más lindos y cocinaba las tortas y los 
dulces más ricos. 
Pero un día, porque sí nomás y sin que nadie supiera por 
qué, la abuela Rigoberta amaneció seria y preocupada. 
Y no contó sus viejas historias, ni cantó canciones, ni jugó 
con los chicos, ¡ni siquiera cocinó una torta! ¡Nada! Toda la 
familia se asustó: ¿qué le pasaba a la abuela?, 
¿estaría enferma? 
A la mañana siguiente, cuando se reunieron para
desayunar, se encontraron con que la abuela ya lo había 
hecho muy tempranito y estaba sentada en su sillón favorito 
leyendo el diario. Y eso no fue todo. Cuando le preguntaron 
qué leía y si había alguna noticia importante, la abuela 
contestó que solo estaba buscando trabajo. Sí, tra-ba-jo. 
Pero no pudo terminar de hablar, porque el papá, al oírla, 
se atragantó con la tostada; la mamá se puso mermelada en 
los dedos; Susana derramó el café con leche y Fernando se 
cayó de la silla. Y la abuela Rigoberta, sin darse cuenta de los 
desastres causados, siguió leyendo muy tranquila. 
Finalmente, dijo, cerrando el periódico: —¡Qué 
barbaridad! No puedo encontrar el trabajo que busco; tendré 
que poner un aviso, ofreciéndome. 
—¿Y cuál es el trabajo que estás buscando, abuelita? 
—preguntó Fernando. 
—Justamente, de eso quiero trabajar, de “abuelita” 
—contestó Rigoberta y siguió explicando que había muchos 
nenes que no tenían abuela y que eso era muy triste. Entonces 
había pensado trabajar para esos chicos en su tiempo libre; es 
decir, cuando Fernando y Susana estaban en la escuela. 
A la familia le pareció una “idea genial”, como todas 
las cosas que se le ocurrían a Rigoberta. Al día siguiente, 
el extraño aviso ofreciendo trabajo de abuelita, salió en el 
periódico y mucha gente llamó por teléfono. Fueron tantos 
los pedidos, que era imposible cumplir con todos. 
Y esto, por supuesto, preocupó a Rigoberta, que se encerró 
en su dormitorio a pensar. Y pensó… y pensó. Pensó tanto, 
que ese día no almorzó ni cenó; solo apareció cuando
ya todos habían terminado de comer el postre. Entonces 
anunció muy contenta que ya tenía la solución del problema: 
estaba decidida a fundar la primera Compañía de Abuelos 
Voluntarios. 
Era, en verdad, una excelente solución porque también 
había muchos abuelos sin nietos y eso era tan triste como 
nietos sin abuelos. Pero así, gracias a la abuelita Rigoberta, 
la Compañía de Abuelos Voluntarios fue un éxito y todos 
podían conseguir abuelos y nietos adoptivos a gusto. Y la 
abuela Rigoberta ya no se preocupó más y se sintió muy feliz. 
Y el que quiera un cuento contado por una auténtica 
abuelita, que llame por teléfono a la Compañía de Abuelos 
Voluntarios.
¿Cómo resultó la Compañía de Abuelos Voluntarios? 
¿Cómo es la abuelita Rigoberta? 
¿Te gustaría tener una abuelita como Rigoberta? 
Escribe una anécdota entretenida que hayas tenido con tu abuelita, un 
familiar o vecino. 
_______________________________________________________________ 
_______________________________________________________________ 
_______________________________________________________________ 
_______________________________________________________________ 
_______________________________________________________________ 
_______________________________________________________________ 
_______________________________________________________________ 
_______________________________________________________________ 
_______________________________________________________________ 
_______________________________________________________________ 
_______________________________________________________________ 
_______________________________________________________________ 
_______________________________________________________________
Proyecto de aula 2014 tp8 muri muriel
Proyecto de aula 2014 tp8 muri muriel

Proyecto de aula 2014 tp8 muri muriel

  • 1.
    Facultad de Educación Pedagogía en Educación Básica con Mención Taller Pedagógico VIII: Integración Disciplinaria Proyecto Integrado “Compartiendo mi país” Docente: María Elena Mellado Estudiante: Muriel Morales Navarrete Octubre 2014, Temuco.
  • 2.
    Contenido I. Identificacióndel proyecto. ................................................................................................ 3 II. Análisis de la situación:....................................................................................................... 3 III. Descripción del proyecto ................................................................................................ 4 IV. Factibilidad del proyecto................................................................................................. 4 V. Fundamentación pedagógica del proyecto........................................................................... 5 VI. Objetivos ....................................................................................................................... 6 Objetivo General ................................................................................................................... 6 Objetivos Específicos ............................................................................................................. 6 Objetivo Transversal .............................................................................................................13 Objetivos Curriculares...........................................................................................................13 VII. Bibliografía .........................................................................................................................15 VII. Anexos..........................................................................................................................15 Red de Contenidos ...................................................................................................................23 Carta Gantt ..........................................................................................................................24 Anexo 1 ...................................................................................................................................26 Anexo 2 ...................................................................................................................................27 Anexo 3 ...................................................................................................................................29 Anexo 4 ...................................................................................................................................30 Anexo 5 ...................................................................................................................................32 Anexo 6 ...................................................................................................................................35 Anexo 7 ...................................................................................................................................36 Anexo 8 ...................................................................................................................................43 Anexo 9 ..................................................................................................................................45 Anexo 10 .................................................................................................................................46 Anexo 11 .................................................................................................................................48 Anexo 12 .................................................................................................................................49
  • 3.
    I. Identificación delproyecto. Identificación del Proyecto - Título: “Compartiendo mi país” - Escuela: Colegio Mundo Mágico - Curso: Segundo año B - Nº de estudiantes: 37 alumnos - Profesor involucrado: Elizabeth Epuñán García - Asignaturas involucradas: Historia y geografía, Lenguaje y comunicación, Matemáticas, Artes Visuales, Orientación, - Duración del proyecto: 15 horas pedagógicas - Fecha de inicio: - Fecha de cierre: - Practicantes: Muriel Morales Navarrete II. Análisis de la situación: EL Proyecto de Aula ha sido formulado sobre el contexto pedagógico de los estudiantes de segundo año básico del Colegio Municipal Mundo Mágico. La acción pedagógica se abordará desde las necesidades educativas de los estudiantes según la progresión de contenidos semestral manifestada por la profesora mentora y las necesidades e intereses de los estudiantes del curso. Más allá de que los estudiantes eligieran un tema a conocer, se ha priorizado trabajar estos contenidos debido a las debilidades identificadas a través los diagnósticos disciplinares en las asignaturas de Lenguaje y Comunicación e Historia, Geografía y Ciencias Sociales. A modo de potenciar los intereses de los niños y sus aprendizajes previos, se han diseñado estrategias de enseñanza, actividades y evaluaciones pertinentes apuntando al logro significativo de los objetivos de aprendizaje. El diseño del trabajo en la asignatura de Artes Visuales se centra también en las necesidades educativas de los estudiantes, aportando desde las artes al tema central de este proyecto de integración disciplinar, también refleja el resultado del diagnóstico de intereses de los estudiantes, para quienes resultan motivadoras las actividades donde se expresan, valoran y
  • 4.
    conocen libremente emocionesy creatividad a través del trabajo artístico propio y del compañero. De manera transversal en este proyecto se trabajará Orientación, obedeciendo a las necesidades manifestadas por la profesora mentora que hacen referencia a las actitudes de solidaridad entre pares, buen trato y práctica de hábitos. III. Descripción del proyecto El proyecto de aula está estructurado cómo un proyecto de integración disciplinar, posee un tema central en donde todas las asignaturas que aquí se incluyan trabajaran en base a un tema central que apuntará al logro de los diferentes objetivos de aprendizaje de cada asignatura y un objetivo transversal. El tema de este proyecto es el legado cultural de los inmigrantes en Chile, y se espera que a través de esta temática los estudiantes logren identificar cuáles son los aportes que inmigrantes extranjeros han dejado en la región, relacionando también estos aportes con aspectos de la cultura chilena, el mestizaje y cómo se vive el tema de la inmigración en la actualidad en su entorno cercano, dándole una mirada desde los niños y niñas acerca de la igualdad de derechos del niño sin importar el país donde se encuentre. Se trabajará el lenguaje diseñando y aplicando actividades donde se refuerce la escritura y la lectura, a través de la lectura compartida de cuentos y poemas infantiles con la temática del proyecto de aula, lectura en voz alta para propiciar la fluidez, escritura reiterada de sus opiniones, reflexiones e impresiones de las lecturas para desarrollar la creatividad y dejar el habito adquirido de solo escribir por escribir y comenzar a ser niños productores de textos. Se espera fortalecer en el estudiante las relaciones e interacciones respetuosas con otros estudiantes del curso, se fomentara en la asignatura de artes visuales el trabajo colaborativo en la confección de afiches acerca de los derechos de los niños, utilizando la libre disposición de materiales para su elaboración. IV. Factibilidad del proyecto. El proyecto “Compartiendo mi país” ha sido desarrollado en conjunto con la profesora mentora y es de alta factibilidad ya que las actividades aquí planteadas obedecen y están
  • 5.
    relacionadas con necesidadespropias de los estudiantes del segundo año B y está en absoluta concordancia con la progresión de contenidos que los estudiantes han trabajado a la fecha de implementación del proyecto. En segundo lugar, este proyecto obedece a una temática transversal, es decir, refuerza y proporciona nuevos aprendizajes tanto de contenido curricular obligatorio como de corte valórico y actitudinal, atendiendo a la contingencia del país ante temas culturales y sociales actuales, como lo son la diversidad, la tolerancia y derechos del niño. V. Fundamentación pedagógica del proyecto El trabajo realizado en el proyecto de aula “Compartiendo mi país” se enmarca en la modalidad del taller pedagógico VIII: integración interdisciplinar. La modalidad de proyectos educativos constituye una estrategia de enseñanza y aprendizaje en donde se pueden alcanzar “uno o varios objetivos, a través de la puesta en práctica de una serie de acciones, interacciones y recursos” (Condemarín 1991). La modalidad de proyectos integrados se fundamenta en la práctica con el cúmulo de acciones pedagógicas que se incluyen en el diseño de la enseñanza que permiten realizar un trabajo pedagógico desde la realidad de los estudiantes y desde el desarrollo de sus aprendizajes, tomando en cuenta necesidades e intereses, motivando en los estudiantes y en el profesor la movilización del contenido y conocimientos en función del logro de aprendizajes, metas y creación de un producto que evidencia dicho proceso. La modalidad de este proyecto está en la categoría de proyecto de curso, que atiende a los intereses y necesidades del curso, tomando en cuenta la progresión de los aprendizajes que ellos han adquirido durante el tiempo que transcurrido en el año escolar. Al hablar de un proyecto interdisciplinario podemos distinguir que posee aspectos especiales, en el diseño pedagógico, la formulación de objetivos y la recopilación de los recursos para llevar a cabo la implementación, puesto que debe incluir aspectos que transversalmente den resultado para el logro de todos los objetivos, de todas las disciplinas que se pretende trabajar, es decir, si trabajamos la producción de textos en lenguaje y comunicación, no solo estamos motivando la habilidad de escribir, sino que al incluir una temática social podemos obtener resultados tanto en lo exigido en el currículo como en las interacciones en la sala de clases, la enseñanza de valores y actitudes que servirán de herramientas para el estudiante en la vida cotidiana, Lenoir (2013) hace referencia a esta idea identificando la interdisciplinariedad como un medio “la
  • 6.
    interdisciplinariedad remite ala integración de procesos de aprendizaje y de saberes implicados. La razón de utilizar el enfoque interdisciplinario es poder promover la movilización de procesos y saberes que aseguren la realización de la acción y su éxito; es decir, promover y facilitar en los estudiantes tanto la integración de los procesos de aprendizaje ( integrating processes) como la integración del saber (integrated knowledge), su movilización y aplicación en situaciones reales.” Todo intento de crear e implementar un proyecto que integra las disciplinas o asignaturas debe comenzar con interiorizar el concepto, y salir del encasillamiento que existe en la práctica cuando hablamos de adquirir un modelo asignaturista (saberes científicos) en la enseñanza, es lo que Lenoir (2013) señala como Interdiciplinariedad Escolar “Su finalidad es la difusión del saber científico y la formación de actores sociales a través de la instalación de las condiciones adecuadas que permitan producir y apoyar el desarrollo de procesos integradores y la apropiación de saberes como productos cognitivos en los alumnos, lo que requiere de un ajuste de los saberes escolares a nivel curricular, didáctico y pedagógico” Lo anterior demuestra la utilidad que adquiere un proyecto interdisciplinado, puesto que la temática a trabajar traspasa el hecho solo de entregar conocimientos, sino que también atiende a llevar estos aprendizajes a la vida misma, y a la visión de que los contenidos pueden ser traspasados a la vida cotidiana de los estudiantes. VI. Objetivos Objetivo General Identificar los aportes que inmigrantes extranjeros han dejado en el país y la región, relacionando estos aportes con aspectos de la cultura chilena, el mestizaje y cómo se vive el tema de la inmigración en la actualidad en su entorno cercano, interpretando datos, reflexionando y comunicando a través de la escritura y la expresión artística su percepción del tema. Objetivos Específicos
  • 7.
    Objetivo Especifico Actividadintegrada Indicadores Asignaturas integradas Conocer y disfrutar de un texto literario. - Observan video mediante la proyección del cuento Niña Bonita (Libro álbum acerca de la diversidad de razas) - https://www.youtube.com/watch?v=8ZxRWJ9aoGs Explican lo que saben de un tema antes de leer un texto sobre el mismo. › Relacionan, oralmente o por escrito, algún tema o aspecto del texto con sus experiencias o conocimientos previos. › Describen o dibujan lo que visualizan a partir de una lectura. › Preguntan el significado de palabras o expresiones que no comprenden. › Preguntan para ampliar la información leída. › Formulan preguntas para especular a partir de información del texto, por ejemplo, ¿qué pasaría si…? y responden a partir de información del texto. Lenguaje y Comunicación Historia, Geografía y ciencias sociales. Reconocer e identificar temática y estructura de texto literario. - Conversan con compañeros y profesor acerca de lo observado en el cuento proyectado. - Identifican tipo de texto y secuencia de la historia narrada mediante el trabajo de una ficha. Mencionan personajes de las obras leídas. › Mencionan textos y autores que han leído. › Relacionan aspectos de un texto leído y comentado en clases con otros textos leídos previamente. › Contestan preguntas que aluden a información explícita o implícita. › Hacen un recuento de la historia Lenguaje y Comunicación Historia, geografía y ciencias sociales.
  • 8.
    oralmente, por escritoo a través de imágenes. › Caracterizan a los personajes mediante representaciones, dibujos, recortes, etc. › Describen, dibujan o recrean el lugar donde ocurre el relato. › Comparan a los personajes con personas que conocen. › Establecen si están de acuerdo o no con acciones realizadas por los personajes y explican por qué. › Explican por qué les gusta o no una narración. › Relacionan información que conocen con la que aparece en el texto. › Comentan situaciones de sus vidas que se asemejan a algún elemento de la historia. Planificar y escribir grupalmente un texto literario. - Planifican un texto literario (cuento) breve de manera grupal. - Identifican estructura, personajes y temática que incluirán en él, mediante una ficha informativa acerca de los pasos para construir un cuento. - Escriben de manera grupal, desarrollando las etapas pertinentes en la elaboración de un texto (Escritura, revisión, reescritura) › Escriben uno o más párrafos para narrar una experiencia o un evento imaginado. › Escriben narraciones en las cuales se desarrolla la historia a través de varias acciones. › Escriben narraciones que tienen un desenlace. Lenguaje y Comunicación. Orientación Reconocer la presencia de - Observan videos y testimonios de inmigrantes en diferentes épocas de la historia de chile. Explican que la sociedad chilena es diversa ya que se ha conformado a Historia, Geografía y
  • 9.
    elementos legados porinmigrantes en el pasado y en la actualidad 1- https://www.youtube.com/watch?v=qomsxjyt7Nw 2- https://www.youtube.com/results?search_query=elaboracion+de 3- https://www.youtube.com/watch?v=JkZh4VtclZs - Identifican aspectos culturales extranjeros presentes en la vida cotidiana a través de la observación de imágenes y conceptos tales como inmigración, origen, heredar, colonia, mediante una clase expositiva. - Desarrollan y comunican en una ficha de trabajo los conceptos adquiridos durante la clase expositiva. - Analiza y ordena datos proporcionados (Aproximación de números, distancia, conteo) - Presentan resultado de la ficha trabajada ante el curso. partir del aporte de inmigrantes de diversas naciones a lo largo del tiempo. › Nombran colonias extranjeras residentes en Chile. › Identifican ejemplos de comidas extranjeras de uso común en Chile. › Distinguen expresiones artísticas (música, arquitectura, etc.) Procedentes de naciones extranjeras que se han integrado a la sociedad chilena. › Identifican personas de origen extranjero que han aportado en diversos ámbitos de la cultura chilena. Desarrollan empatía frente a los inmigrantes, describiendo lo que pueden sentir y pensar al estar en un país diferente al propio. › Muestran actitudes de respeto y no discriminación respecto a los inmigrantes. › Se refieren con respeto a tradiciones distintas a las propias y a las personas provenientes de otros países y culturas. › Son capaces de trabajar en equipo y respetar las opiniones de personas provenientes de otras culturas. Ciencias Sociales Lenguaje y Comunicación Matemáticas Comprender y - Planifican la escritura de una entrevista que realizaran a un extranjero › Escriben un párrafo que transmite Lenguaje y
  • 10.
    escribir un texto informativo para desarrollar la creatividad y participación activa. que visitará la sala de clases. - Observaran exposición acerca de la estructura del tipo de texto a trabajar. - Organizan de manera grupal las preguntas, puntos de interés e ideas a manifestar mediante la escritura. - Escriben la entrevista definitiva. claramente un mensaje. › Marcan las oraciones en las cuales falta mayúscula o punto final y las corrigen. › Incorporan palabras recientemente aprendidas. › Evitan el uso de palabras que no especifican adecuadamente el referente (este, la cosa, la cuestión). › Evitan la repetición de palabras. › Corrigen las faltas de concordancia de género y número entre sustantivo y adjetivo. › Revisan la ortografía de acuerdo con un criterio establecido por el docente. › Mejoran la presentación del texto para publicarlo. comunicación Historia, geografía y ciencias Sociales. Compartir y empatizar con persona extranjera. - Reciben y conversan con persona extranjera que visita la sala de clases - Realizan entrevista confeccionada previamente por ellos a la visita por medio de la lectura de las preguntas - Comparten experiencias propias con la persona mediante una conversación e intercambio de ideas. Desarrollan empatía frente a los inmigrantes, describiendo lo que pueden sentir y pensar al estar en un país diferente al propio. › Muestran actitudes de respeto y no discriminación respecto a los inmigrantes. › Se refieren con respeto a tradiciones distintas a las propias y a las personas provenientes de otros países y culturas. › Son capaces de trabajar en equipo y respetar las opiniones de personas provenientes de otras culturas. Lenguaje y comunicación. Historia, geografía y ciencias sociales. Orientación
  • 11.
    Identificar y expresarla importancia que adquiere en la sociedad la interacción con otras culturas y el respeto de los derechos del niño sin importar el país de origen. - Crean un afiche artístico grupal integrando conceptos aprendidos durante la unidad mediante la utilización de diferentes materiales. - Observan diferentes canciones y videos de los derechos del niño. - Eligen formas creativas de trabajo a través del uso de texturas, tamaños, figuras, materiales y organización de la composición artística. - Organizan el espacio de la sala de clases para potenciar la creatividad de su trabajo - Exponen su trabajo ante el grupo Describen observaciones de imágenes y obras de arte de personas, del entorno, de otros ámbitos y paisajes chilenos. › Expresan emociones e ideas por medio de esculturas y collages, entre otros, con los temas de personas. › Crean pinturas, esculturas y collages expresivas con el tema de personas, del entorno, de otros ámbitos y paisajes chilenos Describen observaciones de imágenes y obras de arte de personas, del entorno, de otros ámbitos y paisajes chilenos. › Expresan emociones e ideas por medio de esculturas y collages, entre otros, con los temas de personas. › Crean pinturas, esculturas y collages expresivas con el tema de personas, del entorno, de otros ámbitos y paisajes chilenos Lenguaje y Comunicación Artes visuales Historia y geografía Orientación
  • 13.
    Objetivo Transversal Conocery valorar la historia y sus actores, las tradiciones, los símbolos, el patrimonio territorial y cultural de la nación, en el contexto de un mundo crecientemente globalizado e interdependiente Objetivos Curriculares  Historia y geografía: (OA 04 y 12) - Reconocer y dar ejemplos de la influencia y aportes de inmigrantes de distintas naciones europeas, orientales, árabes y latinoamericanas a la diversidad de la sociedad chilena, a lo largo de su historia. - Mostrar actitudes y realizar acciones concretas en su entorno cercano (familia, escuela y comunidad) que reflejen: respeto al otro (interactuar con cortesía, cuidar espacios comunes, respetar propiedad de los demás); responsabilidad (ejemplos: cumplir con sus deberes escolares, asumir encargos en el hogar y dentro de la sala de clases, etc.); tolerancia (ejemplos: respetar opiniones diversas, no discriminar a otros por su aspecto o costumbres, etc.); empatía (ejemplos: integrar a los demás en sus juegos y actividades, ayudar a los otros, etc.).  Lenguaje y Comunicación: (OA 3, 4, 5, 13 y 17) - Comprender textos, aplicando estrategias de comprensión lectora; por ejemplo: › relacionar la información del texto con sus experiencias y conocimientos › visualizar lo que describe el texto › hacer preguntas mientras se lee . - Leer independientemente y familiarizarse con un amplio repertorio de literatura para aumentar su conocimiento del mundo y desarrollar su imaginación; por ejemplo: › poemas › cuentos folclóricos y de autor › fábulas › leyendas › otros - Demostrar comprensión de las narraciones leídas: › extrayendo información exp lícita e implícita › reconstruyendo la secuencia de las acciones en la historia › identificando y describiendo las características físicas y los sentimientos de los distintos personajes › recreando, por medio de distintas expresiones (dibujos, modelos tridimensionales u otras), el ambiente en el que ocurre la acción › estableciendo relaciones entre el texto y sus propias experiencias › emitiendo una opinión sobre un aspecto de la lectura . - Escribir creativamente narraciones (experiencias personales, relatos de hechos, cuentos,
  • 14.
    etc.) que tenganinicio, desarrollo y desenlace. - Escribir, revisar y editar sus textos para satisfacer un propósito y transmitir sus ideas con claridad. Durante este proceso: › organizan las ideas en oraciones que comienzan con mayúscula y terminan con punto › utilizan un vocabulario variado › mejoran la redacción del texto a partir de sugerencias de los pares y el docente › corrigen la concordancia de género y número, la ortografía y la presentación.  Orientación: (OA 02 ,06 y 08) - Identificar emociones experimentadas por ellos y por los demás (por ejemplo, pena, rabia, miedo, alegría) y distinguir diversas formas de expresarlas. - Identificar conflictos que surgen entre pares y practicar formas de solucionarlos como escuchar al otro, ponerse en su lugar, buscar un acuerdo, reconciliarse. - Practicar hábitos y actitudes que favorezcan el proceso de aprendizaje, como: traer y cuidar los útiles escolares; mantener el orden de la sala de clases y materiales; identificar los nuevos aprendizajes adquiridos para incentivar la motivación.  Artes Visuales: (OA 01 y 03) - Expresar y crear trabajos de arte a partir de la observación del: entorno natural: figura humana y paisajes chilenos; entorno cultural: personas y patrimonio cultural de Chile; entorno artístico: obras de arte local, chileno, latinoamericano y del resto del mundo. - Expresar emociones e ideas en sus trabajos de arte, a partir de la experimentación con: materiales de modelado, de reciclaje, naturales, papeles, cartones, pegamentos, lápices, pinturas, textiles e imágenes digitales; herramientas para dibujar, pintar, cortar, modelar, unir y tecnológicas (pincel, tijera, mirete, computador, entre otras); procedimientos de dibujo, pintura, collage, escultura, dibujo digital, entre otros.  Matemáticas: (OA22) - Construir, leer e interpretar pictogramas con escala y gráficos de barra simple
  • 15.
    VII. Bibliografía CassanyD., (1990), Enfoques Didácticos Para La Enseñanza De La Expresión Escrita Condemarín, M.; V. Galdames y A. Medina (1991) Modelos y proyectos. Documento de apoyo a las 2as. Jornadas de Supervisores, Mineduc. CPEIP, Chile Lenoir Y., (2013) Interdisciplinariedad en educación: una síntesis de sus especificidades y actualización, Canadá Mineduc (2012) Estándares Orientadores para egresados de carreras de pedagogía en educación básica. LOM ediciones, Chile Pimienta J., (2008) Evaluación de los aprendizajes, un enfoque basado en competencias, Pearson educación, México. Inostroza G., (1996) Aprender a formar niños lectores y escritores : talleres de formación docente, Dolmen Ediciones, Santiago de Chile. VII. Anexos
  • 16.
    Objetivo: Conocer ydisfrutar de un texto literario. Clase Fecha/ Horas Actividad Recursos Evaluación/Indicadores 1 1 h o r a Actitudes y Valores:  Valoran e interpretan situaciones vividas y sentimientos expresados por los personajes.  Se establecen acuerdos y consenso  Respetan turnos de opinión de los compañeros, levantan la mano para hablar y expresan interés por las opiniones del resto. inicio: - Presentación del objetivo - Establecen acuerdos de convivencia dentro de la sala para el trabajo durante el proyecto - Reciben instrucciones del trabajo de la clase. - Activación de conocimientos previos mediante el dialogo con la profesora, preguntas guiadas e intencionadas, respuestas abiertas: ¿conocemos gente distinta a nosotros? ¿en nuestro país existen personas de otros países? ¿nos sentimos diferentes al resto? Desarrollo: - Observan video del cuento “Niña Bonita” - Realizan preguntas durante el desarrollo del video Final: - Realizan comentarios acerca de lo observado. - Entregan su opinión y aspectos del cuento que más llamaron su atención. Video https://www.youtube.co m/watch?v=8ZxRWJ9aoGs Evaluación formativa Indicadores de Observación: - Escuchan atentamente - Comentan lo escuchado - Entregan su opinión acerca del texto - Identifica secuencia de hechos del cuento narrado (ver anexo 1) Plan de Clases
  • 17.
    Objetivo: Reconocer eidentificar temática y estructura de texto literario. Clase Fecha/horas Actividad Recursos Evaluación/Indicadores 2 1 Actitudes y valores:  Respeto de los tiempos de trabajo  Respeto por el tiempo y trabajo del compañero. Inicio: - Observan una vez más el cuento, esta vez para revisar aspectos técnicos, cómo tipo de texto, estructura, personajes, secuencia de la historia. Desarrollo: - Desarrollan ficha de trabajo del video de manera personal (ver anexo) Final: - Exponen los resultados de su trabajo ante el curso para corregir de manera conjunta la ficha trabajada. Video Ficha de Trabajo (ver anexo 2) Evaluación formativa Indicadores de corrección de la ficha y exposición (anexo 3): - Reconocen información explicita e implícita - Realizan inferencias -Identifican aspectos socioculturales de los personajes del cuento. -Describen características físicas y psicológicas de los personajes -Describe que aprendizaje tuvo en base al cuento. -Extrae nuevas palabras -Comunica ideas -Escucha ideas de los otros estudiantes. -Pronuncia, articula y emplea entonación adecuada a la expresión oral -comprende el texto
  • 18.
    Objetivo: Planificar yescribir grupalmente un texto literario. Clase Fecha/horas Actividad Recursos Evaluación/Indicadores 3 3 Actitudes y Valores:  Trabajo colaborativo  Respetar e integrar ideas de sus compañeros de grupo  Establecer roles para el trabajo Inicio: - Presentación del objetivo de la clase - Retroalimentación de las actividades anteriores - Activación de conocimientos previos - Observan video del trabajo en grupo - Identifican estructura, personajes y temática que incluirán en su creación, mediante una exposición acerca de los pasos para construir un cuento. Desarrollo: - Desarrollan la planificación de un texto literario (cuento) breve de manera grupal. - Escriben de manera grupal, desarrollando las etapas pertinentes en la elaboración de un texto (Escritura, revisión, reescritura) Final: - Exponen el cuento frente a sus compañeros. Ppt clase expositiva (anexo 4) Ficha informativa de apoyo (anexo 5) Evaluación formativa Indicadores de evaluación: (anexo 6) -Interactúan en el trabajo grupal -Comunican ideas -Realizan trabajo de escritura colectiva -Escuchan ideas del compañero -Trabajan vocabulario -Identifican y crean personajes, situaciones, lugares de las narraciones. -Organiza la información -Desarrolla algún formato creativo para su trabajo. -organiza texto e imagen. -Respeta los tiempos de trabajo -Respeta la estructura dada para el desarrollo de la escritura (inicio desarrollo y desenlace)
  • 19.
    Objetivo: Reconocer lapresencia de elementos legados por inmigrantes en el pasado y en la actualidad Clase Fecha/hora Actividad Recursos Evaluación/Indicadores 4 3 Actitudes y Valores:  Valoran el legado cultural de inmigrantes en Chile  Respetan turnos para hablar y expresar opiniones  Comparten ideas en trabajo grupal Inicio: - Activación de conocimientos previos con preguntas guiadas e intencionadas: ¿Qué cosas heredadas de otras culturas identificamos en nuestra vida cotidiana? ¿por qué crees que sucede esto? - Observan imágenes para activar conocimientos previos - Contextualización del tema de la clase (inmigrantes y legado cultural) Desarrollo: - Observan videos y testimonios de inmigrantes en diferentes épocas de la historia de chile. - Identifican aspectos culturales extranjeros presentes en la vida cotidiana a través de la observación de imágenes y conceptos tales como inmigración, origen, heredar, colonia, mediante una clase expositiva. - Desarrollan y comunican en una ficha de trabajo los conceptos adquiridos durante la clase expositiva, analizando y ordenando datos proporcionados (Aproximación de números, distancia, conteo) de manera grupal Final: - Presentan resultado de la ficha trabajada ante el curso Videos: 1. https://www.youtu be.com/watch?v=q omsxjyt7Nw 2. https://www.youtu be.com/results?se arch_query=elabor acion+de 3. https://www.youtu be.com/watch?v=J kZh4VtclZs ficha de trabajo (ver anexo) Evaluación formativa. Pauta de evaluación de trabajo Indicadores : -Reconocen que existen diferentes estilos de vida, culturas, elementos en otros países. -Posee conocimiento previo acerca del concepto inmigrantes. -Expresa su experiencia con personas o elementos culturales inmigrantes -Desarrolla habilidades de pensamiento temporal: (pasado presente y futuro, sincronía y diacronía en los hechos de la historia) -Reconoce origen de grupos de personas que llegaron a chile en el pasado -Reconoce origen de grupos de personas que llegaron a chile en el presente -Identifica elementos de la vida cotidiana que son legados de diferentes países. -Analiza y organiza datos
  • 20.
    proporcionados. -identifica tiposde organización de datos (pictogramas, gráficos) -Pronuncia, articula y emplea entonación adecuada a la expresión oral Objetivo: Comprender y escribir un texto informativo para desarrollar la creatividad y participación activa. Clase Fecha/horas Actividades Recursos Evaluación/indicadores 5 2 Actitudes y valores:  Respetan las opiniones e ideas de sus compañeros de grupo  Respetan espacio y tiempo establecido para el desarrollo de las actividades  Manifiestan curiosidad por conocer a un extranjero Inicio: - Observaran exposición acerca de la estructura del tipo de texto a trabajar. Desarrollo: - Planifican la escritura de una entrevista que realizaran a un extranjero que visitará la sala de clases. - Organizan de manera grupal las preguntas, puntos de interés e ideas a manifestar mediante la escritura. Final: - Escriben la entrevista definitiva. Ppt Clase expositiva - Evaluación formativa - Evaluación de Proceso - Rúbrica para evaluación del trabajo en clases Indicadores a evaluar: -Demuestra interés en el desarrollo de la actividad. -Demuestra curiosidad por la visita. -Maneja los pasos para la elaboración de una entrevista -Producen en forma grupal un texto escrito -Identifican propósito de escribir una entrevista -Utilizan nuevo vocabulario -Respetan estructura del texto trabajado -Interactúa en trabajo grupal
  • 21.
    -Identifica ventajas dela escritura grupal Objetivo: Compartir y empatizar con persona extranjera. Clase Fecha/Horas Actividades Recursos Evaluación/Indicadores 6 2 Actitudes y valores:  Demuestran entusiasmo y respeto por la visita que reciben en la sala de clases  Respetan acuerdos establecidos previamente.  Respetan turnos para opinar y escuchan atentamente a la visita  Empatizan con situación de vida de extranjero en Chile.  Mantienen orden y aseo de la sala de clases Inicio: - Se contextualiza la visita de hoy y se adecua la sala para una mejor interacción entre estudiantes y la persona que los visita - Reciben, conversan y se presentan con persona extranjera que visita la sala de clases Desarrollo: - Realizan entrevista confeccionada previamente por ellos a la visita por medio de la lectura de las preguntas Final: - Comparten experiencias propias con la persona mediante una conversación e intercambio de ideas. - Participan de una convivencia. Entrevistas Persona Extranjera Sala de clases Evaluación formativa Indicadores de Observación: - Acoge en su espacio la visita de un extranjero. - Demuestra sentimientos ante la visita realizada. (acuerdo o desacuerdo) - Expresa con claridad las preguntas. - Lee con fluidez las preguntas - Respeta tiempos de expresión de sus demás compañeros.
  • 22.
    Objetivo: Identificar yexpresar la importancia que adquiere en la sociedad la interacción con otras culturas y el respeto de los derechos del niño sin importar el país de origen. Clase Fecha/Horas Actividades Recursos Evaluación/Indicadores 7 3 Actitudes y Valores:  Valoran la importancia de los derechos del niño  Respetan turnos para expresarse  Respetan ideas de los demás integrantes del grupo  Mantienen el orden y aseo de la sala  Establecen roles de trabajo. Inicio: - Observan diferentes canciones y videos de los derechos del niño. - Organizan el espacio de la sala de clases para potenciar la creatividad de su trabajo - Conocen el propósito de hacer un afiche y eligen un destinatario de su mensaje. Desarrollo: - Eligen formas creativas de trabajo a través del uso de texturas, tamaños, figuras, materiales y organización de la composición artística. - Crean un afiche artístico grupal integrando conceptos aprendidos durante la unidad mediante la utilización de diferentes materiales. Final: - Exponen su trabajo ante el grupo - Realizan autoevaluación Materiales para elaborar el afiche Videos y canciones de los derechos del niño Evaluación sumativa Autoevaluación Indicadores a Evaluar: - Expresa creativamente lo aprendido - Trabaja alguna técnica artística especifica - Utiliza variedad de materiales - Organiza de distinta manera el lugar de trabajo. - Trabaja concepto de los derechos del niño en su composición artística - Expresa con claridad lo trabajado en el afiche, significado, formas, motivación.
  • 23.
  • 24.
    Carta Gantt AgostoSeptiembre octubre No v Actividades Semana 1 Semana 2 Semana 3 Semana 4 Semana 1 Semana 2 Semana 3 Semana 4 Semana 1 Semana 2 Semana 3 Semana 4 Semana 1 Inicio en la elaboración de un proyecto de Aula Inicio de la Práctica en el colegio Mundo Mágico x Elaboración de Diagnóstico de intereses x x X Elaboración de Diagnósticos disciplinares x X Toma de Diagnostico de intereses x Revisión de diagnóstico de intereses x Toma de diagnósticos disciplinares x Revisión de diagnósticos disciplinares x Revisión de Bases Curriculares x x x X Formulación de Objetivos de Aprendizaje Integrados x X Planificación de Actividades x x x Implementación del Proyecto Clase 1 X Clase 2 x Clase 3 X Clase 4 X Clase 5 X Clase 6 X Clase 7 x Evaluación de resultados del proyecto Evaluación de aprendizajes x x X x Evaluación de desempeño en la implementación (Portafolio) x x x x
  • 26.
    Anexo 1 Pautade Observación Indicadores Siempre A veces Nunca Escucha atentamente Comenta lo escuchado Entrega su opinión acerca del texto Reconoce palabras a primera vista Interpreta situaciones vividas por los personajes Interpreta sentimientos expresados por los personajes Identifica secuencia de hechos del cuento narrado Respeta turnos para hablar Levanta la mano para hablar Demuestra interés por la opinión del compañero
  • 27.
  • 29.
  • 30.
  • 32.
  • 35.
  • 36.
  • 43.
  • 45.
  • 46.
  • 48.
    Anexo 11 IndicadoresL ML PL Demuestra interés en el desarrollo de la actividad Demuestra curiosidad por entrevistar a alguien Maneja los pasos para la elaboración de una entrevista Producen en forma grupal un texto escrito Identifican propósito de escribir una entrevista Utilizan nuevo vocabulario Respetan estructura del texto trabajado Interactúa en trabajo grupal Identifica ventajas de la escritura grupal Solicita ayuda ante dudas Escribe un título a su entrevista Realiza preguntas desde lo general a lo particular Utiliza signos de puntuación, de exclamación o interrogación adecuadamente Emplea adecuadamente las letras mayúsculas Realiza una letra manuscrita clara y legible L: Logrado ML: medianamente logrado
  • 49.
    PL: por lograr Anexo 12 Power Point con pasos para construir un afiche.
  • 51.
    Anexo 13 Pautade evaluación Afiche. Indicadores L ML PL Expresa creativamente lo aprendido Trabaja alguna técnica artística especifica Utiliza variedad de materiales Organiza de distinta manera el lugar de trabajo. Trabaja concepto de los derechos del niño en su composición artística Toma en cuenta el propósito y el destinatario del afiche El afiche cumple con el formato solicitado El tema y las ideas planteadas son pertinentes a la tarea solicitada Expresa con claridad lo trabajado en el afiche, significado, formas, motivación. L: logrado ML: medianamente logrado PL: por lograr
  • 54.
    Anexo 15 Diagnósticode Lectura y Escritura Nombre: _________________________________________________________ 1. Lee el siguiente texto 2. Busca en la Sopa de Letras cuatro palabras y clasifícalas.
  • 55.
    La abuelita Rigoberta Fernando y Susana eran dos hermanitos que vivían muy felices con su papá, su mamá y la abuelita Rigoberta. ¡Ah!... y qué lindo era vivir con la abuelita. No todos los chicos tenían esa suerte, pero Fernando y Susana sí, y disfrutaban mucho, porque Rigoberta era una abuela con una enorme paciencia: narraba viejas historias y cuentos interesantes; sabía las mejores canciones y los juegos más divertidos; cosía los vestidos de muñecas más lindos y cocinaba las tortas y los dulces más ricos. Pero un día, porque sí nomás y sin que nadie supiera por qué, la abuela Rigoberta amaneció seria y preocupada. Y no contó sus viejas historias, ni cantó canciones, ni jugó con los chicos, ¡ni siquiera cocinó una torta! ¡Nada! Toda la familia se asustó: ¿qué le pasaba a la abuela?, ¿estaría enferma? A la mañana siguiente, cuando se reunieron para
  • 56.
    desayunar, se encontraroncon que la abuela ya lo había hecho muy tempranito y estaba sentada en su sillón favorito leyendo el diario. Y eso no fue todo. Cuando le preguntaron qué leía y si había alguna noticia importante, la abuela contestó que solo estaba buscando trabajo. Sí, tra-ba-jo. Pero no pudo terminar de hablar, porque el papá, al oírla, se atragantó con la tostada; la mamá se puso mermelada en los dedos; Susana derramó el café con leche y Fernando se cayó de la silla. Y la abuela Rigoberta, sin darse cuenta de los desastres causados, siguió leyendo muy tranquila. Finalmente, dijo, cerrando el periódico: —¡Qué barbaridad! No puedo encontrar el trabajo que busco; tendré que poner un aviso, ofreciéndome. —¿Y cuál es el trabajo que estás buscando, abuelita? —preguntó Fernando. —Justamente, de eso quiero trabajar, de “abuelita” —contestó Rigoberta y siguió explicando que había muchos nenes que no tenían abuela y que eso era muy triste. Entonces había pensado trabajar para esos chicos en su tiempo libre; es decir, cuando Fernando y Susana estaban en la escuela. A la familia le pareció una “idea genial”, como todas las cosas que se le ocurrían a Rigoberta. Al día siguiente, el extraño aviso ofreciendo trabajo de abuelita, salió en el periódico y mucha gente llamó por teléfono. Fueron tantos los pedidos, que era imposible cumplir con todos. Y esto, por supuesto, preocupó a Rigoberta, que se encerró en su dormitorio a pensar. Y pensó… y pensó. Pensó tanto, que ese día no almorzó ni cenó; solo apareció cuando
  • 57.
    ya todos habíanterminado de comer el postre. Entonces anunció muy contenta que ya tenía la solución del problema: estaba decidida a fundar la primera Compañía de Abuelos Voluntarios. Era, en verdad, una excelente solución porque también había muchos abuelos sin nietos y eso era tan triste como nietos sin abuelos. Pero así, gracias a la abuelita Rigoberta, la Compañía de Abuelos Voluntarios fue un éxito y todos podían conseguir abuelos y nietos adoptivos a gusto. Y la abuela Rigoberta ya no se preocupó más y se sintió muy feliz. Y el que quiera un cuento contado por una auténtica abuelita, que llame por teléfono a la Compañía de Abuelos Voluntarios.
  • 59.
    ¿Cómo resultó laCompañía de Abuelos Voluntarios? ¿Cómo es la abuelita Rigoberta? ¿Te gustaría tener una abuelita como Rigoberta? Escribe una anécdota entretenida que hayas tenido con tu abuelita, un familiar o vecino. _______________________________________________________________ _______________________________________________________________ _______________________________________________________________ _______________________________________________________________ _______________________________________________________________ _______________________________________________________________ _______________________________________________________________ _______________________________________________________________ _______________________________________________________________ _______________________________________________________________ _______________________________________________________________ _______________________________________________________________ _______________________________________________________________