AlejandraCastellanos
Humanidadese Idiomas
NTICS
CUESTIONARIO
1. Establezca, a través de una rueda de atributos, las características
fundamentales del concepto RED.
2. Con ayuda de un mapa mental, represente gráficamente el concepto de OVA.
2.1 Mencione y describa con sus propias palabras, al menos cuatro de las
características o etapas que debe poseer un OVA.
3. Elabore un cuadro comparativo entre los conceptos de RED – REA – REDA –
OVA
4. A través de un mapa conceptual describa lo aspectos más importantes de la
lectura de AVA.
5. Describa y explique, al menos cuatro razones por las cuales un AVA resulta de
utilidad en el campo de la educación.
6. Elabore un cuadro sinóptico para cada una de las temáticas: página web y
curso virtual.
7. En un gráfico árbol de problemas describa el tema a desarrollar en su página
web.
CUESTIONARIO
1. Ruedade atributo - RED
RED (Recursos
Educativos
Digitales)
Contenidos de
forma digital
Generradora de
conocimientos
Mecanismoaudiovisual
dedicado a la enseñanza
y aprendizaje
Brinda información
de diversos temas
Ayuda a adquirir
habilidades
procedimentales
de aprendizaje
Ofrece la
interpretacióndela
informaciónpor
materialdidáctico
llamativo y novedoso
SU BASE
FUNDAMENTAL
SON LAS PAGINAS
WEB
Su accesoes
abiertoy apto para
todo el público
2. Mapa Mental - OVA
OVA
¿QUÉ ES?
Archivos digitales
Presentacionesaudiovisuales
Audio
Video
Presentación de contenidos
CARACTERÍCAS
EDUCACIONAL
AUTÓNOMO
INDEPENDIENTE
ACCESIBLE
INTERACTIVO
OBJETIVO
Materialdidáctico
GENERAR
Conocimiento
Un aprendizaje Significativo
3. Cuadrocomparativo
RECURSO DEFINICIÓN MEDIO VENTAJA DESVENTAJA
RED
Es un medio educativo
digital que proporciona
diferentes útiles para la
enseñanza y el
aprendizaje de los
estudiantes. Su material
es audiovisual y didáctico,
con un propósito
pedagógico
Digital
Con un horario establecido
Se obtiene un diploma
Cuenta con un control de lectura
El alumno puede responder dudas
Permite la modificación y personalización de la
red cuando se desee
Permite comparación de archivos
Acceso remoto
Tipos: multimedia y/o hipermedia
Adaptados a la necesidad del usuario
No permite
modificaciones, es
estándar
No contiene licencia
No tiene autor
licenciado
REDA
Los recursos digitales
abiertos son todos
aquellos medios
audiovisuales dedicados
a facilitar el aprendizaje
de manera global,
permitiendo que sus
usuarios tengan libre
albedrio para poder
consultar y utilizar los
implementos.
Digital
abierto
Adaptada a distintos horarios
Es licenciado
Adaptada a diferentes contextos
Busca consolidar una amplia educación virtual
Se puede reusar con otros fines
Existe en forma textual, visual y sonoro
Puede ser
 Granular: articula, ensambla.
 Modular
Exceso de lectura
No se obtiene un
diploma
No se pueden
resolver dudas con un
profesor
No permite
modificaciones si no
tiene autorización del
autor
 Interoperable: útil en diferentes plataformas
(base que permite la ejecución de las
aplicaciones)
 Portable: que se puede almacenar en
diferentes sitios, descarga y tiene gran
capacidad de almacenamiento
Es usable y reusable, es decir que se puede
adaptar y modificar
Sonoro
Visual (animaciones, fotos y videos)
REA
Son todos aquellos
recursos educativos que
se brindan de manera
global para que todos
puedan hacer uso de
ellos. Su material es
visual, no cuenta con
medios auditivos.
Presencial
abierto
Adaptable a diferentes horarios
Se obtiene diploma físico
Conduce a la autonomía e independencia
Planes de currículo son la base de esta
operatividad
Puede ser físico
Tipos: Contenidos, herramientas.
Exceso de lectura
Solo cuenta con una
intervención para
resolver dudas
OVA
Son las diferentes
estructuras que cuentan
con el contenido de la
enseñanza al estudiante.
Se dan de manera
gradual y explicita para
que el educando,
resuelva dudas en el
proceso de aprendizaje
Digital
Accesible, puede ser básico o estructurado
Dinámico y estructurado
Didáctico
Puede ser reutilizable en otras temáticas
Cuenta con licenciamiento
Tiene contenidos y actividades adaptadas a un
contexto
El diseño del OVA no
puede ser modificado.
Es únicamente virtual,
no físico
Es relacionado con un currículo
Existen diferentes tipos tales como: los básicos y
estructurados
Maneja:
 La instrucción (Workshop, seminario,
artículos y textos)
 La práctica: (Simulaciones, modelos de
negocios, juegos de roles, software-
hardware, laboratorios online e
investigación)
 La evaluación (prevaluar, proficiencia, test
de rendimiento y certificación
 La colaboración (monitores de ejercicios,
chat, foros, reuniones online)
Pueden ser: mediáticos, informativos y de
aprendizaje
4. Mapa Conceptual AVA
5. Razones por las cuales AVA es de gran utilidad en el campo educativo
1) Es dinámico: teniendo en cuenta que se trabaja digitalmente y con el asesoramiento
de un docente a cargo, permite el autoconstrucción del conocimiento y el desarrollo
del aprendizaje autónomo e independiente.
2) Por lo anterior, permite que los estudiantes se vean motivados a experimentar nuevos
medios y poner en forma de reto el auto desafío al hablarse de conocimiento, pues
son los estudiantes mismos, quienes por medio de tutorías aprenden a manejar los
ambientes virtuales sin que el docente le diga qué hacer todo el tiempo.
3) Sus contenidos van relacionados a la nueva tecnología y el conocimiento crítico, en
donde el estudiante puede navegar y obtener un pensamiento diverso, ya que el tema
puede ser relacionado en diferentes contextos.
4) Brinda autoconfianza en el estudiante y permite que el docente tenga una mejor
interacción con el mismo, obteniendo así un mejor proceso de enseñanza y
aprendizaje.
5) Mejora la educación implementando las NTICS permitiendo así una mejor cobertura
para todos los estudiantes.
6) Hace un ambiente educativo más relajado y confiable puesto que todos los
estudiantes serán capaces de responder a cualquier trabajo y permiten que se tenga
un ambiente colaborativo junto con el profesor en cuanto a resolver dudas del proceso
de trabajo.
6. CUADRO SINÓPTICO –PÁGINA WEB
PÁGINA WEB
CIBER PÁGINA
Se define
como:
Conjunto de
archivos
Audio
Texto
Gráficos
Unidos por Lenguaje de
marcas
HTML
PHP
ASP
JSP
Documento
electrónico
forma parte
de
WWW (World
Wide Web)
Tipos de
páginas web
Estaticas
No permite
modificaciones
Dinámicas Se actualiza
Elementos
Imágenes
Comprensió
n autónoma
Audio y
Video
Aclaración
Texto Información
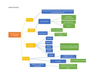
CURSOS VIRTUALES
CURSO VIRTUAL
E- LEARNING
¿Qué es?
Es la utilización de las NTICS para el autoconocimiento
y aprendizaje educativo
Funciones
Básicas
Conocimiento
Contenidos
correspondientes
Guías didácticas
Talleres
Comunicativa
Correo electrónico
Evaluaciones y Test
en linea
ROL DEL
DOCENTE
Orienta
Supervisa
Motiva
Para resolver dudas y adquirir
un aprendizaje SIGNIFICATIVO
Facilita
lecturas
Evalua
VENTAJAS
Coopera con el
aprendizaje autónomo
Accesible Por su manejo de las NTICS
Mejora la calidad de
aprendizaje
Puesto que la cobertura
educativa está al alcance de
todos
Aprendizajedel Inglés (tiempos
verbales) en educación básica
primaria
Falta de
motivación de
los
estudiantes
Falta de
implementación
de nuevos
modelos de
enseñanza
Falta de
control del
proceso de
enseñanza y
aprendizaje
Deficiencia en
la interacción
del idioma
Bajo
rendimiento
académico
Rechazo
al idioma
Problemasal
avanzar en
el idioma
Disertación
de grado
Falta de
implementación
didáctico en
clase
Taller AVA-OVA-REDA-REA

Taller AVA-OVA-REDA-REA

  • 1.
    AlejandraCastellanos Humanidadese Idiomas NTICS CUESTIONARIO 1. Establezca,a través de una rueda de atributos, las características fundamentales del concepto RED. 2. Con ayuda de un mapa mental, represente gráficamente el concepto de OVA. 2.1 Mencione y describa con sus propias palabras, al menos cuatro de las características o etapas que debe poseer un OVA. 3. Elabore un cuadro comparativo entre los conceptos de RED – REA – REDA – OVA 4. A través de un mapa conceptual describa lo aspectos más importantes de la lectura de AVA. 5. Describa y explique, al menos cuatro razones por las cuales un AVA resulta de utilidad en el campo de la educación. 6. Elabore un cuadro sinóptico para cada una de las temáticas: página web y curso virtual. 7. En un gráfico árbol de problemas describa el tema a desarrollar en su página web. CUESTIONARIO
  • 2.
    1. Ruedade atributo- RED RED (Recursos Educativos Digitales) Contenidos de forma digital Generradora de conocimientos Mecanismoaudiovisual dedicado a la enseñanza y aprendizaje Brinda información de diversos temas Ayuda a adquirir habilidades procedimentales de aprendizaje Ofrece la interpretacióndela informaciónpor materialdidáctico llamativo y novedoso SU BASE FUNDAMENTAL SON LAS PAGINAS WEB Su accesoes abiertoy apto para todo el público
  • 3.
    2. Mapa Mental- OVA OVA ¿QUÉ ES? Archivos digitales Presentacionesaudiovisuales Audio Video Presentación de contenidos CARACTERÍCAS EDUCACIONAL AUTÓNOMO INDEPENDIENTE ACCESIBLE INTERACTIVO OBJETIVO Materialdidáctico GENERAR Conocimiento Un aprendizaje Significativo
  • 4.
    3. Cuadrocomparativo RECURSO DEFINICIÓNMEDIO VENTAJA DESVENTAJA RED Es un medio educativo digital que proporciona diferentes útiles para la enseñanza y el aprendizaje de los estudiantes. Su material es audiovisual y didáctico, con un propósito pedagógico Digital Con un horario establecido Se obtiene un diploma Cuenta con un control de lectura El alumno puede responder dudas Permite la modificación y personalización de la red cuando se desee Permite comparación de archivos Acceso remoto Tipos: multimedia y/o hipermedia Adaptados a la necesidad del usuario No permite modificaciones, es estándar No contiene licencia No tiene autor licenciado REDA Los recursos digitales abiertos son todos aquellos medios audiovisuales dedicados a facilitar el aprendizaje de manera global, permitiendo que sus usuarios tengan libre albedrio para poder consultar y utilizar los implementos. Digital abierto Adaptada a distintos horarios Es licenciado Adaptada a diferentes contextos Busca consolidar una amplia educación virtual Se puede reusar con otros fines Existe en forma textual, visual y sonoro Puede ser  Granular: articula, ensambla.  Modular Exceso de lectura No se obtiene un diploma No se pueden resolver dudas con un profesor No permite modificaciones si no tiene autorización del autor
  • 5.
     Interoperable: útilen diferentes plataformas (base que permite la ejecución de las aplicaciones)  Portable: que se puede almacenar en diferentes sitios, descarga y tiene gran capacidad de almacenamiento Es usable y reusable, es decir que se puede adaptar y modificar Sonoro Visual (animaciones, fotos y videos) REA Son todos aquellos recursos educativos que se brindan de manera global para que todos puedan hacer uso de ellos. Su material es visual, no cuenta con medios auditivos. Presencial abierto Adaptable a diferentes horarios Se obtiene diploma físico Conduce a la autonomía e independencia Planes de currículo son la base de esta operatividad Puede ser físico Tipos: Contenidos, herramientas. Exceso de lectura Solo cuenta con una intervención para resolver dudas OVA Son las diferentes estructuras que cuentan con el contenido de la enseñanza al estudiante. Se dan de manera gradual y explicita para que el educando, resuelva dudas en el proceso de aprendizaje Digital Accesible, puede ser básico o estructurado Dinámico y estructurado Didáctico Puede ser reutilizable en otras temáticas Cuenta con licenciamiento Tiene contenidos y actividades adaptadas a un contexto El diseño del OVA no puede ser modificado. Es únicamente virtual, no físico
  • 6.
    Es relacionado conun currículo Existen diferentes tipos tales como: los básicos y estructurados Maneja:  La instrucción (Workshop, seminario, artículos y textos)  La práctica: (Simulaciones, modelos de negocios, juegos de roles, software- hardware, laboratorios online e investigación)  La evaluación (prevaluar, proficiencia, test de rendimiento y certificación  La colaboración (monitores de ejercicios, chat, foros, reuniones online) Pueden ser: mediáticos, informativos y de aprendizaje
  • 7.
  • 8.
    5. Razones porlas cuales AVA es de gran utilidad en el campo educativo 1) Es dinámico: teniendo en cuenta que se trabaja digitalmente y con el asesoramiento de un docente a cargo, permite el autoconstrucción del conocimiento y el desarrollo del aprendizaje autónomo e independiente. 2) Por lo anterior, permite que los estudiantes se vean motivados a experimentar nuevos medios y poner en forma de reto el auto desafío al hablarse de conocimiento, pues son los estudiantes mismos, quienes por medio de tutorías aprenden a manejar los ambientes virtuales sin que el docente le diga qué hacer todo el tiempo. 3) Sus contenidos van relacionados a la nueva tecnología y el conocimiento crítico, en donde el estudiante puede navegar y obtener un pensamiento diverso, ya que el tema puede ser relacionado en diferentes contextos. 4) Brinda autoconfianza en el estudiante y permite que el docente tenga una mejor interacción con el mismo, obteniendo así un mejor proceso de enseñanza y aprendizaje. 5) Mejora la educación implementando las NTICS permitiendo así una mejor cobertura para todos los estudiantes. 6) Hace un ambiente educativo más relajado y confiable puesto que todos los estudiantes serán capaces de responder a cualquier trabajo y permiten que se tenga un ambiente colaborativo junto con el profesor en cuanto a resolver dudas del proceso de trabajo.
  • 9.
    6. CUADRO SINÓPTICO–PÁGINA WEB PÁGINA WEB CIBER PÁGINA Se define como: Conjunto de archivos Audio Texto Gráficos Unidos por Lenguaje de marcas HTML PHP ASP JSP Documento electrónico forma parte de WWW (World Wide Web) Tipos de páginas web Estaticas No permite modificaciones Dinámicas Se actualiza Elementos Imágenes Comprensió n autónoma Audio y Video Aclaración Texto Información
  • 10.
    CURSOS VIRTUALES CURSO VIRTUAL E-LEARNING ¿Qué es? Es la utilización de las NTICS para el autoconocimiento y aprendizaje educativo Funciones Básicas Conocimiento Contenidos correspondientes Guías didácticas Talleres Comunicativa Correo electrónico Evaluaciones y Test en linea ROL DEL DOCENTE Orienta Supervisa Motiva Para resolver dudas y adquirir un aprendizaje SIGNIFICATIVO Facilita lecturas Evalua VENTAJAS Coopera con el aprendizaje autónomo Accesible Por su manejo de las NTICS Mejora la calidad de aprendizaje Puesto que la cobertura educativa está al alcance de todos
  • 11.
    Aprendizajedel Inglés (tiempos verbales)en educación básica primaria Falta de motivación de los estudiantes Falta de implementación de nuevos modelos de enseñanza Falta de control del proceso de enseñanza y aprendizaje Deficiencia en la interacción del idioma Bajo rendimiento académico Rechazo al idioma Problemasal avanzar en el idioma Disertación de grado Falta de implementación didáctico en clase