UCEVA ABIERTA Y A DISTANCIA
LICENCIATURA EN EDUCACIÓN BÁSICA CON ÉNFASIS
CIENCIAS SOCIALES
Nombre de la asignatura:
DIDÁCTICA GENERAL
UNIDAD IV
Semestre: III
Elaborado por:
HÉCTOR FABIO HENAO DÍAZ
CÓD. 440132005
Presentado a:
ESP. MARÍA BENILDA COBO NARVÁEZ
Tutora
Tuluá, Mayo de 2014
UNIDAD 4
Medios y recursos didácticos
1.1. Conceptos y generalidades
1.2. Los Medios didácticos
1.3. Los Recursos Educativos
1.3.1 Componentes
1.3.2 Funciones
1.4. Tipos
1.5. Criterios de selección
ACTIVIDADES
1. Consultar las temáticas relacionadas con la unidad.
2. Elaborar un mapa conceptual o un mentefacto con lo consultado en la
actividad 1
Disponer ejemplos de utilización de medios y/o recursos para tres temas
específicos dada la experiencia personal en la docencia o en el aprendizaje.
PRODUCTOS:
1. Presentar y sustentar el mapa conceptual o mentefacto de las temáticas
de la unidad.
2. Presentar y sustentar los ejemplos realizados de la actividad tres.
1.1. Conceptos y generalidades
El recurso es una forma de actuar, o más bien la capacidad de decidir sobre
el tipo de estrategias que se van a utilizar en los procesos de enseñanza; es,
por tanto, una característica inherente a la capacidad de acción de las
personas.
Los medios didácticos podríamos definirlos como el instrumento del que nos
servimos para la construcción del conocimiento; y, finalmente, los materiales
didácticos serían los productos diseñados para ayudar en los procesos de
aprendizaje.
De forma gráfica tendríamos:
TIPO DE DIDACTICA CONCEPTO
1. Didáctica Ordinaria o del
Sentido Común
Esquemas prácticos de pensamiento y acción con
afirmaciones categóricas y tendencia a las generalizaciones.
Tiene la pretensión de verdad que presenta el conocimiento
del sentido común. Encierran teorías del enseñar y del
aprender Usa lenguaje cotidiano.
2. Didáctica Pseudoerudita Conduce a que mucho de lo viejo se pierda y a que mucho de
lo nuevo resulte ineficaz. Afectada por las modas
pedagógicas. Una corriente de pensamiento es súbitamente
sustituida por otra, adoptándola acriticamente. Es dogmática.
Apropiada débilmente desde lo teórico.
3. Didáctica Pseudoerudita Se encuentra en discursos docentes, programas de
enseñanza, discursos y documentos oficiales y en libros. Se
adopta “lo nuevo”: las palabras, de los nuevos expertos.
4. Didáctica Erudita Se apoya en fuentes serias y rigurosas. Es una teoría de la
acción pedagógica Cuenta con bases científicas y sólidas. Se
ubica en el campo de las ciencias sociales porque tiene por
objeto de estudio a la enseñanza.
5. Didáctica Erudita No es autónoma ni desinteresada. Esta comprometida con
proyectos sociales y relacionados con otras disciplinas. Es
descriptiva y explicativa. Hermenéutica. Normativa.
Verificable. Científica. Política con carácter proyectual.
6. DIDACTICA ARTE CIENCIA *Describe *Teoriza * Prescribe *Habilidades *Innovación *
Reflexión PROCESO DE INTER ACCION COMUNICA- TIVA
Didáctica General: principios y normas del proceso de E y A.
Se divide Didácticas Especiales: concreta de cada campo
disciplinar. Objeto de estudio: ENSEÑANZA.
1.2. Los medios didácticos
USOS INCIDENCIA EN EL PROCESO
EDUCATIVO
TIPO DE MATERIAL Y
MEDIOS
Como
instrumento
y recurso
Recurso para las distintas áreas tales
como presentación de temas, actividades
de motivación, eje globalizador,
actividades de síntesis y aplicación,
evaluación, etc.
Desarrollo de actitudes y hábitos de
escucha en distintas situaciones
comunicativas.
Actividades de dicción y expresividad de la
voz.
Instrumento de evaluación y auto-
evaluación.
Noticias, prensa, libros,
poemas...
Pizarras, franelogramas,
carteles, mapas...
Visitas y excursiones...
Retroproyector, proyector de
diapositivas, magnetoscopio,
cámaras digitales, lectores de
audio, ordenador...
Fotografías, películas,
presentaciones informáticas,
grabaciones de audio,
hipertextos e hipermedia.
Internet.
Como recurso
para
la expresión y la
comunicación
Desarrollo de contenidos específicos de
las áreas.
Desarrollo de procedimientos de expresión
y comunicación.
Actividades de expresión oral, escrita,
plástica, musical, dramática, etc.
Desarrollo de la imaginación y la
capacidad creadora.
Elaboración de informaciones, noticias,
etc.
Además de los citados;
desarrollo de información
variada sobre temas tales
como ecología, consumo,
armamento, libertades,
deportes, jóvenes, etc.
Creación de poemas,
canciones, música, teatro...
utilizando distintos soportes
técnicos.
Elaboración de programas de
radio, realización de vídeos,
periódicos escolares, etc.
Como análisis
crítico de la
información
Desarrollo de mecanismos de
representación simbólica y utilización de
otros códigos.
Desarrollo de la capacidad de
descodificación y análisis de la
información.
Conocimiento de los medios y sus
lenguajes específicos.
Conocimiento del proceso de elaboración
de la información.
Elaboración de los propios instrumentos
de análisis: guías de audición, escalas de
observación y análisis de contenidos, etc.
Además de los citados;
análisis de contenidos de
programas de los medios de
comunicación.
Realización de encuestas,
reportajes en distintos
soportes (audio, vídeo).
Visitas a sedes de periódicos,
emisoras y televisiones.
1.3 Los Recursos Educativos
1.3.1 Componentes de los Recursos Educativos
COMPONENTE FUNCIÓN
Docente: Su función es ser mediador entre el alumno y el contenido. El
trabajo del docente es facilitar el saber al alumno. Su rol es
preponderante y además tiene derechos (formación continua,
remuneración, vacaciones, etc.) y obligaciones (puntualidad,
asistencia, evaluar, planificar, etc.)
Alumno: Le corresponde apropiarse del conocimiento. Es alguien que ya
sabe algunas cosas y debe incorporar otras dependiendo de su
categoría psicológica. Al alumno se lo entiende como grupo –
clase grupo-curso porque se conforma un sistema donde cada
parte posee un rol que a su vez conforma el mismo sistema.
Contexto: Tiempo, espacio, entorno social, cuestiones sociales y
culturales. Existen tres tipos de contextos que condicionan al
acto didáctico.
Contexto
formal:
Tiene que ver con la escuela y además esta regido por
instituciones exteriores que otorgan y avalan títulos (titulo
oficial, condiciones de ingreso y promoción, planes de estudio
reconocido por el estado)
Contexto no
formal:
Mayor flexibilidad, permite desajustar ciertas normas, el
docente puede enseñar sin tener titulo, tiene condiciones de
promoción, pero sin condición externa, ejemplos: cursos de
computación, gastronomía.
Contexto
informal:
Es cualquier situación donde haya un acto didáctico con falta
de intencionalidad específica para enseñar.
Estrategia:
Es toda decisión que asume el docente y le permite llevar
adelante el acto didáctico (excursión, video, disposición del
aula, elementos, diálogos) esta en función del contenido.
Puede ser una estrategia para varios contenidos o varias
estrategias para un contenido, para esto de debe evaluar el
costo beneficio.
Contenidos: Son saberes culturalmente significativos y que además son
elegidos para ser enseñados y aprendidos en la escuela. Al
elegirlos pasan a ser contenidos. Se toma en cuenta el
contexto cultural y los saberes previos.
1.3.2 Funciones de los Recursos Educativos
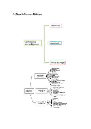
1.4 Tipos de Recursos Didácticos
1.5 Criterios de selección
En la mayoría de las instituciones de enseñanza, aparece el empleo de
materiales didácticos de todo tipo y en cualquier soporte. Muchos procesos de
aprendizaje están mediados por el empleo de algún tipo de material o alguna
tecnología, sobre todo las audiovisuales o las informáticas, lo que condiciona
mucho la forma de aprender. Por lo que podemos deducir que determinados
materiales, en muchos casos, se hacen imprescindibles. La cuestión, por tanto,
es enseñar y aprender con y para los medios.
Desde el punto de vista de su utilización didáctica, los medios y los materiales
curriculares deben reunir algunos criterios de funcionalidad, tales como:
• Deben ser una herramienta de apoyo o ayuda para nuestro aprendizaje,
por tanto,
• Deben ser útiles y funcionales. Y, sobre todo,
• Nunca deben sustituir al profesorado en su tarea de enseñar, ni al
alunando en su tarea de aprender.
• Su utilización y selección deben responder al principio de racionalidad.
Unidad 4

Unidad 4

  • 1.
    UCEVA ABIERTA YA DISTANCIA LICENCIATURA EN EDUCACIÓN BÁSICA CON ÉNFASIS CIENCIAS SOCIALES Nombre de la asignatura: DIDÁCTICA GENERAL UNIDAD IV Semestre: III Elaborado por: HÉCTOR FABIO HENAO DÍAZ CÓD. 440132005 Presentado a: ESP. MARÍA BENILDA COBO NARVÁEZ Tutora Tuluá, Mayo de 2014
  • 2.
    UNIDAD 4 Medios yrecursos didácticos 1.1. Conceptos y generalidades 1.2. Los Medios didácticos 1.3. Los Recursos Educativos 1.3.1 Componentes 1.3.2 Funciones 1.4. Tipos 1.5. Criterios de selección ACTIVIDADES 1. Consultar las temáticas relacionadas con la unidad. 2. Elaborar un mapa conceptual o un mentefacto con lo consultado en la actividad 1 Disponer ejemplos de utilización de medios y/o recursos para tres temas específicos dada la experiencia personal en la docencia o en el aprendizaje. PRODUCTOS: 1. Presentar y sustentar el mapa conceptual o mentefacto de las temáticas de la unidad. 2. Presentar y sustentar los ejemplos realizados de la actividad tres.
  • 3.
    1.1. Conceptos ygeneralidades El recurso es una forma de actuar, o más bien la capacidad de decidir sobre el tipo de estrategias que se van a utilizar en los procesos de enseñanza; es, por tanto, una característica inherente a la capacidad de acción de las personas. Los medios didácticos podríamos definirlos como el instrumento del que nos servimos para la construcción del conocimiento; y, finalmente, los materiales didácticos serían los productos diseñados para ayudar en los procesos de aprendizaje. De forma gráfica tendríamos:
  • 4.
    TIPO DE DIDACTICACONCEPTO 1. Didáctica Ordinaria o del Sentido Común Esquemas prácticos de pensamiento y acción con afirmaciones categóricas y tendencia a las generalizaciones. Tiene la pretensión de verdad que presenta el conocimiento del sentido común. Encierran teorías del enseñar y del aprender Usa lenguaje cotidiano. 2. Didáctica Pseudoerudita Conduce a que mucho de lo viejo se pierda y a que mucho de lo nuevo resulte ineficaz. Afectada por las modas pedagógicas. Una corriente de pensamiento es súbitamente sustituida por otra, adoptándola acriticamente. Es dogmática. Apropiada débilmente desde lo teórico. 3. Didáctica Pseudoerudita Se encuentra en discursos docentes, programas de enseñanza, discursos y documentos oficiales y en libros. Se adopta “lo nuevo”: las palabras, de los nuevos expertos. 4. Didáctica Erudita Se apoya en fuentes serias y rigurosas. Es una teoría de la acción pedagógica Cuenta con bases científicas y sólidas. Se ubica en el campo de las ciencias sociales porque tiene por objeto de estudio a la enseñanza. 5. Didáctica Erudita No es autónoma ni desinteresada. Esta comprometida con proyectos sociales y relacionados con otras disciplinas. Es descriptiva y explicativa. Hermenéutica. Normativa. Verificable. Científica. Política con carácter proyectual. 6. DIDACTICA ARTE CIENCIA *Describe *Teoriza * Prescribe *Habilidades *Innovación * Reflexión PROCESO DE INTER ACCION COMUNICA- TIVA Didáctica General: principios y normas del proceso de E y A. Se divide Didácticas Especiales: concreta de cada campo disciplinar. Objeto de estudio: ENSEÑANZA.
  • 5.
    1.2. Los mediosdidácticos USOS INCIDENCIA EN EL PROCESO EDUCATIVO TIPO DE MATERIAL Y MEDIOS Como instrumento y recurso Recurso para las distintas áreas tales como presentación de temas, actividades de motivación, eje globalizador, actividades de síntesis y aplicación, evaluación, etc. Desarrollo de actitudes y hábitos de escucha en distintas situaciones comunicativas. Actividades de dicción y expresividad de la voz. Instrumento de evaluación y auto- evaluación. Noticias, prensa, libros, poemas... Pizarras, franelogramas, carteles, mapas... Visitas y excursiones... Retroproyector, proyector de diapositivas, magnetoscopio, cámaras digitales, lectores de audio, ordenador... Fotografías, películas, presentaciones informáticas, grabaciones de audio, hipertextos e hipermedia. Internet. Como recurso para la expresión y la comunicación Desarrollo de contenidos específicos de las áreas. Desarrollo de procedimientos de expresión y comunicación. Actividades de expresión oral, escrita, plástica, musical, dramática, etc. Desarrollo de la imaginación y la capacidad creadora. Elaboración de informaciones, noticias, etc. Además de los citados; desarrollo de información variada sobre temas tales como ecología, consumo, armamento, libertades, deportes, jóvenes, etc. Creación de poemas, canciones, música, teatro... utilizando distintos soportes técnicos. Elaboración de programas de radio, realización de vídeos, periódicos escolares, etc. Como análisis crítico de la información Desarrollo de mecanismos de representación simbólica y utilización de otros códigos. Desarrollo de la capacidad de descodificación y análisis de la información. Conocimiento de los medios y sus lenguajes específicos. Conocimiento del proceso de elaboración de la información. Elaboración de los propios instrumentos de análisis: guías de audición, escalas de observación y análisis de contenidos, etc. Además de los citados; análisis de contenidos de programas de los medios de comunicación. Realización de encuestas, reportajes en distintos soportes (audio, vídeo). Visitas a sedes de periódicos, emisoras y televisiones.
  • 6.
    1.3 Los RecursosEducativos
  • 8.
    1.3.1 Componentes delos Recursos Educativos COMPONENTE FUNCIÓN Docente: Su función es ser mediador entre el alumno y el contenido. El trabajo del docente es facilitar el saber al alumno. Su rol es preponderante y además tiene derechos (formación continua, remuneración, vacaciones, etc.) y obligaciones (puntualidad, asistencia, evaluar, planificar, etc.) Alumno: Le corresponde apropiarse del conocimiento. Es alguien que ya sabe algunas cosas y debe incorporar otras dependiendo de su categoría psicológica. Al alumno se lo entiende como grupo – clase grupo-curso porque se conforma un sistema donde cada parte posee un rol que a su vez conforma el mismo sistema. Contexto: Tiempo, espacio, entorno social, cuestiones sociales y culturales. Existen tres tipos de contextos que condicionan al acto didáctico. Contexto formal: Tiene que ver con la escuela y además esta regido por instituciones exteriores que otorgan y avalan títulos (titulo oficial, condiciones de ingreso y promoción, planes de estudio reconocido por el estado) Contexto no formal: Mayor flexibilidad, permite desajustar ciertas normas, el docente puede enseñar sin tener titulo, tiene condiciones de promoción, pero sin condición externa, ejemplos: cursos de computación, gastronomía. Contexto informal: Es cualquier situación donde haya un acto didáctico con falta de intencionalidad específica para enseñar. Estrategia: Es toda decisión que asume el docente y le permite llevar adelante el acto didáctico (excursión, video, disposición del aula, elementos, diálogos) esta en función del contenido. Puede ser una estrategia para varios contenidos o varias estrategias para un contenido, para esto de debe evaluar el costo beneficio. Contenidos: Son saberes culturalmente significativos y que además son elegidos para ser enseñados y aprendidos en la escuela. Al elegirlos pasan a ser contenidos. Se toma en cuenta el contexto cultural y los saberes previos.
  • 9.
    1.3.2 Funciones delos Recursos Educativos
  • 10.
    1.4 Tipos deRecursos Didácticos
  • 11.
    1.5 Criterios deselección En la mayoría de las instituciones de enseñanza, aparece el empleo de materiales didácticos de todo tipo y en cualquier soporte. Muchos procesos de aprendizaje están mediados por el empleo de algún tipo de material o alguna tecnología, sobre todo las audiovisuales o las informáticas, lo que condiciona mucho la forma de aprender. Por lo que podemos deducir que determinados materiales, en muchos casos, se hacen imprescindibles. La cuestión, por tanto, es enseñar y aprender con y para los medios. Desde el punto de vista de su utilización didáctica, los medios y los materiales curriculares deben reunir algunos criterios de funcionalidad, tales como: • Deben ser una herramienta de apoyo o ayuda para nuestro aprendizaje, por tanto, • Deben ser útiles y funcionales. Y, sobre todo, • Nunca deben sustituir al profesorado en su tarea de enseñar, ni al alunando en su tarea de aprender. • Su utilización y selección deben responder al principio de racionalidad.