Antibióticos
Antibiótico
“Sustancia producida por el
metabolismo de organismos vivos,
principalmente hongos
microscópicos y bacterias, que
posee la propiedad de inhibir el
crecimiento o destruir
microorganismos”.
Antimicrobiano
“Sustancia capaz de actuar sobre los microorganismos, inhibiendo
su crecimiento o destruyéndolos”
Quimioterapéutico “Sustancia
producida de manera sintética que
posee la propiedad de inhibir el
crecimiento o destruir
microorganismos”.
Prontosilo
Penicilina
ntimicrobianos…
Concentraciones plasmáticas AB
CIM: concentración inhibitoria mínima la
menor concentración del antibiótico que es
capaz de inhibir el crecimiento bacteriano
CBM: concetración bactericida mínima la
menor concentración del antibiótico
necesaria para matar a una bacteria
CBM = 2 – 8 veces CIM
Bactericidas /
Bacteriostáticos
AB Bactericidas: AB con mayor
concentración CBM, espectro reducido.
Provocan lisis y muerte bacteriana
AB Bacteriostáticos: AB con concentración
entre CIM y CBM, amplio espectro. Inhiben el
desarrollo y multiplicación bacteriana, pero
no los destruyen
Esta clasificación es variable, depende de la
relación entre el AB y la bacteria en forma
individual
Bactericidas
- Penicilinas
- Cefalosporinas
- Vancomicina
- Aminoglucósidos
- Fluoroquinolonas
- Imepenem
- Metronidazol
Bacteriostáticos
- Tetraciclinas
- Eritromicina
- Cloramfenicol
- Sulfonamidas
- Lincomicinas
- Trimetoprin
Pacientes neutropénicos, requieren dosis
bactericidas
Relación entre actividad antibacteriana y
concentración alcanzada
a) Acción bactericida poco relacionada con la concentración; esto
ocurre con los B-lactámicos y los glucopéptidos, con los que se
obtiene la máxima actividad bactericida cuando se alcanzan
concentraciones de 5 a 10 veces mayores que la CMI. Son tiempo
dependientes
b) Actividad bactericida concentración-dependiente, como los
aminoglucósidos y las fluorquinolonas. la mejor respuesta se obtiene
cuando la concentración es al menos 10 veces superior a la
concentración inhibitoria mínima (CIM) del patógeno responsable en el
lugar de la infección.
c) Comportan preferentemente como bacteriostáticos: macrólidos,
tetraciclinas y cloranfenicol.
Relación entre 2 o más AB
Casos en que hay que utilizar juntos 2
o más antibióticos, frente a un mismo
patógeno
Ej: tto erradicación Hp : Metronidazol +
Amoxicilina
Tipos de relación
Sinérgica: combinación de fármacos → ↑ del
efecto antibacteriano, por encima del efecto
del fármaco más activo
Antagónico: combinación de fármacos →
menor inhibición del crecimiento bacteriano
que la del fármaco más activo por si solo
Indiferente: combinación no es sinérgica ni
antagónica
Mayoría AB son Indiferentes
Ejemplos
1) Meningitis bacteriana: PNC + Tetraciclina
Uso combinado aumenta la mortalidad, v/s PNC sola =
Antagonismo
2) Endocarditis enterocócica: PNC +
Aminoglucósidos = Sinergismo: baja la mortalidad
EPA : efecto post antibiótico
“ Persistencia del efecto bactericida, aunque las
concentraciones plasmáticas del antibiótico sean
inferiores al CIM “
La duración del efecto postantibiótico es mayor
cuanto mayor es el pick de concentración
alcanzado por el antibiótico.
Ejemplo
PNC Sódica: t ½ : 30 min → dosificación cada
6 hrs
a) Algunos AB bactericidas, efecto dependiente de la
concentración → conseguir dosis pl altas
β) ↑ Margen terapéutico: ↑ concentraciones sin toxicidad
significativa
c) Mantener concentraciones pl AB > CIM del patógeno
durante el intervalo de dosificación, a pesar que la
dosificación es inferior a la vida media plasmática
Espectro actividad antibiótica
Amplio espectro: AB activos frente a
muchos tipos de bacterias
Espectro reducido: AB activos frente
sólo a algunos tipos de bacterias
¿ Cómo elegir un antibiótico ?
Factores bacterianos
Factores del huésped
Factores del fármaco
Triangulo de
Davis
Factores bacterianos
Tto eficaz en infección bacteriana y no viral
Identificación de microrganismo infectante →
elección AB
Imposibilidad de identificar microrganismo →
tto empírico
Ej: ITU mujeres premenop sexualmente activas= 85% casos E.
Coli
Celulitis: Streptococo pyogenes o Staphilococo aureus
Factores del huesped
a) Lugar de infección: AB debe alcanzar sitio
infección, concentración > CIM
Ej: AB para ITU, excreción por riñón en forma activa.
Prostatitis: defícil penetración
Infecciones SNC: altas concentraciones
b) Función renal y hepática: metab y excreción
c) Alergias
d) Interacción medicamentosa
e) Edad: niños y embarazadas
f) Vía administración: VO, tópica, IM – IV: alt
tracto GI, urgencias
Factores del fármaco
Actividad frente al patógeno
Capacidad de alcanzar concentraciones pl
terapéuticas en sitio de infección
Vías de administración
Efecto adversos e interacción farmacológica
Dosificación
Sabor
Precio: administración, monitoreo,
complicación, falla tto, gastos nuevo tto
Elección de un fármaco
Lugar de infección
Infección adquirida comunidad o
nosocomial
Factores del huésped: edad, enf
subyacentes, medicamentos
Epidemiología de la región
Examenes laboratorio
Urocultivo
Hemocultivo
Coprocultivo
Cultivo LCR
Cultivo : secreciones, tejidos, herida...
48 –72 hrs → tto empírico, riesgo v/s beneficio
Principales Antibióticos
1) Inhiben síntesis pared cel bacteriana
2) Interfieren con función mb bacteriana
3) Inhiben síntesis proteinas bacterianas
4) Inhiben sintesis ADN bacteriano
5) Inhiben sintesis ARN bacteriano
6) Antifolatos
Clasificación general
I Betalactámicos:
PNC, cefalosporinas,
Monobactams, carbapenems
II Aminoglucósidos:
prototipo Gentamicina
III Azucares Complejos:
prototipo Clindamicina
IV Rifamicinas: rifampicina
V Tetraciclinas
VI Amfenicoles: Cloranfenicol
VII Macrolidos: Eritromicina
VIII Quimioterápicos
antibacterianos:
sulfonamidas+ trimetoprim ,
NTF, quinolonas
I AB Inhiben pared celular
ß lactámicos
Glucopeptídicos
Bacitracina: tópico
Cicloserina: Anti TBC
ß lactámicos
Bactericidas
Efecto dependiente del tiempo
Eliminación renal
Alto margen terapéutico
Efecto adverso: alergias, seguro en
embarazadas
PBP (Penicillin Binding Proteins). Transpeptidasas. Inhibición de la reacción
de transpeptidación y del entrecruzamiento del peptidoglicán.
β-lactámicos...Mecanismo de acción
cos que inhiben la síntesis de pared celular…
Resistencia ß lactámicos
Hidrólisis enzimática anillo ß lactámico
por ß lactamasas: Staphilococo,
gonococo, enterobacterias
Alteración lugares de acción: prot
ligadoras de PNC: staphilococo meticilin-
resistente , neumococo penicilin-
resistente
Menor permeabilidad de mb cel Gram -
Clasificación ß lactámicos
PNC
Cefalosporinas
Carbapenems
Monobactámicos
Penicilina estandar PNC G cristalina ( IV)
PNC V ( VO)
PNC G Procaina ( IM )
PNC G benzatina ( IM )
Penicilinas
antiestafilocócicas
Oxacilina
Cloxacilina
Dicloxaciina
Flucloxacilina
Aminopenicilinas Ampicilina ( IV – VO )
Amoxicilina ( VO )
Penicilinas
antipseudomonas
Carboxipenicilinas
Penicilina estandar
a) PNC V: VO , + estable frente al ácido
b) PNC G cristalina IV
c) PNC G Procaina: PNC + procaina, retraso
absorción PNC
d) PNC G Benzatina : de depósito, tto sífilis y
prevención fiebre reumática
Espectro Reducido
Penicilina-G
Cocos > Bacilos G (+)
Especies de Streptoc. :
pyogenes,pneumoniae
viridans y
Staphiloc.aureusβL(-).
Neisseria gonorreae
Peptostreptococcus
Inactivas sobre
Staphilococo
aureusβL(+)
Uso Clínico P-G
Neumonia neumocós.
Meningitis neumocós.
Faringitis estreptocós.
Sinusitis crónica por
asociación a
ananerobios.
Neumonia extrahospital
moderadas a severas a
Strep.neumoniae.
Meningitis por :
Strep.neum. y N.menin.
Gonorrea y Sífilis
Penicilinas antiestafilocócicas
Introducción PNC → Staphilococo
resistentes por Penicilinasa ( β
lactamasas )
↓
Producción PNC estable a β
lactamasas estafilocócica
Antiestafilocócicas
Meticilina
Nafcilina
Oxacilina
Cloxacilina
Dicloxacilina
Flucloxacilina
Activas sobre
Staphilococos
aureus productor de
βLact.
Menos activas que
Penicilina G sobre
microrg. sensibles a
Penicilina G.
Aminopenicilinas
Adición grupo amino a cadena lateral de PNC
Actividad: bacilos aerobios Gram -, E. Coli,
Proteus mirabilis, H. Influenzae, Enterococos
Inestables a ß lactamasas estafilocócicas
Tipos: Amoxicilina y Ampicilina
Usos: Infección respiratoria comunidad, ITU,
Meningitis
Amoxicilina
Absorción oral: 75-90%, no afectada por
alimentos. Mejor absorción que ampicilina
Metabolismo: hepático
Excreción renal
Indicaciones: Infección resp superior: otitis,
bronquitis, amigdalitis, sinusitis
Dosis : 500 mg c/ 8 , 1 gr c/12. Niños: 50-70
mg/ kg /dosis c/8 hrs
RAM: urticaria, rush alérgico, diarrea, dolor
abdominal
Uso Clínico Ampi/Amoxi
Ampicilina - Infecciones urinarias leves a
severas por G(-).
- Meningitis por Hemophilus
influenzae no productor de βL.
Amoxicilina - Bronquitis aguda y crónica y
absceso pulmonar .
- Faringoamigdalitis aguda.
Otitis media - Sinusitis aguda.
Inhibidores ß lactamasas
Acido clavulánico, sulbactam y tazobactam
Objetivo: permiten que ß lactámicos que
serían destruidos por ß lactamasas ejerzan
su efecto antibacteriano
No se usan por si solos, sino en combinación
con PNC a dosis fijas
Inhiben ß lactamasas de Staphilococo,
gonococo y H. Influenzae
Usos: infección polimicrobiana, ej: infec
intrabd
Combinaciones PNC + Inhib ß
lactamasas
Amoxicilina - Acido Clavulánico ( VO )
 Ampicilina – Sulbactam ( IV )
 Ticarcilina – Clavuanata ( IV )
 Piperacilina – Tazobactam ( IV )
Antipseudomonas
Azlocilina
Mezlocilina
Piperacilina
Sulfocilina
Activas sobre
Pseudomonas aerug
Haemophilus influenzae
Bacteroides
melaminogeni
Enterobacter
Klebsiella
Proteus mirabilis
Penicilinas antipseudomonas
Igual actividad que aminopenicilinas + activ
contra aerobios Gram – ( pseudomonas )
Inestables a ß lactamasas estafilocócicas
Tipos: carboxipenicilinas y ureidopenicilinas
Uso parenteral : infección por P. aeruginosa
Uso Clínico
Naf/Meti/Oxa/Cloxa
Infecciones por
estafilococos a nivel :
Piel, tejidos blandos,
Neumonia,
Osteomielitis,
Endocarditis,
Septicemia
Azlo/Mezlo/Pipera
Infecciones a
pseudomonas del
tracto
urinario,pulmón y
sangre.
Neumonia
intrahosp.
Efectos adversos de todas
Hipersensibilidad : Pueden ser reacciones leves
o hasta crisis letales. (erupciones cutáneas de
cualquier tipo, vasculitis, dermatitis exfoliativa,
Sme. de Steven-Johnson, angioedema, anafilaxia)
Nefritis intersticial
Colitis pseudomembranosa (por C. Difficile)
Anemia
Neutropenia
Convulsiones
Clasificación ß lactámicos
PNC
Cefalosporinas
Carbapenems
Monobactámicos
CEFALOSPORINAS
1945: Moho Cephalosporium aeremonium
Clasificación: 1ª, 2ª, 3ª, 4
a
generación →
espectro bacilos Gram - , aumenta desde
1ª gen
Actividad antiestafilocócica ↓ desde 1ª gen,
pero sin pérdida acción antiestreptocócica
Estables frente a ß lactamasas
estafilocócicas
10 % reacción cruzada con PNC
Primera generación Cefadroxilo, cefradina ( VO )
Cefazolina, cefapirina, cefalotina (IV )
Segunda generación Cefuroximo, cefaclor, cefprocil (VO )
Cefotetam ( IV )
Tercera generación Cefotaxima, ceftriaxona, cefoperazona
( IV )
Tercera generación
con activ
antipseudomona
Ceftacidima ( IV )
Cuarta generación Cefepime ( IM – IV )
Orales de amplio
espectro
Cefixima
Primera generación ( cefadroxilo,
cefazolina, cefradina )
Espectro: Sreptococo, Staphilococo, E.
Coli, P. Mirabilis, Klebsiella pneumoniae,
no enterococo
Amplio espectro, baja toxicidad
Indicaciones: Infección piel, tej blandos (
celulitis ), infección post qx, profiláctico
op
Alternativa en pctes alérgicos a PNC
Cefadroxilo
Indicaciones: Infec respiratoria, ITU,
Infec piel y tej blandos
Dosis: 500 mg c/ 12 hrs. Niños 50 mg/
kg / día c/12 hrs
RAM: GI, náuseas, vómitos, diarrea.
Sobreinfección cándida, pseudomonas
Segunda generación ( cefaclor,
cefuroxima )
Espectro:
- H. Influenzae, no alcanza dosis óptima
LCR. Infec resp, sinusitis, OMA, neumonia
- B. fragilis, uso infección mixta por
anaerobios y anaerobios (intrabdominal)
- Infección piel y tej blandos por isquemia →
ulceras EEII DM
Tercera generación ( cefotaxima,
Ceftriaxona, Cefoperazona )
↑ activ bacilos aerobios Gram –
(enterobacterias y H. Influenzae )
Estables frente a ß lactamasas
↓ acción Staphilococo aureus v/s 1ª y
2ª gen
↑ concentración LCR → tto meningitis
bacteriana
Neumonia por Gram -
Ceftriaxona
Infec via biliar, ósea, SNC, GU,
Gonorrea, Neumonia, infec piel y tej
blandos
Dosis: 500 mg c/12 hrs, 1 gr /24 hrs
RAM: calambres, dolor abdominal,
diarrea, rush
Cuarta Generacion
Cefepima:
Adm: ev . Vida media de 2 horas.
Su mejor espectro son los bacilos Gram. – aerobios
resistentes a las de 3º.
Requiere ajustar dosis en IR.
Se excreta por orina y alcanza altas concentraciones
en LCR.
Se utilizan como tratamiento empírico de infecciones
intrahospitalarias.
Efectos adversos
Hipersensibilidad: fiebre, urticaria, eosinofilia,
anafilaxia (considerar el antecedente de alergia a
penicilinas)
Nefrotoxicidad: necrosis tubular aguda (no
asociarlo con gentamicina)
Diarrea
Intolerancia al alcohol (símil efecto disulfiram)
Granulocitopenia, disfunción plaquetaria e
hipoprotrombinemia (dar vitamina K)
Encefalopatía: (alucinaciones, nistagmus,
mioclonia) en relación directa con el aumento
de la dosis.
Clasificación ß lactámicos
PNC
Cefalosporinas
Carbapenems
Monobactámicos
Carbapenems
Imipenem, Meropenem
Espectro: Streptococo, Staphilococo,
enterobacterias, P. Aeruginosa, H. Influenzae
Imipenem metabolización → metab
nefrotóxico, administrarlo con cilastatina
Indicaciones: infec resistentes a otros AB e
infección polimicrobiana, pctes UCI.
Vía resp. Baja, piel, tejidos blandos, huesos,
articulaciones.
RAM: Convulsiones
Aztreonam
Bacterias G(+) : Resistentes.
Bacterias G(-) : E.coli,Kleb.,Serratia
Proteus,Salmonella,H.influenzae
y N.gonorrea.
Activo contra P.aeruginosa incluso la
resistente a Carbe. y Genta.
I AB Inhiben pared celular
ß lactámicos
Glucopeptídicos
Bacitracina: tópico
Cicloserina: Anti TBC
Otros A.B. Pared
Bacitracina : Activo sobre G(+)
Staphilo, Strepto,Esp. de Clostridium.
G(-) Hemoph.influenzae y Neisseria.
Inactivo por resistencia: Bacilos
coliformes, Salmonella,Shigella,Proteus
y Pseudomonas
Sólo uso tópico: unguentos y sol.
oftálmicas
Glucopeptidos
Vancomicina
Bactericida: inhibe sintesis pared celular
bacteriana
Espectro: Gram +
Sin absorción GI → IV
Sin anillo ß lactámico → no afectado por ß
lactamasas → útil infección Gram + resistentes
a ß lactámicos
Resistencia adquirida rara
Uso: elección infección Staphilococo metacilin
resistente y Neumococo resistente a PNC
vancomicina
Hermosa, ¿cierto?
EFECTOS ADVERSOS
• Reacciones de hipersensibilidad.
• Síndrome del ”Hombre Rojo” (Hiperemia facial, rubor,
taquicardia e hipotensión) por goteo IV rápido.
• Ototoxicidad y Nefrotoxicidad. No administrar junto con
aminoglucósidos.
• Neutropenia.
Principales Antibióticos
1) Inhiben síntesis pared cel bacteriana
2) Interfieren con función mb bacteriana
3) Inhiben síntesis proteinas bacterianas
4) Inhiben sintesis ADN bacteriano
5) Inhiben sintesis ARN bacteriano
6) Antifolatos
II AB que interfieren con función mb
bacteriana
Polimixinas B y E
Alteración mb bacterianas Gram –
↑ toxicidad sistémica → solo tópico:
infección por bacilos Gram -
POLIMIXINAS
Poli péptidos cíclicos
cationicos
5 diferentes
compuestos
(polimixinas A-E)
Polimixina B (Bacillus
polymyxa) y polimixina
E (colistina)(Bacillus
colistinus)
POLIMIXINAS
Descubierto en 1947
Polimixina E : Japón
1949
Fue abandonados en
1970 por nefrotoxicidad
Uso otico, tópico
Uso actual en bacterias
resistentes como
Pseudomonas aeruginosa
o Acinetobacter baumanii
MECANISMOS DE ACCION
Molécula con carga
positiva unida a una
cadena de acido graso (6
metil-acido octanico)
Compite con Ca2+ y
Mg2+ : estabiliza
membrana externa de
bacterias Gram negativas
Pared bacteriana:
disrupción de la
permeabilidad de la
membrana
Actividad antiendotoxina
Farmacología General
Interacciones: pueden potenciar a bloqueadores
neuromusculares.
No se absorben vía oral. Acción local en tracto g.i.
No difunde bien por, barreras tisulares, a tejidos,
fluídos y focos infecciosos, incluyendo el LCR,incluso
con meninges inflamadas.
Administración: oral 50-300mg/día Colistina según
gravedad.
Excreción renal con daño y se concentran en orina.
ACTIVIDAD ANTIMICROBIANA
Reacciones Adversas
Polimixinas
Altas dosis oral: nauseas,vómitos,diarrea. A veces
graves por superinfección a G(+) Proteus y hongos.
Nefrotoxicidad : Alteran permeabilidad de
membrana de procarionte. y eucarionte. ; así muchas
células humanas se ven afectadas.
Al excretarse se concentran en túbulo renal ⇒
necrosis tubular aguda , con falla renal: proteinúrea,
hematúrea o cilindruria.
Neurotoxicidad : Parestesias transientes y
neuropatías periféricas reversibles. A altas dosis
reacciones agudas como : ataxia y convulsiones. En
especial cuando hay insuficiencia renal.
Bloqueo neuromuscular: dosis dependiente y de
tipo no competitivo.
Interacciones colistin
Amino glucósidos
Vancomicina
Anfotericina B
Polimixina B
RIESGO DE
NEFROTOXICIDAD
III AB que inhiben síntesis proteinas de
la bacteria
Toxicidad selectiva → inhiben sintesis
proteinas bacterianas en mayor
proporción que las del huesped, por
unión a dianas bacterianas específicas
Bacteriostáticos
Aminoglucósidos, Macrólidos,
Anfenicoles
icos que inhiben la síntesis de proteínas...
Que actúan sobre la subunidad 30S del ribosoma:
Aminoglicósidos: ej. Estreptomicina, Neomicina,
Kanamicina, Gentamicina, Tobramicina, Amikacina
Tetraciclinas: ej. Doxiciclina, Tetraciclina
Que actúan sobre la unidad 50S del ribosoma:
Cloranfenicol
Macrólidos: ej. Eritromicina, Azitromicina, Claritromicina
Lincosamidas: ej. Clindamicina
icos que inhiben la síntesis de proteínas...
Aminoglicósidos: Estructura
Son azúcares complejos unidos por enlaces glicosídicos. Los grupos
NH y OH interactúan con proteínas del ribosoma.
Que actúan sobre subunidad 30S...
La estreptomicina
fue aislada en 1940
de un
Streptomyces.
Antibióticos que inhiben la síntesis de proteínas
Aminoglucósidos
Penetran a célula bacteriana por
transporte dependiente de O2 , , que no
está presente en bact anaeróbicas ni
Streptococo → Resistencia innata
Unión irreversible al ribosoma →
Inhibición síntesis proteínas
Espectro. Bacilos erobios Gram -,
Staphilococo y micobacterias
Mec resistencia bacteriana:
- ↓ permebilidad bacteriana por alt mb
celular
- producción enzimas modificadoras de
aminoglucósidos
No absorción GI → IV – IM
Excreción sin cambios por riñón → ITU
Sin penetración LCR
RAM:
- Nefrotoxicidad : + fcte, leve, reversible
- Ototoxicidad: rara, permanente
Indicaciones: Infecciones de gravedad
en pctes hospitalizados
Estreptomicin
a
IM - IV TBC
Neomicina VO Encefalopatía hepática
Gentamicina IV - IM Enterobacterias, P.
Aeruginosa, ITU,
oftálmico
Tobramicina IV - IM Enterobacterias,
Oftálmico
Amikacina IV - IM Enterobacterias, P.
Aeruginosa. Menos
susceptible a enz
modificadoras de
aminoglucósidos
Aminoglicósidos
Activas sobre aerobios G(-)/(+).
Inactivas sobre anaerobios G(-)/(+) excepto
Clostridium
Streptomicina muy activa sobre Mycobacteria
bovina/humana
Genta,Tobra,Amika,Netel: Activas⇒Ps.aeruginosa.
Sm,Neo,Kana : Inactivas ⇒ Ps.aeruginosa.
Uso Strepto : Tratamiento TBC
Endocarditis por Str.viridans o Enterococos
por sinergia con P en estas bacterias.
Kanamicina Neomicina
Infecciones a G(-)
No en caso
Ps.aeruginosa.
Premedicación
quirúrgica
para esterilidad del
intestino
Apoyar trat. y evitar
resistencia,en
infecciones a G(-) y
Staphilo de carácter
superficial.
Oral para reducir flora
intestinal(trast.hepátic)
Local,para trat. o
prevenir inf. tracto
urinario,por uso de
sondas uretrales.
Genta,Tobra,Amika,Netel
Infecciones graves a G(-) en : Huesos y
articulaciones, tracto respiratorio y urinario, heridas-
sangre, SNC (intratecal o intraventricular a veces
como tratamiento local).
Tratamiento empírico de pacientes con fiebre alta-
neutropénicos con peligro de septicemia a G(-).
En infecciones a bacterias donde sean sinérgicos
con Penicilina o Cefalosporinas
Sinergia beta lactámico –
Aminoglicósido
Molecular: Aminoglicósido primera fase → B-
lactámico fase tardía →→ Menor multiplicación
bacteriana
Farmacodinámica: Aminoglicósidos ↓ inóculo
bacteriano
↓ inóculo bacteriano → ↑↑ actividad beta lactámico
Efecto post – antibiótico: a enterococos, P.
aeruginosa y Serratia marcescens
Otras sinergias: aminoglucósidos y glucopéptidos
Antagonismo: Tetraciclinas, macrólidos
AMINOGLUCÓSIDOS
Efectos colaterales:
 Ototoxicidad: Trastornos vestibulares con vértigo y
sordera.
 Nefrotoxicidad
 Neurotoxicidad
 Erupciones cutáneas
 Bloqueo neuromuscular: No se use en instilaciones
peritoneales o cavidad pleural
 Agranulocitosis y anemia aplásica
 Dolor e irritación en el sitio de inyección
Tetraciclinas
Clortetraciclina aislada del Streptomyces
aureofaciens.
Oxitetraciclina del Streptomyces rimosus
Tetraciclina* por deshalogenación de CTC.
Demeclociclina por demetilación de CTC.
Metaciclina.
Doxiciclina*.
Minociclina*.
Tetraciclinas
Espectro Amplio: G(+) / (-), bacterias, spiroquetas,
ricketsias y clamydias. Excepto Proteus y
Ps.aeruginosa.
En pac. alergicos a Penicilinas :
infecc.vías respiratorias:neumonias,faringitis.
area otorrino : otitis media ,sinusitis.
Infecciones conductos biliares
Infecciones órganos genitales a clamydias y
mycoplasma.
Abscesos y furunculosis.
Profilaxis diarrea de viajeros a E.coli.
Minociclina efectiva sobre meningococo caries.
TETRACICLINAS
EfectosSecundarios
Nefrotoxicidad
Hepatotoxicidad
Alteraciones de osificación y
fijación de Calcio en dientes y
huesos
Tigeciclina
monoterapia contra varios patógenos
multirresistentes: Enterococci vancomicina
resistente, Klebsiella BLEE y Acinetobacter
carbapenem resistente.
La mayoría de las cepas de Pseudomonas
aeruginosa son resistentes a la tigeciclina.
Excelente actividad contra la mayoría de anaerobios,
algunas micobacterias (abscessus, chelonae y
fortuitum).
No actividad contra Mycobacterium avium complex,
Mycobacterium marinum y Mycobacterium kansasii).
Uso clínico
Infecciones complicadas de la piel y tejidos blandos
excluyendo el pie diabético.
Infecciones complicadas intraabdominales causadas
por Citrobacter freundii, Enterobacter cloacae,
Escherichia coli, Klebsiella oxytoca, Klebsiella
pneumoniae, Enterococcus faecalis (solamente si
vancomicina sensible), Staphylococcus aureus
(meticilina sensibles y resistentes),
Grupo Streptococcus anginosus, Bacteroides.
fragilis, Bacteroides uniformis, Bacteroides. vulgatus,
Clostridium perfringens y Peptostreptococcus micros
Precauciones
- Se han descrito reacciones anafilácticas/anafilactoides
potencialmente letales
Usar con precaución en pacientes con insuficiencia hepática: se
han registrado casos de disfunción hepática e insuficiencia
hepática clínicamente significativos: monitorizar función
hepática –
Usar con precaución en pacientes con perforación intestinal por
riesgo de shock séptico.
Notificados casos de pancreatitis aguda (vigilar posibles
síntomas y considerar suspensión de tratamiento).
No indicado en tratamiento de neumonías nosocomiales por
haber mostrado menor tasa de curación y mayor tasas de
mortalidad
Puede causar colitis pseudomembranosa.
Fotosensibilidad: evitar exposición a la luz solar
Macrólidos
Bacteriostáticos
Inhiben sintesis proteinas: unión subunidad
50S
Espectro: Streptococo, Staphilococo,
Bordetella, Mycoplasma pneumoniae,
Chlamydia
Absorción: VO, alimentos demora absorción
Metabolismo hepático
Excreción: hepática, renal
MECANISMO DE ACCIÓN
• Inhiben la síntesis de proteínas de la bacteria por unión a
la fracción ribosómica 50 S de la bacteria.
• Impiden la reacción de translocación en la cual la cadena
del péptido en crecimiento se desplaza del sitio aceptor
al donador.
•Bacteriostáticos o bactericidas, depende de su
concentración, del microorganismo, del inóculo, su
sensibilidad y de la fase de proliferación
•Se concentran dentro de los macrófagos y PMN,
lo que resulta favorable para el tratamiento de
infeccione producidas por patógenos intracelulares.
EFECTOS ADVERSOS
Reacciones alérgicas: fiebre, eosinofilia y erupciones
cutáneas.
TGI: Dolor epigástríco, náuseas, vómitos, diarrea,
superinfecciones.
Hígado: Hepatitis colestásica. Más frecuente con estolato.
Macrólidos / Eritromicina
Espectro :Activa sobre G(+) aerobios y anaerobios.
Inactiva sobre Aerobios G(-).
Uso Clínico:
Util en infecciones a Str.neumoniae en pacientes
sensibles a Penicilina.
Infecciones a Str.
Pyogenes:faringitis,escarlatina,erisipela.
Neumonia atípica a Mycopl.pneum. y Ureaplasma.
Tratamiento de gonorrea y sifilis del embarazo.
Tratamiento de gastroenteritis a Campilobacter.
Profilaxis de endocarditis bacteriana por tratamiento
dental.
Macrólidos / Claritromicina
Espectro: Acción sobre G(+) y G(-). Por su penetración
intracelular activa sobre Clamidia, Listeria,Mycoplasma.
Farmacodinamia:Absorción rápida, metabolito
principal es activo, alta concentración pulmonar, se
acumula en fagocitos humanos.Ventaja sobre
Eritro:buena tolerancia general y gástrica y administración
oral cada 12 horas.
Uso clínico: Cubre casi todo espectro bacteriano de
Neumopatías adquiridas de la comunidad, con acción
simultánea sobre: Pneumococos, Strepto , Legionella,
Branhamella catarrhalis, Mycoplasma y Clamidias.Por ej:
Neumonitis de origen comunitario a Mycoplasma,
Clamidias o Cl.Pneumoniae(por penetración).
Macrólidos / Azitromicina
Farmacodinamia: Una dosis oral día,buena
tolerancia,buenos niveles.Buena penetración:pulmonar,cavidad
seno-maxilar, LCR, cerebral, transporte por fagocitos hacia sitio
infección cuando el proceso exige respuesta celular.
Uso Clínico:
 Tracto respiratorio inferior, sinusitis aguda y crónica,otitis
media.
 Enfermedades de transmisión sexual por Clamidias tracomatis.
 Infecciones a la piel y tejidos blandos.
 Encefalitis toxoplásmica y quistes toxoplásmicos(donde no
penetran otros fármacos).
Ketólidos / Telitromicina
Farmacodinamia
Activo Frente a Str.pneumoniae resistente a penicilinas y
macrólidos.
> activ.in vitro q/ ciproflox. y moxiflox.
Activo Frente Str.pyogenes (β-hemolítico) resistente a Eritro.
 Alta concentración en fluídos y tejidos respiratorios. > CIM
Con dosis única diaria y tratamiento acortado: 5dias* y 7-10**
Uso clínico: Infecciones respiratorias vías altas y bajas
 Faringoamigdalitis *
 Sinusitis aguda *
 Exacerbación aguda de bronquitis crónica *
 Neumonia adquirida en comunidad **
INTERACCIONES
Inhibidor enzimático: Potencia los efectos de:
Astemizol, carbamazepina, corticoesteroides,
ciclosporina, digoxina, alcaloides del cornezuelo de
centeno, terfenadina, teofilina, tiazolam, valproato y
warfarina.
ESTRUCTURA QUÍMICA
Derivados semisintéticos
de la eritromicina
Claritromicina Metilación en el C #6
Azitromicina Adición de un átomo de N
en el anillo de lactona.
Mejoró:
• Estabilidad en medio ácido.
• Penetración tisular.
•Amplio espectro de acción.
CLARITROMICINA
SEMISINTÉTICO
CARACTERÍSTICAS
• Más estable en medio ácido.
• Macrólido de mejor absorción digestiva.
• Los alimentos no retrasan su absorción.
• Biodisponibilidad oral 50% ya que sufre metabolismo
rápido de primer paso. Vida media 8.5 horas.
• Penetra y se concentra en macrófagos alveolares y PMN,
pulmón e hígado.
• Se elimina vía renal y heces.
• Más potente contra cepas de estreptococos,
estafilococos sensibles a Eritromicina.
• Activo contra M. catarrhalis, especies de Chlamydia,
Legionella pneumophilia, B. burgdorferi y Micoplasma
pneumoniae.
• Poca actividad contra H. influenzae y N. gonorrhoeae.
AZITROMICINA
Semisintético
FARMACOCINÉTICA
• Se absorbe con rapidez.
La biodisponibilidad disminuye con el alimento 43%.
Se administra 1 – 2 horas antes de los alimentos.
Vida media larga 60 horas.
• Distribución tisular amplia Vd 31 L/kg Paciente 70 kg
2170
• Penetración tisular excelente.
•Concentraciones 300 veces mayor en células que en el
LEC.
•Se concentra en el fagocito y por mecanismos
quimiotácticos llega al sitio de la infección.
• Eliminación: heces y en menor grado por orina.
Efectos adversos
Gastrointestinales: epigastralgia,
náuseas, vómitos, aumenta la motilidad
gástrica ( diarrea )
Hepáticos: Hepatitis colestásica
Hipersensibilidad: rash
Interacciones
Potencian los efectos de:
- anticoagulantes
- teofilina
- terfenadina o astemizol
- carbamazepina
- digoxina
- midazolam
- cisaprida → prolongación QT → TV →
Torsión de puntas
OTROS ANTIBIÓTICOS
LINCOSANIDOS
CLASIFICACIÓN
• Lincomicina
• Clindamicina
USOS CLINDAMICINA
• Espectro igual que Eritromicina pero su uso es limitado
por su toxicidad.
• La indicación más importante es el tratamiento por
Bacteroides fragilis y B. melaninogenicus.
• Infecciones por anaerobios (Clostridium diferentes a
Cl. perfringens, y Peptococcus).
• Osteomielitis (por su buena penetración a tejido óseo).
EFECTOS ADVERSOS
• Piel (exantemas, eritema multiforme).
• TGI Colitis seudomembranosa desarrollada por una
toxina de Clostridium difficile (limita su uso)
•Tratamiento Vancomicina.
• Diarrea (10%), náuseas, vómito, esofagitis.
• Hepatopatías (ictericia, aumento de PFH).
• Alteración en los glóbulos blancos (neutropenia,
c. FENICOLES
Antibióticos bacteriostáticos, de amplio
espectro y tienen acción bactericida para
Haemophilus influenzae, Neiseria
meningitidis y algunas cepas de
Streptococcus pneumoniae.
Deben considerarse como fármacos de
reserva, dada su potencial toxicidad sobre la
médula ósea.
Actúan Inhibiendo la síntesis proteica de las
bacterias a nivel de las subunidades 50s de
los ribosomas.
Cloramfenicol
De elección para tratamiento fiebre tifoídea a
Salmonella Thyphi.
En pacientes alérgicos a P, de elección en
infecciones a: Haemophilus
influenzae,Str.neumoniae,Neisseriae meningitidis.
Pacientes pediátricos con infecciones a
Haemophilus.
En Ampi-Resistencia a Haemophil. CAF se usa al
inicio y se continúa con Ampi cuando los test de
sensibilidad indican que es efectiva
FENICOLES
Efectos colaterales:
Síndrome del niño gris.
El cloranfenicol produce dos tipos de daño
a la médula ósea:
1. Una reacción inmediata que depende
de la dosis, y causa depresión reversible en
la formación de eritrocitos, plaquetas y
granulocitos.
2. Una reacción de tipo
hipersensibilidad tardía, la cual es menos
frecuente, sin embargo el daño de
pancitopenia (anemia aplásica) es
irreversible y se asocia con una elevada
mortalidad.
Son quimioterápicos
bacteriostáticos que actúan en la
fase de crecimiento bacteriano.
Inhiben los sistemas enzimáticos
reguladores de los mecanismos
oxidativos y glucolíticos esenciales
en el crecimiento bacteriano
NITROFURANOS
Quinolonas
Quimioterápicos sintéticos, derivados de la
quinoleína, de actividad primariamente
bacteriostática, de espectro restringido a bacterias
Gram-negativas.
Las quinolonas más modernas contienen átomos de
flúor, que les confiere un mayor espectro,
incluyendo así, a bacterias Gram- negativas y
Gram-positivas fallan ante Strep. Satph y
Pseudmonas.
No son antibióticos de primera elección y deben
dejarse como alteranativas cuando ya se utilizaron
los antibióticos base o de primera elección.
Actúan sobre microorganismos sensibles inhibiendo
la síntesis de ADN-girasa, enzima encargada del
superenrrollamiento del nuevo ADN de la bacteria.
Quinolonas
No Fluoradas
Ac.Nalidíxico
Ac.Oxolínico
Cinoxacina
Ac.Pipemídico
Ac.Piromídico
Fluoradas
Norfloxacina
Pefloxacina
Enoxacina
Ofloxacina
Ciprofloxacina
Norfloxacina
Mecanismo de acción
Nitrofurantoína
Quinolonas Fluoradas
Farmacodinamia
 Uso Clínico está determinado por buena absorción g.i.,distribución a
diversos tejidos con concentraciones adecuadas,tiempo medio
prolongado,amplio espectro,no presenta resistencia cruzada con otros
antiinfecciosos.
Uso Clínico
 Infecciones urinarias: incluso a microorganismos resistentes a
betalactámicos,aminoglicósidos y cotrimoxazol. Resultan excelentes
para el tratmiento de infecciones a Enterobacterias y Pseudomonas
por su actividad, alta concentración en tejido renal,orina y próstata.
 Indicadas en pielonefritis y otras infecciones urinarias
hospitalarias complicadas (Pseudomonas aeruginosa).
 Buen resultado en prostatitis agudas y crónicas por E.coli y
Enterobacterias , las debidas a Ps.aeruginosa o Enterococos pueden
dar lugar recidivas.
Quinolonas Fluoradas/Uso
Clínico
Infecciones respiratorias
Antibioticos betalactámicos y macrólidos son de primera
elección en infecciones respiratorias extrahospitalarias.
 Sin embargo Q.Fluoradas presentan eficacia similar a
cefalosporinas de tercera generación, en tratamiento
neumonias por bacilos G(-).
 Ofloxa > Ciprofloxa son eficaces en neumonias hospitalarias
por bacterias aerobias G(-).
 Crisis agudas de bronquitis crónica por microorganismos
sensibles.
 Son buena alternativa en sinusitis agudas que no responden a
betalactámicos o cotrimoxazol.
Quinolonas Fluoradas/Uso
Clínico
Tratamiento Gonorrea Con dosis única, incluso por
gonococos productores de betalactamasa (cipro,nor,ofloxa).
Uretritis por Clamidias: ciprofloxacina , curación inferior que con
doxicilina.
Chancro por H.ducrey, son una alternativa al cotrimoxazol.
Infecciones Intestinales mayoría de microorganismos
causantes son sensibles.Nor y Ciprofloxa por menor absorción
g.i. son de elección en tratamientos cortos 5-7 días.
Tratamiento y profilaxis fiebre tifoídea,Perfloxacina en
infecciones por Samonella thyphi , Salmonella parathyphi A o B
con curacióbn mas rápida que cotrimoxazol.
Quinolonas Fluoradas/Uso
Clínico
Infecciones cutáneas y heridas
En en úlceras de decúbito hospitalarias a
Ps.aeruginosa, Staphilococos (R a β-Lac). Facilitan el
alta y tratamiento extra hospital.
Infecciones Oseas
Pueden ser una alternativa en osteomielitis aguda y
crónica por Staphilo epidermidis, Staphilo aureus(R a
Meticilina), Serratia y Pseudomona aeruginosa
QUINOLONAS
Efectos colaterales:
 Náusea
 Vómito
 Diarrea
 Cefalea
 Reacciones
psiquiátricas
 Somnolencia
 Depresión
 Insomnio
 Convulsiones
Erosión del cartílago de
crecimiento
Interacción con
antiácidos
Alteración del
metabolismo de la
teofilina
Erupciones cutáneas
Abombamiento de
fontanela
Meningismo
Aparición de cepas
Gram-negativas
resistentes
B. IMIDAZOLES
Son productos de síntesis que se utilizan como
antiprotozoarios, con excepción de metronidazol
y ornidazol que se utilizan también para el
tratamiento y la profilaxis de infecciones
causadas por bacterias anaerobias.
El metronidazol es un quimioterápico sintético,
con actividad primariamente bactericida, de
espectro restringido a bacterias anaerobias (y
ciertos protozoos).
 Actúan sobre los microorganismos sensibles
mediante interacción de sus derivados activos
con el ADN de éstos, cuando están en fase de
crecimiento.
IMIDAZOLES
Metronidazol,
Secnidazol,
Tinidazol,
Tioconazol,
Ornidazol
Metronidazol
Actúa reduciendo el grupo nitro que
compone a las bacterias anaerobias y
así es incorporado en el DNA de la
bacteria, tornándolo inestable o
rompiéndolo.
Metronidazol Flagyl
Giardia
amblia,
Amiba y
Anaerobios
Orina rojiza, malestar
bucal y efecto antabús
IMIDAZOLES
Efectos colaterales:
Meteorismo.
Cefalea, anorexia, náusea y
vómito.
Visión borrosa.
Neuropatía periférica.
Discrasias sanguíneas.
Riesgo teratogénico.
SULFONAMIDAS
Clasificación:
Trimetoprim.
Sulfametoxazol
Sulfasoxazol
Sulfadiazina
ACCION
Bacteriostaticos
Inhiben la dihidropteroato
sintetasa (precursor ac. Folico)
Impiden la incorporación del PABA a la
molécula del acido folico dificultando
su biosintesis
(esencial para la replic.bacteriana)
Excreción: filtración glomerular
Acetilada, pero queda suficiente droga activa, a
nivel renal para tratar infecciones urinarias
(10-20 veces más que en sangre).
Por ello también debe adecuarse
la dosis en insuficiencia renal.
Usos TerapéuticosUsos Terapéuticos
Infecciones urinarias:
(familia coli).
Secreciones vaginales
Infecciones prostáticas
Infecciones respiratorias:
H. influenzae y Strep. pneum.
1 Elección: Pneumocistys c
Nocardiosis
Comb. con eritrom, ampicil o estreptomicina
Shigellosis
Fiebre tifoidea
Toxoplasmosis( pirimetamina mas sulfadiazina)
Uso profiláctico:
Fiebre
reumática(alergia
USO TOPICO
Mafenida
Sulfadiazina argéntica
Meningitis
Sulfisoxazole (Imecol), sulfadiazina
ESES
Potencian los efectos:
Anticoagulantes orales
Hipoglucemiantes orales
Diuréticos
tiazídicos fenitoína
Uricosúricos
Compiten con
sulfamidas por las proteínas plasmáticas, siendo
desplazados, lo que aumenta
su disponibilidad.
Son potenciadas: por indometacina, salicilatos
fenilbutazona, y probenecid, ellos desplazan a las
sulfas de su sitio de fijación proteica.
ContraindicacionesContraindicaciones
Embarazo
Lactancia
Primeros meses de vida
Discrasias sanguíneas
Sd de mala absorción
(contraind. relativa)
Alteraciones en tracto urinario:
cristaluria nefrotóxica
Pxs con volúmen urinario bajo:
DH o enfermedad renal
Trastornos del sistema hematopoyético:
Anemia hemolítica aguda: sensibilización o def.
genética eritrocítica de
glucosa 6 P-DH
Leucopenia
Trombocitopenia
Eosinofilia
Contraindicaciones
EFECTOS ADVERSOS
Digestivas
Hepáticas
Rxs de Hipersensibilidad:
son frecuentes: exantema,
anafilaxia, dermatitis
Fiebre inducida por sulfas
Manifestación alérgica. puede ser confundida con
una recidiva del proceso infeccioso.
Aparece entre el 7 y 10 días: Escalofríos,
malestar, prurito erupciones..
Síndrome de Stevens-
Johnson:poco frecuente caracterizado
por: fiebre, malestar y eritema multif. con
úlceras en la mucosa de la boca y
genitales.
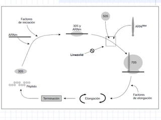
Linezolid
es el primer representante
comercializado de una nueva clase de
agentes antibacterianos sintéticos, las
oxazolidinonas
la dosis recomendada de linezolid
(intravenosa [IV] u oral) es de 600 mg
cada 12 h
Mecanismo de acción
La unión de una oxazolidinona a la
subunidad 50S distorsiona el punto de
unión al ARNtfMet
inhibiendo la formación del complejo de
iniciación ternario
Espectro de acción
activos frente a estafilococos,
estreptococos y enterococos
multirresistentes
Antibiótico de reserva
1. Tratamiento de infecciones graves producidas por
microorganismos grampositivos resistentes a glucopéptidos
y otros antibióticos (SARM, GISA, enterococos resistentes a
vancomicina).
2. Tratamiento de infecciones por grampositivos en pacientes
en que por toxicidad no pueden emplearse los antibióticos de
elección.
3. Tratamiento secuencial por vía oral en infecciones por
grampositivos resistentes en los cuales no existe otra
alternativa por vía oral
Indicaciones médicas
1. Neumonía nosocomial.
2. Neumonía adquirida en la
comunidad.
3. Infecciones complicadas de piel y
tejidos blandos (IPTB).
Precauciones
linezolid puede potenciar la acción de
fármacos adrenérgicos y
serotoninérgicos por su actividad IMAO.
Efectos adversos
diarrea, cefalea, náuseas y vómitos
colitis seudomembranosa
decoloración de la lengua
candidiasis oral o vaginal
alteración del gusto
Hipertensión
Dispepsia
dolor abdominal localizado
prurito,
Estreñimiento
Mareo
Efectos adversos graves
Menor al 1%
elevación de enzimas hepáticas,
fibrilación auricular
insuficiencia renal
pancreatitis
mielosupresión que incluye
trombocitopenia, leucopenia,
pancitopenia y anemia
Espectro de acción de varios antimicrobianos

Antibioticos vida y obra

  • 1.
  • 2.
    Antibiótico “Sustancia producida porel metabolismo de organismos vivos, principalmente hongos microscópicos y bacterias, que posee la propiedad de inhibir el crecimiento o destruir microorganismos”. Antimicrobiano “Sustancia capaz de actuar sobre los microorganismos, inhibiendo su crecimiento o destruyéndolos” Quimioterapéutico “Sustancia producida de manera sintética que posee la propiedad de inhibir el crecimiento o destruir microorganismos”. Prontosilo Penicilina ntimicrobianos…
  • 3.
    Concentraciones plasmáticas AB CIM:concentración inhibitoria mínima la menor concentración del antibiótico que es capaz de inhibir el crecimiento bacteriano CBM: concetración bactericida mínima la menor concentración del antibiótico necesaria para matar a una bacteria CBM = 2 – 8 veces CIM
  • 4.
    Bactericidas / Bacteriostáticos AB Bactericidas:AB con mayor concentración CBM, espectro reducido. Provocan lisis y muerte bacteriana AB Bacteriostáticos: AB con concentración entre CIM y CBM, amplio espectro. Inhiben el desarrollo y multiplicación bacteriana, pero no los destruyen Esta clasificación es variable, depende de la relación entre el AB y la bacteria en forma individual
  • 6.
    Bactericidas - Penicilinas - Cefalosporinas -Vancomicina - Aminoglucósidos - Fluoroquinolonas - Imepenem - Metronidazol Bacteriostáticos - Tetraciclinas - Eritromicina - Cloramfenicol - Sulfonamidas - Lincomicinas - Trimetoprin Pacientes neutropénicos, requieren dosis bactericidas
  • 7.
    Relación entre actividadantibacteriana y concentración alcanzada a) Acción bactericida poco relacionada con la concentración; esto ocurre con los B-lactámicos y los glucopéptidos, con los que se obtiene la máxima actividad bactericida cuando se alcanzan concentraciones de 5 a 10 veces mayores que la CMI. Son tiempo dependientes b) Actividad bactericida concentración-dependiente, como los aminoglucósidos y las fluorquinolonas. la mejor respuesta se obtiene cuando la concentración es al menos 10 veces superior a la concentración inhibitoria mínima (CIM) del patógeno responsable en el lugar de la infección. c) Comportan preferentemente como bacteriostáticos: macrólidos, tetraciclinas y cloranfenicol.
  • 9.
    Relación entre 2o más AB Casos en que hay que utilizar juntos 2 o más antibióticos, frente a un mismo patógeno Ej: tto erradicación Hp : Metronidazol + Amoxicilina
  • 10.
    Tipos de relación Sinérgica:combinación de fármacos → ↑ del efecto antibacteriano, por encima del efecto del fármaco más activo Antagónico: combinación de fármacos → menor inhibición del crecimiento bacteriano que la del fármaco más activo por si solo Indiferente: combinación no es sinérgica ni antagónica Mayoría AB son Indiferentes
  • 11.
    Ejemplos 1) Meningitis bacteriana:PNC + Tetraciclina Uso combinado aumenta la mortalidad, v/s PNC sola = Antagonismo 2) Endocarditis enterocócica: PNC + Aminoglucósidos = Sinergismo: baja la mortalidad
  • 12.
    EPA : efectopost antibiótico “ Persistencia del efecto bactericida, aunque las concentraciones plasmáticas del antibiótico sean inferiores al CIM “ La duración del efecto postantibiótico es mayor cuanto mayor es el pick de concentración alcanzado por el antibiótico.
  • 14.
    Ejemplo PNC Sódica: t½ : 30 min → dosificación cada 6 hrs a) Algunos AB bactericidas, efecto dependiente de la concentración → conseguir dosis pl altas β) ↑ Margen terapéutico: ↑ concentraciones sin toxicidad significativa c) Mantener concentraciones pl AB > CIM del patógeno durante el intervalo de dosificación, a pesar que la dosificación es inferior a la vida media plasmática
  • 15.
    Espectro actividad antibiótica Amplioespectro: AB activos frente a muchos tipos de bacterias Espectro reducido: AB activos frente sólo a algunos tipos de bacterias
  • 16.
    ¿ Cómo elegirun antibiótico ? Factores bacterianos Factores del huésped Factores del fármaco
  • 17.
  • 18.
    Factores bacterianos Tto eficazen infección bacteriana y no viral Identificación de microrganismo infectante → elección AB Imposibilidad de identificar microrganismo → tto empírico Ej: ITU mujeres premenop sexualmente activas= 85% casos E. Coli Celulitis: Streptococo pyogenes o Staphilococo aureus
  • 19.
    Factores del huesped a)Lugar de infección: AB debe alcanzar sitio infección, concentración > CIM Ej: AB para ITU, excreción por riñón en forma activa. Prostatitis: defícil penetración Infecciones SNC: altas concentraciones b) Función renal y hepática: metab y excreción c) Alergias d) Interacción medicamentosa e) Edad: niños y embarazadas f) Vía administración: VO, tópica, IM – IV: alt tracto GI, urgencias
  • 20.
    Factores del fármaco Actividadfrente al patógeno Capacidad de alcanzar concentraciones pl terapéuticas en sitio de infección Vías de administración Efecto adversos e interacción farmacológica Dosificación Sabor Precio: administración, monitoreo, complicación, falla tto, gastos nuevo tto
  • 21.
    Elección de unfármaco Lugar de infección Infección adquirida comunidad o nosocomial Factores del huésped: edad, enf subyacentes, medicamentos Epidemiología de la región
  • 22.
    Examenes laboratorio Urocultivo Hemocultivo Coprocultivo Cultivo LCR Cultivo: secreciones, tejidos, herida... 48 –72 hrs → tto empírico, riesgo v/s beneficio
  • 23.
    Principales Antibióticos 1) Inhibensíntesis pared cel bacteriana 2) Interfieren con función mb bacteriana 3) Inhiben síntesis proteinas bacterianas 4) Inhiben sintesis ADN bacteriano 5) Inhiben sintesis ARN bacteriano 6) Antifolatos
  • 25.
    Clasificación general I Betalactámicos: PNC,cefalosporinas, Monobactams, carbapenems II Aminoglucósidos: prototipo Gentamicina III Azucares Complejos: prototipo Clindamicina IV Rifamicinas: rifampicina V Tetraciclinas VI Amfenicoles: Cloranfenicol VII Macrolidos: Eritromicina VIII Quimioterápicos antibacterianos: sulfonamidas+ trimetoprim , NTF, quinolonas
  • 26.
    I AB Inhibenpared celular ß lactámicos Glucopeptídicos Bacitracina: tópico Cicloserina: Anti TBC
  • 28.
    ß lactámicos Bactericidas Efecto dependientedel tiempo Eliminación renal Alto margen terapéutico Efecto adverso: alergias, seguro en embarazadas
  • 29.
    PBP (Penicillin BindingProteins). Transpeptidasas. Inhibición de la reacción de transpeptidación y del entrecruzamiento del peptidoglicán. β-lactámicos...Mecanismo de acción cos que inhiben la síntesis de pared celular…
  • 30.
    Resistencia ß lactámicos Hidrólisisenzimática anillo ß lactámico por ß lactamasas: Staphilococo, gonococo, enterobacterias Alteración lugares de acción: prot ligadoras de PNC: staphilococo meticilin- resistente , neumococo penicilin- resistente Menor permeabilidad de mb cel Gram -
  • 31.
  • 32.
    Penicilina estandar PNCG cristalina ( IV) PNC V ( VO) PNC G Procaina ( IM ) PNC G benzatina ( IM ) Penicilinas antiestafilocócicas Oxacilina Cloxacilina Dicloxaciina Flucloxacilina Aminopenicilinas Ampicilina ( IV – VO ) Amoxicilina ( VO ) Penicilinas antipseudomonas Carboxipenicilinas
  • 33.
    Penicilina estandar a) PNCV: VO , + estable frente al ácido b) PNC G cristalina IV c) PNC G Procaina: PNC + procaina, retraso absorción PNC d) PNC G Benzatina : de depósito, tto sífilis y prevención fiebre reumática
  • 34.
    Espectro Reducido Penicilina-G Cocos >Bacilos G (+) Especies de Streptoc. : pyogenes,pneumoniae viridans y Staphiloc.aureusβL(-). Neisseria gonorreae Peptostreptococcus Inactivas sobre Staphilococo aureusβL(+)
  • 35.
    Uso Clínico P-G Neumonianeumocós. Meningitis neumocós. Faringitis estreptocós. Sinusitis crónica por asociación a ananerobios. Neumonia extrahospital moderadas a severas a Strep.neumoniae. Meningitis por : Strep.neum. y N.menin. Gonorrea y Sífilis
  • 36.
    Penicilinas antiestafilocócicas Introducción PNC→ Staphilococo resistentes por Penicilinasa ( β lactamasas ) ↓ Producción PNC estable a β lactamasas estafilocócica
  • 37.
  • 38.
    Aminopenicilinas Adición grupo aminoa cadena lateral de PNC Actividad: bacilos aerobios Gram -, E. Coli, Proteus mirabilis, H. Influenzae, Enterococos Inestables a ß lactamasas estafilocócicas Tipos: Amoxicilina y Ampicilina Usos: Infección respiratoria comunidad, ITU, Meningitis
  • 39.
    Amoxicilina Absorción oral: 75-90%,no afectada por alimentos. Mejor absorción que ampicilina Metabolismo: hepático Excreción renal Indicaciones: Infección resp superior: otitis, bronquitis, amigdalitis, sinusitis Dosis : 500 mg c/ 8 , 1 gr c/12. Niños: 50-70 mg/ kg /dosis c/8 hrs RAM: urticaria, rush alérgico, diarrea, dolor abdominal
  • 40.
    Uso Clínico Ampi/Amoxi Ampicilina- Infecciones urinarias leves a severas por G(-). - Meningitis por Hemophilus influenzae no productor de βL. Amoxicilina - Bronquitis aguda y crónica y absceso pulmonar . - Faringoamigdalitis aguda. Otitis media - Sinusitis aguda.
  • 41.
    Inhibidores ß lactamasas Acidoclavulánico, sulbactam y tazobactam Objetivo: permiten que ß lactámicos que serían destruidos por ß lactamasas ejerzan su efecto antibacteriano No se usan por si solos, sino en combinación con PNC a dosis fijas Inhiben ß lactamasas de Staphilococo, gonococo y H. Influenzae Usos: infección polimicrobiana, ej: infec intrabd
  • 42.
    Combinaciones PNC +Inhib ß lactamasas Amoxicilina - Acido Clavulánico ( VO )  Ampicilina – Sulbactam ( IV )  Ticarcilina – Clavuanata ( IV )  Piperacilina – Tazobactam ( IV )
  • 43.
    Antipseudomonas Azlocilina Mezlocilina Piperacilina Sulfocilina Activas sobre Pseudomonas aerug Haemophilusinfluenzae Bacteroides melaminogeni Enterobacter Klebsiella Proteus mirabilis
  • 44.
    Penicilinas antipseudomonas Igual actividadque aminopenicilinas + activ contra aerobios Gram – ( pseudomonas ) Inestables a ß lactamasas estafilocócicas Tipos: carboxipenicilinas y ureidopenicilinas Uso parenteral : infección por P. aeruginosa
  • 45.
    Uso Clínico Naf/Meti/Oxa/Cloxa Infecciones por estafilococosa nivel : Piel, tejidos blandos, Neumonia, Osteomielitis, Endocarditis, Septicemia Azlo/Mezlo/Pipera Infecciones a pseudomonas del tracto urinario,pulmón y sangre. Neumonia intrahosp.
  • 46.
    Efectos adversos detodas Hipersensibilidad : Pueden ser reacciones leves o hasta crisis letales. (erupciones cutáneas de cualquier tipo, vasculitis, dermatitis exfoliativa, Sme. de Steven-Johnson, angioedema, anafilaxia) Nefritis intersticial Colitis pseudomembranosa (por C. Difficile) Anemia Neutropenia Convulsiones
  • 47.
  • 48.
    CEFALOSPORINAS 1945: Moho Cephalosporiumaeremonium Clasificación: 1ª, 2ª, 3ª, 4 a generación → espectro bacilos Gram - , aumenta desde 1ª gen Actividad antiestafilocócica ↓ desde 1ª gen, pero sin pérdida acción antiestreptocócica Estables frente a ß lactamasas estafilocócicas 10 % reacción cruzada con PNC
  • 49.
    Primera generación Cefadroxilo,cefradina ( VO ) Cefazolina, cefapirina, cefalotina (IV ) Segunda generación Cefuroximo, cefaclor, cefprocil (VO ) Cefotetam ( IV ) Tercera generación Cefotaxima, ceftriaxona, cefoperazona ( IV ) Tercera generación con activ antipseudomona Ceftacidima ( IV ) Cuarta generación Cefepime ( IM – IV ) Orales de amplio espectro Cefixima
  • 50.
    Primera generación (cefadroxilo, cefazolina, cefradina ) Espectro: Sreptococo, Staphilococo, E. Coli, P. Mirabilis, Klebsiella pneumoniae, no enterococo Amplio espectro, baja toxicidad Indicaciones: Infección piel, tej blandos ( celulitis ), infección post qx, profiláctico op Alternativa en pctes alérgicos a PNC
  • 51.
    Cefadroxilo Indicaciones: Infec respiratoria,ITU, Infec piel y tej blandos Dosis: 500 mg c/ 12 hrs. Niños 50 mg/ kg / día c/12 hrs RAM: GI, náuseas, vómitos, diarrea. Sobreinfección cándida, pseudomonas
  • 52.
    Segunda generación (cefaclor, cefuroxima ) Espectro: - H. Influenzae, no alcanza dosis óptima LCR. Infec resp, sinusitis, OMA, neumonia - B. fragilis, uso infección mixta por anaerobios y anaerobios (intrabdominal) - Infección piel y tej blandos por isquemia → ulceras EEII DM
  • 53.
    Tercera generación (cefotaxima, Ceftriaxona, Cefoperazona ) ↑ activ bacilos aerobios Gram – (enterobacterias y H. Influenzae ) Estables frente a ß lactamasas ↓ acción Staphilococo aureus v/s 1ª y 2ª gen ↑ concentración LCR → tto meningitis bacteriana Neumonia por Gram -
  • 54.
    Ceftriaxona Infec via biliar,ósea, SNC, GU, Gonorrea, Neumonia, infec piel y tej blandos Dosis: 500 mg c/12 hrs, 1 gr /24 hrs RAM: calambres, dolor abdominal, diarrea, rush
  • 55.
    Cuarta Generacion Cefepima: Adm: ev. Vida media de 2 horas. Su mejor espectro son los bacilos Gram. – aerobios resistentes a las de 3º. Requiere ajustar dosis en IR. Se excreta por orina y alcanza altas concentraciones en LCR. Se utilizan como tratamiento empírico de infecciones intrahospitalarias.
  • 56.
    Efectos adversos Hipersensibilidad: fiebre,urticaria, eosinofilia, anafilaxia (considerar el antecedente de alergia a penicilinas) Nefrotoxicidad: necrosis tubular aguda (no asociarlo con gentamicina) Diarrea Intolerancia al alcohol (símil efecto disulfiram) Granulocitopenia, disfunción plaquetaria e hipoprotrombinemia (dar vitamina K) Encefalopatía: (alucinaciones, nistagmus, mioclonia) en relación directa con el aumento de la dosis.
  • 57.
  • 58.
    Carbapenems Imipenem, Meropenem Espectro: Streptococo,Staphilococo, enterobacterias, P. Aeruginosa, H. Influenzae Imipenem metabolización → metab nefrotóxico, administrarlo con cilastatina Indicaciones: infec resistentes a otros AB e infección polimicrobiana, pctes UCI. Vía resp. Baja, piel, tejidos blandos, huesos, articulaciones. RAM: Convulsiones
  • 59.
    Aztreonam Bacterias G(+) :Resistentes. Bacterias G(-) : E.coli,Kleb.,Serratia Proteus,Salmonella,H.influenzae y N.gonorrea. Activo contra P.aeruginosa incluso la resistente a Carbe. y Genta.
  • 60.
    I AB Inhibenpared celular ß lactámicos Glucopeptídicos Bacitracina: tópico Cicloserina: Anti TBC
  • 61.
    Otros A.B. Pared Bacitracina: Activo sobre G(+) Staphilo, Strepto,Esp. de Clostridium. G(-) Hemoph.influenzae y Neisseria. Inactivo por resistencia: Bacilos coliformes, Salmonella,Shigella,Proteus y Pseudomonas Sólo uso tópico: unguentos y sol. oftálmicas
  • 62.
    Glucopeptidos Vancomicina Bactericida: inhibe sintesispared celular bacteriana Espectro: Gram + Sin absorción GI → IV Sin anillo ß lactámico → no afectado por ß lactamasas → útil infección Gram + resistentes a ß lactámicos Resistencia adquirida rara Uso: elección infección Staphilococo metacilin resistente y Neumococo resistente a PNC
  • 63.
  • 64.
    EFECTOS ADVERSOS • Reaccionesde hipersensibilidad. • Síndrome del ”Hombre Rojo” (Hiperemia facial, rubor, taquicardia e hipotensión) por goteo IV rápido. • Ototoxicidad y Nefrotoxicidad. No administrar junto con aminoglucósidos. • Neutropenia.
  • 65.
    Principales Antibióticos 1) Inhibensíntesis pared cel bacteriana 2) Interfieren con función mb bacteriana 3) Inhiben síntesis proteinas bacterianas 4) Inhiben sintesis ADN bacteriano 5) Inhiben sintesis ARN bacteriano 6) Antifolatos
  • 66.
    II AB queinterfieren con función mb bacteriana Polimixinas B y E Alteración mb bacterianas Gram – ↑ toxicidad sistémica → solo tópico: infección por bacilos Gram -
  • 67.
    POLIMIXINAS Poli péptidos cíclicos cationicos 5diferentes compuestos (polimixinas A-E) Polimixina B (Bacillus polymyxa) y polimixina E (colistina)(Bacillus colistinus)
  • 68.
    POLIMIXINAS Descubierto en 1947 PolimixinaE : Japón 1949 Fue abandonados en 1970 por nefrotoxicidad Uso otico, tópico Uso actual en bacterias resistentes como Pseudomonas aeruginosa o Acinetobacter baumanii
  • 69.
    MECANISMOS DE ACCION Moléculacon carga positiva unida a una cadena de acido graso (6 metil-acido octanico) Compite con Ca2+ y Mg2+ : estabiliza membrana externa de bacterias Gram negativas Pared bacteriana: disrupción de la permeabilidad de la membrana Actividad antiendotoxina
  • 70.
    Farmacología General Interacciones: puedenpotenciar a bloqueadores neuromusculares. No se absorben vía oral. Acción local en tracto g.i. No difunde bien por, barreras tisulares, a tejidos, fluídos y focos infecciosos, incluyendo el LCR,incluso con meninges inflamadas. Administración: oral 50-300mg/día Colistina según gravedad. Excreción renal con daño y se concentran en orina.
  • 71.
  • 72.
    Reacciones Adversas Polimixinas Altas dosisoral: nauseas,vómitos,diarrea. A veces graves por superinfección a G(+) Proteus y hongos. Nefrotoxicidad : Alteran permeabilidad de membrana de procarionte. y eucarionte. ; así muchas células humanas se ven afectadas. Al excretarse se concentran en túbulo renal ⇒ necrosis tubular aguda , con falla renal: proteinúrea, hematúrea o cilindruria. Neurotoxicidad : Parestesias transientes y neuropatías periféricas reversibles. A altas dosis reacciones agudas como : ataxia y convulsiones. En especial cuando hay insuficiencia renal. Bloqueo neuromuscular: dosis dependiente y de tipo no competitivo.
  • 73.
  • 74.
    III AB queinhiben síntesis proteinas de la bacteria Toxicidad selectiva → inhiben sintesis proteinas bacterianas en mayor proporción que las del huesped, por unión a dianas bacterianas específicas Bacteriostáticos Aminoglucósidos, Macrólidos, Anfenicoles
  • 75.
    icos que inhibenla síntesis de proteínas...
  • 76.
    Que actúan sobrela subunidad 30S del ribosoma: Aminoglicósidos: ej. Estreptomicina, Neomicina, Kanamicina, Gentamicina, Tobramicina, Amikacina Tetraciclinas: ej. Doxiciclina, Tetraciclina Que actúan sobre la unidad 50S del ribosoma: Cloranfenicol Macrólidos: ej. Eritromicina, Azitromicina, Claritromicina Lincosamidas: ej. Clindamicina icos que inhiben la síntesis de proteínas...
  • 77.
    Aminoglicósidos: Estructura Son azúcarescomplejos unidos por enlaces glicosídicos. Los grupos NH y OH interactúan con proteínas del ribosoma. Que actúan sobre subunidad 30S... La estreptomicina fue aislada en 1940 de un Streptomyces. Antibióticos que inhiben la síntesis de proteínas
  • 78.
    Aminoglucósidos Penetran a célulabacteriana por transporte dependiente de O2 , , que no está presente en bact anaeróbicas ni Streptococo → Resistencia innata Unión irreversible al ribosoma → Inhibición síntesis proteínas
  • 79.
    Espectro. Bacilos erobiosGram -, Staphilococo y micobacterias Mec resistencia bacteriana: - ↓ permebilidad bacteriana por alt mb celular - producción enzimas modificadoras de aminoglucósidos
  • 80.
    No absorción GI→ IV – IM Excreción sin cambios por riñón → ITU Sin penetración LCR RAM: - Nefrotoxicidad : + fcte, leve, reversible - Ototoxicidad: rara, permanente Indicaciones: Infecciones de gravedad en pctes hospitalizados
  • 81.
    Estreptomicin a IM - IVTBC Neomicina VO Encefalopatía hepática Gentamicina IV - IM Enterobacterias, P. Aeruginosa, ITU, oftálmico Tobramicina IV - IM Enterobacterias, Oftálmico Amikacina IV - IM Enterobacterias, P. Aeruginosa. Menos susceptible a enz modificadoras de aminoglucósidos
  • 82.
    Aminoglicósidos Activas sobre aerobiosG(-)/(+). Inactivas sobre anaerobios G(-)/(+) excepto Clostridium Streptomicina muy activa sobre Mycobacteria bovina/humana Genta,Tobra,Amika,Netel: Activas⇒Ps.aeruginosa. Sm,Neo,Kana : Inactivas ⇒ Ps.aeruginosa. Uso Strepto : Tratamiento TBC Endocarditis por Str.viridans o Enterococos por sinergia con P en estas bacterias.
  • 83.
    Kanamicina Neomicina Infecciones aG(-) No en caso Ps.aeruginosa. Premedicación quirúrgica para esterilidad del intestino Apoyar trat. y evitar resistencia,en infecciones a G(-) y Staphilo de carácter superficial. Oral para reducir flora intestinal(trast.hepátic) Local,para trat. o prevenir inf. tracto urinario,por uso de sondas uretrales.
  • 84.
    Genta,Tobra,Amika,Netel Infecciones graves aG(-) en : Huesos y articulaciones, tracto respiratorio y urinario, heridas- sangre, SNC (intratecal o intraventricular a veces como tratamiento local). Tratamiento empírico de pacientes con fiebre alta- neutropénicos con peligro de septicemia a G(-). En infecciones a bacterias donde sean sinérgicos con Penicilina o Cefalosporinas
  • 85.
    Sinergia beta lactámico– Aminoglicósido Molecular: Aminoglicósido primera fase → B- lactámico fase tardía →→ Menor multiplicación bacteriana Farmacodinámica: Aminoglicósidos ↓ inóculo bacteriano ↓ inóculo bacteriano → ↑↑ actividad beta lactámico Efecto post – antibiótico: a enterococos, P. aeruginosa y Serratia marcescens Otras sinergias: aminoglucósidos y glucopéptidos Antagonismo: Tetraciclinas, macrólidos
  • 86.
    AMINOGLUCÓSIDOS Efectos colaterales:  Ototoxicidad:Trastornos vestibulares con vértigo y sordera.  Nefrotoxicidad  Neurotoxicidad  Erupciones cutáneas  Bloqueo neuromuscular: No se use en instilaciones peritoneales o cavidad pleural  Agranulocitosis y anemia aplásica  Dolor e irritación en el sitio de inyección
  • 87.
    Tetraciclinas Clortetraciclina aislada delStreptomyces aureofaciens. Oxitetraciclina del Streptomyces rimosus Tetraciclina* por deshalogenación de CTC. Demeclociclina por demetilación de CTC. Metaciclina. Doxiciclina*. Minociclina*.
  • 88.
    Tetraciclinas Espectro Amplio: G(+)/ (-), bacterias, spiroquetas, ricketsias y clamydias. Excepto Proteus y Ps.aeruginosa. En pac. alergicos a Penicilinas : infecc.vías respiratorias:neumonias,faringitis. area otorrino : otitis media ,sinusitis. Infecciones conductos biliares Infecciones órganos genitales a clamydias y mycoplasma. Abscesos y furunculosis. Profilaxis diarrea de viajeros a E.coli. Minociclina efectiva sobre meningococo caries.
  • 89.
  • 90.
    Tigeciclina monoterapia contra variospatógenos multirresistentes: Enterococci vancomicina resistente, Klebsiella BLEE y Acinetobacter carbapenem resistente. La mayoría de las cepas de Pseudomonas aeruginosa son resistentes a la tigeciclina. Excelente actividad contra la mayoría de anaerobios, algunas micobacterias (abscessus, chelonae y fortuitum). No actividad contra Mycobacterium avium complex, Mycobacterium marinum y Mycobacterium kansasii).
  • 91.
    Uso clínico Infecciones complicadasde la piel y tejidos blandos excluyendo el pie diabético. Infecciones complicadas intraabdominales causadas por Citrobacter freundii, Enterobacter cloacae, Escherichia coli, Klebsiella oxytoca, Klebsiella pneumoniae, Enterococcus faecalis (solamente si vancomicina sensible), Staphylococcus aureus (meticilina sensibles y resistentes), Grupo Streptococcus anginosus, Bacteroides. fragilis, Bacteroides uniformis, Bacteroides. vulgatus, Clostridium perfringens y Peptostreptococcus micros
  • 92.
    Precauciones - Se handescrito reacciones anafilácticas/anafilactoides potencialmente letales Usar con precaución en pacientes con insuficiencia hepática: se han registrado casos de disfunción hepática e insuficiencia hepática clínicamente significativos: monitorizar función hepática – Usar con precaución en pacientes con perforación intestinal por riesgo de shock séptico. Notificados casos de pancreatitis aguda (vigilar posibles síntomas y considerar suspensión de tratamiento). No indicado en tratamiento de neumonías nosocomiales por haber mostrado menor tasa de curación y mayor tasas de mortalidad Puede causar colitis pseudomembranosa. Fotosensibilidad: evitar exposición a la luz solar
  • 93.
    Macrólidos Bacteriostáticos Inhiben sintesis proteinas:unión subunidad 50S Espectro: Streptococo, Staphilococo, Bordetella, Mycoplasma pneumoniae, Chlamydia Absorción: VO, alimentos demora absorción Metabolismo hepático Excreción: hepática, renal
  • 94.
    MECANISMO DE ACCIÓN •Inhiben la síntesis de proteínas de la bacteria por unión a la fracción ribosómica 50 S de la bacteria. • Impiden la reacción de translocación en la cual la cadena del péptido en crecimiento se desplaza del sitio aceptor al donador.
  • 95.
    •Bacteriostáticos o bactericidas,depende de su concentración, del microorganismo, del inóculo, su sensibilidad y de la fase de proliferación •Se concentran dentro de los macrófagos y PMN, lo que resulta favorable para el tratamiento de infeccione producidas por patógenos intracelulares.
  • 96.
    EFECTOS ADVERSOS Reacciones alérgicas:fiebre, eosinofilia y erupciones cutáneas. TGI: Dolor epigástríco, náuseas, vómitos, diarrea, superinfecciones. Hígado: Hepatitis colestásica. Más frecuente con estolato.
  • 97.
    Macrólidos / Eritromicina Espectro:Activa sobre G(+) aerobios y anaerobios. Inactiva sobre Aerobios G(-). Uso Clínico: Util en infecciones a Str.neumoniae en pacientes sensibles a Penicilina. Infecciones a Str. Pyogenes:faringitis,escarlatina,erisipela. Neumonia atípica a Mycopl.pneum. y Ureaplasma. Tratamiento de gonorrea y sifilis del embarazo. Tratamiento de gastroenteritis a Campilobacter. Profilaxis de endocarditis bacteriana por tratamiento dental.
  • 98.
    Macrólidos / Claritromicina Espectro:Acción sobre G(+) y G(-). Por su penetración intracelular activa sobre Clamidia, Listeria,Mycoplasma. Farmacodinamia:Absorción rápida, metabolito principal es activo, alta concentración pulmonar, se acumula en fagocitos humanos.Ventaja sobre Eritro:buena tolerancia general y gástrica y administración oral cada 12 horas. Uso clínico: Cubre casi todo espectro bacteriano de Neumopatías adquiridas de la comunidad, con acción simultánea sobre: Pneumococos, Strepto , Legionella, Branhamella catarrhalis, Mycoplasma y Clamidias.Por ej: Neumonitis de origen comunitario a Mycoplasma, Clamidias o Cl.Pneumoniae(por penetración).
  • 99.
    Macrólidos / Azitromicina Farmacodinamia:Una dosis oral día,buena tolerancia,buenos niveles.Buena penetración:pulmonar,cavidad seno-maxilar, LCR, cerebral, transporte por fagocitos hacia sitio infección cuando el proceso exige respuesta celular. Uso Clínico:  Tracto respiratorio inferior, sinusitis aguda y crónica,otitis media.  Enfermedades de transmisión sexual por Clamidias tracomatis.  Infecciones a la piel y tejidos blandos.  Encefalitis toxoplásmica y quistes toxoplásmicos(donde no penetran otros fármacos).
  • 100.
    Ketólidos / Telitromicina Farmacodinamia ActivoFrente a Str.pneumoniae resistente a penicilinas y macrólidos. > activ.in vitro q/ ciproflox. y moxiflox. Activo Frente Str.pyogenes (β-hemolítico) resistente a Eritro.  Alta concentración en fluídos y tejidos respiratorios. > CIM Con dosis única diaria y tratamiento acortado: 5dias* y 7-10** Uso clínico: Infecciones respiratorias vías altas y bajas  Faringoamigdalitis *  Sinusitis aguda *  Exacerbación aguda de bronquitis crónica *  Neumonia adquirida en comunidad **
  • 101.
    INTERACCIONES Inhibidor enzimático: Potencialos efectos de: Astemizol, carbamazepina, corticoesteroides, ciclosporina, digoxina, alcaloides del cornezuelo de centeno, terfenadina, teofilina, tiazolam, valproato y warfarina.
  • 102.
    ESTRUCTURA QUÍMICA Derivados semisintéticos dela eritromicina Claritromicina Metilación en el C #6 Azitromicina Adición de un átomo de N en el anillo de lactona. Mejoró: • Estabilidad en medio ácido. • Penetración tisular. •Amplio espectro de acción.
  • 103.
    CLARITROMICINA SEMISINTÉTICO CARACTERÍSTICAS • Más estableen medio ácido. • Macrólido de mejor absorción digestiva. • Los alimentos no retrasan su absorción. • Biodisponibilidad oral 50% ya que sufre metabolismo rápido de primer paso. Vida media 8.5 horas. • Penetra y se concentra en macrófagos alveolares y PMN, pulmón e hígado. • Se elimina vía renal y heces.
  • 104.
    • Más potentecontra cepas de estreptococos, estafilococos sensibles a Eritromicina. • Activo contra M. catarrhalis, especies de Chlamydia, Legionella pneumophilia, B. burgdorferi y Micoplasma pneumoniae. • Poca actividad contra H. influenzae y N. gonorrhoeae.
  • 105.
    AZITROMICINA Semisintético FARMACOCINÉTICA • Se absorbecon rapidez. La biodisponibilidad disminuye con el alimento 43%. Se administra 1 – 2 horas antes de los alimentos. Vida media larga 60 horas.
  • 106.
    • Distribución tisularamplia Vd 31 L/kg Paciente 70 kg 2170 • Penetración tisular excelente. •Concentraciones 300 veces mayor en células que en el LEC. •Se concentra en el fagocito y por mecanismos quimiotácticos llega al sitio de la infección. • Eliminación: heces y en menor grado por orina.
  • 107.
    Efectos adversos Gastrointestinales: epigastralgia, náuseas,vómitos, aumenta la motilidad gástrica ( diarrea ) Hepáticos: Hepatitis colestásica Hipersensibilidad: rash
  • 108.
    Interacciones Potencian los efectosde: - anticoagulantes - teofilina - terfenadina o astemizol - carbamazepina - digoxina - midazolam - cisaprida → prolongación QT → TV → Torsión de puntas
  • 109.
  • 110.
    USOS CLINDAMICINA • Espectroigual que Eritromicina pero su uso es limitado por su toxicidad. • La indicación más importante es el tratamiento por Bacteroides fragilis y B. melaninogenicus. • Infecciones por anaerobios (Clostridium diferentes a Cl. perfringens, y Peptococcus). • Osteomielitis (por su buena penetración a tejido óseo).
  • 111.
    EFECTOS ADVERSOS • Piel(exantemas, eritema multiforme). • TGI Colitis seudomembranosa desarrollada por una toxina de Clostridium difficile (limita su uso) •Tratamiento Vancomicina. • Diarrea (10%), náuseas, vómito, esofagitis. • Hepatopatías (ictericia, aumento de PFH). • Alteración en los glóbulos blancos (neutropenia,
  • 112.
    c. FENICOLES Antibióticos bacteriostáticos,de amplio espectro y tienen acción bactericida para Haemophilus influenzae, Neiseria meningitidis y algunas cepas de Streptococcus pneumoniae. Deben considerarse como fármacos de reserva, dada su potencial toxicidad sobre la médula ósea. Actúan Inhibiendo la síntesis proteica de las bacterias a nivel de las subunidades 50s de los ribosomas.
  • 113.
    Cloramfenicol De elección paratratamiento fiebre tifoídea a Salmonella Thyphi. En pacientes alérgicos a P, de elección en infecciones a: Haemophilus influenzae,Str.neumoniae,Neisseriae meningitidis. Pacientes pediátricos con infecciones a Haemophilus. En Ampi-Resistencia a Haemophil. CAF se usa al inicio y se continúa con Ampi cuando los test de sensibilidad indican que es efectiva
  • 114.
    FENICOLES Efectos colaterales: Síndrome delniño gris. El cloranfenicol produce dos tipos de daño a la médula ósea: 1. Una reacción inmediata que depende de la dosis, y causa depresión reversible en la formación de eritrocitos, plaquetas y granulocitos. 2. Una reacción de tipo hipersensibilidad tardía, la cual es menos frecuente, sin embargo el daño de pancitopenia (anemia aplásica) es irreversible y se asocia con una elevada mortalidad.
  • 115.
    Son quimioterápicos bacteriostáticos queactúan en la fase de crecimiento bacteriano. Inhiben los sistemas enzimáticos reguladores de los mecanismos oxidativos y glucolíticos esenciales en el crecimiento bacteriano NITROFURANOS
  • 116.
    Quinolonas Quimioterápicos sintéticos, derivadosde la quinoleína, de actividad primariamente bacteriostática, de espectro restringido a bacterias Gram-negativas. Las quinolonas más modernas contienen átomos de flúor, que les confiere un mayor espectro, incluyendo así, a bacterias Gram- negativas y Gram-positivas fallan ante Strep. Satph y Pseudmonas. No son antibióticos de primera elección y deben dejarse como alteranativas cuando ya se utilizaron los antibióticos base o de primera elección. Actúan sobre microorganismos sensibles inhibiendo la síntesis de ADN-girasa, enzima encargada del superenrrollamiento del nuevo ADN de la bacteria.
  • 117.
  • 118.
  • 119.
    Quinolonas Fluoradas Farmacodinamia  UsoClínico está determinado por buena absorción g.i.,distribución a diversos tejidos con concentraciones adecuadas,tiempo medio prolongado,amplio espectro,no presenta resistencia cruzada con otros antiinfecciosos. Uso Clínico  Infecciones urinarias: incluso a microorganismos resistentes a betalactámicos,aminoglicósidos y cotrimoxazol. Resultan excelentes para el tratmiento de infecciones a Enterobacterias y Pseudomonas por su actividad, alta concentración en tejido renal,orina y próstata.  Indicadas en pielonefritis y otras infecciones urinarias hospitalarias complicadas (Pseudomonas aeruginosa).  Buen resultado en prostatitis agudas y crónicas por E.coli y Enterobacterias , las debidas a Ps.aeruginosa o Enterococos pueden dar lugar recidivas.
  • 120.
    Quinolonas Fluoradas/Uso Clínico Infecciones respiratorias Antibioticosbetalactámicos y macrólidos son de primera elección en infecciones respiratorias extrahospitalarias.  Sin embargo Q.Fluoradas presentan eficacia similar a cefalosporinas de tercera generación, en tratamiento neumonias por bacilos G(-).  Ofloxa > Ciprofloxa son eficaces en neumonias hospitalarias por bacterias aerobias G(-).  Crisis agudas de bronquitis crónica por microorganismos sensibles.  Son buena alternativa en sinusitis agudas que no responden a betalactámicos o cotrimoxazol.
  • 121.
    Quinolonas Fluoradas/Uso Clínico Tratamiento GonorreaCon dosis única, incluso por gonococos productores de betalactamasa (cipro,nor,ofloxa). Uretritis por Clamidias: ciprofloxacina , curación inferior que con doxicilina. Chancro por H.ducrey, son una alternativa al cotrimoxazol. Infecciones Intestinales mayoría de microorganismos causantes son sensibles.Nor y Ciprofloxa por menor absorción g.i. son de elección en tratamientos cortos 5-7 días. Tratamiento y profilaxis fiebre tifoídea,Perfloxacina en infecciones por Samonella thyphi , Salmonella parathyphi A o B con curacióbn mas rápida que cotrimoxazol.
  • 122.
    Quinolonas Fluoradas/Uso Clínico Infecciones cutáneasy heridas En en úlceras de decúbito hospitalarias a Ps.aeruginosa, Staphilococos (R a β-Lac). Facilitan el alta y tratamiento extra hospital. Infecciones Oseas Pueden ser una alternativa en osteomielitis aguda y crónica por Staphilo epidermidis, Staphilo aureus(R a Meticilina), Serratia y Pseudomona aeruginosa
  • 123.
    QUINOLONAS Efectos colaterales:  Náusea Vómito  Diarrea  Cefalea  Reacciones psiquiátricas  Somnolencia  Depresión  Insomnio  Convulsiones Erosión del cartílago de crecimiento Interacción con antiácidos Alteración del metabolismo de la teofilina Erupciones cutáneas Abombamiento de fontanela Meningismo Aparición de cepas Gram-negativas resistentes
  • 124.
    B. IMIDAZOLES Son productosde síntesis que se utilizan como antiprotozoarios, con excepción de metronidazol y ornidazol que se utilizan también para el tratamiento y la profilaxis de infecciones causadas por bacterias anaerobias. El metronidazol es un quimioterápico sintético, con actividad primariamente bactericida, de espectro restringido a bacterias anaerobias (y ciertos protozoos).  Actúan sobre los microorganismos sensibles mediante interacción de sus derivados activos con el ADN de éstos, cuando están en fase de crecimiento.
  • 125.
  • 126.
    Metronidazol Actúa reduciendo elgrupo nitro que compone a las bacterias anaerobias y así es incorporado en el DNA de la bacteria, tornándolo inestable o rompiéndolo. Metronidazol Flagyl Giardia amblia, Amiba y Anaerobios Orina rojiza, malestar bucal y efecto antabús
  • 127.
    IMIDAZOLES Efectos colaterales: Meteorismo. Cefalea, anorexia,náusea y vómito. Visión borrosa. Neuropatía periférica. Discrasias sanguíneas. Riesgo teratogénico.
  • 128.
  • 129.
    ACCION Bacteriostaticos Inhiben la dihidropteroato sintetasa(precursor ac. Folico) Impiden la incorporación del PABA a la molécula del acido folico dificultando su biosintesis (esencial para la replic.bacteriana)
  • 131.
    Excreción: filtración glomerular Acetilada,pero queda suficiente droga activa, a nivel renal para tratar infecciones urinarias (10-20 veces más que en sangre). Por ello también debe adecuarse la dosis en insuficiencia renal.
  • 132.
    Usos TerapéuticosUsos Terapéuticos Infeccionesurinarias: (familia coli). Secreciones vaginales Infecciones prostáticas Infecciones respiratorias: H. influenzae y Strep. pneum. 1 Elección: Pneumocistys c Nocardiosis Comb. con eritrom, ampicil o estreptomicina Shigellosis Fiebre tifoidea Toxoplasmosis( pirimetamina mas sulfadiazina)
  • 133.
    Uso profiláctico: Fiebre reumática(alergia USO TOPICO Mafenida Sulfadiazinaargéntica Meningitis Sulfisoxazole (Imecol), sulfadiazina
  • 134.
    ESES Potencian los efectos: Anticoagulantesorales Hipoglucemiantes orales Diuréticos tiazídicos fenitoína Uricosúricos Compiten con sulfamidas por las proteínas plasmáticas, siendo desplazados, lo que aumenta su disponibilidad. Son potenciadas: por indometacina, salicilatos fenilbutazona, y probenecid, ellos desplazan a las sulfas de su sitio de fijación proteica.
  • 135.
    ContraindicacionesContraindicaciones Embarazo Lactancia Primeros meses devida Discrasias sanguíneas Sd de mala absorción (contraind. relativa)
  • 136.
    Alteraciones en tractourinario: cristaluria nefrotóxica Pxs con volúmen urinario bajo: DH o enfermedad renal Trastornos del sistema hematopoyético: Anemia hemolítica aguda: sensibilización o def. genética eritrocítica de glucosa 6 P-DH Leucopenia Trombocitopenia Eosinofilia Contraindicaciones
  • 137.
    EFECTOS ADVERSOS Digestivas Hepáticas Rxs deHipersensibilidad: son frecuentes: exantema, anafilaxia, dermatitis Fiebre inducida por sulfas Manifestación alérgica. puede ser confundida con una recidiva del proceso infeccioso. Aparece entre el 7 y 10 días: Escalofríos, malestar, prurito erupciones..
  • 138.
    Síndrome de Stevens- Johnson:pocofrecuente caracterizado por: fiebre, malestar y eritema multif. con úlceras en la mucosa de la boca y genitales.
  • 139.
    Linezolid es el primerrepresentante comercializado de una nueva clase de agentes antibacterianos sintéticos, las oxazolidinonas la dosis recomendada de linezolid (intravenosa [IV] u oral) es de 600 mg cada 12 h
  • 140.
    Mecanismo de acción Launión de una oxazolidinona a la subunidad 50S distorsiona el punto de unión al ARNtfMet inhibiendo la formación del complejo de iniciación ternario
  • 142.
    Espectro de acción activosfrente a estafilococos, estreptococos y enterococos multirresistentes
  • 143.
    Antibiótico de reserva 1.Tratamiento de infecciones graves producidas por microorganismos grampositivos resistentes a glucopéptidos y otros antibióticos (SARM, GISA, enterococos resistentes a vancomicina). 2. Tratamiento de infecciones por grampositivos en pacientes en que por toxicidad no pueden emplearse los antibióticos de elección. 3. Tratamiento secuencial por vía oral en infecciones por grampositivos resistentes en los cuales no existe otra alternativa por vía oral
  • 144.
    Indicaciones médicas 1. Neumoníanosocomial. 2. Neumonía adquirida en la comunidad. 3. Infecciones complicadas de piel y tejidos blandos (IPTB).
  • 145.
    Precauciones linezolid puede potenciarla acción de fármacos adrenérgicos y serotoninérgicos por su actividad IMAO.
  • 146.
    Efectos adversos diarrea, cefalea,náuseas y vómitos colitis seudomembranosa decoloración de la lengua candidiasis oral o vaginal alteración del gusto Hipertensión Dispepsia dolor abdominal localizado prurito, Estreñimiento Mareo
  • 147.
    Efectos adversos graves Menoral 1% elevación de enzimas hepáticas, fibrilación auricular insuficiencia renal pancreatitis mielosupresión que incluye trombocitopenia, leucopenia, pancitopenia y anemia
  • 148.
    Espectro de acciónde varios antimicrobianos