ARIDOSMarlon Valarezo A.mfvalarezo@gmail.com
Agregado Fino Arena y/o piedra triturada
< 5 mm (0.2 pulg.)
Contenido de agregado fino normalmente del 35% al 45% por masa o volumen total del agregado28/06/20112mfvalarezo@gmail.com
Agregado GruesoGrava y piedra triturada
 5 mm (0.2 pulg.)
Normalmente entre 9.5 y 37.5 mm (3/8 y 1½ pulg.) 28/06/20113mfvalarezo@gmail.com
Basalt (MgO,  CaO, SiO2)Cuarzo (SiO2)Calcite CaCO3Kaolins   (Al2Si2O5(OH)4)28/06/20114mfvalarezo@gmail.com
Agregado de Peso NormalASTM C 33Piedra trituradaGravaArenaProduce concreto de peso normal:  2200 a 2400 kg/m3 (140 a 150 lb/pies3)28/06/20115mfvalarezo@gmail.com
Agregado Ligero (1)ASTM C 330Pizarra (shale) ExpandidaArcillaExpandidaEscoria de carbònProduce concreto estructural ligero: 1350 a 1850 kg/m3 (90 a 120 lb/pies3)28/06/20116mfvalarezo@gmail.com
Agregado Ligero (2)PiedrapomezVermiculitePerliteProduce concreto aislante ligero : 250 a 1450 kg/m3 (15 to 90 lb/pie3)28/06/20117mfvalarezo@gmail.com
28/06/20118mfvalarezo@gmail.com
Agregado PesadoASTM C 637, C 638 (Blindajepararadiación)BariteLimonitaMagnetitaProduce concreto pesado de hasta 6400 kg/m3 (400 lb/pies3)28/06/20119mfvalarezo@gmail.com
28/06/201110mfvalarezo@gmail.com
28/06/201111mfvalarezo@gmail.com
Agregado Fino. Características GeneralesGranulometría28/06/201112mfvalarezo@gmail.com
GranulometríaEs la distribución del tamaño de las partículas de un agregado, que se determina a través del análisis de los tamices (cedazos, cribas o mallas).Agregadofino ― 7 tamices normalizados con aberturas de 150 μm a 9.5 mm (No. 100 a 3/8 pulg.)Agregadogrueso ― 13 tamices normalizados con aberturas de 1.18 mm a 100 mm (0.046 pulg. a 4 pulg.)28/06/201113mfvalarezo@gmail.com
Agregado Fino. Características Generales28/06/201114mfvalarezo@gmail.com
Agregado Fino. Características GeneralesImpurezas orgánicas. Libre
Resistencia de morteros a los 7 días no debe ser menor al 95% (ASTM C87).Solidez.Resistencia a la disgregación por inmersión en sulfatos:Desgaste menor al 10% (sodio).
Desgaste menor al 15% (magnesio).28/06/201115mfvalarezo@gmail.com
Agregado Grueso. Características GeneralesTamaño máximo nominal = En las especificaciones o en la descripción del árido, es la abertura más pequeña de tamiz a través de la cual se permite que pase la totalidad del árido.El tamiz del tamaño máximo nominal puede retener del 5% al 15% Granulometría28/06/201116mfvalarezo@gmail.com
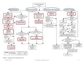
28/06/201117mfvalarezo@gmail.com
28/06/201119mfvalarezo@gmail.com
Reducción de Vacíos123Volúmenes iguales de agregados: 1 y 2 tamaños uniformes y 3 combinación de 1 y 2. El nivel del liquido representa los vacios.28/06/201120mfvalarezo@gmail.com
ASTM C 12528/06/201121mfvalarezo@gmail.com
Módulo de Finura (MF)28/06/201122mfvalarezo@gmail.com
Granulometría Combinada28/06/201123mfvalarezo@gmail.com
Masa volumétrica y vaciosASTM C 29ASTM C1252 : Contenido de vacios suelto del agregado finoMasa volumétrica.Agregado para concreto de peso normal 1200 a 1750 kg/m3 (75 a 110 lb/pie3).Vacios.30% a 45% en el agregado grueso.40% a 50% en el agregado fino.28/06/201124mfvalarezo@gmail.com
Masa Específica, Masa Especifica Relativa y Absorción (Gravedad Específica, Densidad Relativa, Densidad)ASTM C 127ASTM C 128 Masa Especifica Relativa.Agregados naturales 2.4 a 2.9Masa Especifica (Densidad).Masa Especifica Relativa x Densidad AguaDensidad Agua =1000 kg/m3 (62.4 lb/pie3).Agregados naturales 2400 a 2900 kg/m3 (150 a 181 lb/pie3).28/06/201125mfvalarezo@gmail.com
28/06/201126mfvalarezo@gmail.com
Humedad Superficial y Contenido de AguaASTM C 70: Humedad Superficial en el agregado fino.ASTM C 566 Contenido de humedad SSS (absorciòn)Agregado grueso 	0.2% - 4%Agregado fino 	0.2% - 2%Contenido de Agua libreAgregado grueso 	0.5% - 2%Agregado fino 	2% - 6%28/06/201127mfvalarezo@gmail.com
Hinchamiento del Arena28/06/201128mfvalarezo@gmail.com
ASTM C 666 - AASHTO T 161ASTM C 88 – AASHTO T 104 Resistencia a Congelación y DeshieloFisuración tipo DAbrasión y Resistencia al DerrapamientoASTM C 131ASTM C 535 Resistencia baja a la abrasión puede aumentar la cantidad de finos en el hormigón durante la mezcla, y por lo tanto, aumenta la necesidad de agua y requieren un ajuste en w/c .28/06/201129mfvalarezo@gmail.com
Resistencia y ContracciònASTM C 170Resistencia a la tensiòn de los agregados varia de  2 a 15 MPa y la Resistencia a la compresiòn de 65 a 270 MPa.Por lo general los agregados con alta absorción puede tener gran contracción en el secado. 28/06/201130mfvalarezo@gmail.com
Resistencia a acidos y otras sustancias corrosivasACI 515.1RSoluciones acidas (pH < 6.0) atacan los componentes de calcio de la pasta de cemento, la velocidad de ataque depende de la acides de la soluciòn.  Agregados siliceos no pueden ser atacados por soluciones acidas, sin embargo los agregados calcaleros a menudo reaccionan con los acidos resultantes de la reducciòn de acidez.Resistencia al fuego y PropiedadesTèrmicasLos agregados ligeros son más resistencia al fuego que los agregados de peso normal debido a sus propiedades aislantes.
Hormigón que contiene agregado grueso calcáreos funciona mejor bajo la exposición al fuego que agregados silíceos (granito o cuarzo). 28/06/201131mfvalarezo@gmail.com
28/06/201132

Aridos

  • 1.
  • 2.
    Agregado Fino Arenay/o piedra triturada
  • 3.
    < 5 mm(0.2 pulg.)
  • 4.
    Contenido de agregadofino normalmente del 35% al 45% por masa o volumen total del agregado28/06/20112mfvalarezo@gmail.com
  • 5.
    Agregado GruesoGrava ypiedra triturada
  • 6.
     5 mm(0.2 pulg.)
  • 7.
    Normalmente entre 9.5y 37.5 mm (3/8 y 1½ pulg.) 28/06/20113mfvalarezo@gmail.com
  • 8.
    Basalt (MgO, CaO, SiO2)Cuarzo (SiO2)Calcite CaCO3Kaolins (Al2Si2O5(OH)4)28/06/20114mfvalarezo@gmail.com
  • 9.
    Agregado de PesoNormalASTM C 33Piedra trituradaGravaArenaProduce concreto de peso normal: 2200 a 2400 kg/m3 (140 a 150 lb/pies3)28/06/20115mfvalarezo@gmail.com
  • 10.
    Agregado Ligero (1)ASTMC 330Pizarra (shale) ExpandidaArcillaExpandidaEscoria de carbònProduce concreto estructural ligero: 1350 a 1850 kg/m3 (90 a 120 lb/pies3)28/06/20116mfvalarezo@gmail.com
  • 11.
    Agregado Ligero (2)PiedrapomezVermiculitePerliteProduceconcreto aislante ligero : 250 a 1450 kg/m3 (15 to 90 lb/pie3)28/06/20117mfvalarezo@gmail.com
  • 12.
  • 13.
    Agregado PesadoASTM C637, C 638 (Blindajepararadiación)BariteLimonitaMagnetitaProduce concreto pesado de hasta 6400 kg/m3 (400 lb/pies3)28/06/20119mfvalarezo@gmail.com
  • 14.
  • 15.
  • 16.
    Agregado Fino. CaracterísticasGeneralesGranulometría28/06/201112mfvalarezo@gmail.com
  • 17.
    GranulometríaEs la distribucióndel tamaño de las partículas de un agregado, que se determina a través del análisis de los tamices (cedazos, cribas o mallas).Agregadofino ― 7 tamices normalizados con aberturas de 150 μm a 9.5 mm (No. 100 a 3/8 pulg.)Agregadogrueso ― 13 tamices normalizados con aberturas de 1.18 mm a 100 mm (0.046 pulg. a 4 pulg.)28/06/201113mfvalarezo@gmail.com
  • 18.
    Agregado Fino. CaracterísticasGenerales28/06/201114mfvalarezo@gmail.com
  • 19.
    Agregado Fino. CaracterísticasGeneralesImpurezas orgánicas. Libre
  • 20.
    Resistencia de morterosa los 7 días no debe ser menor al 95% (ASTM C87).Solidez.Resistencia a la disgregación por inmersión en sulfatos:Desgaste menor al 10% (sodio).
  • 21.
    Desgaste menor al15% (magnesio).28/06/201115mfvalarezo@gmail.com
  • 22.
    Agregado Grueso. CaracterísticasGeneralesTamaño máximo nominal = En las especificaciones o en la descripción del árido, es la abertura más pequeña de tamiz a través de la cual se permite que pase la totalidad del árido.El tamiz del tamaño máximo nominal puede retener del 5% al 15% Granulometría28/06/201116mfvalarezo@gmail.com
  • 23.
  • 25.
  • 26.
    Reducción de Vacíos123Volúmenesiguales de agregados: 1 y 2 tamaños uniformes y 3 combinación de 1 y 2. El nivel del liquido representa los vacios.28/06/201120mfvalarezo@gmail.com
  • 27.
  • 28.
    Módulo de Finura(MF)28/06/201122mfvalarezo@gmail.com
  • 29.
  • 30.
    Masa volumétrica yvaciosASTM C 29ASTM C1252 : Contenido de vacios suelto del agregado finoMasa volumétrica.Agregado para concreto de peso normal 1200 a 1750 kg/m3 (75 a 110 lb/pie3).Vacios.30% a 45% en el agregado grueso.40% a 50% en el agregado fino.28/06/201124mfvalarezo@gmail.com
  • 31.
    Masa Específica, MasaEspecifica Relativa y Absorción (Gravedad Específica, Densidad Relativa, Densidad)ASTM C 127ASTM C 128 Masa Especifica Relativa.Agregados naturales 2.4 a 2.9Masa Especifica (Densidad).Masa Especifica Relativa x Densidad AguaDensidad Agua =1000 kg/m3 (62.4 lb/pie3).Agregados naturales 2400 a 2900 kg/m3 (150 a 181 lb/pie3).28/06/201125mfvalarezo@gmail.com
  • 32.
  • 33.
    Humedad Superficial yContenido de AguaASTM C 70: Humedad Superficial en el agregado fino.ASTM C 566 Contenido de humedad SSS (absorciòn)Agregado grueso 0.2% - 4%Agregado fino 0.2% - 2%Contenido de Agua libreAgregado grueso 0.5% - 2%Agregado fino 2% - 6%28/06/201127mfvalarezo@gmail.com
  • 34.
  • 35.
    ASTM C 666- AASHTO T 161ASTM C 88 – AASHTO T 104 Resistencia a Congelación y DeshieloFisuración tipo DAbrasión y Resistencia al DerrapamientoASTM C 131ASTM C 535 Resistencia baja a la abrasión puede aumentar la cantidad de finos en el hormigón durante la mezcla, y por lo tanto, aumenta la necesidad de agua y requieren un ajuste en w/c .28/06/201129mfvalarezo@gmail.com
  • 36.
    Resistencia y ContracciònASTMC 170Resistencia a la tensiòn de los agregados varia de 2 a 15 MPa y la Resistencia a la compresiòn de 65 a 270 MPa.Por lo general los agregados con alta absorción puede tener gran contracción en el secado. 28/06/201130mfvalarezo@gmail.com
  • 37.
    Resistencia a acidosy otras sustancias corrosivasACI 515.1RSoluciones acidas (pH < 6.0) atacan los componentes de calcio de la pasta de cemento, la velocidad de ataque depende de la acides de la soluciòn. Agregados siliceos no pueden ser atacados por soluciones acidas, sin embargo los agregados calcaleros a menudo reaccionan con los acidos resultantes de la reducciòn de acidez.Resistencia al fuego y PropiedadesTèrmicasLos agregados ligeros son más resistencia al fuego que los agregados de peso normal debido a sus propiedades aislantes.
  • 38.
    Hormigón que contieneagregado grueso calcáreos funciona mejor bajo la exposición al fuego que agregados silíceos (granito o cuarzo). 28/06/201131mfvalarezo@gmail.com
  • 39.