UNIVERSIDAD SAN PEDRO 
VICERECTORADO ACADEMICO 
DIGED 
ELABORACION DE SUMILLAS, SILABOS Y MATERIAL EDUCATIVO VIRTUAL 
PARA LAS ASIGNATURAS DE ESTUDIOS GENERALES 
Of. Múlt. 033-2014-USP-VIRAC 
Temas: 
 EDUCACION VIRTUAL & CURSOS SEMIPRESENCIALES 
 PROPUESTAS DE LA DIGED 
Ponentes: 
Equipo DIGED 
CHIMBOTE, Diciembre de 2014
COMPETENCIAS 
ACADEMICAS 
El Profesional, 
Cumple FUNCIONES 
dentro de la empresa 
Para cumplir con sus 
funciones, el 
Profesional necesita 
demostrar 
COMPETENCIAS 
PROFESIONALES
DOCENTE 
UNIVERSIDAD 
ESTUDIOS 
GENERALES 
ESTUDIOS 
ESPECIFICOS 
ESTUDIOS DE 
ESPECIALIDAD 
AREAS CURRICULARES DEL PLAN DE ESTUDIOS
DOCENTE 
PRACTICA PRE 
PROFESIONAL 
UNIVERSIDAD 
ESTUDIOS 
GENERALES 
ESTUDIOS 
ESPECIFICOS 
ESTUDIOS DE 
ESPECIALIDAD 
AREAS CURRICULARES DEL PLAN DE ESTUDIOS 
JEFE DE PRACTICA 
PRACTICA PRE 
PROFESIONAL 
EMPRESA 
1 3 7 
2 4 8 
5 9 
6 10 
CICLOS ACADEMICOS
LO QUE 
HACE 
SEGÚN LO (acción válida) 
QUE SABE 
(conocimientos) 
EN FUNCIÓN 
DE LO QUE 
ES 
(actitudes) 
CAPACIDAD 
PROCEDIMENTAL 
CAPACIDAD 
ACTITUDINAL 
CAPACIDAD 
COGNITIVA 
Observar, 
experimentar, comparar, 
comprobar. 
Valorar y asumir el 
compromiso de 
practicar. 
Informarse, conocer y 
almacenar.
Así son los NATIVOS DIGITALES 
Tienen experiencias de aprendizajes 
colaborativos y significativos. 
Se siente mejor, 
trabajando en red. 
Son multitarea 
y multirecurso 
Preferencias audiovisuales, 
antes que textos. 
Para ellos las TICs, 
son una realidad. 
Consumidores natos 
Desarrollan estrategias 
autor reguladoras, 
meta cognitivas y cognitivas 
Toman decisiones rápidas de lecturas digitales. 
inductivamente 
Comparten y 
distribuyen información. 
Desarrollan su 
personalidad colectiva. 
Por lo tanto, así también son NUESTROS ESTUDIANTES
EDUCACION 
SEMI 
PRESENCIAL 
EDUCACION 
VIRTUAL 
EDUCACION 
PRESENCIAL
Presenta Explica Demuestra 
Se elaboran conclusiones 
Teoría 
Alfa 
Teoría 
Omega 
Teoría 
Beta 
Las conclusiones elaboradas por la 
clase, ¿estarán contenidas en las 
Teorías Alfa, Beta y Omega? 
Las conclusiones de la clase, 
pueden ser iguales, semejantes o 
diferentes a las explicaciones de las 
Teorías Alfa, Beta y Omega.
Conclusiones Conclusiones Conclusiones 
Al juicio de expertos 
Conclusiones mejoradas con las 
opiniones de los expertos
Modelo 
constructivista 
Modelo 
instruccional 
Uso de la 
multimedia 
Uso de la 
internet 
Uso de las 
redes sociales 
Tutoría 
Investigación 
formativa 
Extensión 
Interacción 
Interactividad 
Combinación 
de lo real 
con lo 
virtual 
Producción 
intelectual
fases/roles inicio salida 
vocabulario - frases oraciones - conversación práctica (autoaprendizaje) 
comprueba 
/ refuerza orienta 
facilita 
asesora 
/monitorea refuerza 
evalúa 
(min) 10 20 10 
es 
hace 
conoce 
se informa de algo nuevo y entiende 
el valor que tiene. 
Se motiva, porque comprende su 
utilidad. 
foro video jclic pdf video exelernean 
hot 
potatoes 
La 
aprobación 
, otorga 
seguridad 
y 
confianza 
para 
utilizar lo 
aprendido. 
cuestionari 
o 
Se siente 
motivado y 
capaz para 
continuar. 
tutorial rubrica videos exelernean foro - chat leccion foro 
Recurso 
tecnológico 
señala 
meta 
explica pre 
requisito 
recomiend 
aciones explica 
demuestra 
despide 
/cierre 
35 55 70 
Estudiante 
(aprende) 
Acomoda, el nuevo conocimiento, lo hace parte 
de su repertorio, lo utilizará cuando lo considere 
estratégico. 
Si está motivado, pondrá interés. Se 
inicia en el proceso de la aprehensión. 
Asimila el nuevo conocimiento, lo 
convierte en experiencia 
Docente 
(formador) 
abre / 
saluda
CURSO 
SEMI PRESENCIAL 
presencial 
virtual 
SEM / MES ABR MAY JUN JUL 
1 
2 
3 
4 
SEM / MES ABR MAY JUN JUL 
1 
2 
3 
4 
SEM / MES ABR MAY JUN JUL 
1 
2 
3 
4 
SEMANAS TEMA 
MODALIDAD 
PRESENCIAL 
(2 hrs) (40%) 
VIRTUAL (2 hrs) (60%) 
INTERACTIVIDAD INTERACCION 
1 organ. curso 
2 1 
3 2 
4 3 
5 4 
6 5 
7 6 
8 
9 7 
10 8 
11 9 
12 10 
13 11 
14 12 
15 13 
16 
17
dinámica de 
animación 
revisión de las reglas 
de convivencia 
introducción del 
tema, vinculándolo 
con el resultado 
anterior 
observan videos o 
audiovisuales, 
vinvulados con el 
tema 
opinan sobre las 
observaciones 
realizadas 
consolidan una opinión de grupo 
exponen las conclusiones grupales 
consolidan una conclusión de la clase 
piden opinión de expertos sobre las 
conclusiones de la clase. 
mejoran las 
conclusiones de la 
clase 
realizan la metacognición del aprendizaje 
análisis de los 
procedimientos y 
valoración de los 
productos 
establece el enlace 
con el siguiente tema 
dinámica de 
animación 
revisión de las 
reglas de 
convivencia 
introducción del 
tema, vinculándolo 
con el resultado 
anterior 
observan videos o 
audiovisuales, 
vinvulados con el 
tema 
opinan sobre las 
observaciones 
realizadas 
consolidan una opinión de grupo 
exponen las conclusiones grupales 
consolidan una conclusión de la clase 
piden opinión de expertos sobre las 
conclusiones de la clase. 
mejoran las 
conclusiones de la 
clase 
realizan la metacognición del aprendizaje 
análisis de los 
procedimientos y 
valoración de los 
productos 
establece el enlace 
con el siguiente 
tema 
dinámica de 
animación 
revisión de las reglas 
de convivencia 
introducción del 
tema, vinculándolo 
con el resultado 
anterior 
observan videos o 
audiovisuales, 
vinvulados con el 
tema 
opinan sobre las 
observaciones 
realizadas 
consolidan una opinión de grupo 
exponen las conclusiones grupales 
consolidan una conclusión de la clase 
piden opinión de expertos sobre las 
conclusiones de la clase. 
mejoran las 
conclusiones de la 
clase 
realizan la metacognición del aprendizaje 
análisis de los 
procedimientos y 
valoración de los 
productos 
establece el enlace 
con el siguiente tema 
ACTIVIDADES 
DE APRENDIZAJE 
ACTIVIDADES DE APRENDIZAJE 
Y TUTORIA 
ACTIVIDADES DE APRENDIZAJE, TUTORIA 
Y ASESORAMIENTO
MOMENTO PRESENCIAL MOMENTO VIRTUAL 
TIEMPO ACTIVIDAD TIEMPO ACTIVIDAD 
00 - 05 animación 101 - 105 
06 - 10 normas de convivencia 106 - 110 recogen y registran la información 
11 -15 
introducción del tema 
111 - 115 
16 - 20 116 - 120 
21 - 25 121 - 125 procesan la información 
26 - 30 
video/audiovisual, complementa 
126 - 130 
31 - 35 131 - 135 
36 - 40 conclusiones individuales 136 - 140 utilizan la información para realizar la tarea 
41 - 45 
conclusiones de micro grupo 
141 - 150 
46 - 50 151 - 155 
comunican la tarea realizada 
51 - 55 
conclusiones de macro grupo (clase) 
156 - 160 
56 - 60 161 - 165 
61 - 65 166 - 170 
66 - 70 
contextualización de las conclusiones 
171 - 175 
elaboran las conclusiones del tema 
71 - 75 176 - 180 
76 - 80 
acuerdos para la investigación y extensión 
181 - 185 
valoran los procedimientos y las conclusiones 
81 - 85 186 - 190 
86 - 90 191 - 195 
cierre de la clase 
91 - 95 
metodología para implementar los acuerdos 
196 - 200 
96 - 100
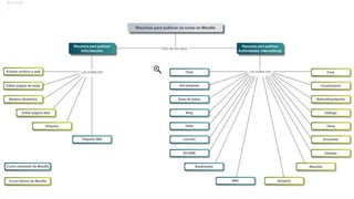
Base de Datos 
Les permite a los participantes crear, mantener y buscar dentro de un banco de entradas de registros 
Chat 
Les permite a los participantes tener una discusión sincrónica en tiempo real 
Consulta 
Un maestro hace una pregunta y especifica una variedad de respuestas de opción múltiple 
Cuestionarios Le permite al maestro diseñar y armar exámenes, que pueden ser calificados. Automáticamente o se 
puede dar retroalimentación o mostrar las respuestas correctas. 
Encuesta predefinida Para recolectar datos de los estudiantes, para ayudarle a los maestros a conocer sus alumnos y 
reflexionar sobre su enseñanza. 
Foro 
Les permite a los participantes tener discusiones asincrónicas. 
Glosario 
Les permite a los participantes crear y mantener una lista de definiciones, a semejanza de un diccionario 
Herramienta externa Les permite a los participantes interactuar con recursos y actividades de enseñanza compatibles con LTI 
en otros sitios web. 
Lección 
Para proporcionar contenido en formas flexibles. 
Retroalimentación 
Para crear y conducir sondeos para colectar retroalimentación. 
SCORM 
Permite que se incluyan paquetes SCORM como contenido del curso. 
Taller 
Habilita la evaluación por pares. 
Tareas Les permite a los maestros calificar y hacer comentarios sobre archivos subidos y tareas creadas en línea 
y fuera de línea 
Wiki 
Una colección de páginas web en donde cualquiera puede añadir o editar.
B learning diged

B learning diged

  • 1.
    UNIVERSIDAD SAN PEDRO VICERECTORADO ACADEMICO DIGED ELABORACION DE SUMILLAS, SILABOS Y MATERIAL EDUCATIVO VIRTUAL PARA LAS ASIGNATURAS DE ESTUDIOS GENERALES Of. Múlt. 033-2014-USP-VIRAC Temas:  EDUCACION VIRTUAL & CURSOS SEMIPRESENCIALES  PROPUESTAS DE LA DIGED Ponentes: Equipo DIGED CHIMBOTE, Diciembre de 2014
  • 2.
    COMPETENCIAS ACADEMICAS ElProfesional, Cumple FUNCIONES dentro de la empresa Para cumplir con sus funciones, el Profesional necesita demostrar COMPETENCIAS PROFESIONALES
  • 3.
    DOCENTE UNIVERSIDAD ESTUDIOS GENERALES ESTUDIOS ESPECIFICOS ESTUDIOS DE ESPECIALIDAD AREAS CURRICULARES DEL PLAN DE ESTUDIOS
  • 4.
    DOCENTE PRACTICA PRE PROFESIONAL UNIVERSIDAD ESTUDIOS GENERALES ESTUDIOS ESPECIFICOS ESTUDIOS DE ESPECIALIDAD AREAS CURRICULARES DEL PLAN DE ESTUDIOS JEFE DE PRACTICA PRACTICA PRE PROFESIONAL EMPRESA 1 3 7 2 4 8 5 9 6 10 CICLOS ACADEMICOS
  • 5.
    LO QUE HACE SEGÚN LO (acción válida) QUE SABE (conocimientos) EN FUNCIÓN DE LO QUE ES (actitudes) CAPACIDAD PROCEDIMENTAL CAPACIDAD ACTITUDINAL CAPACIDAD COGNITIVA Observar, experimentar, comparar, comprobar. Valorar y asumir el compromiso de practicar. Informarse, conocer y almacenar.
  • 8.
    Así son losNATIVOS DIGITALES Tienen experiencias de aprendizajes colaborativos y significativos. Se siente mejor, trabajando en red. Son multitarea y multirecurso Preferencias audiovisuales, antes que textos. Para ellos las TICs, son una realidad. Consumidores natos Desarrollan estrategias autor reguladoras, meta cognitivas y cognitivas Toman decisiones rápidas de lecturas digitales. inductivamente Comparten y distribuyen información. Desarrollan su personalidad colectiva. Por lo tanto, así también son NUESTROS ESTUDIANTES
  • 12.
    EDUCACION SEMI PRESENCIAL EDUCACION VIRTUAL EDUCACION PRESENCIAL
  • 13.
    Presenta Explica Demuestra Se elaboran conclusiones Teoría Alfa Teoría Omega Teoría Beta Las conclusiones elaboradas por la clase, ¿estarán contenidas en las Teorías Alfa, Beta y Omega? Las conclusiones de la clase, pueden ser iguales, semejantes o diferentes a las explicaciones de las Teorías Alfa, Beta y Omega.
  • 14.
    Conclusiones Conclusiones Conclusiones Al juicio de expertos Conclusiones mejoradas con las opiniones de los expertos
  • 15.
    Modelo constructivista Modelo instruccional Uso de la multimedia Uso de la internet Uso de las redes sociales Tutoría Investigación formativa Extensión Interacción Interactividad Combinación de lo real con lo virtual Producción intelectual
  • 16.
    fases/roles inicio salida vocabulario - frases oraciones - conversación práctica (autoaprendizaje) comprueba / refuerza orienta facilita asesora /monitorea refuerza evalúa (min) 10 20 10 es hace conoce se informa de algo nuevo y entiende el valor que tiene. Se motiva, porque comprende su utilidad. foro video jclic pdf video exelernean hot potatoes La aprobación , otorga seguridad y confianza para utilizar lo aprendido. cuestionari o Se siente motivado y capaz para continuar. tutorial rubrica videos exelernean foro - chat leccion foro Recurso tecnológico señala meta explica pre requisito recomiend aciones explica demuestra despide /cierre 35 55 70 Estudiante (aprende) Acomoda, el nuevo conocimiento, lo hace parte de su repertorio, lo utilizará cuando lo considere estratégico. Si está motivado, pondrá interés. Se inicia en el proceso de la aprehensión. Asimila el nuevo conocimiento, lo convierte en experiencia Docente (formador) abre / saluda
  • 18.
    CURSO SEMI PRESENCIAL presencial virtual SEM / MES ABR MAY JUN JUL 1 2 3 4 SEM / MES ABR MAY JUN JUL 1 2 3 4 SEM / MES ABR MAY JUN JUL 1 2 3 4 SEMANAS TEMA MODALIDAD PRESENCIAL (2 hrs) (40%) VIRTUAL (2 hrs) (60%) INTERACTIVIDAD INTERACCION 1 organ. curso 2 1 3 2 4 3 5 4 6 5 7 6 8 9 7 10 8 11 9 12 10 13 11 14 12 15 13 16 17
  • 19.
    dinámica de animación revisión de las reglas de convivencia introducción del tema, vinculándolo con el resultado anterior observan videos o audiovisuales, vinvulados con el tema opinan sobre las observaciones realizadas consolidan una opinión de grupo exponen las conclusiones grupales consolidan una conclusión de la clase piden opinión de expertos sobre las conclusiones de la clase. mejoran las conclusiones de la clase realizan la metacognición del aprendizaje análisis de los procedimientos y valoración de los productos establece el enlace con el siguiente tema dinámica de animación revisión de las reglas de convivencia introducción del tema, vinculándolo con el resultado anterior observan videos o audiovisuales, vinvulados con el tema opinan sobre las observaciones realizadas consolidan una opinión de grupo exponen las conclusiones grupales consolidan una conclusión de la clase piden opinión de expertos sobre las conclusiones de la clase. mejoran las conclusiones de la clase realizan la metacognición del aprendizaje análisis de los procedimientos y valoración de los productos establece el enlace con el siguiente tema dinámica de animación revisión de las reglas de convivencia introducción del tema, vinculándolo con el resultado anterior observan videos o audiovisuales, vinvulados con el tema opinan sobre las observaciones realizadas consolidan una opinión de grupo exponen las conclusiones grupales consolidan una conclusión de la clase piden opinión de expertos sobre las conclusiones de la clase. mejoran las conclusiones de la clase realizan la metacognición del aprendizaje análisis de los procedimientos y valoración de los productos establece el enlace con el siguiente tema ACTIVIDADES DE APRENDIZAJE ACTIVIDADES DE APRENDIZAJE Y TUTORIA ACTIVIDADES DE APRENDIZAJE, TUTORIA Y ASESORAMIENTO
  • 20.
    MOMENTO PRESENCIAL MOMENTOVIRTUAL TIEMPO ACTIVIDAD TIEMPO ACTIVIDAD 00 - 05 animación 101 - 105 06 - 10 normas de convivencia 106 - 110 recogen y registran la información 11 -15 introducción del tema 111 - 115 16 - 20 116 - 120 21 - 25 121 - 125 procesan la información 26 - 30 video/audiovisual, complementa 126 - 130 31 - 35 131 - 135 36 - 40 conclusiones individuales 136 - 140 utilizan la información para realizar la tarea 41 - 45 conclusiones de micro grupo 141 - 150 46 - 50 151 - 155 comunican la tarea realizada 51 - 55 conclusiones de macro grupo (clase) 156 - 160 56 - 60 161 - 165 61 - 65 166 - 170 66 - 70 contextualización de las conclusiones 171 - 175 elaboran las conclusiones del tema 71 - 75 176 - 180 76 - 80 acuerdos para la investigación y extensión 181 - 185 valoran los procedimientos y las conclusiones 81 - 85 186 - 190 86 - 90 191 - 195 cierre de la clase 91 - 95 metodología para implementar los acuerdos 196 - 200 96 - 100
  • 22.
    Base de Datos Les permite a los participantes crear, mantener y buscar dentro de un banco de entradas de registros Chat Les permite a los participantes tener una discusión sincrónica en tiempo real Consulta Un maestro hace una pregunta y especifica una variedad de respuestas de opción múltiple Cuestionarios Le permite al maestro diseñar y armar exámenes, que pueden ser calificados. Automáticamente o se puede dar retroalimentación o mostrar las respuestas correctas. Encuesta predefinida Para recolectar datos de los estudiantes, para ayudarle a los maestros a conocer sus alumnos y reflexionar sobre su enseñanza. Foro Les permite a los participantes tener discusiones asincrónicas. Glosario Les permite a los participantes crear y mantener una lista de definiciones, a semejanza de un diccionario Herramienta externa Les permite a los participantes interactuar con recursos y actividades de enseñanza compatibles con LTI en otros sitios web. Lección Para proporcionar contenido en formas flexibles. Retroalimentación Para crear y conducir sondeos para colectar retroalimentación. SCORM Permite que se incluyan paquetes SCORM como contenido del curso. Taller Habilita la evaluación por pares. Tareas Les permite a los maestros calificar y hacer comentarios sobre archivos subidos y tareas creadas en línea y fuera de línea Wiki Una colección de páginas web en donde cualquiera puede añadir o editar.